近來客戶問了一個很有趣的問題
系統移交後,還有保固期。我們的團隊要負責修復 bug 。但他們也有工程師要進來改,這樣怎麼維持系統的一份 Code ?
基於責任歸屬的問題,並不推薦這樣運作,畢竟就算改壞的系統功能不用委外團隊修復,排查問題還是會產生資源的耗用用。大多數的合約會乾脆訂,只要自己改了就不保固。但如果仍然要進行,問題就是回到標題寫的,不同團隊共同開發一套系統,怎麼維持系統的穩定?
版本控制策略
首先,系統源碼本身要有 Git 進行版本控制。在上面的情境中,最後發佈的負責人應該是委外團隊,但如果是一般公司組織內,就指派特定的資深人員就好。當然,如果規模比較大,也有可能會設一個變更管理團隊,但整體的結構不變。

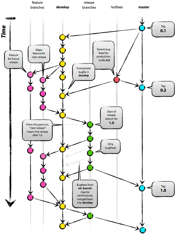
以 Git Flow 分支策略,就能比較清楚知道怎麼進行。首先幾個名詞解釋
Master:最重要的主幹分支,裡面的每一個版本都是能隨時發佈的,所以它是相對穩定的版本,不可在上面進行測試或改動。Dev:開發團隊的主要分支,從 Master 分離出來,主要用於整合測試使用,是相對穩定的分支。Feature:個別工程師進行開發時,再從 Dev 分離出去的分支。因為 Dev 可能會有其它 QA 、 PM 在測試,同時一個系統可能有很多工程師在開發,切出 Feature 可讓開發中的震盪只會發生個別的 Feature 中,不會影響到 Dev。這等於每個開發中的功能,不會影響到團隊中其它實員的開發。個別的功能都應該切不同的 Feature (大致上就是對應到一個 issue)。
按這樣的結構處理後,當特定一個版本要發佈之前,會經過整合測試。
整合測試便是會把各個完成的 Feature 分支,合併到 Dev 。因為 Feature 是多線進行,且可能切出去的時 Dev 版本也不同,合併的時候若發生衝突,就是在這個階段排除。完成合併後便可進行整合測試。
發佈後的異常處理
整合測試完成後,新的 Dev 穩定至可發佈狀態時,再合併至 Master ,打上版號,準備發佈。這時,便發生另一個實務上一定會發生的議題:發佈後發現程式異常怎麼辦?
這時不出有三種策略:
- 排入下一個版本修復
- 回滾 (roll-back) 回上一個版本
- 緊急修正 (hotfix)
第 1 種就不討論,不影響主流程的情況,大概都是選擇第 1 種策略,再重複上面的開發循環。不管是不是跨團隊的開發,問題都不大。
比較有決策困難的是,影響系統主流程的版本怎麼辦?
沒有經驗的開發團隊,很多會選擇看噴什麼錯誤,直接改了。我通常看得是冷汗直流,直到我看到這個影片,覺得完全命中!
是的,Hotfix 就是這麼驚悚!所以…它不應該是常態。
回到最初設定的情境:多團隊的共同開發。進行發佈的負責人,有 99.9% 的機率不會清楚這次版本的所有變動區域。所以如果發佈新版本後,遇到影響系統主流程的異常,最標準的動作是:直接回滾到前一版本。因此, Master 的一個重要前提:每一個版本都是能隨時發佈,在此處就相當重要。
當然,工程師會抗議,不是他們要做 Hotfix ,是被 PM 押著做。不過 PM 大概也會說,他也是被 PO 推著走。這種事,只能書面揭露 hotfix 的項目及風險,請相關人員共同劃押、共同承擔了。






















