今天群組裡有人po了這新聞
補習班的外籍教師,居留須滿183天、應稅薪資達120萬元的可以有所得稅優惠喔
若有符合條件的外籍朋友們
加減看一下囉~
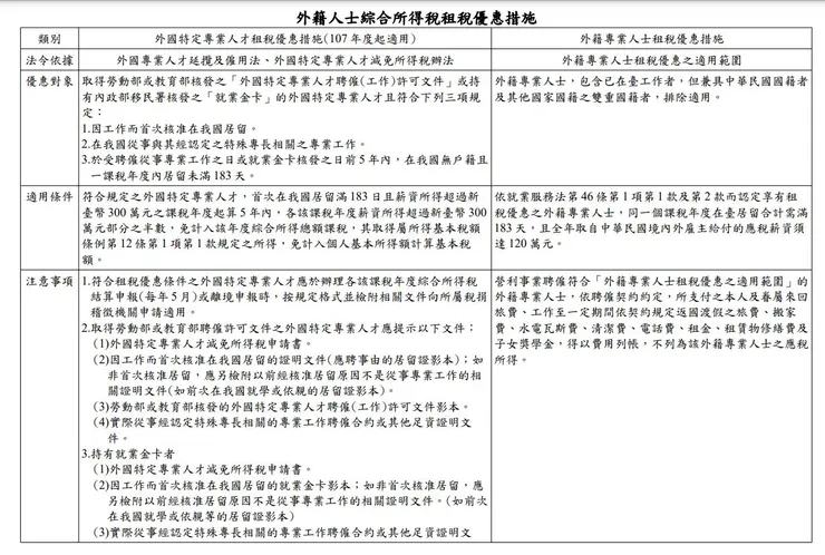
不過,外籍專才跟外國"特定"專業人才,這兩者的租稅優惠及法源依據
是不相同的,有興趣的可以看以下圖說明


以下是網路新聞:
______________________________________________________________________
延攬外國專才 財政部放寬「外籍專才租稅優惠」適用範圍 補習班老師也適用
出處:信傳媒( https://www.cmmedia.com.tw/home/articles/44626 )
為加速推動臺灣經濟國際化,招攬外國專業人才來臺服務,財政部近日修正「外籍專業人士租稅優惠之適用範圍 」,放寬適用租稅優惠的外籍專業人士對象,將短期補習班的專任外國語文教師、外國專業人才子女專班的學科教師,以及大學講座及學術研究等外國專業人才也列入,適用於外籍專業人士租稅優惠,自即日起生效。
至於租稅優惠內容並未改變,只要在我國從事專業工作,且符合一定條件者,雇主依聘僱契約,所支付外籍專業人士及眷屬來回旅費、工作至一定期間依契約規定返國渡假之旅費、搬家費、水電瓦斯費、清潔費、電話費、租金等,得以費用列帳,不須列為該外籍專業人士的應稅所得。
改參專法適用範圍,主要放寬納入教育類職業
依「外籍專業人士租稅優惠之適用範圍」規定 ,外籍專業人士指在臺從事營繕工程或建築技術、交通事業、財稅金融服務、不動產經紀、移民服務、律師、專利師、技師、文化、運動及休閒服務、學術研究、製造業、流通服務業、華僑或外國人經政府核准投資或設立事業之主管、 餐飲業之廚師以及其他經勞動部會商中央目的事業主管機關指定之工作者等17項職業為限;並且兼具我國國籍及其他國家國籍的雙重國籍者不適用。
如今放寬範圍,主要是教育類相關職業,除了原就業服務法即有納入的公、私立學校之學科相關教師,現如短期補習班的專任外國語文教師、具專門知識或技術,且經中央目的事業主管機關會商教育部指定之短期補習班教師、外國專業人才子女專班的學科教師,以及大學講座及學術研究等外國專才,也列於適用範圍內。
財政部官員表示,「外籍專業人士租稅優惠之適用範圍」原參照就業服務法第46條,但國發會的「外國專業人才延攬及僱用法」專法中涵蓋工作範圍較寬,參考外界建議,財政部也改參照該法第4條的工作範圍修正租稅優惠範圍,放寬「外籍專業人士租稅優惠之適用範圍」適用工作項目。
在台居留須滿183天、應稅薪資達120萬元才試用
財政部提醒,雇主聘僱符合適用範圍的外籍專業人士,應該先向勞動部勞動力發展署申請並取得外籍人士工作許可函。
不過有3情況例外,雇主聘僱外國人工作不須申請許可,一、各級政府及其所屬學術研究機構聘請外國人擔任顧問或研究工作者;二、外國人與在中華民國境內設有戶籍之國民結婚,且獲准居留者;三、受聘僱於公立或經立案之私立大學進行講座、學術研究經教育部認可者。
另外,財政部官員提醒,外籍專業人才在同一課稅年度,在臺居留合計需滿183天, 全年取自我國境內外雇主給付的應稅薪資須達新臺幣(下同)120萬元,才適用該租稅優惠;除非雇主基於延攬外籍專業人士之特殊需要,並經財政部專案審查認定,才可不受全年應稅薪資須達120萬元的限制。
外國專業人才可享雙重租稅優惠,留台外國專才以經濟領域居大宗
為強化延攬外國專業人才,國發會自107年施行外國專業人才延攬及僱用法後,與相關部會共同推動攬才計畫、 完善法規架構、建構友善工作及生活環境等相關措施,以吸引網羅國際優秀人才,並期盼達成2030年40萬人的攬才目標。
適用於外國專業人才的租稅優惠,除了本次財政部修正適用範圍的「外籍專業人士租稅優惠」,還有「外國特定專業人才減免所得稅辦法」,主要用於個人綜合所得稅之租稅減免,該2項租稅優惠可併同適用,惟其適用對象、條件及範圍皆有所不同,詳見國發會網站。
後疫情時代,世界各國競才更為激烈,為達成40萬人的攬才目標,國發會於去(112)年11月成立「Talent Taiwan國際人才服務及延攬中心」,服務對象除就業金卡人外,將擴及外國專業人才及其眷屬;同年同月,勞動部也成立「移工留才久用服務中心」,加強宣導留用資深移工相關政策,協助雇主申辦中階技術人力。
而根據國發會最新統計,截至2023年11月30日,台灣就業金卡有6,570張有效卡,其中以具有經濟領域專門知識/技能的外國特殊專業人員最多,共有2,908張,其次是具有科學技術專長之外國人才;2018年2月8日至2023年11月30日,共核准8,743張。



















