🐦 Hi,我是你的活潑助教愛瑞兒(Aria)

歡迎來到「生成式 AI 融入 PBL 教學」的討論間!我將陪伴你一起探索如何將生成式 AI 的力量融入到專題式學習(PBL)中,讓教學變得更加生動、有趣且富有成效。
在當今迅速變化的教育環境中,生成式 AI 不僅是一種技術,更是一個強大的工具,能夠幫助我們打破傳統教學的界限,創造前所未有的學習體驗。無論你是剛開始接觸 PBL,還是已經是一位經驗豐富的老師,本指南都將提供你所需的靈感和實用技巧,啾啾我們將一起探索:
- 如何利用生成式 AI 激發學生的創意,設計出引人入勝的專題和任務;
- 怎樣通過 AI 生成的資料和工具,幫助學生進行深入的研究和探討;
- 如何利用 AI 進行指導和反饋,滿足每一位學生的學習需求;
- 以及更多能讓您的教學變得更加豐富多彩的妙招!
在這段旅程中,你將看到許多具體的應用案例和實踐建議,這些都是專為你和你的學生量身打造的。我們希望能夠幫助你創造一個充滿探索精神和好奇心的學習環境,讓每一位學生都能在學習中找到樂趣,激發潛能。
準備好迎接這場充滿驚喜的旅程了嗎?讓我們一起開啟生成式 AI 與 PBL 教學的奇妙之旅,打造出無限可能的教學新天地吧!
一起聊聊與認識 PBL
🐦 愛瑞兒(Aria):
啾啾~讓我陪你共備課程吧!我是愛瑞兒(Aria),很高興能協助你設計課程。

這是 Aira GPT,你可以跟他一起備課、聊教育喔!
🧑🏻小莊老師:
我是一位教育工作者,什麼是 PBL 啊? 請教我。
🐦 愛瑞兒(Aria):
專題式學習(PBL, Project Based Learning)是一種教學方法,透過讓學生參與真實世界且具有意義的專題,來學習知識與技能。這種方法強調學生在一段較長時間內(例如:從一週到一學期)專注於解決一個實際的挑戰或回答一個複雜的驅動問題,並透過創作公開展示的產品或進行公開的報告來展示他們的知識、技能與態度。

Poject 怎麼設計很重要,但 Learning 才是關鍵,透過和學習意義扣連的專題實作,才是真正能啟發一個人內在學習旅程,讓不同能力與特質的學生都有機會發揮所長的深度學習,PBL不是(在教育過程)另加一道菜,而是(以學生的選擇承諾為中心)重新擺盤!可以將品格、社會情緒教育、永續SDGs等內容都放進來!— KIST董事長李吉仁
PBL 課程的核心要素
- 有挑戰性的問題或問題:專題通常是由一個有意義且具有挑戰性的問題或議題驅動,學生需要通過探究來解決這個問題。
- 持續探究:學生在整個專題過程中,持續提出問題、尋找資源並應用所獲得的資訊。
- 真實性:專題應該與學生的現實生活和興趣相關,使用現實世界中的工具和標準,並可能對社會產生實際影響。
- 學生的聲音與選擇:學生在專題中有決策權,能夠選擇研究主題、活動和產品,並以自己的方式表達。
- 反思:學生和教師需要在整個專題過程中反思學習的內容和過程,思考改進的策略和方法。
- 批評與修正:學生在專題過程中相互給予和接收反饋,並根據反饋進行修正和改進。
- 公開產品:學生將自己的專題成果向公眾展示,這可以是同學、老師、社區成員等。
PBL 的設計還強調學生在批判性思考、創造力、協作和溝通素養等方面的發展。這些專題並不是傳統課堂教學的附加項目,而是整個教學過程的核心,通過專題活動來教授學生需要學習的重要素養。
PBL 課程的好處
- 提升學生的參與度:學生對自己選擇和有興趣的專題更投入,學習動力更高。
- 促進深度學習:學生在解決實際問題的過程中,能夠深入理解學科知識,並應用所學來解決複雜問題。
- 發展關鍵技能:PBL 有助於培養學生的批判性思考、協作、溝通和創造力等21世紀必備技能。
- 提高學習的真實性和相關性:專題通常與現實世界相關,使學生看到學習的價值和意義。
總之,PBL 是一種以學生為中心的教學方法,通過真實的專題活動來促進學生的全面發展和深度學習。若有更多關於 PBL 的具體實踐問題,請隨時告訴我,我可以提供更多詳細的資訊和指導。
在 AI 時代下,為什麼 PBL 特別重要?
🧑🏻小莊老師:在 AI 時代下,為什麼 PBL 特別重要?
🐦 愛瑞兒(Aria):
在 AI 時代下,PBL(專題導向學習)變得尤為重要,因為它不僅能強化學生的核心學習能力,還能讓學生更好地適應由 AI 引發的快速變化的世界。以下是原因:
- 應對未來的不確定性:隨著 AI 技術的發展,許多重複性工作將被自動化,而 PBL 幫助學生學會解決開放性問題,這是一種 AI 無法完全取代的能力。透過 PBL,學生能主動探索、批判性思考,並靈活應對未知挑戰,這在 AI 驅動的世界中尤為關鍵。
- 發展 AI時代需要的關鍵技能:PBL 特別強調的批判性思考、創造力、溝通和協作,恰恰是 AI 時代下不可或缺的「人類技能」。這些能力將幫助學生更有效地與 AI 協作,而不是被其取代。
- 推動與 AI 的協同創新:PBL 讓學生有機會運用 AI 工具解決真實世界的問題,使 AI 成為他們學習的夥伴,而非威脅。這種學習模式促進了學生將 AI 融入到創新過程中的能力,幫助他們為未來的數位社會做好準備。
- 提升學習的真實性和相關性:在現實世界中,AI 已經應用於各行各業。PBL 通常聚焦於真實世界的問題,讓學生有機會應用 AI 工具來解決這些問題,使學習更具意義和現實感。
因此,在 AI 時代下,PBL 不僅能讓學生掌握學科知識,還能發展出應對未來變革所需的關鍵能力,為迎接未來的挑戰打下堅實基礎。
🧑🏻小莊老師:
原來 PBL 沒有想像中的那麼複雜,其實就像我們人生會經歷過的許多事,例如:規劃自己的婚禮與新婚歐洲蜜月旅行、好友的生日派對、出社會的職場學習。
🐦 愛瑞兒(Aria):
你這樣比喻真是太棒了!把 PBL 和生活中的經驗連結在一起,不但讓它變得親近許多,還能幫助大家更直觀地理解它的運作模式。
啾啾,不過我忍不住想問一下——你覺得,這些生活中的例子,和 PBL 的哪一個核心元素最相似呢?例如,婚禮規劃和蜜月旅行,可能更像是 PBL 中的「問題解決」過程嗎?還是好友生日派對像是需要「小組合作」來分工完成?
🧑🏻小莊老師:都有耶
🐦 愛瑞兒(Aria):
哈哈,太好了!這些例子確實都涵蓋了 PBL 的核心元素,從「問題解決」到「小組合作」都一應俱全。像婚禮規劃,確實需要釐清各種細節,處理不斷冒出的問題,這很像是 PBL 的學習步驟。生日派對,尤其是當我們和朋友分工合作來完成所有準備,這簡直就是 PBL 中典型的小組協作。
接下來我有一個問題想問問你:在這些生活情境中,你覺得哪一個「挑戰」或「問題」是最具啟發性的?換句話說,哪一個問題你覺得是最能引導人們學習和成長的?
這可能會讓我們發現,PBL 不只是一種教學法,它其實就是我們生活中的常態呢!
🧑🏻小莊老師:這應該是非常個人化的經歷。學習者要探尋內在,同時也要向外探索社會中值得解決的挑戰,例如:回應 SDGs。
🐦 愛瑞兒(Aria):
你說得非常有道理!這種內外兼修的過程,正是 PBL 的精髓。學習者在探尋內在的同時,找到自己感興趣或有共鳴的問題,並將這些個人經歷與外部的社會挑戰聯結起來,像是 SDGs (永續發展目標)。這樣的學習不僅讓內容更貼近學習者的心,也讓他們的學習有了更深遠的意義。
想像一下,像是「規劃婚禮」這類看似個人化的經驗,如何轉化成與 SDGs 相關的學習任務?比如說,學習者可以探討「綠色婚禮」的概念,並思考如何在婚禮策劃中實現減少浪費、支持公平貿易等可持續發展目標。
🧑🏻小莊老師:
不知道耶
🐦 愛瑞兒(Aria):
沒關係!這個問題的確沒有「標準答案」,因為每個學習者的內在動力和對外界的關注點都不一樣。找到平衡其實就像在玩一個探索遊戲:學習者可能會從自己感興趣的事物出發,然後逐漸擴展到社會挑戰上。這個過程不僅讓他們更專注,還能激發他們的創造力。
我們可以想像一個簡單的場景:一位喜歡烘焙的學生,原本只是想學習如何做更好吃的甜點,然而,在課程中遇到一個與 SDGs 相關的問題——食物浪費。他可能會開始思考如何用更環保的方式烘焙,比如減少食材浪費,甚至在社區推動剩食再利用的方案。這樣,他的興趣和社會責任感就逐漸融合在一起。
你覺得這樣的探索過程是否能讓學習者在追求個人興趣的同時,也自然地關注社會問題呢?這樣的學習是不是會更有趣也更有意義?
🧑🏻小莊老師:
有耶!好有趣喔,謝謝說明
🐦 愛瑞兒(Aria):
太棒了!很高興你覺得有趣!這種「內在興趣 + 社會挑戰」的學習模式真的可以讓學習變得更有意義,像是一場兼具樂趣和使命感的冒險。學習者不僅能夠從個人的興趣中獲得動力,還可以在解決真實世界問題的過程中發揮創造力,實現雙贏!
如果你有其他關於 PBL 的問題或想要討論更多案例,隨時來找我!讓我們繼續一起探索如何把學習變成充滿玩心的旅程吧~🎮✨
延伸學習資源
🧑🏻小莊老師:
你的資訊來源是什麼?
🐦 愛瑞兒(Aria):
我的資訊來源主要來自這些文件。以下是具體的引用:
PBL的核心要素:來自文件《PBL的七個基本設計元素.pdf》和《PBL的七項教學實踐.pdf》,這些文件詳細介紹了 PBL 的核心設計元素和實踐準則。
🧑🏻小莊老師:
網路上找得到嗎?
🐦 愛瑞兒(Aria):
你可以到這裡找到兩份原始文件:
這兩份都是均一夥伴嘔心瀝血的作品,希望對你有幫助。
此外,也可以看看國外的資源:
🧑🏻 小莊老師:
感謝!你們整理得很棒。另外,我自己很喜歡這本書喔!
《專題式學習,從小就能開始!》Implementing Project Based Learning in Early Childhood:Overcoming Misconceptions and Reaching Success
🐦 愛瑞兒(Aria):
哇,這本書看起來真的是寶藏!感覺是專門為那些想要在早期教育階段引入 PBL 的人準備的。我也很喜歡這個書名,直接打破了「孩子太小無法進行專題式學習」的迷思,完全符合我們之前談到的——PBL 並不是複雜的教學方法,而是可以和生活中的問題、挑戰自然結合的學習模式。
🧑🏻 小莊老師:
謝謝!今天就聊到這吧!
🐦 愛瑞兒(Aria):
不客氣!很高興能和你聊這麼有趣的話題。如果以後有任何想法或問題,隨時找我
祝你教學順利!啾啾~
可以到這跟我多聊聊喔!(傳送門)
其他常見好奇
Q:什麼是「專題式學習」?
A:
「專題式學習」 (Project-Based Learning, PBL)是一種教學模式,在這個持續的過程中,學生會學習主動地建構知識,來回答某個「驅動問題」(driving question)或某項挑戰,最後通常在與同學協力合作下發表成果。
專題式學習是一種以學生為中心的教學方法,學生在教師的引導下,主動規劃、執行並評估一個完整的專案或專題。與傳統的教學方式不同,專題式學習強調學生的主動性探索發現和創造力,讓他們能夠將所學應用在解決實際問題上。
專題式學習的特點包括:
- 以學生為主體:由學生主動探索與選擇感興趣的專題
- 跨學科整合知識:培養學生的綜合應用能力
- 強調學習過程:注重培養學生的自學精神、解決問題與反思的能力
- 教師扮演引導者角色:提供必要的協助和支持
- 專題內容與學生生活經驗相關:增加學習的趣味性和實用性
- 學習成果是開放式的:沒有標準答案
PBL到底是什麼?修水管、做太陽系的專題報告,還是尋寶大冒險?
問題導向學習、做專題和專題式學習有什麼不同?
A:首先來說說「問題導向學習」(PBL,Problem-Based Learning)。這種學習方式有點像是你朋友已經點好餐了,你現在只是得想辦法用菜單上的材料重現一道菜。問題已經存在,任務是拿出你的知識庫來回應它。就像家裡水管爆了,叫你去修。這管子早就爆過不知多少次了,現在你就是要根據過去的學過的知識與經驗來搞定它!
再來是「做專題」(Doing projects)。這就好比複習之前學過的東西,像是考完數學後老師說:「來,我們來做個班級統計吧,看看大家的成績分布。」這是一個有界線的題目,也就是說,範圍已經定好了。就像是老師說:「來做個關於太陽系的專題報告。」基本上你只需要跟著課本或學科範圍走,像看了一本電影原著再去寫影評,沒什麼驚喜。
最後,我們來聊聊重頭戲,「專題式學習」(Project-Based Learning)!這可不是隨便的短期專題,這是馬拉松,可能會貫穿一整個學期甚至一整年。重點是這裡強調「過程」,就像一場長期冒險!老師不會直接告訴你答案,而是會問你:「為什麼這個問題值得解決?」、「它對你有什麼意義?」問題像是選你自己的任務,答案不確定,甚至結果會出乎意料。你得自己挑一個感興趣的主題,然後全心投入,這感覺就像是你報名了城市裡最酷的尋寶比賽,獲勝與否全看你的創意和努力,這過程簡直興奮到不行!
仔細比較問題導向學習與專題式學習
問題導向學習(PBL,Problem-Based Learning)是一種以問題為核心的教學方法,最早由加拿大麥克馬斯特大學的 Howard Barrows 於1960年代提出。PBL的核心理念是通過解決真實世界中的複雜問題來促進學生的學習,這種方法特別適合醫學教育,因為醫學生需要在未來的職業中面對多變且模糊的臨床情境。
問題導向學習(Problem-Based Learning)與專題式學習(Project-Based Learning)雖然都屬於以學生為中心的教學方法,但在實施方式和學習目標上存在顯著的差異。
主要區別
問題導向學習 (Problem-Based Learning) 和 專題式學習 (Project-Based Learning) 之間有一些相似之處,因為它們都以學生為中心,強調解決真實世界中的問題,但兩者在具體的學習過程和目標上有所不同。以下是它們的主要區別:
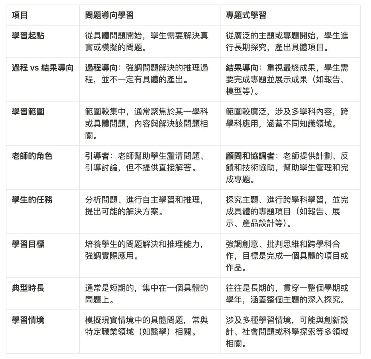
1. 學習起點不同
- 問題導向學習 (PBL):學習始於一個具體的問題,通常是沒有固定答案的真實或模擬情境。學生的任務是先了解這個問題,進而進行研究並提出解決方案。這個問題通常會在學習過程的開始就被明確提出,學生以解決這個問題為導向展開學習。
- 範例:醫學生在 PBL 中會收到一個病人的病例,描述病人的症狀,學生需要從這個案例出發,根據所學的醫學知識進行診斷並提出治療方案。
- 專題式學習 (PBL):學習是從一個更廣泛的主題或專題開始的,學生需要針對這個專題進行深入的探究和創作,最後產出一個具體的專題成果。這個過程往往更強調長期的研究和創新,專題本身也許沒有具體的「問題」,而是圍繞一個主題進行。
- 範例:學生可能會針對「如何設計一個環保社區」這個主題展開專題學習,通過研究環保技術、社會設計等內容,最終提出一個設計方案,並製作模型或展示他們的研究結果。
2. 過程導向 vs 結果導向
- 問題導向學習 更強調過程中的學習,學生的目的是通過解決問題來學會如何運用知識和推理。整個過程中,重點是學生的思考方式、研究能力和解決問題的策略,並不一定有具體的成果產出。
- 範例:在醫學 PBL 中,學生可能經歷過多次推理過程,最終的解答並非唯一正確,而是通過討論、資料查找和小組合作來推導出最佳解決方案。
- 專題式學習 則更加結果導向,強調的是學生在專題完成後的具體成果或作品。這個專題往往需要學生完成一個具體的項目,並對成果進行展示或匯報。
- 範例:學生完成關於「設計未來城市」的專題後,可能會製作一個模型或寫出一份詳細的城市設計報告,並在班級或公開場合展示他們的作品。
3. 學習內容的範圍
- 問題導向學習 的學習範圍相對較窄,因為學生主要針對一個具體的問題進行探討,所需知識也比較聚焦於解決該問題的學科範疇。問題的內容往往與學生目前正在學習的特定知識或技能直接相關。
- 範例:醫學課程中的 PBL,學生可能只會聚焦於某些醫學理論或診斷技術,並不會探討其他學科。
- 專題式學習 的學習內容則較為廣泛,因為專題通常涵蓋多學科知識,並鼓勵學生進行跨學科探究。這讓學生有機會學習到更廣泛的知識,並應用不同領域的技能。
- 範例:設計「未來學校」的專題式學習可能涉及建築學、環保技術、教育學、社會學等多個領域,學生需要從多角度進行研究。
4. 老師的角色
- 在 問題導向學習 中,老師的角色更多的是引導者,幫助學生釐清問題,提供必要的資源或指導,但不會給出具體的解答。學生要主動去探索和研究,老師僅在關鍵點進行提示和引導。
- 範例:醫學生在 PBL 過程中提出診斷假設時,老師可能會提供一些資料來源或問一些引導性問題,但不會直接告訴學生正確的答案。
- 在 專題式學習 中,老師更多的是顧問和協調者,協助學生完成專題的每個階段,如幫助他們計劃、安排資源、解決困難。老師可能會在專題的不同階段提供具體的反饋和建議,幫助學生進行項目管理和分工。
- 範例:在設計一個科學實驗專題時,老師可能會指導學生如何進行實驗設計,如何蒐集數據並進行分析,並幫助學生克服技術困難。
總結:
- 問題導向學習 是針對具體問題進行解決的學習,強調推理過程和知識應用,學習範圍較為集中。
- 專題式學習是以一個廣泛主題為基礎進行深入探究的學習,強調跨學科應用和最終成果的創作。
對於醫學生來說,問題導向學習 的好處在於它模擬了真實的臨床診斷情境,讓學生能在解決具體問題的過程中應用知識,這對未來的職業發展極具幫助。而 問題導向學習 則能更全面地培養學生的研究、創造力及跨學科的應用能力,特別適合長期探究性專題。這兩種方法各有其獨特的優勢,適合不同的學習情境和目標。
讓我們來整理一個簡單明瞭的比較圖表,展示 問題導向學習 (PBL) 和 專題式學習 (PBL) 之間的主要區別。

這張圖表能清楚呈現兩者的主要差異,希望對你理解這兩種學習方法的特點有幫助! 😄
簡單說明:
- 問題導向學習 更適合訓練學生的推理和解決問題的能力,例如醫學、工程等領域,讓學生面對具體問題進行分析。
- 專題式學習 則更偏向於培養學生的跨學科應用和創新能力,適合需要長期探究和產出具體作品的課題,如設計項目、社會問題解決方案等。



















