中國政府對於生成式 AI 的態度可以說是「積極發展與嚴格監管並重」。
在積極發展上,中國試圖在技術管制的狀況下力求突破,也積極利用國家資源支持百度、阿里巴巴等中國企業,希望通過政策支援來幫助 AI 技術發展。而在監管層面,中國則早在2023年8月15日就推出了《生成式人工智慧服務管理暫行辦法》。

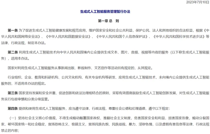
與其他國家不同之處在於,辦法極為強調內容必須符合「社會主義核心價值觀」,不得含有顛覆國家政權等資訊,例如第四條第一款:
第四条 提供和使用生成式人工智能服务,应当遵守法律、行政法规,尊重社会公德和伦理道德,遵守以下规定:
(一)坚持社会主义核心价值观,不得生成煽动颠覆国家政权、推翻社会主义制度,危害国家安全和利益、损害国家形象,煽动分裂国家、破坏国家统一和社会稳定,宣扬恐怖主义、极端主义,宣扬民族仇恨、民族歧视,暴力、淫秽色情,以及虚假有害信息等法律、行政法规禁止的内容;
適用範圍
此暫行辦法適用於在中國境內向公眾提供服務的提供者,無論來源是中國境內或境外。而若是向中國境外提供服務,則不在監管範圍內。另外,內容有很大一部分都指向既有的法律規定。
第二条 利用生成式人工智能技术向中华人民共和国境内公众提供生成文本、图片、音频、视频等内容的服务(以下称生成式人工智能服务),适用本办法。
国家对利用生成式人工智能服务从事新闻出版、影视制作、文艺创作等活动另有规定的,从其规定。
行业组织、企业、教育和科研机构、公共文化机构、有关专业机构等研发、应用生成式人工智能技术,未向境内公众提供生成式人工智能服务的,不适用本办法的规定。
智慧財產權議題
有關 AI 模型的訓練及資料的智慧財產權,主要規定在此暫行辦法第七條,提及應該使用合法的資料來源,以及不得侵害他人的智慧財產權:
第七条 生成式人工智能服务提供者(以下称提供者)应当依法开展预训练、优化训练等训练数据处理活动,遵守以下规定:
(一)使用具有合法来源的数据和基础模型;
(二)涉及知识产权的,不得侵害他人依法享有的知识产权;
(三)涉及个人信息的,应当取得个人同意或者符合法律、行政法规规定的其他情形;
(四)采取有效措施提高训练数据质量,增强训练数据的真实性、准确性、客观性、多样性;
(五)《中华人民共和国网络安全法》、《中华人民共和国数据安全法》、《中华人民共和国个人信息保护法》等法律、行政法规的其他有关规定和有关主管部门的相关监管要求。
標示義務
另外在第十二條提及,針對深度合成,應對生成內容進行標示:
第十二条 提供者应当按照《互联网信息服务深度合成管理规定》对图片、视频等生成内容进行标识。
























