
策略目標有哪些賦能辦法?!
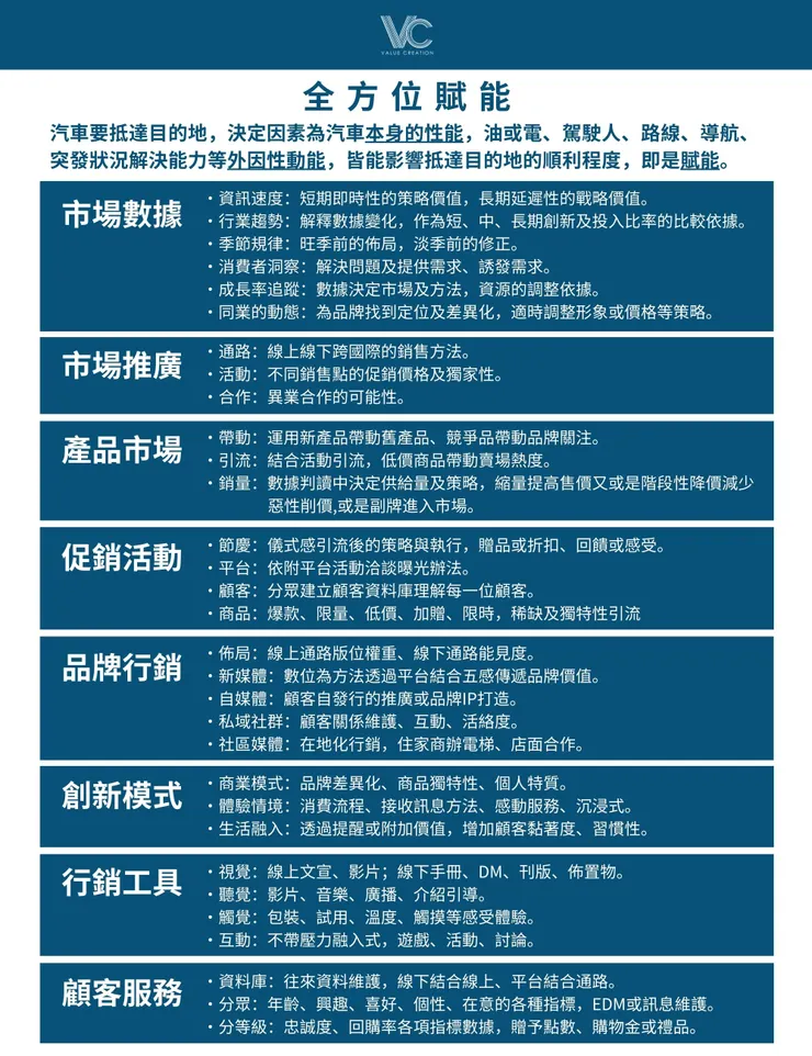
汽車要抵達目的地,決定因素為汽車本身的性能,而油或電、駕駛人、路線、導航、突發狀況解決能力等外因性動能,皆能影響抵達目的地的順利程度,即是賦能。
目標達成不僅是單一性執行,最好是團隊動員,一致性且明確聚焦,外因性動能大多需要依靠企業資源、規模、團隊向心力...。自己執行的體悟是:不容易。
圖示方法僅供參考,可能有更多的賦能辦法,歡迎集思廣益打造目標系統化及流程化的協作關係。
行銷服務項目:
策略顧問│品牌佈局│數據分析│社群代運營│短影音代運營│廣告代運營│CRM顧客關係維護建置│企業教育訓練│行銷幫手
-
服務項目:
官方LINE:
隨筆聊聊:
https://www.threads.net/@nicolechen.taipei
YouTube:
https://www.youtube.com/@value.creation.nicole
FaceBook:
https://www.facebook.com/value.creation.nicole/
價值創造學院:
https://www.instagram.com/vc_value.creation
格子看文章:
https://vocus.cc/user/@value_creation
#nicole行銷 #行銷策略規劃 #策略目標
-
Value Creation價值創造
引導您的目標,增強您的策略
Navigate Your Goals, Empower Your Strategy.




















