🐭 比你想的更有講究的新手起步
對許多剛認識花枝鼠的新朋友來說,最常見的起手式就是:「我家以前有空的倉鼠籠,可以用嗎?」或者「想說先用小整理箱湊合一下,看牠們會不會習慣再升級。」但你知道嗎?一個不合適的空間,可能會讓鼠鼠整天焦躁、行為異常,甚至增加受傷與逃脫風險。
本集是給 剛準備飼養花枝鼠的新手,或是正想升級環境的飼主的「基礎空間規劃指南」,我們將帶你認識花枝鼠真正需要什麼樣的空間,從籠子的種類、間距設計、放置位置到同居模式,全面檢視如何打造一個既安全又豐富的鼠鼠家園!
🪤 為什麼不能用倉鼠籠?
簡單說:結構太小、功能完全不合適。
倉鼠籠設計多半針對體型更小的倉鼠使用,不僅整體高度與面積不足,許多款式的小型塑膠配件容易讓花枝鼠困住、無法自由活動。
此外,許多倉鼠籠內附有管道設計,這些通道不僅無法支撐花枝鼠的體重,也可能讓活動受限、導致壓力行為。
記得,不是裝得下就代表可以住,真正的合適空間,是要讓鼠鼠能伸展、奔跑、探索與玩耍。

🏠 飼養空間該怎麼選?
── 溫度、濕度、氣味、光線、聲音,老鼠也有「房間風水」
說到籠子要放哪裡,很多人第一直覺是「有空位就好」,但對於鼻子靈、聽力好、又不耐熱的花枝鼠來說,這種隨機安置可能會讓牠們天天壓力山大。我們平常不會把床放在陽台中午日曬處,也不會在廁所長期睡覺,花枝鼠其實也是一樣——牠們需要的不只是「一個角落」,而是一個經過考量、足夠安穩又舒服的空間。

🌡️ 溫度與濕度:冷熱都不行,維持溫潤剛剛好
根據多項實驗室與飼養建議,最理想的溫度範圍為 18~26°C,而根據英國 RSPCA 的資料,寵物鼠建議落在 19~23°C 之間是最穩定的環境。
- 高於 30°C 會讓鼠鼠過熱中暑。
- 低於 18°C 若長時間持續,則可能造成壓力、免疫下降。
實際上,鼠鼠能較好地忍受較低的溫度,但對過高的溫度則顯得格外脆弱。若遇到快速或劇烈的降溫,也會出現顫抖反應。透過築巢材料與彼此依偎,牠們能創造出遠高於室溫的熱舒適區;一旦環境溫度偏離標準範圍超過 2~4°C,就可能影響牠們的生理參數、休息品質與活動行為。
濕度方面則建議維持在 40~70%。
- 若低於 40%,年幼花枝鼠容易出現所謂「環尾症(Ringtail)」——尾巴因乾燥缺水而出現收縮壞死的現象。
- 高溫和低於 30% 的相對濕度可能導致眼睛刺激。
- 過高的濕度(特別是超過 80%)則會讓氨氣累積、黴菌孳生,對呼吸道非常不友善。
最理想的濕度環境落在 45~60% 的中間值,這也是大多數住宅的正常範圍。
📌 小提醒:不要把籠子放在廁所、陽台、冷氣出風口或電暖器旁邊。 這些區域的溫濕變化劇烈,容易讓鼠鼠感到不安,甚至出現健康問題。
🔍台灣鼠友們的降溫/禦寒、除濕方法:
台灣的天氣大多夏天濕熱、冬天濕冷,該如何讓鼠鼠們住的舒適呢?來看看鼠友們都怎麼做。
- 鼠友一:夏天冷氣除濕設定24度24小時開著、冬天增添布料巢材/必要時開暖氣,空氣清淨機也24小時常開。
- 鼠友二:夏天冷氣/大理石磁磚降溫、冬天紙棉/小方巾/保暖燈/暖氣保暖。
- 鼠友三:冷暖氣、空氣清淨機、除濕機全年無休,維持24-26度/濕度55-60%。
- 鼠友四:夏天冷氣/涼感布料降溫、冬天暖氣/較厚的法蘭絨布料睡窩/隧道/毯子。
- 鼠友五:夏天排風扇/冷氣除濕設定25-26度/透氣吊床或四季帳/紙墊料,冬天排風扇/除濕機設定50%/四季吊床絨布吊床讓鼠鼠選擇/保暖帳篷/無塵木屑與無塵白楊木。

🌬️ 氣味與通風:別小看空氣流通,氨氣才是「真老鼠味」
我們常說「老鼠有味道」,其實很多時候那不是鼠本身的味,而是牠們的尿液分解產生的氨氣味。這種氣體不只對人類刺鼻,對鼠鼠更是刺激呼吸道的潛在殺手。根據研究,氨氣濃度超過 25ppm 就可能對呼吸系統造成傷害。
選擇位置時,最重要的是通風良好、但不要有直吹風。像是放在開放式空間的一角、或有窗但不直吹的牆邊,都是不錯的選擇。鐵絲籠比封閉塑膠箱通風效果好,但也必須避免風吹到牠們的窩點或休息區。
此外,室內若使用清潔劑、香水、空氣清新劑、菸味等強烈氣味來源,也都會讓鼠鼠感到壓力,甚至引發打噴嚏、過敏反應。
📌記得:聞不到「老鼠味」不是靠香味掩蓋,而是靠乾淨與通風。

💡 光線與週期:別用你的日夜節奏綁架牠們
花枝鼠是黃昏行性(crepuscular)動物,喜歡在清晨與傍晚活動,白天會休息、晚上也可能小小活動。對牠們來說,穩定的光照週期就像我們的生理時鐘一樣重要。
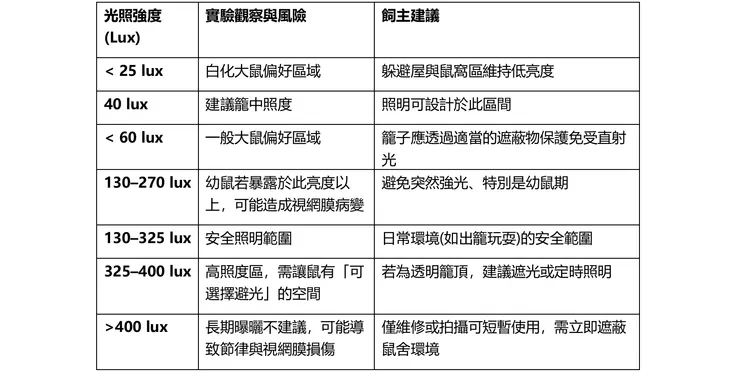
最理想的安排是每天 12 小時亮光、12 小時黑暗,不需要太精確,但避免讓牠們在整天亮燈或整天黑暗中生活。白化鼠特別怕光,根據研究,光線強度若高於 60 lux 就可能造成視網膜損傷。
📌關於光亮度與波長:
- 對於鼠鼠的視網膜來說,靠近青色光譜的光,比起紅光更有害!
- 在黑暗期間,即使是短暫光照(如開門引起的光)或光汙染(≥ 0.1 lux)都會影響鼠鼠們的退黑激素平衡!如果需要在黑暗時間使用光線,可以使用紅光 (≥ 650 nm),但紅光仍然會增加亮度,可能對晝夜節律和生理參數產生持久的負面影響。
〈 📊 光照強度建議 〉

更詳細的光照參考:National Research Council (US) Committee
〈 🧠 照度會因高度與距離快速遞減 〉
光線並不平均分布!一個籠子的上層與下層、靠窗與遠窗區域,照度可相差數十倍。
(同一籠上下層照度差異最高可達 20 倍、透明籠上層與下層光照差距甚至可高達 80 倍)
這代表:就算房間燈光適中,鼠實際暴露的亮度仍可能過高或過低,觀察鼠行為與提供可遮蔽空間,比單純依照房燈更重要。
〈 🛠 實務建議 〉

📌別把籠子放在:
✖ 直曬陽光的窗邊
✖ 長時間開著閱讀燈的書桌旁
✖ 夜晚仍亮燈的房間中央
最好的位置是白天有微弱自然光、晚上自然變暗的空間角落,或者使用柔和黃光燈並依固定時段開關照明。

📣 好吵好吵:安靜比你想像的更重要
花枝鼠的耳朵,遠比我們靈得多。
人類聽不到的聲音,鼠鼠卻早就默默接收到了──牠們能感知高達 80 kHz 的超聲波,這代表日常生活中許多「你沒聽見、牠卻煩到不行」的聲音,其實天天都在鼠鼠耳邊繞啊繞。
像是掃地機器人、洗衣機、冷氣、藍芽音響、電視機、監控設備這類家電,除了低頻震動,也可能在超聲波段默默發出牠們最討厭的聲音。這些聲音我們或許覺得只是「嗡嗡響」,但對鼠鼠來說,就像被卡在永無止境的施工現場!
〈 🛑 噪音不只惱人,還會影響健康 〉
根據研究,長期處在吵雜環境的鼠隻,可能會出現:
- 活動量減少、體重不增或食慾下降
- 焦慮行為(例如反覆梳理毛、躲藏)
- 睡眠品質變差、晝夜節律失調
- 血糖與壓力荷爾蒙(皮質醇)濃度異常
- 嚴重時甚至可能出現聽力損傷
特別是突如其來的噪音(像瓶蓋掉下去、突然開機的掃地機器人)會引發牠們的「戰或逃」反應;而相比低頻噪音,高頻對牠們造成的壓力更大。
〈 📏 環境該多安靜? 〉
- 背景噪音不應超過 60 dB
- 突發噪音峰值不應超過 85 dB
- 對於超聲波頻率(20 kHz 以上)更應特別注意,雖然人聽不到,但鼠鼠很敏感
📌 如何讓鼠鼠住得耳根清淨?
✔️ 籠子不要放在家電旁邊:尤其是電視、冰箱、空氣清淨機這類機器附近
✔️ 避免長時間播放音樂或打開音響低頻震動
✔️ 選擇遠離高流量區域的位置,例如靠牆角、有遮蔽的空間
✔️ 避免金屬碰撞或門窗夾擊聲音出現在牠們活動的時間內
✔️ 若有不確定的聲源,可以用手機測音 app 或聲級計測量一下噪音程度
簡單來說,鼠鼠並不是對「聲音大小」而已敏感,而是對聲音的頻率與變化非常敏銳。讓牠們住在相對安靜、少驚擾的空間,是陪牠們長壽又快樂的關鍵之一 🐭💤
🐾 讓鼠住得安心,是飼養的第一步
一個良好的飼養環境,不只是「空間夠不夠大」,還包括:
- 地點挑選是否避免噪音、過熱與氣味擴散?
- 是否能維持晝夜節律、提供足夠遮蔽?
- 照明與溫控是否能兼顧舒適與健康?
花枝鼠不是倉鼠,也不是野鼠,而是一種極度社會化、對環境極其敏感的小動物。只有把「生活的容器」先準備好,牠們才有辦法展現出親人、聰明、愛探索的樣貌。這些背後的佈局與細節,才是真正的起點。
🧡 你的關注與理解,會讓牠們活得更好、更自在。
🔜 下集預告|籠子的選擇也有學問?
在下集 EP02(下),我們將會介紹更深入的飼養空間細節:
📏 籠子尺寸怎麼挑?塑膠箱、鐵籠、自改籠的優劣是什麼?
⚖️ 花枝鼠該幾隻一組飼養?空間怎麼配置才夠?
🧱 你知道幾公分的欄距,是逃鼠的起點嗎?我們也會聊聊間距、層架與氣流的事!
📦 如果你正準備入坑或升級鼠舍設備,下集絕對不容錯過!
📚 來源整理將會放在 EP02 下集最後,讓你隨時查找出處與進一步的閱讀資源。
📌 你可以在首頁找到 Threads ,也歡迎留言分享你對「鼠窩」挑選最困難的地方是什麼!



























