近期看了《打造第二大腦:多一個數位大腦,資訊超載時代的高效能知識管理術》這本書(以下將簡稱為《打造第二大腦》),作者 Tiago Forte 是一位著名的數位管理大師,他提出了「第二大腦」的概念,主張透過數位工具幫助人們高效整理資訊、提升創造力與工作效率。
藉著這篇文章,跟大家分享我認為第二大腦可以怎麼幫助創作,也順便讓自己好好消化作者想表達的概念。
平常閃過很多想法,真正要做的時候卻一片空白
辭掉工作開始投入音樂創作以及經營自媒體後,發現自己經常有很多想要嘗試的事情,但卻一直只停留在「想法」的階段,沒辦法有系統的往下發展,最終經常變成坐在電腦前胡思亂想許久,無法有效率的持續產出。
某天神秘的演算法就讓我看到了啾啾鞋的這個影片:
影片裡面提到書中寫的一句話,深深地打到了我內心:
大腦不是用來記事情,而是想事情的地方。
一直以來,我把太多預計要做的、未來想做的、可能可以試試看的事情,全都塞在腦袋裡。甚至於平常瀏覽網頁或看 youtube 有什麼新發現,覺得可以把這個想法應用到哪個事情上時,也只是記在腦海裡,從來沒有想過要把這些想法抽取出來,明確儲存在一個地方。導致真正要開始做事時,還得花時間回想自己曾經想過哪些方案,甚至還可能回想不起來,白花時間在電腦前發呆。
「大腦不是用來記事情,而是想事情的地方。」這完全講到了我的痛點,讓我對這本書有了很大的興趣,立刻向圖書館借來閱讀。
都什麼年代了,讓科技幫幫你吧
仔細想想,大腦真正有價值的地方在於思考與創新,記憶力其實不怎麼可靠,我們沒辦法永遠記住所有的事情,更不用說在網路發達的現在,每天有成千上萬的新資訊要處理,每天都可能有我們想要留下來方便日後使用的重要想法。若是這樣,為什麼還要把腦力花在記憶事情上面,而不讓它致力於做真正有價值的事情呢?
在學生時期,我們都會做筆記,把上課時重要的內容抄寫下來以免忘記,也方便日後複習。但脫離學生身分後,自己卻忘了其實「寫筆記」這個行為並非是專屬於學生才要做的事情。更何況隨著科技發展,現在已經有了更勝於手寫筆記的方式—數位筆記。
數位筆記可以讓筆記更具有效益,資料只要儲存到雲端,隨時在任何數位裝置都可以取用,很方便編輯,也很易於搜尋。而這樣的數位筆記,就是我們的第二大腦。作者認為,筆記可以視為一種知識的資產,就像財產一樣,它也可以隨時間推移而產生強大的複利效果,因此,任何的知識工作者都應該勤於作筆記。
作者在書中並沒有特別推薦讀者使用哪種筆記軟體,他認為只要依據自己的使用習慣,打造出屬於自己的第二大腦即可。與此相對的,作者則是提出了第二大腦的組織資訊系統:PARA ,以及善用第二大腦的四大步驟:CODE。只要按照這些概念來使用第二大腦,就可以順利解放我們的大腦,讓它能專心於創作而不用花心思做記憶。
創作就是一個「擴散與聚合」的過程
《打造第二大腦》書中提到了「擴散與聚合(Divergence and Convergence)」的概念,認為這是創作過程中最重要的模式之一。在擴散模式中,要放大視野,探索一切可行的選項;在聚合模式中,則要忽略所有新的資訊,專心的根據手上素材去追求目標。

圖片取自《打造第二大腦》
接著就要先說明《打造第二大腦》的核心概念「CODE 四大步驟」:
- C(Capture):把激發共鳴的資訊保存起來。
- O(Organize):著眼於可操作性,有條理的保存與管理資訊。
- D(Distill):萃取出筆記內的精華。
- E(Express):把筆記內容重新組合,成為自己的產出。
其中 C 跟 O 便構成了「擴散過程」,D 跟 E 則構成了「聚合過程」。
擴散過程:獲取(Capture)
你將失去所有未保存的資料。
如同之前提到,因為大腦的記憶力不可靠,資訊若是不立刻記錄到數位筆記裡,都有可能會丟失。作者建議,把能激發共鳴的資訊都保存起來。而資訊可以是任何形式,凡舉在網路上看到的影片、相片、甚至一句話。也可以是自己內心一閃而過的想法、感觸、見解。
到底該保存哪些內容?
「能激發共鳴的資訊」聽起來有點抽象,因此作者在書中有更進一步解釋可以如何判斷。
可以想想,有什麼自己一直很感興趣的問題?
不妨把這些問題全部騰出來,儲存到數位筆記上也可以。問題盡量是「不必然只有一個答案的開放式問題」。可以是「如何養成運動習慣?」這種具體的問題,也可以是「如何更有信心地做決策?」這種抽象的問題。
有了這份問題清單,即是確認了自己想解決或探討什麼樣的問題。當接收到新資訊時,就可以拿出清單提醒自己,並判斷此資訊是否有助於讓問題有所突破,以此做為是否保存資訊的篩選機制。
以我自己來說,清單上就會有這些問題(簡單舉出 3 項):
- 如何提升鋼琴演奏技巧?
- 如何讓編曲更有趣?
- 如何輕鬆剪輯影片?
如此一來,當我在youtube 或 IG 上(或任何地方)看到跟這些有關的內容,就能更容易意識到該內容是否讓我有「啊,這說不定對我有幫助!」這樣的感覺,並將有這種感覺的內容儲存起來。
小提醒:若有資安疑慮的資訊,不建議使用數位筆記紀錄喔!
擴散過程:組織(Organize)
環境會強勢的形塑你的內在思維,而第二大腦就是你的數位環境。
所謂的「大教堂效應(Cathedral Effect)」,是一個講述環境會影響思維模式的理論。若人處在很開闊的空間,比如像大教堂這樣的地方,思維會變得比較天馬行空、充滿創意;反之,若是在比較狹小的空間,此時的思維比較適合專注思考細節。而第二大腦就是我們的數位環境,若不好好整理,讓蒐集來的資訊散亂成一團,便無助於後續有效的組織跟取用,那麼就失去最初蒐集起來的意義了!
組織資訊系統:PARA
作者建議將蒐集來的資訊分為以下四大類別:
- P(Project):你的職涯或人生中正在努力進行的短期任務
簡單來說就是會有明確的產出結果,並且發生於一段特定期間的任務。例如職場上的專案、出國旅遊計畫、工作室的裝潢布置......等等。
- A(Area):你想要逐步掌理的長期責任範圍
生活中有些任務沒有明確的終止日期,是自己長期來說必須不斷精進的領域。例如維持身體健康、財務管理、網路行銷......等等。
- R(Resource):未來可能有用途的題材或旨趣
Resource 就比較是一個包羅萬象的類別,涵蓋所有自己感興趣的任何主題。例如日文學習、習慣養成、AI 繪圖......等等。
乍看之下跟 Area 好像很類似。我自己的解讀是:Area 比較偏向「我不一定有興趣,但是我必須了解」這類型的內容;Resource 則是偏向「不懂對生活也沒有影響,但我很有興趣知道」這樣的資訊。
- A(Archives):來自其他三大類別的備而不用的事項
當有些事項已經不再屬於前面所述的三大類別,比如已完成或取消的專案、因為失去興趣而不再關注的主題、工作關係終止而不用繼續負責的領域......等等。這些就可以納入 Archvies 裡面存放。
這個字對我來說再熟悉不過。還在科技公司工作的時候,因為資料庫的容量有限,我們會定期將距今已經超過 3 年的工程生產資料匯出到傳統磁帶上儲存,我們將這稱為「 Archive 作業」。為什麼不是直接刪除呢?因為這些資料對於製程研究很重要,但因為已經過時,使用到的機率已經非常低了,所以改存放到磁帶上(存取速度慢很多但成本較低)。
我認為這邊的 Archive 類別也是類似的想法,曾經對你很重要的資訊不應該輕易刪除,而是改存放到一個不會佔據你的視線和心思的地方。(實際上,在職期間確實也遇過不少次同事打電話來,詢問是否有方式可以再次取得很久以前的工程資料,Archive 作業可說是救了不少人的報告!)
PARA 並非依照資訊本身的類型來做分類,而是以可操作性為基礎。讓使用者不用花費太多心思苦惱如何將數位資料整理得有條不紊,同時也可以迅速地在需要時指引我們找到所需的知識。
PARA 不是檔案系統,而是生產系統
作者建議,若想開始使用PARA系統作為組織資訊的方式,先不用急著花時間把自己手上已經成堆的舊檔案整理歸類,畢竟不知道自己現在是否用的上這麼多的資訊。直接把所有的資料丟進 Archive 裡面保管,需要的時候再透過筆記軟體的搜尋功能查找,並審視是否需要移動到別的類別裡面。同時練習寫作新的筆記,並將新的筆記使用PARA系統組織起來。
- 試著想了一下使用情境......
某天我聽到了一首很喜歡的Kpop歌曲,立刻把連結存下來放進 Resource 裡,或許順手查了一下該位歌手的出身背景,以及做這首歌的心路歷程,這些資訊都一起丟進Resource 裡面。另一天在外頭吃飯時靈感乍現,覺得可以把這首歌跟另一首歌做remix,立刻把idea 記錄下來,在 Project 內開啟一個新的主題區塊。回到家之後到 Resource 裡翻找,搭配搜尋功能把這首歌的相關資訊都找出來,移動到 Project 底下。當我新做的remix 版本完成後,就可以把整個專案主題區塊移到 Archives 底下保存。
聚合過程:萃取(Distill)
把知識封包傳送給未來的自己,把筆記的價值「推銷」給未來的自己。
記錄了成堆的筆記後,這些筆記是否能在未來配上用場,還必須讓它具備一個重要的關鍵因素-可發現性。
若一個youtube 影片對你來說很具有啟發性,但你只是把它的連結把存下來,下次當你看到這份筆記時,打開面對的可能仍是一個長達30分鐘的影片,而你也忘記自己當時是因為影片中的什麼部分而想要保存它。缺乏重點的筆記,無法讓人一眼就看出可以怎麼利用它,那麼這份筆記就失去了可發現性。
為了提高筆記的可發現性,作者提出了「累進式摘要」的技巧,讓筆記內容經過以下四層的步驟慢慢精煉:

圖片取自《打造第二大腦》
- 筆記摘要:節錄於外部來源(文章、影片、對話......等等)或自己的思維。
- 粗體字摘要:將覺得重要的字句以粗體字標示。
- 螢光筆點出重點:進一步將更重要的字眼或觀念使用螢光筆點出來。
- 執行摘要:用自己的話語精煉出摘要。
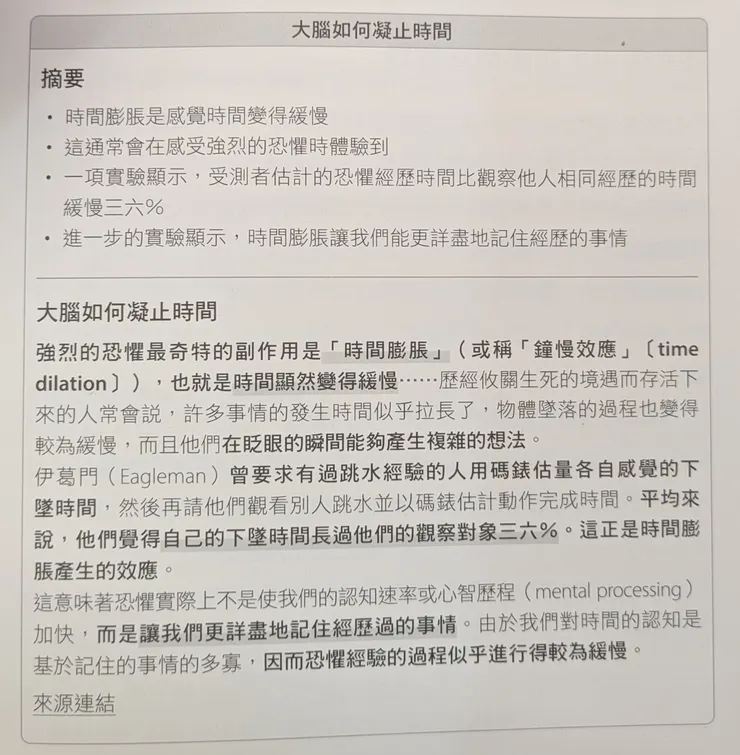
下方為《打造第二大腦》書中提供的一個範例。《大腦如何凝止時間》是作者看到的一篇論文,下圖為使用了「累進式摘要」筆記技巧之後,最終萃取出的筆記內容。

圖片取自《打造第二大腦》
聚合過程:表達(Express)
唯有實際運用才能使資訊成為個人化、具體化和經過驗證的知識。
前面蒐集了這麼多資料,也整理了這麼多筆記,都是為了最後這個階段-秀出你的成果!
但要先認知到一個觀念:資料收集永遠沒有完備的一天。我們總是認為自己還沒做好準備,因而感到害怕而止步不前。我們無法忍受自己缺乏一點資訊,並且認為只要資訊齊備就可以使一切完全改觀。但這樣的想法只是形成我們創作的阻力。
不要等一切完備再來分享成果。
所有的創作者都是透過不斷的創作來持續改善。我們要盡早測試各種方法,確認哪個行得通,接著收集他人的回饋意見,並將其再次納入第二大腦,使這些意見成為下一個反覆回饋過程的起點。
保留創作過程的初稿
我們可以維持最高品質專注力的時間有限,因此負擔不起丟失任何創作過程中間產物(例如:設計原型、歌曲試聽帶、建築草圖......等等)的代價。書中作者統整出了 5 種高機率可以進行再利用的中間產物封包:
- 去蕪存菁的筆記(利用前面提到的累進式摘要技巧萃取出來的筆記)
- 先前未獲採納的構想
- 半成品
- 過去曾交付的成品
- 他人創造的文件(使用時需記得註明引用來源)
付諸實踐-We only know what we make
作者十分強調實作的重要性。要真正的「認知」某件事情,不能光是吸取知識,也不能空有想法。著手去做才能真正讓自己的想法堅持下去,把知識用來解決實質的問題,經由實事來學習。
其實多數事情你已經在做了
打造第二大腦,聽起來好像要非常勤學,而且還要做很多新的事情。但其實不然,必須做的多數事情,我們在平常都已經在做了。
我們在工作或生活上不斷在學習新事物,瀏覽網路時吸收了很多有趣的想法,與親朋好友打屁聊天激盪出許多獨特觀點,或許不知不覺自己已經了解所需要知道的資訊。需要的只是多一些企圖心,和一個深思熟慮的資訊管理方法以及習慣(PARA & CODE)。
結語:對於創作的改變
以前一直以為創作是一個很吃靈感的事情,靈感來了就整天坐在電腦前瘋狂輸出,沒靈感的時候就呆坐在沙發苦惱,等待下一波靈感。
看完《打造第二大腦》這本書,讓我了解靈感不是等待來的,而要自己主動去創造火花。生活上任何我接觸到的事情,不管大或小,一定會有那些讓我特別有感觸或想法的事件,這些都是創作來源。即使只是小小的念頭,都要記到筆記中,讓這些念頭留下來讓未來的自己看到,未來的自己才有機會因為這些零散的念頭而進一步有更多想法。
再來,就是發現記筆記習慣的重要。休閒的時候經常會滑 IG 或 youtube 短影音,看見覺得有趣的創意,或是很有道理的想法,我只是讓他留在腦海裡,而沒有真的實在的儲存下來!我太深信自己的腦袋,覺得這麼有趣的東西我不會忘記,殊不知每次想動手做點什麼,「咦?我之前看到的那個是什麼來著?」這個疑惑不知道出現了多少次,然後也不知道該去哪裡找回靈感源頭。喜歡的當下就要留住它,實在太重要了!
這篇文章就是我創作型態的新起點,已經迫不急待要來打造第二大腦了!
等實作一陣子有些心得後,再來分享實際怎麼運行,以及我選用哪個筆記軟體來作為我的第二大腦。























