在現今快速變化的科技領域,技術路線圖已成為企業或科學研究制定技術創新規劃、提升自主創新能力的重要工具。它不僅能夠幫助企業明確技術發展方向,也能確保每個環節都能準時完成,並達成預期目標。本文將為您提供一份詳盡的指南,透過7個關鍵步驟,教您如何建立並繪製一份高效的技術路線圖,同時附上免費模板和成功案例。
Ⅰ.技術路線圖的概念
技術路線圖(Technology Roadmap)是使用簡潔的圖形、表格、文字等形式描述研究項目的研究目標,階段及實施計劃。是應用於新產品、專案研究或技術領域開發的結構化規劃方法。
Ⅱ.技術路線圖的核心價值
明確方向:技術路線圖能夠為企業或團隊明確技術發展的方向,確保所有成員對技術策略有統一的認知。
指導決策:它使研究者在研究過程中不偏離主題,提供指導依據,提高決策效率。
優化資源配置:透過技術路線圖,可以更合理地分配研發資源,確保關鍵技術的突破與持續發展。
增強競爭力:技術路線圖有助於企業識別並掌握技術趨勢,從而在市場競爭中佔據有利地位。
Ⅲ.技術路線圖的7個關鍵步驟
1. 階段目標對齊
技術路線圖應與研究專案的整體業務策略保持一致,同時分析產業趨勢和市場需求,並識別技術發展的機會與挑戰。
2. 識別關鍵技術與能力差距
列出實現研究目標所需的關鍵技術,並評估當前技術與未來需求之間的差距。
3. 設定優先順序與里程碑
基於研究項目影響、技術可行性等因素,將關鍵技術優先排序,並設定清晰的時間節點和成果指標。
4. 制定詳細實施計劃
將關鍵技術分解為具體任務,明確責任人、時間表和所需資源。
5. 風險評估與因應策略
識別可能影響技術路線圖實施的風險,並制定相應的預防和應對措施。
6. 建立溝通與回饋機制
確保跨部門之間的有效溝通,將技術路線以流程圖工具進行視覺化呈現,定期回顧進展,收集回饋並調整計畫。
7. 持續迭代與優化
隨著市場和技術環境的變化,不斷迭代和優化技術路線圖,確保其始終與研究目標一致。
Ⅳ.如何繪製技術路線圖
Microsoft Visio、PPT、ProcessOn等工具都是繪製技術路線圖的好選擇。這裡推薦使用ProcessOn ,支援線上繪製技術路線圖,功能強大且易於上手。
1. 首先進入ProcessOn文件頁,新建流程圖,或在範本社群搜尋「技術路線圖」直接使用範本建立。
2. 確定技術路線圖的整體佈局和風格,如使用直角矩形表示關鍵技術節點,使用箭頭表示技術之間的依賴關係等。
3. 根據技術路線圖的步驟和內容,加入對應的圖形、文字和連接線等元素。
4. 對技術路線圖進行美化,調整字體、顏色、線條等屬性,使其更加清晰、美觀且易於理解。

5. 將繪製好的技術路線圖儲存為適當的格式(如jpg、pdf或vsd),並分享給團隊成員或利害關係人。

Ⅴ.技術路線圖的範例
為了幫助您更快掌握技術路線圖的繪製方法,我們特別提供了以下範例:
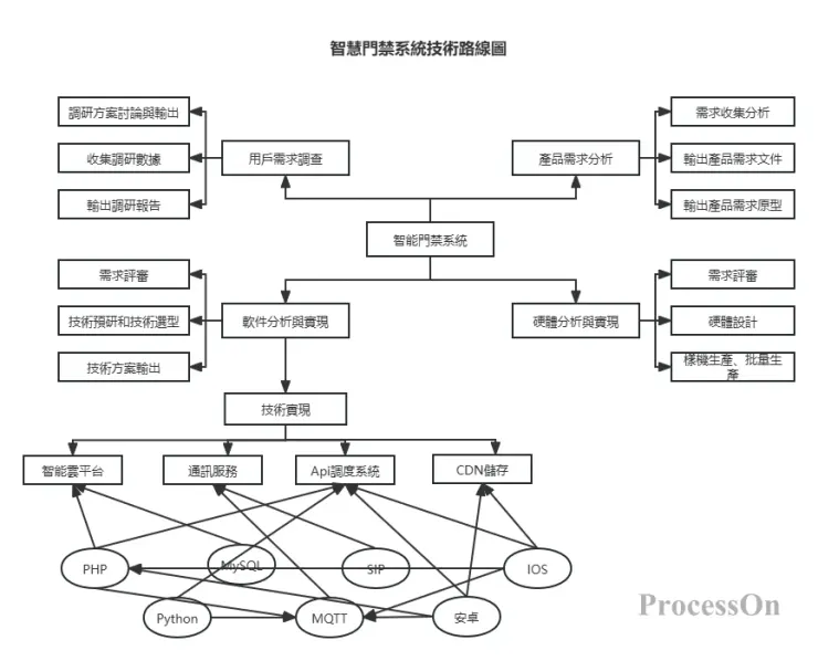
範例一:智慧門禁系統技術路線圖
此路線圖明確了智慧門禁系統的軟體實現步驟。從用戶需求調查,產品需求分析到最終技術實現的路線。

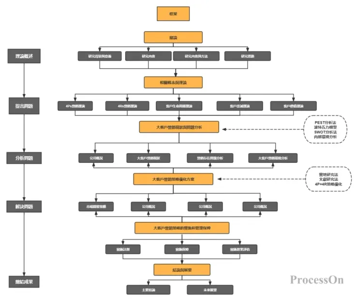
例二:某公司大客戶行銷技術路線圖
此路線圖聚焦於大客戶行銷的技術發展。
透過該公司大客戶行銷的現狀與問題分析,路線圖識別了關鍵問題,為大客戶行銷的優化方案提供了指導方向。

Ⅵ.技術路線圖的模板
ProcessOn模板社群內包含了多行業和崗位的技術路線圖可供參考,同時也提供技術路線圖樣式模板可以直接使用。



技術路線圖為專案管理、技術開發、學術研究等領域的策略研討提供知識和資訊基礎,提供決策依據,提高決策效率,並且避免研究過程中出現偏移主題或遺漏重要環節的問題,是企業、產業制定技術創新研究規劃的重要工具。





















