我是一個每天都必須使用到AI的人,不得不說, AI的出現徹底改變了我的生活,然而AI這個領域真的是日新月異,短短的時間,就會有新的AI工具出現,所以,當我理解到 A I Agent這個概念時,首先我就看到了Manus AI,我只能說既興奮又期待,現在就帶大家來了解,到底它有什麼能耐?
我知道,你可能已經跟 ChatGPT 聊過天,叫它寫過詩,甚至讓它幫你回覆過幾封惱人的 Email。這些大型語言模型(LLM)就像是我們身邊一個超級聰明的萬事通朋友,你問什麼,它都能給你一個像樣的答案。但你有沒有想過,如果這個朋友不只是「回答」你的問題,而是能「理解」你的目標,甚至「主動」幫你把事情搞定,那會是什麼樣子?
這正是 AI 發展的下一站:從「助理 (Assistant)」進化到「代理人 (Agent)」。
簡單來說,如果把 ChatGPT 比喻成一個擁有無限知識的「超級大腦」,那麼 AI Agent 就像是一個擁有這個大腦,還外加了「雙手和雙腳」的「行動派」。它不只會思考,更會行動。
聽起來有點抽象?別擔心,接下來,我會用最簡單的方式,帶你看看這類「行動派」AI,到底跟你的「萬事通朋友」ChatGPT 有什麼不一樣,以及,你該在什麼時候「雇用」它們,來讓你的工作和生活變得更輕鬆!
核心差異:一個是「聊天室」,一個是「駕駛艙」
要理解 Manus AI 和 ChatGPT 的不同,我覺得最貼切的比喻,就是「聊天室」和「駕駛艙」的差別。
ChatGPT:一個知識淵博的聊天夥伴
你和 ChatGPT 的互動,就像在一個 LINE 或 Messenger 聊天室裡。你丟一個問題,它回一個答案。這個過程非常直接、快速。你需要文案靈感?它給你三個版本。你需要翻譯句子?它瞬間完成。你需要一個複雜概念的解釋?它能寫出一篇小論文。
它的強項在於「生成內容」。它是一個絕佳的腦力激盪夥伴、一個寫作助理、一個隨身的百科全書。但它的互動是「一次性」的。你問,它答,對話結束。它不會記得你們上次聊天的所有細節,更不會主動去幫你執行後續的任務。
Manus AI:一個為你量身打造的任務駕駛艙
而使用 Manus AI,則更像是走進一個專為你打造的「任務駕駛艙」。在這裡,你的目標不是「聊天」,而是「完成任務」。
當你給出一個指令,例如「幫我規劃一場產品發表會」,Manus AI 不會立刻給你一篇關於如何辦活動的文章。相反地,它會像一個專案經理一樣,開始在駕駛艙裡操作起來:
1.啟動儀表板(主動提問):它會先亮起幾個指示燈,問你:「這次發表會的預算是多少?目標客群是誰?預計在哪個城市舉辦?希望達到什麼樣的宣傳效果?」它需要先了解「目的地」,才能規劃「航線」。
2.呼叫塔台(上網搜尋):在了解你的需求後,它會開始連結外部世界。它會上網搜尋近期其他品牌的發表會案例、尋找合適的場地選項、研究目標客群的媒體習慣。
3.整合工具箱(多工具使用):接著,它會打開工具箱。它可能會用程式碼幫你分析搜集到的數據,用設計工具生成活動主視覺的草圖,用寫作工具草擬新聞稿和社群貼文。
4.產出行動方案(交付成果):最後,它交給你的,不會只是一段文字,而可能是一份包含時程表、預算規劃、場地選項分析、行銷文案草稿的完整專案計畫書。
看到了嗎?差別就在這裡。ChatGPT 給你的是「資訊」,而 Manus AI 給你的是「解決方案」。它們不只是聊聊而已,它們是來把事情搞定的。
實測體驗:當我說「幫我分析這個市場」時…
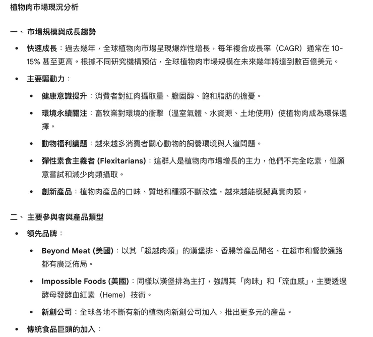
讓我們來個更實際的例子。假設你是一個想要進入「植物肉」市場的創業者,你需要一份完整的市場分析報告來說服投資人。
如果你把這個任務交給 ChatGPT:
你可能會問:「嘿 ChatGPT,我想了解植物肉市場的現況,可以幫我分析一下嗎?」
它會給你一份非常詳盡的「知識整理」。它會告訴你:
一、 市場規模與成長趨勢
二、 主要參與者與產品類型
三、 市場挑戰與瓶頸
四、 未來發展趨勢
及總結
下方為Gemini給我的答案(個人比較常用Gemini)

通用AI的回答
它給了你很多有價值的「資訊」,但這些資訊是零散的、靜態的。你還需要自己去驗證這些數據是否最新、自己去找更多的資料來源、自己去整理成一份可以拿給投資人看的專業報告。
如果你把這個任務交給 Manus AI:
當你對 Manus AI 說:「嘿 Manus,我想進入植物肉市場,需要一份市場分析報告。」
它的反應會是:「太棒了!這是一個很有潛力的市場。在我開始研究之前,讓我先了解一下你的具體需求吧?」
接著,它會啟動「市場研究分析師」模式,然後開始一系列的行動:
•需求釐清:「這份報告主要是要給投資人看的嗎?你們打算進入哪個地區的市場?預計的產品定位是什麼?」它會先確認報告的目的和範圍。
•即時資料搜集:它會主動上網搜尋最新的市場報告、新聞資訊、競爭對手動態,確保資料的時效性和準確性。
•數據分析與視覺化:它會將搜集到的數據進行分析,製作成圖表、趨勢圖,讓複雜的數字變得一目了然。
•完整報告產出:最後,它交給你的不是零散的資訊,而是一份包含封面、目錄、執行摘要、詳細分析、結論建議的完整 PowerPoint 簡報,可以直接拿去跟投資人提案。

Manus 的回答
發現了嗎?ChatGPT 給你的是「原料」,而 Manus AI 給你的是「成品」。這就是 AI Agent 最厲害的地方——它不只是資訊的提供者,更是解決方案的創造者。
最佳使用建議:什麼時候該找 Manus AI?
聊了這麼多,你可能還是有點困惑。到底什麼時候該用 ChatGPT,什麼時候又該找 Manus AI 呢?
別擔心,我幫你整理了一個超簡單的判斷標準,把它當成你的「AI 使用說明書」吧!
你該找 ChatGPT(各通用AI) 的時候:
把它當成你的「腦力激盪夥伴」或「快速問答機器」。
•需要靈感:寫文案卡關、想活動口號、需要故事點子。
•需要知識:查詢一個歷史事件、了解一個科學名詞、學習一個新概念。
•需要草稿:寫一封 Email、擬一份演講稿、做一首打油詩。
•需要工具:翻譯、潤稿、寫一小段程式碼。
簡單來說,當你的任務是「單點式」、「資訊導向」的,找 ChatGPT 就對了!
你該找 Manus AI 的時候:
把它當成你的「專案經理」或「虛擬實習生」。
1.需要完成一個「專案」:當你的任務不是一個指令就做得完,而是需要多個步驟、多種工具才能完成時。例如:
•「幫我分析這份市場報告,並做成一份 10 頁的簡報。」
•「我想開發一個簡單的待辦事項 App,幫我把整個專案建立起來。」
•「搜集我下個月要去東京旅遊的資料,包含景點、美食和交通,並規劃一份五天四夜的行程表。」
2.需要「主動」的協助:當你只有一個模糊的想法,需要有人幫你釐清需求、規劃藍圖時。例如:
•「我最近工作壓力好大,有沒有什麼方法可以改善?」(它會為你研究各種壓力管理方法,並結合你的生活習慣,提供個人化的建議方案)
•「我想開始經營個人品牌,但不知道從何下手。」(它會引導你思考你的專業領域、目標受眾,並為你規劃第一階段的內容策略)
3.需要「整合性」的成果:當你需要的不是零散的資訊,而是一份可以直接使用的完整產出時。例如一份分析報告、一個網站、一份簡報。
總結一句話:當你需要的是「答案」,去找 ChatGPT;當你需要的是「成果」,來找 Manus AI。
關於網站架設的實際試驗
說到這裡,我也要誠實地跟你們分享一下 Manus AI 的限制。一開始我看到Playbook的功能時,第一個想嘗試的就是網站架設,我相信,這是很多人會需要的功能,剛才我用市場分析作為例子,是因為這確實是它的強項。但如果你問我關於網站架設,我必須老實說:
Manus AI 在網站建設方面的實際能力:
•✅ 可以幫你規劃網站架構和內容
•✅ 可以生成基本的 HTML/CSS 程式碼
•✅ 可以創建一個「樣品屋」般的靜態網站
•❌ 但無法連接到外部資料庫或第三方服務
•❌ 無法處理複雜的後端功能或電商系統
•❌ 無法直接部署到正式的網站主機
簡單來說,如果你需要的是一個簡單的形象網站或作品集,Manus AI 可以幫你快速建立一個不錯的起點。但如果你需要的是一個功能完整、可以實際營運的商業網站,你可能還是需要找專業的網站開發服務。
這就是為什麼我選擇用市場分析作為例子——因為在資料搜集、分析整理、報告製作這些方面,Manus AI 真的很強!
至於網站,最後我決定不使用它來架設,畢竟,很基本的連接到外部網站,目前還無法實現,也沒有理由繼續浪費我寶貴的時間。
結語:你的第一個 AI 工作夥伴
AI 的世界正在以我們難以想像的速度進化。從一個只能回答問題的「大腦」,到一個能夠動手完成任務的「夥伴」,這一步,將會徹底改變我們工作、學習、甚至生活的方式。
Manus AI 這樣的 AI Agent,存在的目的,不是要取代你,而是要賦予你更強大的力量。它想把你從繁瑣、重複性的工作中解放出來,讓你把寶貴的時間和精力,專注在更需要你的創意、你的情感、你的決策的事情上。
別害怕,也別抗拒。試著把它們當成你團隊裡的第一個 AI 員工、你的第一個虛擬夥伴。把那些你一直想做,卻又覺得很麻煩、不知如何開始的專案,交給它們試試看。
也許,下一次,當你又有一個絕妙的點子時,你的第一個念頭,不再是「這好難,我做不到」,而是「嘿 Manus,我們一起來把它搞定吧!」
期待與你的使用心得分享!
❤️如果喜歡我的創作,請不吝給我愛心,也歡迎留言告訴我你的想法,你的支持是我創作的動力。謝謝你的閱讀。
關於AI,丁嫚寫了很多相關文章,也迅速得到廣大讀者的回應,很多文章同時也上了幾次熱門跟精選,如果想了解更多,歡迎到「用AI打造新世界」選讀:



























