今年的928,是讓第一線教育工作者—老師—心痛的928。
就在這一天,許多老師北上,在教育部前面抗議校事會議在教育界所造成的腥風血雨。校事會議制度也許讓少數教學不力的老師離開教育現場,但是,它讓更多的現職老師懷著戒慎恐懼的態度教學,親師生關係日漸疏離;讓滿懷教育愛的資深教師萌生退意、優秀的準老師或原本有心投入教職的人才選擇更換職業跑道。
也許有人想問:建立校事會議制度讓不適任教師離開教育職場有錯嗎?老師如果真是無辜的,調查小組不是會還他清白嗎?如果老師被調查小組證明自己是清白的,會因此受傷嗎?
由於政策本身有延續性,讓我們從校事會議政策的前身—教師專業審查會(專審會)講起。
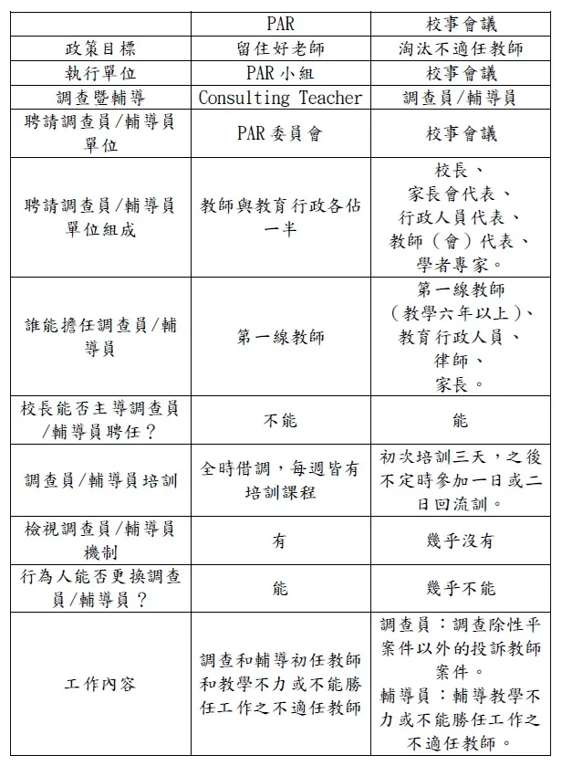
這個專審會制度出了什麼問題呢?它的問題出在專審會的政策目標與美國的PAR背道而馳,更精準的說法是:完全相反。
美國PAR政策目標是「留住好老師」,以保留教育界的「善」為出發點,所以,它的做法是「協助為主,檢視為輔」,美國某些地區將其命名為「教師專業協助計劃」。因此,美國PAR負責協助暨檢視教師的Consulting Teacher(簡稱CT),清一色為教學第一線優秀的classroom teacher(授課教師)。
這些被政府組成之PAR小組聘任的CT,絕大多數被全時借調在教育局,受到PAR委員會培訓和監督。培訓方式主要以師徒制進行,每週皆有強化評鑑和輔導能力的課程。更重要的是,要經過檢測過關的CT才能從事評鑑和輔導工作。
除此之外,CT的工作品質,包括所寫出的每一份報告,也會受到PAR小組的審視。若是工作品質不佳,就會被解除職務。
反觀全教總所推動的專審會,其政策目標是處理不適任教師,故專審會調查制度的起始點,就是以去除教育界的「惡」為出發點,其執行方式就變成「檢視為主,協助為輔」。
在檢視和協助老師方面,也許當初教育部為了省錢,所以,並沒有採用PAR的CT聘用和培訓制度,反而採用成立調查員和輔導員人才庫的方式。
由於我國目前的社會氛圍正處於重民粹、輕專業的狀態,所以,在不少仇師團體猛打「師師相護」的氛圍下,沒有教育專業、教學資歷的家長、律師也可以接受培訓,成為調查員和輔導員。
這個制度後來就延用到校事會議。
在調查員培訓方面,校事會議調查員只要受訓相關培訓3天,就可以取得調查資格,然後,不定期接受一至二天的回流訓。
在調查品質方面,目前主要監督調查品質的是學校的校事會議委員。不過,由於校事會議委員不見得受過紮實的調查訓練,所以,就算覺得調查報告怪怪的,也不見得能指出問題出在哪裡,或哪裡要加強。
更重要的是,若是校事會議對調查報告要求太嚴格,調查員也可以選擇「不幹了」,這時,學校端就要面臨「接受調查報告」或「重啟調查」的抉擇。
至於調查員的除名機制,由於教育部採取的是「不告不理」,也就是「有人檢舉才檢視」的態度,所以,不像PAR那樣能有效控管調查員和輔導員的水平。
PAR與校事會議調查標準比較
由於PAR是從「善」出發,以「留住好老師」為目標的制度,所以,它的主要服務對象是初任教師,也就是說,所有的初任教師都要接受CT的協助,其次,才是協助有一定任教年資,卻出現教學不力的疑似不適任教師。而CT的任務,就是幫助初任教師和教學不力的疑似不適任教師一步步建構「好老師」的教學行為和態度,也就是說,PAR有建立一套「好老師」的標準。
反觀校事會議,由於它是從「惡」出發,以「淘汰不適任教師」為目標,所以,相關標準都是何謂「不適任教師」的負面表列,如:遲到早退、親師溝通不良、教學不力…等。
至於更精細的指標,則完全沒有,全憑調查員的心證,也就是說,若調查員本身就以「有罪推定」的態度,認定行為人教師「不適任」,認為「如果你沒有這類行為,為什麼會有人檢舉你?」,行為人教師就算提出自己再多的優秀教學事蹟也沒什麼用。
當這類有嚴重偏頗的調查報告提到校事會議,若是校事會議沒有對調查報告表達異議,行為人教師就完蛋了,輕則懲處,重則解聘。
就算後來老師在教師申訴評議委員會中平反,也就只是「平反」,那位不適格調查員的資格分毫不受影響,可以繼續用他「有罪推定」的調查態度處理下一個案件。
被調查的老師能否投訴調查員不適格?
在美國,若是老師認為CT不適格,調查時態度不公,可以向PAR小組投訴。PAR小組在審議後若發現該CT真的有問題,就會更換別的CT接手調查。
反觀我國,被調查的行為人是無法透過投訴更換調查員的,最多只能依據行政程序法向校事會議提出請求。但是,校事會議會因此另組調查小組的機率微乎其微,因為校事會議雖然表面上是合議制,事實上會議中的五位委員中,至少有四位(校長、行政人員代表、家長會代表、學者專家)受校長掌控,因此,校長可以決定自己屬意的調查員。若校長主導不接受行為人更換調查員的要求,校事會議就能編出各種不同意更換調查員的理由。
在這樣的制度下,校事會議被質疑成為校長清除異己的工具也不足為奇。
讓我們透過表格粗略看一看美國的PAR與我國校事會議的不同:

當然,上表只是美國的PAR與校事會議的粗略比較,若要深入,校事會議制度的問題更多,更禁不起檢視。
其實,校事會議真正的大問題來自於它一步步腐蝕教育的根基。
在校事會議形塑出的恐懼氛圍下,不僅越來越多人才不願意投入教育,擔任老師,也有越來越多老師選擇離開,這就是目前教師荒的關鍵原因之一。
究竟該如何解決這個問題?能否廢除校事會議制度?答案是悲觀的。為何?因為從過去教育部的行事作為可以看到,目前我國的教育部是一個欠缺教育暨政策專業,且會隨著民粹起舞的教育部。如果遇到輿論和政治壓力,教育部往往會選擇犧牲老師,而不是為了維護教育專業和教育品質據理力爭,做對的事。更何況,當整個調查員制度已形成產業鏈,有眾多利益糾葛,要改變制度就更難了。
最後只能說,若是親師一同為教育、為孩子努力,校事會議制度也許有機會往「善」的方向調整,不過,這需要有志者堅韌的毅力才有可能。

*******************************************************
持續創作不易,若您喜歡我的文章,請不吝追蹤、訂閱、分享、留言並點擊愛心。























