


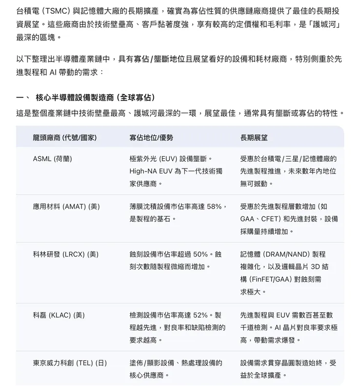
All in 台積電不是最佳選擇,"既然TSMC長期看好,記憶體廠也持續擴建產能,這些廠商的供應鏈,有那些設備供應商和耗材廠商,特別是寡佔的廠商,可以有更好的展望,更值得長期持有?"
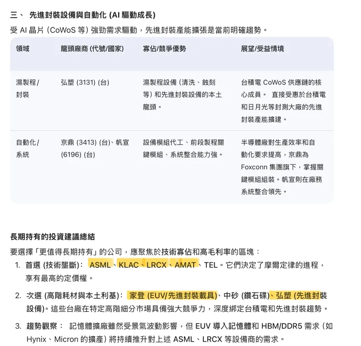
看看 Gemini和ChatGPT的答案,具有相當的參考性,所以佈局家登、弘塑、印能、和淞、天虹、均華、牧德、群翊、迅得,沒有什麼不對,至於ASML、LRCX、KLA、AMAT只有觀察,沒有動作,似乎可以考慮碰到財報大跌20%時,可以佈局?By the way,順便一提,信邦多次在法說會提到,它是半導體設備的供應商,ASML、科林硏發...。






















