慢性病如高血壓、糖尿病、高血脂,早期往往沒有症狀,若未及時發現,可能引發心臟病、中風或腎臟病。政府提供的 免費健檢,能幫助民眾提早掌握健康狀況,進行預防與治療。
最近發現我部份朋友,還不知道前一陣子已經放寬健檢年齡限制,30歲以上,每五年即可享有一次健檢服務,所以打算整理一篇文章跟大家分享相關資訊,記得要妥善運用政府提供的預防保健資源~
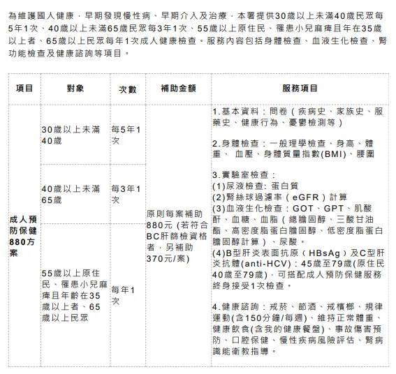
一、成人預防保健服務
適用對象與頻率:
- 30–39 歲:每 5 年 1 次
- 40–64 歲:每 3 年 1 次
- 65 歲以上:每年 1 次
- 原住民 55 歲以上:每年 1 次
- 35歲以上小兒麻痺患者 : 每年一次
服務內容:
- 基本資料與健康問卷(疾病史、家族史、健康行為、憂鬱檢測)
- 身體檢查:身高、體重、血壓、BMI、腰圍
- 實驗室檢查:尿蛋白、腎功能(eGFR)、血糖、血脂、肝功能(GOT、GPT)、尿酸
- 特殊檢查:B 肝表面抗原、C 肝抗體(45–79歲一次性檢測,原住民則是40-79歲)
- 健康諮詢:戒菸、節酒、運動、飲食指導
二、癌症篩檢資源
1. 大腸癌篩檢
- 對象:45–74 歲民眾,每 2 年一次,或是具家族史的40–44歲民眾
- 方式:糞便潛血檢查(FOBT),陽性者安排大腸鏡
2. 乳癌篩檢
- 對象:40–74 歲女性,每 2 年一次
- 方式:乳房 X 光攝影(Mammography)
3. 子宮頸癌篩檢
- 對象:30 歲以上女性,每年一次子宮頸抹片;25-29歲女性,每3年一次
- 新增:35、45、65 歲女性該年度可免費接受 HPV 檢測
4. 口腔癌篩檢
- 對象:30 歲以上有吸菸或嚼檳榔習慣者,每 2 年一次 (原住民身分為18歲以上)
- 方式:口腔黏膜檢查
5. 肺癌篩檢
- 對象:具肺癌家族史 : 男 45–74 歲、女 40–74 歲,每 2 年一次 ;或50–74 歲重度吸菸者
- 方式:低劑量電腦斷層(LDCT)
6. 肝炎篩檢
- 對象:45–79 歲民眾(原住民 40–79 歲),一生一次
- 方式:抽血檢測 B 型肝炎表面抗原、C 型肝炎抗體
三、如何申請?
- 攜帶 健保卡與身分證,至健保特約醫療院所或衛生所即可。
- 若篩檢異常,政府會協助安排進一步診斷與治療。
- 各縣市政府或大型醫院也可能提供加碼檢查,民眾可自行詢問。
結語
台灣的健保制度提供了完整的 免費健檢資源,讓民眾從 30 歲開始就能定期檢查,涵蓋慢性病與多種癌症篩檢。這些檢查不僅能 早期發現疾病、提升治療效果,也能 降低醫療成本。建議符合資格的民眾,主動安排檢查,把握政府提供的資源,守護健康 !

























