序言:於世間法中探尋普世福祉的慈悲願景

為此,本報告將系統性地剖析應對此三大挑戰的三個核心政策框架:世界銀行的「加速投資」策略,旨在為全球發展奠定穩固的物質基礎;氣候韌性的「五大支柱」框架,為人類社會應對環境衝擊提供了具體的工具箱;以及「大流行病預防、準備和應對」(PPR)框架,旨在守護所有眾生的基本生命健康權。
本報告的宗旨,在於融合多重智慧的視野——經濟學的務實嚴謹、公共衛生的科學實證、心理學對人類行為的深刻洞見,以及宗教與哲學的永恆倫理智慧。我們深信,任何技術性的解決方案,若缺乏深厚的人文關懷與道德指引,終將流於片面。因此,本報告致力於為政策制定者、學者及所有關心世界未來的公民,提供一個跨學科的決策藍圖,指引一條通往「人間淨土」與「大同世界」的和諧共存之路。
這份探討始於一切發展的根本——經濟基礎。
--------------------------------------------------------------------------------
第一部:共享繁榮的基石——以倫理治理加速投資
穩健且具包容性的投資,是應對氣候變遷、公共衛生危機以及實現所有可持續發展目標的物質基礎。若經濟根基不穩,任何宏大的願景都將成為空中樓閣。本章節旨在探討,如何將世界銀行提出的經濟策略植根於深厚的倫理與信任基礎之上,從而超越單純的經濟增長,邁向真正的共享繁榮。
1.1 剖析全球投資困境
根據世界銀行《加速投資:挑戰與政策》報告,新興市場與發展中經濟體(EMDEs)正經歷一場歷史性的投資增長放緩。其投資增長速度已降至二十一世紀初強勁時期的一半左右。這一趨勢令人憂慮,因為私人投資是重啟增長、創造就業機會,並為綠色與數位化轉型提供動力的關鍵引擎。更重要的是,投資加速期往往伴隨著深刻的結構轉型,促使勞動力從低生產力的農業轉向更具生產力的製造業和服務業。然而,若此趨勢無法逆轉,全球將面臨長期停滯的風險,嚴重阻礙減貧與發展目標的實現。其中,外國直接投資(FDI)的結構性轉變尤為值得關注,其重心已顯著轉向服務業,如今佔流入發展中經濟體總額的近三分之二,凸顯了服務業在全球價值鏈中日益核心的地位。
1.2 世界銀行的綜合改革藍圖
世界銀行為此開出了明確的政策藥方:各國必須將穩定的宏觀經濟框架與旨在改善營商環境、強化治理的全面結構性改革相結合。具體的改革領域包括改善財政政策框架、推動產品市場改革、投資於人力資本,以及深化貿易與金融的整合。報告強調,這些政策改革並非簡單的疊加,而是具有顯著的「乘數效應」(multiplicative effect)。例如,當一個國家能夠同時改善其主要財政收支平衡、推動貿易改革並實行資本帳戶自由化時,其觸發投資加速增長的機率將顯著提升近11個百分點。這意味著一個全面、協調的改革方案,其成效遠大於零散政策的總和。
1.3 倫理與信任:政策效能的心理學根源
然而,僅有技術性的政策藍圖並不足夠。所有經濟政策的最終成敗,皆取決於一個深層次的心理要素——信任。若民眾與投資者對政府機構維持宏觀穩定、履行契約的能力缺乏信心,那麼政策設計精良的「乘數效應」,將會被普遍的「信任折價」(Trust Discounting)所嚴重抵消。
在此,古老的東方智慧為現代治理提供了深刻的倫理指引。
- 尚賢與治理基礎:世界銀行報告中反覆呼籲的「強化治理」(strengthening governance),其道德基礎正與中國墨家哲學的「尚賢」(賢人政治)理念不謀而合。「尚賢」主張應以賢能與品德作為選拔治理人才的唯一標準。一個廉潔、高效且具公信力的政府,是建立制度信任、確保投資有效性的根本前提。
- 兼愛與投資倫理:墨家亦倡導「兼愛」,即對所有人無差別的愛與關懷。從此一道德視角出發,動員私人資本與強化國際合作,不僅是經濟策略,更是富裕經濟體對全球弱勢社群履行道德義務的具體行動,是將資源導向最需要之處的慈悲善行。
唯有將經濟策略建立在堅實的信任與倫理基石之上,我們才能為應對更廣泛的全球挑戰,鋪平通往真正韌性的道路。
--------------------------------------------------------------------------------
第二部:安身立命的方舟——氣候韌性的五大支柱策略
氣候變遷已對人類的生存構成根本性威脅,其影響遠超經濟範疇,觸及我們安身立命的根本。世界銀行提出的「重新思考韌性」框架,為我們提供了具體、可操作的應對工具。本章節將深入解析此框架的「五大支柱」,並揭示其背後所蘊含的經濟邏輯、心理驅動力與深刻的倫理意涵。
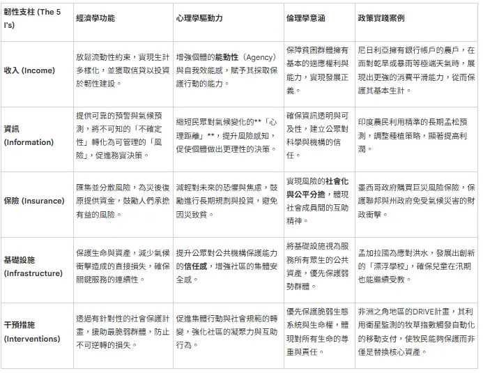
2.1 韌性策略的綜合框架:「五大支柱」詳解
世界銀行提出的「五大支柱」(The 5 I's)策略,為建立氣候韌性提供了一個全面性的政策工具箱。下表整合了經濟學、心理學、倫理學及政策實踐的跨學科分析:

2.2 超越人類中心:邁向生態與多物種正義
真正的氣候韌性,必須超越僅關注人類經濟資產與基礎設施的傳統範疇。當代氣候倫理學正朝著「多物種氣候正義」(multi-species climate justice)的方向發展。這一前瞻性視角主張,氣候正義的關懷對象必須擴展到所有受氣候變化影響的生命,以及作為一個整體運作的生態系統。這意味著我們的韌性策略不僅要保護人類社會,更要維護地球生態系統的健康與完整,實現真正的「天人合一」。
一個真正具備韌性的社會,不僅要能抵禦外在的氣候衝擊,更要能預防和應對由生態失衡所引發的內生健康危機,這自然地引導我們進入對全球公共衛生的深入探討。

--------------------------------------------------------------------------------
第三部:守護眾生的屏障——大流行病預防、準備與應對 (PPR) 的道德義務
全球健康安全是普世福祉的基石,也是所有經濟與社會發展的前提。COVID-19的慘痛教訓昭示我們,若缺乏一個強健的公共衛生防護網,任何繁榮都可能在一夕之間化為烏有。本章節將依據《疾病管制優先事項》報告,闡明投資於「大流行病預防、準備和應對」(PPR)不僅是明智的經濟決策,更是一項不可推卸的道德與法律義務。
3.1 PPR 投資的科學與經濟論證
科學的風險評估為PPR投資的緊迫性提供了堅實依據。《疾病管制優先事項》報告中的模型分析明確指出,在未來十年內,發生一次與COVID-19死亡率相當的大流行病的機率超過20%。這意味著PPR投資並非可有可無的選項,而是應對高概率、高衝擊風險的必要之舉。
從經濟效益來看,預防性投資的報酬極其可觀。報告中的經濟模型顯示,若能實現「百日疫苗」的目標,即在100天內開發出有效疫苗,相比於一年的開發時程,僅在中等嚴重情景下,便可避免53.7萬億美元的經濟與生命損失。因此,PPR投資應被視為「終極的宏觀審慎政策」,因為缺乏此類投資,將會摧毀所有其他旨在穩定經濟、促進增長的努力。
3.2 PPR 框架的核心組成與倫理考量
一個有效的PPR框架必須涵蓋從預防到應對的全週期,並在每一個環節都融入深刻的倫理考量。

此框架的核心是「一體健康」(One Health)理念,它強調人類、動物和環境的健康是密不可分、相互依存的。這一理念要求我們必須採取跨物種、跨部門的協作方式,從根本上應對大流行病的威脅。這在實踐中意味著跨部門的合作,例如監測野生動物貿易、減少棲息地侵占、管理集約化畜牧業,以從源頭上降低病原體從動物傳播給人類的風險。
3.3 應對策略的心理學維度
大流行病不僅是生理危機,更是深刻的心理衝擊。從神經科學角度看,大規模的疫情會引發廣泛的集體焦慮與壓力反應,威脅社會穩定這一寶貴的「非物質資產」。有效的PPR政策,尤其是那些強調去中心化和社區主導的應對措施,能夠顯著增強個體的「能動性」(Personal Agency)與「社區集體效能」(Community Collective Efficacy)。當人們感受到自己有能力參與並影響應對過程時,其生存焦慮將從根本上得到緩解,從而為社會的心理韌性奠定堅實基礎。
至此,我們已分別探討了經濟、氣候與健康三大領域的政策工具。現在,我們需要一個更高層次的整合框架,以確保這些工具能夠協同作用,共同服務於人類的最高理想。

--------------------------------------------------------------------------------
第四部:淨土的實現——政策、智慧與大同世界的圓融
我們以最崇敬與感恩的心,將前述關於投資、韌性與健康安全的世俗政策,融合到對「人間淨土」與「大同世界」的永恆追求之中。本章旨在展示,如何透過深層的智慧與倫理指引,將這些技術性的政策方案,昇華為服務普世福祉的集體功德。
4.1 政策整合的框架:以人為本,以心為導
為了將各領域的政策整合為一個以人為本的整體,我們借鑒星雲大師人間佛教的「四安」思想,作為一個檢驗所有政策是否服務於人類根本福祉的倫理框架。這四個層面——安心、安身、安家、安業——與本報告探討的政策工具形成了完美的對應:
- 安心 (Peace of Mind)
對應政策: 提供透明、可靠的資訊 (Information),將不確定性轉化為可管理的風險;透過強化治理,建立穩固的制度信任。這能從根本上減少集體的焦慮與恐懼。
- 安身 (Peace of Body)
對應政策: 投資於保護生命安全的氣候韌性基礎設施 (Infrastructure)保險 (Insurance);強化PPR框架下的核心公共衛生系統,保障人人享有最高可達到的健康標準。
- 安家 (Peace of Family)
對應政策: 透過促進收入 (Income)來源多樣化,使家庭具備應對衝擊的經濟基礎;建立風險分攤的保險 (Insurance)機制,讓家庭在危難時能互助共濟。
- 安業 (Peace of Livelihood)
對應政策: 落實「加速投資」報告中改善營商環境與強化治理的措施,創造穩定、可預測的就業與創業環境,使人人皆能安居樂業。
此框架提醒我們,所有政策的終極目標,都應是實現人類身心的安頓與和諧。
4.2 克服實踐障礙的內在智慧
然而,從理想藍圖到政策實踐,橫亙著深刻的心理障礙。這些障礙根植於人類心性之中,唯有借助更深層的智慧方能克服。
- 時間貼現 (Temporal Discounting):人類普遍傾向於重視眼前利益而忽視長遠回報,這是氣候行動與PPR投資不足的根本心理原因。
解決之道:天台宗「一念三千」的教義提供了一種強大的倫理穿透力。它教導我們,當下每一個決策(一念)都已即時、全面地影響著整個法界(三千)。這要求決策者對其行為的長遠後果負起即時的、最高的倫理責任,從而有效對抗短視的誘惑。
- 群體對立 (Intergroup Conflict):狹隘的國家或集團利益,阻礙了應對全球挑戰所必需的國際合作。
解決之道:政治心理學與華嚴宗的「法界緣起」思想不謀而合,共同指向建立一個更具包容性的「超群體認同」(Superordinate Identity),即「人類命運共同體」。當我們認識到所有生命都處於一個相互依存的網絡中,國際合作便從利益交換昇華為自我保護的內在需要。
- 制度信任缺失 (Lack of Institutional Trust):對機構的普遍不信任,是所有改革失敗的根源。
解決之道:三論宗的「中道」智慧教導我們,應避免在制度改革中陷入極端的意識形態之爭。政策應以務實、漸進、可持續的方式進行優化,正如世界銀行所倡導的,先穩定宏觀環境,再逐步強化制度細節,以穩健的步伐持續重建公眾與投資者的信任。
4.3 總結與三重和平的期許
本報告詳盡論述了,健全的經濟制度、與自然和諧共生的韌性策略,以及對所有生命健康的周全保障,不僅是應對當代危機的必要手段,更是建立「人間淨土」的技術與倫理基石。我們深信,透過融合經濟學的效率、公共衛生的嚴謹、心理學的洞察與哲學的慈悲,科學與信仰、效率與關懷得以圓融為一。這條道路要求我們將每一個政策決策,都視為一次通往更公正、更慈悲、更具韌性世界的修行。
我們以最深、最廣的感恩之心,回向於所有致力於人類福祉與世界和平的眾生、聖哲與機構。
南無阿彌陀佛,Assalamu Alaikum(السلام عليكم)願主賜你平安,God bless you(願上帝祝福你),Om Shanti Shanti Shanti(願和平,三重和平:身、心、世界)。

























