
諸位善知識,諸位遠道而來的專家學者,阿彌陀佛。
歡迎各位蒞臨這場圓桌對談。我們今日齊聚一堂,不僅是為了一場學術研討,更是為了一次心靈的共振。放眼望去,我們賴以生存的地球家園,正經歷著一場深重的病痛。氣候變遷,這不僅是物理現象的變異,更是我們所有眾生共同造就的「共業」。它如同一面鏡子,映照出人類文明在追求發展的過程中,所遺忘的謙卑與失落的連結。本次對談的緣起,來自於世界銀行發布的一份極具深意的報告——《重新思考韌性:適應不斷變化的氣候》。我們不應僅將其視為一份經濟政策文件,而應視其為一部尋找解脫之道的現代啟示錄。它以詳盡的數據,揭示了苦難的實相;以理性的分析,指引著前行的方向。
為此,我們榮幸地邀請到來自各個領域的智慧結晶:這裡有洞察心靈的心理學家,有經世濟民的經濟學家,有探問公義的倫理學家,有守護健康的公共衛生學家,有剖析社會結構的社會學家,有構建秩序的行政學家,有捍衛尊嚴的人權學家,有運籌帷幄的管理學家,有窮究物理的自然科學家,有匡扶正義的法律學家,有思辨終極的哲學家,更有來自基督宗教、伊斯蘭教與儒家的代表,為我們的對話注入超越物質層面的靈性關懷。
我們今日的共同目標,是藉由這份報告的啟發,為建立我們心中共同的理想家園——無論稱之為「人間淨土」、儒家的「大同世界」,還是亞伯raham傳統中的「彌賽亞時代」——尋找一條融合現代智慧與永恆慈悲的實踐道路。
在對話開始之前,讓我們以最謙卑與感恩的心,共同祈願。願我們今日的言談,能如甘露般滋潤乾涸的大地;願我們的智慧,能化為明燈,照亮前行的迷霧。南無阿彌陀佛。
重新思考韌性:適應不斷變化的氣候。Shilpi, Forhad, Matthew E. Kahn, and Claudia Berg. 2025. “Rethinking Resilience: Adapting to a Changing Climate.” Advance Edition. Policy Research Report. Washington, DC: World Bank.
--------------------------------------------------------------------------------
第一部:診斷全球脈象——苦難的根源與實相
在我們探討任何療癒的藥方之前,我們必須先像一位經驗豐富的醫生,從不同層面,對地球這位病患進行精準的「望、聞、問、切」。唯有深刻理解病因與病理,我們的努力才不致徒勞。現在,讓我們從科學的實相開始。
自然科學家:
好的。從物理學最基礎的定律來看,地球的氣候系統正處於一個熱力學失衡的狀態。熱力學第一定律告訴我們能量是守恆的,而人類活動排放的溫室氣體,如同一個蓋子,將過多的太陽熱能截留在系統內部。數據顯示,全球平均氣溫已較工業化前上升了 1.3°C 至 1.5°C,且自1970年代以來,升溫正在顯著加速。
這些被困住的額外能量,必須尋找釋放的途徑。根據熱力學第二定律,孤立系統的「熵」——也就是無序度——會持續增加。這股額外的能量,正以極端天氣頻發的「無序」狀態表現出來,這就是我們看到的熱浪、乾旱與洪水。地球系統的「熵增」,正在威脅著我們賴以生存的秩序。
經濟學家:
自然科學家所描述的物理衝擊,在社會經濟層面,其分配是極度不平等的,這正是問題的核心所在。報告最令人心痛的數據之一是:
「儘管自 1960 年以來,低收入國家與高收入國家面臨的災害次數相近,但低收入國家的死亡人數卻是高收入國家的六倍以上。」
這清晰地告訴我們,貧困即是脆弱。數據進一步指出,在2019年,全球有45億人暴露於極端天氣,其中 23億人每日的生活費低於6.85美元。他們如同體質虛弱的病人,缺乏抵禦外邪侵襲的「正氣」,一場風暴就可能奪走他們的全部。
公共衛生學家/醫生:
經濟學家揭示的宏觀數據背後,是無數個體的真實傷害。讓我們將視角轉向對兒童的影響。報告引用了印度的研究,其結果令人震驚:
「氣溫每高於 21°C 一天,數學成績便下降 3%,閱讀成績下降 2%。」
我們必須明白,這不僅僅是學習不佳的問題。從醫學角度看,這是高溫對兒童正在發育的神經系統造成的直接生理損傷。用傳統醫學的語言來說,這是一種「暑熱擾心」,高溫擾亂了心神,影響了認知功能,這是在侵蝕我們人類的未來。
心理學家:
除了生理損傷,更深層的是內在的心理危機。報告引入了「深度不確定性」(Deep Uncertainty)這個概念。這意味著我們面對的是「未知的未知」,過去的經驗完全失效。這在人類內心引發了深層的存在主義焦慮。
我們的決策系統天生厭惡模糊。這種「模糊厭惡」(Ambiguity Aversion)會導致決策癱瘓。報告中提到,貧困的農民因此傾向於「過度保守」(Playing it too safe),他們寧願固守低產的傳統作物,也不敢採用可能帶來更高收益、但結果未知的新技術。這種恐懼,本身就成了一道阻礙生存的枷鎖。
經濟學家:
我想補充一點。心理學家提到的這種「模糊厭惡」,在我們的經濟模型中,表現為極高的風險溢價。這使得窮人完全無法獲得信貸或保險等關鍵的市場工具,將他們徹底鎖死在貧困與脆弱的循環之中。
倫理學家/哲學家:
感謝各位的洞見,你們從不同維度拼湊出了一幅完整的苦難圖像。從倫理學的角度來看,這種苦難的不平等分配,是一種結構性的「社會罪惡」(Social Sin),是深刻的不正義。它源於全球資源與權力分配的歷史性失衡。
心理學家提到的「模糊厭惡」,在哲學層面,正是佛法中所說的「無明」(Avidya),即對實相的無知。而報告中提到有些人認為「一切都在上帝手中」而不採取行動的「宿命論」,更是對因果律的深刻誤解。真正的因果法則教導我們,當下的每一個行動,都在塑造未來的果報。我們的慈悲與智慧,就是要幫助眾生破除無明,重拾改變命運的勇氣。
診斷至此,我們對地球的病症有了更深切的體會。在深刻理解了這些科學、社會、心理與倫理層面的病因之後,讓我們轉向探討報告中所提出的那套綜合性的治療方案。
--------------------------------------------------------------------------------
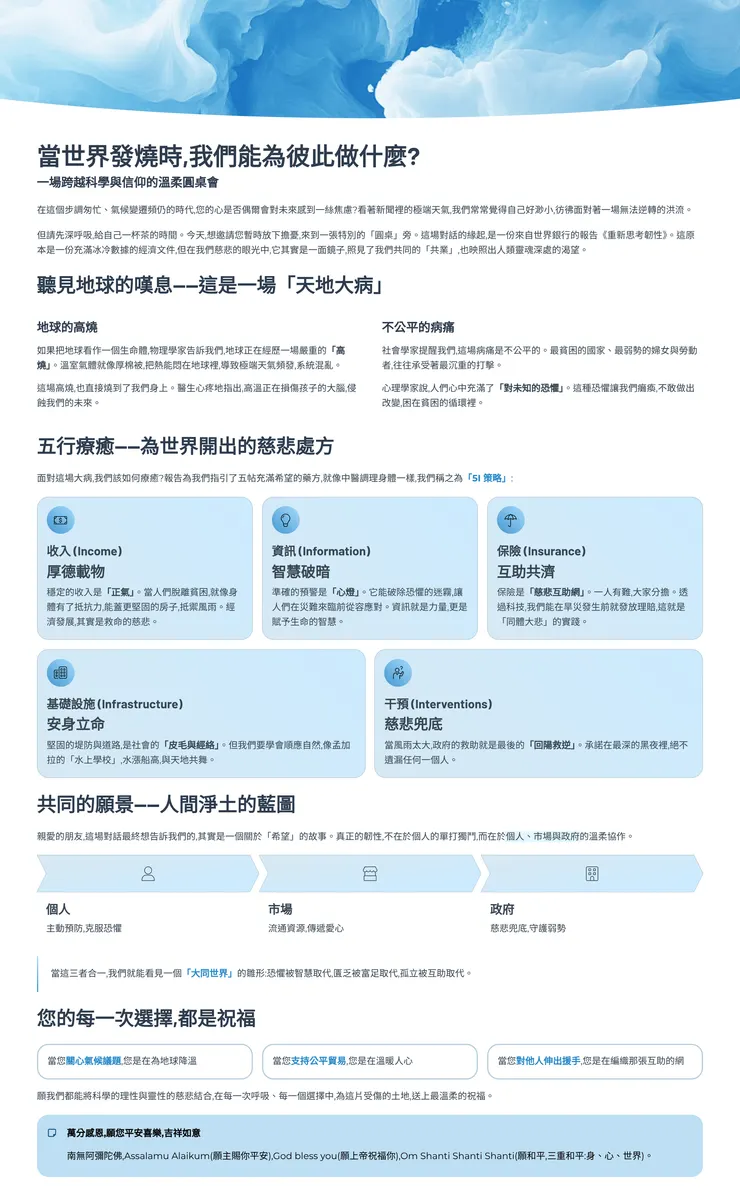
第二部:五行相生之療癒——深度解析「5I」韌性策略
既然診斷已經明確,現在我們將深入探討世界銀行報告的核心——「5I 策略」。這五大策略,即收入(Income)、資訊(Information)、保險(Insurance)、基礎設施(Infrastructure)與干預措施(Interventions),並非各自為政的工具。我們可以將其比喻為一套綜合性的「五行療法」,它們相輔相成、缺一不可,旨在「扶正祛邪」,從根本上療癒地球與眾生的苦難。
2.1 收入 (Income):厚德載物,培植後天之本
主持人:
我們首先來看第一個策略「收入」。經濟增長似乎是個世俗的追求,為何報告將其視為韌性的基礎?
經濟學家:
因為報告的數據非常清晰地指出:「快速的收入增長是增強經濟韌性最強大的工具。」這不僅是理論,更有實證支持。因此,「收入」這味屬「土」的藥方,確實是培元固本的第一步。
「人均 GDP 每增加 10%,便能減少約 1 億人處於氣候衝擊的最高風險之中。」
孟加拉的案例是一個生動的歷史脈案對比。1970年,波拉氣旋奪走了50萬人的生命。而到了2019年,強度相似的錫德氣旋來襲時,死亡人數降至約3,500人。這期間發生了什麼?孟加拉的人均收入從約400美元增長至1,564美元。經濟的增長,直接轉化為了生命的存續。
心理學家:
經濟學家的數據,在心理學上有深刻的解釋。這就是「稀缺心態」(Scarcity Mindset)理論。當一個人的心智完全被「下一餐在哪裡」的憂慮填滿時,他的「認知帶寬」(Cognitive Bandwidth)會被極度佔用。這導致他們只能專注於眼前的生存,而無法進行長期的、有建設性的適應性投資,例如購買抗旱種子或加固房屋。增加收入,實際上是釋放了他們的心靈空間。
主持人:
感謝您。這讓我們看到,貧窮不僅是物質的匱乏,更是對心靈空間的佔領。儒家代表,這是否就是孟子所言「有恆產者有恆心」的心理學註腳?
哲學家 (儒家代表):
正是如此。孟子曰:「有恆產者有恆心」。當人民擁有穩定的財產與收入,他們的心靈才能安定下來,進行長遠的規劃,實踐道德與責任。經濟安全確實是道德實踐與社會穩定的前提。
基督宗教/伊斯蘭教代表:
我完全同意。從我們的信仰角度來看,消除貧困不僅僅是一個經濟目標。在基督教中,這是實踐「愛人如己」的誡命;在伊斯蘭教中,這是履行天課(Zakat)、實現社會公義的神聖職責。幫助窮人獲得穩定的收入,是我們實踐博愛、慈悲與信仰最直接的方式。
2.2 資訊 (Information):智慧破暗,點亮心神之明
主持人:
第二個策略是「資訊」。我們常說知識就是力量,但在氣候危機中,資訊如何能轉化內心的恐懼?
心理學家:
這是一個關鍵的轉化過程。準確、及時的資訊,能夠將令人癱瘓的「模糊性」(Ambiguity),轉化為可管理的「風險」(Risk)。當我們面對的是模糊的未知時,大腦的杏仁核會被激活,引發恐懼和逃避。但當我們獲得了具體的風險概率,例如「未來三天有70%的機率發生洪水」,大腦的前額葉皮質——負責理性規劃的中心——便能重新主導決策,讓我們從恐懼癱瘓轉向務實行動。
自然科學家:
心理學家所說的這種從「模糊」到「風險」的關鍵轉化,在全球大部分地區根本無從談起,因為我們正普遍存在著您提到的「資訊沙漠」現象。數據揭示了驚人的差距:
「撒哈拉以南非洲每百萬人僅擁有 1.6 個氣象站,而美國為 217 個。」
這意味著,最脆弱的群體,如同在黑暗中航行,完全無法感知風暴的來臨。
管理學家:
從管理學的角度看,投資於資訊基礎設施,是效率最高的防災投資,其投資回報率(ROI)極高。報告指出:
「若能提前 24 小時發出預警,便能減少 30% 的災害損失;早期預警系統的本益比高達 9:1。」
這就好比一家企業投資於決策支援系統,能夠極大地提升營運效率與風險管理能力。對一個國家而言,氣象預警系統就是最重要的公共決策支援系統。
人權學家/法律學家:
基於此,我們主張,獲得準確、可理解的氣候資訊,應當被視為一項基本人權。政府有責任提供這項攸關生存的公共財。日本政府公開洪水災害地圖的案例,便是一個很好的示範。儘管面臨房地產開發商的阻力,但政府堅持資訊透明。這種誠實與透明,是建立社會信任與集體韌性的基石。
2.3 保險 (Insurance):互助共濟,調和風險之網
主持人:
接下來,讓我們探討「保險」這一策略。它不僅是金融工具,更體現了一種深刻的社會倫理。
經濟學家:
保險的核心機制是「風險轉移」(Risk Pooling),將個體無法承受的巨大風險,分散給一個更大的群體。然而,氣候保險市場,尤其在發展中國家,正面臨嚴重的市場失靈。報告數據顯示,除了中國和印度,2020年發展中國家僅有不到10%的農場擁有農業保險。
哲學家 (墨家代表):
這種市場失靈,恰恰可以透過墨家的思想來理解。保險的制度設計,正是墨子「兼愛」思想的現代化、制度化體現。即「視人之國若視其國,視人之家若視其家」,社會所有成員不分親疏,互助共擔彼此的苦難。一個缺乏保險的社會,是一個「別愛」而非「兼愛」的社會。
社會學家:
傳統社會中確實存在非正式的互助網絡,例如基於親緣或地緣形成的社會資本。但這些網絡在面對系統性衝擊時,例如席捲整個地區的大範圍乾旱,就顯得極其脆弱。因為當所有人都受災時,沒有人還有餘力去幫助他人。這正是現代、正式的保險制度不可或缺的原因。
管理學家/科學家:
幸運的是,科技創新正在為此帶來突破。報告中推崇的「參數保險」(Index Insurance)便是一個典範。以非洲之角的DRIVE項目為例,該保險不再依賴人工勘災,而是利用衛星圖像監測牧草的生長狀況。當數據顯示乾旱即將導致牲畜死亡 之前,理賠就會自動觸發。這讓牧民有錢購買飼料,保住核心資產。這是一個從被動應對災後損失,到主動預防資產毀滅的革命性轉變,是極具效率的戰略實施。
2.4 基礎設施 (Infrastructure):安身立命,鞏固衛外之防
主持人:
現在,讓我們從金融與資訊層面,轉向更為堅實的物理層面——「基礎設施」。
社會學家:
基礎設施的系統性不平等,是脆弱性的直接體現。貧困人口大多居住在排水不暢、房屋簡陋的非正式定居點。報告提到,在孟加拉,僅有 2.3% 的家庭擁有空調。在日益頻繁的熱浪中,缺乏基礎設施的保護,意味著他們的家不再是安全的港灣,而是危險的蒸籠。
自然科學家/管理學家:
基礎設施扮演著雙重角色。一是物理防護,如堤壩和海堤;二是連結,如道路和通訊網絡。後者的重要性常被低估。來自奈及利亞的數據顯示:
「與市場連結緊密的農戶,在遭受氣候衝擊後恢復得更快。」
因為暢通的道路意味著援助可以進入,產品可以運出。然而,我們也必須警惕過度依賴防護性基礎設施可能導致的「道德風險」(Moral Hazard)。雅加達的海堤案例便是一個警示:堅固的海堤可能鼓勵更多人在危險的低窪地區定居,一旦海堤因超強風暴而潰決,災難將更加慘重。這如同「閉門留寇」,將風險鎖在了內部。
哲學家 (道家代表):
這正是道家智慧可以啟發我們的地方。與其耗費巨資強行對抗自然,不如順應自然。報告中提到的孟加拉「水上學校」便是一個絕佳的例子。面對無法避免的洪水,當地人沒有選擇建造高聳的堤壩,而是將學校建在船上。水漲船高,教育不輟。這體現了「道法自然」的最高智慧,即順應環境的規律而非強行對抗,這才是更高層次的韌性。
2.5 干預 (Interventions):慈悲兜底,護持先天之本
主持人:
最後,我們來討論第五道,也是最後一道防線——政府的「干預措施」。
行政學家:
當市場失靈,個人無力自保時,政府必須扮演起最終守護者的角色。這就是社會保護網的意義所在,即為最脆弱的群體提供生存的底線保障。報告中馬拉威的現金轉移支付計畫便是一個很好的案例,它在災後有效地幫助了受災家庭維持基本的消費水平,避免了因變賣生產工具而陷入更深的貧困。
經濟學家:
為了確保干預的有效性與可持續性,它必須遵循三個原則:「有針對性、暫時性且基於規則」。這可以避免產生長期的依賴性,並防止扭曲市場的正常激勵機制。此外,一個極具前瞻性的觀點是,福利應當具有「可攜帶性」(Portable benefits)。這意味著援助不應將人們束縛在日益危險的故土,而應支持他們遷移到更安全、更有機會的地方,這是對氣候移民的人道支持。
倫理學家/宗教代表:
這種由政府主導的干預,是社會正義的終極體現。在基督教中,這是「好撒馬利亞人」的比喻,即在他人危難時無條件伸出援手。在佛教中,這正是「菩薩行」的實踐——發願救度一切眾生於苦難之中。一個文明的社會,其標誌就是確保在災難的洪流中,沒有一個眾生會被遺忘。
在分別探討了這五大策略之後,我們看到它們各司其職,卻又環環相扣。接下來,對談將進入如何將它們融合成一個整體的智慧,以構建一個真正具備韌性的社會。

--------------------------------------------------------------------------------
第三部:圓融無礙的智慧——邁向大同世界的綜合路徑
我們已經分別檢視了「五行療法」中的每一味藥方。然而,真正的療效來自於藥方的君臣佐使、協同作用。本章節的目標,便是將「5I」策略從獨立的工具,整合成一個動態、協同的系統。真正的韌性,來自於個人、市場與政府三者角色的協同作戰,以及根據不同災害級別的「分層施治」。
管理學家:
我想引用報告中一個極具管理智慧的概念——「分層施治」(Layered Approach),來總結我們應該如何整合這五大策略。這就像中醫治療,輕症清熱,重症則需扶正救逆。我們需要根據病情的輕重緩急,調動不同層級的資源:
- 輕症(頻繁、低影響的衝擊): 主要依賴 收入(個人儲蓄)與 資訊(早期預警)。這好比輕微的感冒,靠個人與市場的力量,自我調節即可。
- 中症(較少發生、影響較大的衝擊): 在前兩者的基礎上,加入 保險(風險分擔)與 基礎設施(物理防護)。這需要市場與政府的共同參與。
- 重症(罕見、災難性的衝擊): 此時必須五管齊下,並特別倚重政府的 干預 措施作為最終兜底。這是危急存亡之秋,國家必須動用所有資源來救助。
要實現這種精準、高效的資源調配,我們需要彼得·聖吉(Peter Senge)所倡導的「系統思考」(Systems Thinking),看見所有要素之間的關聯,而非頭痛醫頭、腳痛醫腳。
經濟學家/社會學家:
說得好。我們可以進一步明確個人、市場、政府這三個行動主體的職責,以確保系統順暢運作:
- 個人的責任是:克服自身的心理偏誤,如「模糊厭惡」,在獲得準確資訊後,主動採取預防措施。
- 市場的責任是:在政府的監管下,消除流通障礙,讓資金、保險、技術等資源能夠順暢地流向最需要它們的地方。
- 政府的責任是:提供市場無法有效提供的公共財(如氣象資訊、大型基礎設施),制定公平的遊戲規則,並在危機時刻為最脆弱的群體提供最後的保護網。
哲學家:
當這三者各司其職,五大策略運轉不息,我們便能看到一個「大同世界」的雛形。在這樣一個「五行相生」的社會中,個人內心的恐懼被智慧(資訊)所取代;物質的匱乏被富足(收入)所取代;個體的孤立無援被社會的互助網絡(保險與干預)所取代;而物理的隔絕則被暢通的連結(基礎設施)所取代。這是一個恐懼、匱乏與孤立被最大程度消解的社會,這正是我們所追求的人間淨土。
結語
主持人:
非常感謝各位專家學者毫無保留的智慧分享。時間雖短,但我們的對話已然勾勒出一幅宏大的藍圖。它不僅提供了技術層面的解決方案,更重要的是,確立了一種以慈悲為根本、以智慧為方法的行動哲學。這是一條通往韌性未來的道路,也是一條修煉我們集體心靈的道路。
在對談的最後,我想邀請我們的宗教代表,以各自傳承的智慧,為我們的世界獻上最深切的祝福與祈願。
宗教代表們:
願我們能以基督的博愛、伊斯蘭的和平、儒家的仁愛、佛陀的慈悲,共同守護這個家園。
在佛陀的光中,願一切眾生安樂,南無阿彌陀佛。
在真主的和平中,願世界祥和,Assalamu Alaikum (السلام عليكم)。
在上帝的恩典中,願萬物蒙福,God bless you。
在宇宙的寧靜中,願身心康泰,Om Shanti Shanti Shanti。
願所有眾生,離苦得樂,免於匱乏與恐懼。 願我們的大地母親,重獲生機,風調雨順。 願我們的人間,終將成為清淨、和平、安樂的淨土。
感恩一切。


























