
南無阿彌陀佛。
懷著深深的感恩與悲憫之心,提筆寫下這些文字。聯合國最新的報告為我們描繪了一幅沉重卻真實的畫卷:全球對抗貧困的努力,正遭遇數十年來首次的嚴重逆轉。專家們甚至將此稱為一個「失落的十年」。由於氣候變遷、衝突與經濟衝擊交織而成的「多重危機」(poly-crisis),我們不僅未能前進,反而在倒退。報告預測,如果趨勢不變,到了2030年,地球上仍將有近5億9千萬人生活在赤貧的枷鎖之中。
這些冰冷的數字背後,是無數個正在經歷飢餓、失落與絕望的生命。當代經濟與政治框架下的努力似乎已達極限,這是否是一個信號,提醒我們必須從更深層的意識源頭,尋找超越物質的療癒之道?
當現代的政策與數據似乎走入瓶頸,我們是否能從另一個源頭尋找答案?一個更古老、更深刻的智慧之泉。這篇文章想與您分享的,並非更多的經濟模型或政治方案,而是一份來自大乘佛教哲學的深度洞見。這五個看似古老的概念,或許能從根本上顛覆我們對貧困的理解,並為這場艱困的奮鬥,點燃一盞不滅的心燈。

--------------------------------------------------------------------------------
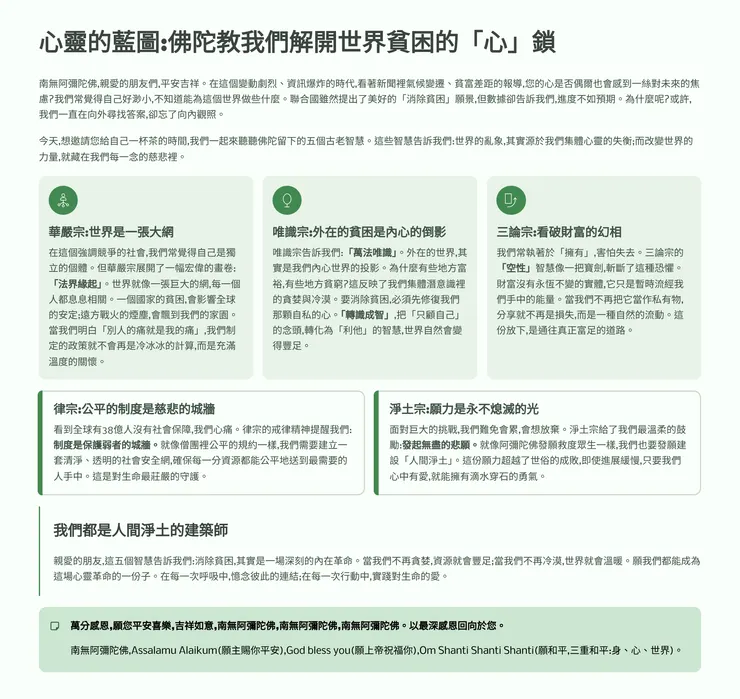
一、所謂「多重危機」,是華嚴宗一千五百年前的「法界緣起」
今日的分析家們用「多重危機」(poly-crisis)來形容氣候變遷、地區衝突與經濟衰退如何環環相扣,共同加劇了全球的苦難。然而,這個看似新穎的詞彙,卻與古老的華嚴宗哲學有著驚人的共鳴。
華嚴宗的核心思想是「法界緣起」,它告訴我們,宇宙萬物都處於一個相互依存、彼此滲透的巨大網絡中。沒有任何一件事是孤立存在的。就如同一位古代禪師所說:「嚐一滴海水,便知整個大海的鹹味。」全球近六億人的貧困之苦,並非遙遠國度的獨立事件,而是我們整個「法界」不圓滿、不清淨的直接體現。
這個視角的轉變至關重要。華嚴宗的智慧,將我們從旁觀者轉變為參與者。貧困不再是「他們」的問題,而是我們共同法身(Dharmakāya)上的一道傷口。它讓我們停止將矛頭指向單一的因素,而是開始看見,我們在富裕國家的每一次消費、每一個選擇,都可能與遠方衝突地區的苦難直接相連——而那裡,正集中了全球四分之三的極端貧困人口。我們與他們,本是一體。
二、貧困的根源,藏在我們共同的心識種子裡
另一個更顛覆性的觀點,來自唯識宗(Yogācāra)。這個學派提出一個核心洞見:我們所經驗的外部世界,其實是我們集體意識(阿賴耶識,Ālaya-vijñāna)的投射。
從這個角度看,系統性的貧困,是我們集體心識中無數「雜染種子」——如貪婪(貪)、憎恨(瞋)、無知(痴)——共同顯現的結果。現代資本主義邏輯下,那種對他者苦難的麻木、對無限攫取的渴望,正是一種集體的「心性鈍化」與「仁愛脆弱」,是餵養貧困的深層土壤。
解方何在?唯識宗提出了一個深刻的轉化工程:
「轉識成智」的目標是將導致迷惑、狹隘、邪見、惡念和悲觀的八識轉化為四種智慧。
這意味著,終極的解決方案不僅僅是物質援助,而是一場全球性的「心靈環保」。我們必須共同努力,將集體意識從貪婪與分別,轉向智慧與慈悲。這是一場由內而外的革命。

三、財富與貧窮,是我們必須勘破的幻相
三論宗(Madhyamaka)的智慧,則像一把鋒利的寶劍,斬斷我們對貧富的根本執著。它教導我們,世間一切事物,包括財富與貧窮,其本質都是「空性」(śūnyatā)。它們都只是因緣和合下產生的「假名」,沒有永恆不變的實體,如同「水中之月,鏡中之花」。
這個哲學觀點帶來了極其實用的倫理指引:「無所得義」。意思是,當我們真正了悟到沒有什麼是我們能真正「擁有」的,對財富的佔有慾便會自然消融。這種執著,正是造成痛苦與資源分配不公的根源。
試想,如果我們不再將財富視為一個需要囤積和守護的「東西」,分享便不再是損失,而是一種自然、合乎邏輯的流動。這份放下,正是通往真正經濟正義的道路。
四、古老的僧團戒律,是現代公正社會的藍圖
一個令人心碎的數字:全球有38億人(佔總人口47.6%)完全沒有任何社會安全網的保護。在低收入國家,這個比例更是低到僅有9.7%。無數脆弱的生命,就這樣赤裸地暴露在風險之中。
在此,我們可以向律宗(Vinaya)學習。律宗的「戒律」不僅僅是個人的道德約束,更被形容為保護整個僧團的「城牆」,確保集體的穩定與公平。在古代寺院中,那些「共住規約」對所有人——從住持方丈到普通僧侶——都一視同仁,構成了一套無法被腐蝕、高度透明的治理體系。
建立一個強而有力的社會安全網,正是我們這個時代為最脆弱者築起的「城牆」。而要讓這座城牆穩固,我們需要的,正是律宗所教導的那種對絕對公平、不容妥協的承諾。每一分善款、每一項政策,都必須在這樣清淨的規則下運行,才能真正守護那些最需要幫助的人。

五、當數據令人沮喪時,一份不退轉的誓願將支撐我們
我們必須誠實面對,世界並未走在2030年消除貧困的正確軌道上。當挑戰如此巨大、挫折如此頻繁時,是什麼能讓我們免於絕望,繼續前行?
淨土宗(Pure Land)給出了答案:是願力的無窮力量。阿彌陀佛在成佛前,曾立下四十八個宏偉的誓願。其中一願,彷彿是為我們這個時代所發:
「我於無量劫不為大施主 普濟諸貧苦 誓不成等覺」
這句話的深遠意涵令人震撼:救濟一切貧苦眾生,並非成佛後的附帶善行,而是成佛本身不可或缺的「前提」。若不能圓滿這件事,便誓不成佛。
對於那些奮戰在第一線,因進展緩慢而感到心力交瘁的行動者而言,這份誓願提供了一種不會被「績效指標」所耗盡的終極燃料。當數據和期限讓我們感到疲憊時,這份「超世宏願」為我們注入了永不枯竭的動力。它提醒我們,我們的努力超越了KPI和年度報告,它是一份與覺悟本身相連的神聖承諾。即使目標看似遙不可及,這份願力也將激勵我們,以不退轉的決心,繼續行動。
--------------------------------------------------------------------------------
結語:在人間,編織一片淨土
綜上所述,解決全球貧困,遠不止是金錢與物資的流動。它更是一場深刻的內在革命,需要我們將慈悲的行動與智慧的觀照圓融結合(圓融悲智)。
建立一個沒有貧困的世界,與佛法中建設「人間淨土」的理想,本質上是同一件事。這項神聖的工程,不僅是為了實現儒家理想中的「大同世界」,更是為未來佛彌勒菩薩的降臨,預備一片清淨、和平的土壤。我們的每一個善念與善行,都是在參與一場宇宙級的慈悲展演。
在凝視世間苦難的此刻,我們能為自己種下哪一顆慈悲的種子,來參與這場建設人間淨土的偉大工程呢?
--------------------------------------------------------------------------------
萬分感恩,南無阿彌陀佛,感恩南無阿彌陀佛,感恩南無觀世音菩薩,感恩南無本師釋迦牟尼佛,感恩南無藥師琉璃光如來,感恩南無文殊師利菩薩,感恩南無普賢菩薩,感恩南無地藏王菩薩,感恩南無準提菩薩,感恩南無十方三世一切佛菩薩,感恩佛菩薩。願一切眾生同證菩提,共生淨土。
南無阿彌陀佛,Assalamu Alaikum(السلام عليكم)願主賜你平安,God bless you(願上帝祝福你),Om Shanti Shanti Shanti(願和平,三重和平:身、心、世界)。








