一、專利懸崖逼近,為什麼阿斯特捷利康「非轉型不可」?
這幾年,如果只看財報,阿斯特捷利康(AstraZeneca,AZ)似乎一切風平浪靜:
2024 年公司總營收已突破 540 億美元,2025 年前九個月營收再成長約一成,靠著腫瘤、心腎代謝與呼吸免疫三大事業群,維持漂亮的雙位數成長。
但管理層在 2024 年丟出一個非常激進的目標:
2030 年要把總營收拉高到 800 億美元,也就是在 2023 年 458 億美元基礎上,再成長大約 75%。
問題在於——同一段時間裡,多款關鍵產品的專利保護會陸續走向尾聲。
像是 SGLT2 抑制劑 dapagliflozin(Forxiga / Farxiga)、EGFR TKI osimertinib(Tagrisso)、補體抑制劑 eculizumab / ravulizumab(Soliris / Ultomiris)等,都將在 2030 年前後面臨仿製藥或生物相似藥挑戰。
換句話說:
- 一邊是 專利懸崖:核心品項陸續喪失獨占權,營收被稀釋是遲早的事;
- 一邊是 800 億美元營收目標:需要一條甚至多條全新的成長 S 曲線。
更麻煩的是,阿斯特捷利康的研發支出已連年攀升,2024 年研發費用約 135 億美元,占營收約四分之一,屬於大藥廠裡「砸得非常用力」那一類。
在這樣的壓力下,公司不可能只是「在原有領域再多做幾個 me-too」。
真正的解法是 重配資本與聚焦賽道——把更多火力押在能支撐 10–15 年的大市場:
- 一條是全球資本最關注的 肥胖 / 心代謝軸線(obesity & cardiometabolic);
- 另一條是僅次於腫瘤的 自體免疫與炎症疾病(autoimmune & inflammation),搭配新一代細胞療法平台。
同時,對於短期內難以見到穩定回報、且研發風險極高的領域,例如中樞神經系統(CNS),則乾脆選擇 「抽身」與「止損」——這就是後面會談到的「放棄 CNS」段落。
二、切入減重與心代謝:不只追 GLP-1,而是做一整套解決方案
1. GLP-1 帶起來的「新糖尿病 + 減重」時代
以 semaglutide(Wegovy / Ozempic)、tirzepatide(Mounjaro / Zepbound)為代表的 GLP-1 類藥物,已經從糖尿病藥,變成實質上的「肥胖慢病管理平台」。
2024 年,全球 GLP-1 受體激動劑市場規模大約已在 500 億美元量級,多家機構預測到 2030–2035 年,整體 GLP-1 / GIP / 多靶點 incretin 類藥物的年銷售額,有機會上看 1,500 億美元。
這麼大的市場當然不會只有 Novo Nordisk 和 Eli Lilly 想搶;輝瑞、羅氏、賽諾菲、武田、武田、韓國與日本多家藥廠,其實都在不同階段布局。阿斯特捷利康自然不可能缺席,只是它選擇的路徑,跟單純再做一個「下一個 Wegovy」有點不一樣。

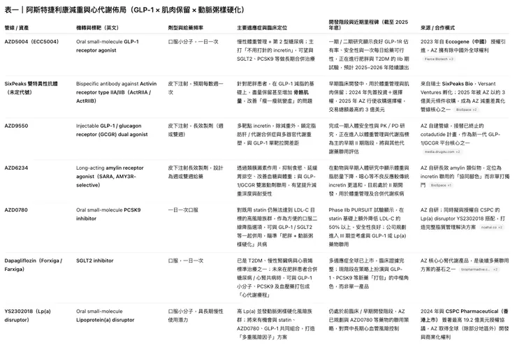
2. AZD5004(ECC5004):從中國 Biotech 採購來的口服 GLP-1
阿斯特捷利康在減重的第一步,是從中國上海的 Eccogene 手上,引進口服小分子 GLP-1 受體激動劑 ECC5004,改名為 AZD5004,拿下全球權利(中國除外)。這筆 2023 年簽下的授權協議,包含 1.85 億美元的前期付款與最高逾 18 億美元的里程碑金,規模不小。
從公開資訊來看,AZD5004 的定位很清楚:
- 小分子、口服、每日一次:降低製造成本與使用門檻;
- 適應症瞄準 第 2 型糖尿病 + 肥胖 + 心代謝共病;
- 將來有機會與 dapagliflozin(Forxiga)一類 SGLT2 抑制劑,以及其他心腎藥物打包成「一站式心代謝解決方案」。
早期一期試驗資料顯示,在第 2 型糖尿病患者中,每日高劑量治療四週,體重可達中位數約 5–6% 的下降,並伴隨血糖與代謝指標的改善,且安全性輪廓良好,支持一日一次口服的劑量設計。這讓 AZD5004 有機會切入「怕打針」或「長期想用比較便宜口服藥」的龐大族群。
目前 AZD5004 正在進行兩項 IIb 期臨床試驗,一項針對肥胖,一項針對第 2 型糖尿病,結果預計在 2025 年底與 2026 年初陸續揭露。這兩組數據,基本上會決定它在已經擠滿競爭者的口服 GLP-1 賽道裡,能不能站得住腳。
3. 不只「變瘦」,還要「不掉肌肉」:SixPeaks Bio 與 ActRIIA/IIB 雙靶抗體
如果說 AZD5004 是「跟上 GLP-1 大部隊」,那麼阿斯特捷利康在 SixPeaks Bio 身上押注的,則是下一個世代的差異化打法。
SixPeaks Bio 是一家設在瑞士巴塞爾的生技公司,由 Versant Ventures 孵化,主打靶向 activin receptor type IIA/IIB(ActRIIA / ActRIIB)的雙特異性抗體,希望在減脂的同時,保留甚至增加骨骼肌。
阿斯特捷利康先在 2024 年以約 8,000 萬美元拿到投資與收購選擇權,2025 年 10 月正式行使選擇權,以最高可達 3 億美元的總交易對價把 SixPeaks 完全買下。
這個動作傳達幾個訊號:
- 策略很清楚:公司不是只想做「瘦身藥」,而是想做「降低內臟脂肪、保住肌肉、改善器官負擔」的 全身代謝重塑;
- 補足 GLP-1 的弱點:現有 GLP-1 / GIP 類藥物雖然減重效果驚人,但掉的是脂肪 + 肌肉;如何避免肌肉流失,已經成為歐美日學界與產業的共同關注;
- 國際化的外部創新策略:阿斯特捷利康的肥胖管線不只連結中國 Eccogene,也同時從瑞士 SixPeaks 引進技術;對照輝瑞收購 Metsera、羅氏與 Carmot Therapeutics 的合作,日本與韓國藥廠也透過自建與合作雙軌並行,整體版圖非常國際化。
未來若能把 GLP-1 類小分子(AZD5004)與 ActRIIA/IIB 抗體(SixPeaks 的候選藥物)做出合理的聯用策略,就有機會在「減重 + 保肌肉 + 改善心血管風險」這個三重終點上,作出與現有主流產品不一樣的臨床價值主張。
4. 多靶點組合:GLP-1 / GCG + 胰澱素 + SGLT2 + PCSK9
阿斯特捷利康在減重與心代謝上的布局,不是單一分子,而是整套組合拳。
目前公開可見的策略包括:
- GLP-1/GCG 雙激動劑 AZD9550:模仿腸泌素與升糖素雙重作用,提升能量消耗、促進脂肪動員;
- 搭配 長效胰澱素類似物 AZD6234:胰澱素與胰島素共同分泌,具有抑制食慾、延緩胃排空與降血糖效果,與 GLP-1 / GCG 有潛在協同;
- 公司已啟動 AZD9550 + AZD6234 的 IIb 期減重研究,預計 2026 年中完成,試圖在體重減輕幅度、代謝指標改善與心血管風險標記上做出差異;
- 組合現有心腎藥物:將口服 GLP-1 小分子 AZD5004 與 SGLT2 抑制劑 dapagliflozin(Forxiga)搭配,用於第 2 型糖尿病、慢性腎臟病與心衰竭合併肥胖的患者;
- 更往前一步,規劃與在研口服 PCSK9 抑制劑 AZD0780 聯用,針對 LDL 降幅及心血管硬指標,打造一體化的「cardiometabolic clinic in a pill」。
用商業的語言來看,阿斯特捷利康想要的不是「一顆暢銷減肥藥」,而是 一整條心代謝產品線,互相交叉適應症、打包進臨床路徑與支付方案裡。這對面對同樣專利懸崖壓力的其他 MNC(像是輝瑞、諾華、GSK)來說,也是越來越常見的策略。
三、聚焦自體免疫:從補體抑制到 Treg 與 CAR-T
如果說腫瘤是阿斯特捷利康過去十年的第一成長支柱,那麼 自體免疫與炎症(R&I + Rare Disease) 很可能會是下一個十年的第二支柱。
Frost & Sullivan 等機構預估,到 2030 年全球自體免疫治療市場規模可望逼近 1,800 億美元,僅次於腫瘤。阿斯特捷利康這一塊有兩個層次:
- 既有 抗體 / 補體抑制劑產品群維持穩健成長;
- 透過收購與合作切入 有機會「一次性深度緩解甚至治癒」的細胞療法與基因療法。

1. 既有產品:以 ravulizumab 為核心,搭配 Tezspire / Saphnelo / Fasenra
在商業化產品上,阿斯特捷利康已經擁有一套相當完整的組合:
- ravulizumab(Ultomiris):第二代長效 C5 補體抑制劑,每 8 週給藥一次,適應症從陣發性夜間血紅素尿(PNH)、非典型溶血尿毒徵候群(aHUS),一路擴展到視神經脊髓炎譜系疾病(NMOSD)、全身型重症肌無力(gMG)等。2025 年的臨床長期隨訪顯示,在 NMOSD 患者中可維持多年「零復發」,支撐其高價位與強勁成長動能。
- tezepelumab(Tezspire):全球首創的 TSLP 標靶單抗,由阿斯特捷利康與 Amgen 共同開發。原先用於重症氣喘的附加維持治療,2025 年又取得美國 FDA 核准擴大適應症到慢性鼻竇炎合併鼻息肉(CRSwNP),在減少手術需求與口服類固醇使用上,都展現非常亮眼的結果。
- anifrolumab(Saphnelo):針對 type I interferon 通路的單抗,鎖定系統性紅斑狼瘡(SLE)。過去已取得靜脈注射劑型核准,2025 年底歐盟藥品管理局又建議通過皮下注射自我給藥劑型,讓患者在長期追蹤與類固醇減量策略上有更多彈性。
- benralizumab(Fasenra):以 IL-5 受體為標靶的嗜酸性粒細胞減除型單抗,是重度嗜酸性氣喘治療中的重要選項,雖然在慢阻肺(COPD)三期試驗中遭遇挫折,但在既有氣喘領域仍保持穩健成長。
這些產品群本身就足以支撐 R&I / Rare Disease 事業體的中高速成長,同時也提供公司在免疫學上的 現金流與生物學知識基礎,為下一步平台型投資鋪路。
2. 從抗體到細胞:TeneoTwo、Gracell、Quell 與 EsoBiotec
接下來,是阿斯特捷利康近年在自體免疫與細胞治療上幾筆非常關鍵的交易。
(1)CD3 / CD19 雙抗 AZD0486:從血癌跨向自免
2022 年,阿斯特捷利康以最高 12.65 億美元對價收購 TeneoTwo,拿下其 CD19 / CD3 雙特異性抗體 TNB-486,後來依 AZ 的命名系統改稱 AZD0486。
這類雙抗原本設計用於 B 細胞惡性血液腫瘤,但 AZ 顯然不打算只把它當成「血癌藥」:AZD0486 已經開始在類風濕性關節炎與 SLE 進行早期試驗,測試透過 選擇性清除 B 細胞,在自體免疫疾病中能否達到「類 CAR-T 的深度 B-cell depletion,但操作上更簡單」的效果。
(2)Gracell(GC012F / AZD0120):雙靶點 CAR-T 打自免
2023 年底,阿斯特捷利康宣佈以最高 12 億美元收購在納斯達克掛牌的 Gracell Biotechnologies,核心資產是靶向 BCMA / CD19 的雙靶點自體 CAR-T 細胞療法 GC012F,目前在多發性骨髓瘤與 SLE 等適應症進行臨床試驗,AZ 內部代號為 AZD0120。
Gracell 的 FasTCAR 平台主打製程時間短、細胞品質穩定,對想要在全球與 BMS(Breyanzi)、Gilead/Kite(Yescarta)以及 Novartis(Kymriah)等傳統 CAR-T 競爭的阿斯特捷利康來說,是一個可以同時打 腫瘤 + 自體免疫 的重要砝碼。
(3)Quell Therapeutics:工程化 Treg 有機會走向「功能性治癒」
2023 年,阿斯特捷利康與英國的 Quell Therapeutics 達成合作與選擇權協議,主要是針對 第 1 型糖尿病與發炎性腸道疾病(IBD) 共同開發工程化調節性 T 細胞(CAR-Treg / engineered Treg)療法,總交易對價最高超過 20 億美元。
2024–2025 年間,Quell 先後達成 T1D 與 IBD 計畫的早期里程碑,觸發 AZ 的里程碑付款。這種 「在體內重新調整免疫平衡,而不是長期壓抑免疫」 的治療邏輯,對於 T1D、IBD 乃至多種器官特異性自體免疫疾病,都是非常受矚目的方向,也與 AZ 既有的心代謝、消化與免疫產品線形成協同。
(4)EsoBiotec:in vivo CAR-T,讓「打一針自己在體內變 CAR-T」不再只是構想
2025 年 3 月,阿斯特捷利康宣布將以最高 10 億美元收購位於歐洲的 EsoBiotec,補強其 in vivo CAR-T 技術平台。EsoBiotec 的技術核心,是利用特殊設計的病毒載體或奈米載體,在體內直接重編輯 T 細胞,讓患者在短時間內於體內產生 BCMA CAR-T 細胞,而不用經過傳統繁複、耗時數週的 ex vivo 製程。
這類技術如果成熟,對多發性骨髓瘤、自體免疫疾病,甚至心衰竭與纖維化疾病的「免疫重塑」都有想像空間。值得注意的是,除了 AZ,日韓與歐美也有多家藥廠在這一塊積極佈局,例如日本 Taiho 收購瑞士 ADC 平台公司 Araris Biotech,就是同一波「用先進平台補齊未來 10 年缺口」的典型例子。

整體來看,阿斯特捷利康在自免與細胞治療的策略非常清楚:
- 先用 ravulizumab、tezepelumab、anifrolumab、benralizumab 等 生物製劑組合維持穩定現金流與醫師關係;
- 再透過 TeneoTwo、Gracell、Quell、EsoBiotec 等 外部創新補足平台,把戰場從「控制疾病活動」推進到「深度緩解甚至功能性治癒」。
四、為什麼選擇放棄 CNS?一場集體「撤退」的產業現實
相較於在減重與自免上大刀闊斧地前進,阿斯特捷利康在中樞神經系統(CNS)領域的選擇,則是相當冷靜甚至可以說保守:乾脆退出。
1. CNS:需求巨大,但研發風險幾乎寫在天花板上
從阿茲海默症、帕金森症、精神分裂症,到憂鬱症、焦慮症與疼痛,CNS 領域的患者數以億計,看起來像是「永遠做不完的市場」。但過去二、三十年,這個領域一直存在幾個根本性難題:
- 許多疾病的 致病機轉仍然不清楚;
- 血腦障壁(BBB)嚴重限制藥物能進入中樞的濃度與分布;
- 臨床試驗終點高度依賴主觀量表,缺乏穩定的 客觀生物標誌;
- 疾病進程緩慢,需要長期追蹤,試驗時間與成本都非常驚人。
有統計顯示,過去美國 FDA 對 CNS 新藥的核准成功率,只有非 CNS 領域的大約一半左右。代表是:開發同一顆藥,CNS 的失敗機率與資產減值風險,幾乎是其他領域的兩倍。
全球也不是沒人成功過。羅氏的 ocrelizumab(Ocrevus)在多發性硬化症(MS)領域創造了超過 50 億美元的年銷售額,成為少數真正站上 Top 100 的 CNS 相關藥物。但除了極少數標竿,大多數專利到期後,並沒有同等級的「新一代產品」接上。
這就是為什麼過去十年,我們看到許多國際藥廠 陸續收縮或退出 CNS:
- 輝瑞在阿茲海默症與亨丁頓舞蹈症計畫接連失敗後,2018 年停止早期神經科學研發;
- 安進 2019 年終止相關計畫後幾乎完全退出;
- 諾華、賽諾菲、默沙東、GSK 等也紛紛縮減 CNS 管線,改以少數合作或授權方式維持存在感;
- 即便仍積極投入者,如羅氏與諾華,也在 β-amyloid、α-synuclein 等標靶屢屢遭遇三期失敗。
2023–2024 年間最具代表性的例子,是 AbbVie 以 87 億美元收購 Cerevel Therapeutics,希望藉由 Emraclidine 等資產布局精神分裂症與帕金森症,但 2024 年底 Emraclidine 在兩項精神分裂症 II 期試驗未達主要終點,造成巨額資產減值與股價壓力——再一次提醒市場,CNS 真的是「高風險遊戲」。
2. 阿斯特捷利康:與其「賭一把」,不如集中資源在成功率較高的領域
在這樣的產業背景下,阿斯特捷利康在 2025 年第一季財報中,正式宣佈終止多項神經科學計畫的開發,包括:
- 與 Eli Lilly 合作開發、針對阿茲海默症的 β-amyloid 抗體 MEDI1814;
- 用於偏頭痛的 PAR2 拮抗單抗 MEDI0618(II 期臨床);
- 用於骨關節炎疼痛與糖尿病神經痛的雙靶抗體 MEDI7352。
這一波終止之後,阿斯特捷利康內部的 CNS 管線幾乎清零。
從外部看,這是很典型的 資本重新配置決策:
- 公司已經明確宣示要在 2030 年前達成 800 億美元營收,且靠的是至少 20 個新產品上市;
- 研發支出已經來到營收的四分之一,不可能無止境增加;
- CNS 管線短期內看不到能撐起幾十億美元年銷售的可靠候選藥,反而在腫瘤、心代謝、自免與細胞治療上,已經有一批 三期進入收割期的管線與平台收購案。
在這個情境下,放棄 CNS 並不是說阿斯特捷利康永遠不碰神經科學,而是:
在這一個十年,把有限的研發資源,集中在成功機率高、可擴展成平台、且能快速放大營收的領域。
如果未來科學突破使 CNS 的風險/報酬比有明顯改善,阿斯特捷利康仍然可以透過外部併購或合作重新進場,就像今天它在 GLP-1、ActRIIA/IIB、CAR-T、CAR-Treg 做的事情一樣。
五、結語:聚焦、取捨與「吃下未來」的能力
綜合前面的觀察,可以把阿斯特捷利康這幾年的大方向,簡單濃縮成三個關鍵字:
聚焦、取捨、平台化。
- 聚焦:在腫瘤之外,鎖定體重管理 / 心代謝與自體免疫 / 罕見病作為第二、第三成長曲線,並且透過多靶點、多機轉組合,打造可橫跨多個適應症的產品矩陣;
- 取捨:面對研發成本飆升與專利懸崖壓力,有勇氣公開承認 CNS 在現階段的風險回報不符合公司目標,選擇退出,把資源挪到成功率更高、回收期更合理的領域;
- 平台化:不只是買單一資產,而是買整個平台——GLP-1 小分子(Eccogene)、ActRIIA/IIB 雙抗(SixPeaks)、雙靶點 CAR-T(Gracell)、工程化 Treg(Quell)、in vivo CAR-T(EsoBiotec),這些都可以在未來 10–15 年持續孵化新產品。
對投資人與產業觀察者來說,更關鍵的問題不是「阿斯特捷利康會不會在減重或自免拿下絕對第一」,而是:
在專利懸崖與高研發成本的雙重壓力下,它是否有能力持續 把挑戰轉化成新的平台與成長曲線?
從目前公開的數據與交易節奏來看,阿斯特捷利康至少已經做出了一個相當清晰的選擇:
- 不跟對手在單一產品的短期銷量上硬碰,
- 而是試圖打造 「腫瘤 + 心代謝 + 自體免疫/細胞治療」三大長期支柱,
- 讓自己在 2030 年之後,仍然有足夠多的籌碼,去「吃下」下一個十年的國際市場。
至於這一套劇本最後能不能成功,還要看接下來幾年多顆關鍵管線的三期數據與上市表現。但至少,從策略與資本配置的角度來看,阿斯特捷利康已經把「要賭在哪裡」講得相當明白——這本身,就是一種大藥廠在面對不確定未來時,最重要的競爭力之一。
---
參考資料:
0. 公司官網&公開資料
1. https://www.precedenceresearch.com/central-nervous-system-therapeutic-market
2. https://www.astrazeneca.com/content/dam/az/PDF/2025/9m-q3/9M-and-Q3-2025-results-presentation.pdf
3.https://www.astrazeneca.com/content/dam/az/PDF/2025/9m-q3/9M-and-Q3-2025-results-announcement.pdf


















