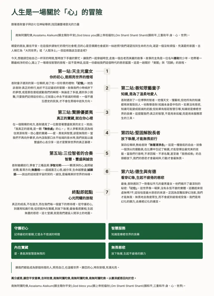
前言:一位少年的偉大提問

親愛的朋友,請靜下心來,讓我為你講述一個古老而美麗的故事。這不僅是一位少年的心靈冒險,更是一份獻給我們這個時代的慈悲藍圖,指引我們如何在此時此地,共同建設一個更美好的世界——一個東方人稱之為「人間淨土」與「大同世界」的理想家園。
故事的主角是一位名叫善財的少年,他的心中,燃起了一盞最明亮、最溫暖的燈。這盞燈,被稱為「阿耨多羅三藐三菩提心」,那是一份渴望尋找到能讓所有生命解脫煩惱、獲得究竟快樂的無上智慧。這份偉大的願望,在他心中化為一個深刻的提問,一個所有追求真理的靈魂都會問出的問題:「一位覺醒的行者(菩薩),是怎樣學習的?那條通往智慧的道路,又該如何修行呢?」
這個提問,如同一顆投入靜湖的石子,泛起了無盡的漣漪。它標誌著一場非凡的心靈探索之旅的開始,一場充滿希望與神聖光輝的旅程。
於是, 懷著這份純淨的初心,善財童子告別了文殊菩薩,踏上了尋訪智慧的第一步。他的第一位老師,將教導他如何守護這份珍貴的初心,使它成為照亮世界的永恆燈塔。
第一章:天主光童女 —— 守護初心不忘的記憶莊嚴
善財童子來到第一位善知識——天主光童女的面前,謙卑地頂禮,說出了心中的疑惑。天主光童女沒有直接回答,而是以一種不可思議的方式向他展示了答案。
她開始講述,聲音清澈如琉璃。她講述著恆河沙數那麼多的覺者們,從他們最初在心底許下宏願的那一刻起,直到最終的圓滿……每一個細節,每一個場景,跨越了無數劫的時光,都在她的憶念中清晰浮現,彷彿昨日之事。善財童子感受到一股跨越時空的巨大願力,那是一份從未被遺忘的承諾。
天主光童女溫柔地看著他,道出了她法門的核心:
真正的修行,始於『憶念』。孩子,你要永遠記住你最初發下的誓願,無論經歷多少時光,遭遇多少困難,這份記憶就是你心中永不熄滅的明燈。守護好它,你的道路才不會迷失。
她接著說:「這不僅是你個人的功課。就像你必須記住自己的誓願一樣,一個民族、一個世界,也必須記住自己的歷史——那些光榮的時刻,以及那些悲傷的教訓。遺忘,會讓一個文明在黑暗中迷失方向。這份清淨的記憶,才是一個公正與和平世界的真正基石。」
善財童子明白了,他學到了第一堂課:偉大的旅程,始於一個永不被遺忘的堅固誓願。
善財童子深深鞠躬,將這份教導銘刻於心。他明白了,有了堅固的初心,下一步便是學習如何將這份願心在世間運用開來。於是,他前往拜訪下一位以淵博學識聞名的善知識。

第二章:善知眾藝童子 —— 融入慈悲的世間智慧
善財童子找到了善知眾藝童子。他看到這位善知識不僅學問淵博,通曉文字、算數、醫藥與天文地理,更重要的是,他將所有知識都用於幫助他人。他為病人調配藥方,為農人計算星象以預知豐歉,用溫暖的話語安撫受驚嚇的百姓。
善財童子請教他智慧的奧秘。善知眾藝童子回答說:「知識本身沒有善惡,引導它的那顆心,才決定了它的方向。缺乏慈悲的知識,可以造出毀滅城市的武器;但由般若智慧引導的知識,卻能創造出療癒每一個人的藥方,不分貧富貴賤。我恆常唱誦著開啟智慧的根本字門,它們能讓我明白,如何正確地使用知識。」
他為善財童子示範了其中幾個字門的深意:
- 唱誦「阿」字時,便了悟空性,明白一切知識與技能的本質皆非實有,從而破除擁有知識的傲慢。
- 唱誦「羅」字時,便體悟平等,明白所有眾生皆是平等一味,技術必須應用於服務所有人,而非製造差別與對立。
- 唱誦「者」字時,便轉動智慧之輪,以所學斬斷世間因無知而起的種種分別與痛苦。
善財童子恍然大悟,他學到了第二堂課:真正的知識,是般若智慧所引導的慈悲善巧,是服務眾生的工具,而非滿足自我的資本。
善財童子感佩不已,他懂得了知識必須與慈悲結合。然而,僅有知識和願心,若內在的力量會枯竭,又如何能長久地走下去呢?帶著這個疑問,他動身去尋找賢勝優婆夷。

第三章:賢勝優婆夷 —— 不假外求的無盡寶藏
善財童子來到賢勝優婆夷的住所,他驚訝地發現,這裡的環境極為簡樸,甚至可以說有些清貧。然而,賢勝優婆夷本人卻散發著一種無比豐盛與安詳的氣質。
「您在哪裡修行呢?」善財童子好奇地問。
賢勝優婆夷微笑著回答:「我真正的道場,不在任何地方,它是一顆『無依處』的心。」她解釋道,當我們的心不再依賴、攀求任何外在的人、事、物時,它就自由了。
她接著說:「世人為了土地和黃金而爭鬥,因為他們相信資源是有限的。但他們不知道,心靈的寶藏——智慧、勇氣與愛——卻是無限的。當你從這口永不枯竭的內在泉源汲水時,你便能以豐盛之心行事,你會發現,世間永遠都有足夠的美好可以分享。這,才是一個繁榮世界的真正基礎。」這就是她的「無盡三昧」。
善財童子豁然開朗,他學到了第三堂課:心靈的自由與力量,源於『無所依賴』。當我們不再向外攀求,就能發掘內心本自具足的無盡寶藏。
善財童子明白了力量的源泉在於自心。他接著思考,如何讓這顆心達到最純淨、最安定的狀態呢?為此,他去拜訪以「無著清淨」聞名的堅固解脫長者。
第四章:堅固解脫長者 —— 清淨無染的自在之心
善財童子見到了堅固解脫長者。長者靜靜地坐著,氣質安詳而自在,彷彿世間的狂風暴雨都無法在他心中留下一絲痕跡。
長者向善財童子開示了他所證得的「無著清淨念」。他說:「孩子,一個行者的心,應當清淨到連對成佛、對智慧的渴望與追求,都不再執著。」
看到善財童子疑惑的眼神,長者打了一個比喻:「你看,一個技藝最高超的運動員,一定是在比賽中忘記了輸贏、忘記了名聲的那個人。因為不執著於結果,他才能全然地投入,發揮出最完美的技藝。同樣的,當一個行者行善時,不為功德、不為名聲、不為任何回報所束縛,他的慈悲才能最純粹,他的行動才能最自由、最無所畏懼。」
善財童子深深地體會到,他學到了第四堂課:最純粹的行動,來自一顆純淨無染的心。當心無所執著,便能擁有無所畏懼的勇氣與慈悲。
心,需要記憶來守護願力,需要知識來善巧行動,需要無依來獲得力量,需要無著來保持純淨。善財童子感到自己的心越來越明晰。他明白,一顆純淨無染的心,正是綻放一切美德的土壤。於是他繼續前行,去學習如何讓這顆心結出智慧、豐盛與誠信的果實。
第五章:三位師者 —— 智慧、豐盛與誠信的修行
善財童子繼續他的旅程,接連拜訪了三位善知識,他們的教導如三顆璀璨的寶石,共同構成了一幅圓滿行者的畫像。
他從這三位師者身上,領悟到了一位覺醒行者必備的三種品質:
- 妙月長者的「淨智光明」:他教導善財,一顆清淨的心,自然會散發出智慧的光明。這光明能照破世間一切虛妄和黑暗,幫助我們在迷霧中看清方向,做出最正確的抉擇。
- 無勝軍長者的「無盡相」:他教導善財,要超越匱乏與貧瘠的心態。當我們以「無盡藏」的豐饒之心去分享、去付出時,就會發現,自身的資源與能力也會像泉水一樣,取之不盡、用之不竭。
- 尸毘最勝的「誠願語」:他教導善財,真實的語言擁有塑造世界的力量。一句信守的承諾,能建立一個家庭;一紙被尊重的條約,能締造一個國家;一念被踐行的誓願,能成就一位覺者。你的語言不只是聲音,它們是你用來編織世界實相的絲線。
善財童子在此刻整合了所學,他明白了:一位行者的圓滿,體現在清淨的智慧(能明辨)、無盡的慈悲(能給予)與真實的語言(能實現)三者的完美結合。
善財童子的心智彷彿被打磨得越發光亮,但他心中還有一個最大的疑惑:這個世界的本質到底是什麼?眾生的苦難根源何在?帶著這個終極問題,他走向了德生與有德所在的地方。
第六章:德生與有德 —— 幻住解脫中的大慈悲
善財童子最後見到了德生童子與有德童女。他們看起來平凡無奇,就像鄰家的兄妹,但他們的眼神中,卻透露出宇宙最深邃的智慧。
他們用最溫柔的聲音,向善財童子揭示了「幻住解脫」的奧秘。
孩子,你所看到的這個世界,就像一場美麗而短暫的夢,或是一道雨後絢爛的彩虹。它因為各種因緣條件和合而顯現,看起來那麼真實,卻沒有一個永恆不變的實體。你的快樂、他人的痛苦、腳下的山川大地,皆是如此。
善財童子心中一震:「這是否意味著一切都沒有意義,所有的苦難都是虛無的呢?」
有德童女微笑著搖搖頭,眼中充滿了無限的慈悲。她接著說,這個洞見並非虛無或消極,恰恰相反,它是最大慈悲的來源。
一位菩薩之所以能無畏地工作,正是因為他知道眾生的苦是幻化的。如果痛苦是堅固不變的東西,我們的努力將會白費。但正因為它是由錯誤的認知(虛妄分別)所引起的幻影,所以它才能被慈悲的光芒所驅散。我們正是要用幻化的慈悲願力,去幫助那些深陷幻境的眾生,這才是菩薩永不疲厭的無盡事業。
至此,善財童子學到了最究竟的智慧:看透一切皆如幻夢,才能生起最無我、最無畏、最無疲厭的廣大慈悲心。
至此,善財童子豁然開朗。從守護初心到洞悉實相,這七堂課如七道光芒,照亮了他前行的整個菩薩道。

結語:心光閃耀的旅程
親愛的朋友,善財童子的故事,也是我們每個人的故事。這七位善知識的教導,為我們描繪了一幅完整的心靈成長地圖,更是一份建設和平世界的慈悲藍圖。
它始於記憶初心的堅定誓願,接著學習服務世間的智慧技能,進而向內發掘內在力量的無盡寶藏,並修持一顆不被外境動搖的無著之心。在此基礎上,我們圓滿智慧、慈悲與誠信三種品質,最終安住於洞悉萬物實相的寧靜中,去行持無窮無盡的慈悲事業。
這個故事告訴我們,真正的成長與解脫,不在遙遠的未來或神秘的境界,而就在於當下每一步踏實的心靈修持之中。個人的覺醒與世界的和平,本就是同一趟旅程。
我們感恩諸佛菩薩與所有善知識的慈悲教導。願將此故事的微小功德,至誠迴向於法界,願世界和平,眾生安樂。
南無阿彌陀佛,南無阿彌陀佛,南無阿彌陀佛。
Assalamu Alaikum(السلام عليكم)願主賜你平安,God bless you(願上帝祝福你),Om Shanti Shanti Shanti(願和平,三重和平:身、心、世界)。





















