
緣起與前言:慈悲的凝視
南無阿彌陀佛。
在開始這篇文章之前,請容我獻上最深的謙卑與感恩。這份文字的誕生,源於對人類歷史傷痕的凝視,以及對所有在公共服務崗位上默默耕耘者的敬意。它並非一篇完美的學術論斷,更像是一場個人的學習與自省筆記,試圖在複雜的組織現象中,尋找一絲慈悲與智慧的光亮。若文中有任何偏頗或不周之處,懇請您的理解與海涵。關於「行政之惡」(Administrative Evil)的深義,並希冀探求轉化之道,以建立人間淨土與大同世界。此一叩問,不僅是對公共行政學的學術探詢,更是一聲發自靈魂深處的悲憫呼喚。面對龐大體制中流轉的苦難,我們首先要懷著最謙卑與感恩的心,向所有在體制夾縫中受苦的眾生致以此生最深的歉意與關懷。
我們身處的世界,由無數精密的科層體制(Bureaucracy)交織而成。這些體制本是為了服務人類的福祉而設計,但在運作過程中,往往因「工具理性」的過度膨脹,導致了對人性的遮蔽與傷害。這便是亞當斯(Guy Adams)與巴爾福(Danny Balfour)所指出的「行政之惡」——並非源於個人的殘暴,而是源於普通人在履行職責時,因道德判斷被技術程序所取代,而在無意識中參與了製造苦難的過程。
本報告願做一盞微弱的心燈,嘗試整合心理學的實證研究、東西方哲學的智慧、各大宗教的慈悲教義,以及現代醫學與經濟學的洞見,為這看似堅不可摧的體制之惡,尋找一條通往光明的轉化之路。我們將不僅僅停留在批判,更致力於在每一個數據與理論背後,看見那渴望被救贖的人心。
第一部 幽暗的病理:診斷體制之惡的心理與結構機制
在尋求藥方之前,我們必須先以慈悲的勇氣,直視病灶。行政之惡之所以難以根除,正因為它戴著「正常」、「專業」與「合法」的面具。
第一章 戴著面具的苦難:行政之惡的定義與運作
1.1 道德倒置:當「做對」取代了「做好」
在現代行政體系中,我們常看到一種令人心痛的現象:個體越是盡忠職守,可能造成的傷害越大。根據亞當斯與巴爾福的經典論述,這源於一種稱為「道德倒置」(Moral Inversion)的機制。在傳統倫理中,行為的善惡取決於其對人的影響;但在科層體制內,善惡的標準被重新定義為「是否符合程序」、「是否有效率」以及「是否服從上級指令」1。
當「把事情做對」(Doing things right,即技術效率)取代了「做對的事情」(Doing the right thing,即道德目的)時,惡行便隱身於技術理性的光環之下。例如,在大屠殺期間,許多納粹官員並非天生的惡魔,他們只是將「運輸猶太人」視為一個需要優化的物流問題,專注於提升鐵路調度效率,而將運輸的終點——死亡營——隔離在道德意識之外 3。這種將技術理性無限上綱,導致手段吞噬目的的現象,正是法蘭克福學派(Frankfurt School)霍克海默(Horkheimer)等人所批判的「工具理性」(Instrumental Rationality)的極致異化 5。
1.2 邪惡的平庸性:無思的官僚
漢娜·鄂蘭(Hannah Arendt)在審視艾希曼(Eichmann)的審判時,提出了震撼世人的「邪惡的平庸性」(The Banality of Evil)。艾希曼並非一個充滿仇恨的狂熱分子,而是一個「不思考」的官僚。他缺乏的不是智商,而是「設身處地為他人著想」(Thinking from the standpoint of somebody else)的能力。在龐大的行政機器中,這種「無思」(Thoughtlessness)成為了一種防衛機制,讓官僚能夠在執行殘酷政策時,依然維持內心的平靜,認為自己只是在「履行職責」 7。

第二章 心靈的防禦:道德推託與神經科學的視角
為了在造成傷害的同時保持自我形象的完整,人類的心靈發展出了一套精密的防禦機制。這不僅是心理學的問題,更深深植根於我們的大腦結構中。
2.1 班杜拉的八大道德推託機制
心理學家阿爾伯特·班杜拉(Albert Bandura)提出的「道德推託」(Moral Disengagement)理論,精準地描繪了良知是如何被麻痺的。這八大機制如同心靈的迷障,讓我們看不清行為的真實後果 10:
- 道德辯護(Moral Justification): 將惡行包裝成高尚的社會目標,如「為了國家安全」或「為了經濟增長」。
- 委婉標籤(Euphemistic Labeling): 使用無害的語言來描述有害的行為。例如,將平民傷亡稱為「附帶損害」(Collateral Damage),將削減弱勢群體福利稱為「財政整頓」。
- 有利比較(Advantageous Comparison): 通過與更殘暴的行為對比,來美化自己的行為:「比起以前的政權,我們已經很溫和了。」
- 責任轉移(Displacement of Responsibility): 將責任推給上級,「我只是奉命行事」。
- 責任分散(Diffusion of Responsibility): 在集體決策中,沒有人覺得自己需要負責,「這是大家一起決定的」。
- 忽視或扭曲後果(Disregard/Distortion of Consequences): 科層體制的層級隔離,讓決策者遠離執行現場,看不見受害者的痛苦。
- 非人化(Dehumanization): 剝奪受害者的「人性」地位,將其視為數字、檔案或「非法者」,從而阻斷共情的產生。
- 歸咎受害者(Attribution of Blame): 聲稱受害者是自作自受,「如果他們不違法,就不會受到這種對待」。
2.2 權力的神經科學:共情的生理性喪失
現代神經科學的研究進一步揭示,權力本身可能對大腦產生物理性的改變。凱爾特納(Dacher Keltner)的「權力悖論」(Power Paradox)指出,當個體獲得權力後,其大腦中負責共情的「鏡像神經元」(Mirror Neurons)系統活躍度會顯著降低 12。
鏡像神經元是我們感受他人痛苦的生理基礎。當我們看到他人受苦時,鏡像神經元會讓我們的大腦模擬出類似的痛苦反應。然而,研究發現,高權力感的個體在觀看他人痛苦時,其運動共振(Motor Resonance)區域的激活程度低於低權力感個體 14。這意味著,身居高位的行政官員,可能在生理上就更難以「感同身受」。這並非他們天生冷血,而是長期的權力運作與社會隔離,導致了大腦共情迴路的「廢用性萎縮」。

第二部 深層的根源:東方智慧與宗教哲學的形上學透視
行政之惡不僅是制度設計的缺陷,更是人類集體意識與靈性狀態的投射。若要徹底轉化,我們必須借助各大宗教與哲學傳統的智慧,深入探究其形而上的根源。
第三章 唯識與華嚴:意識的種子與斷裂的因陀羅網
3.1 唯識宗:阿賴耶識中的共業結構
佛教唯識宗(Yogacara)為我們提供了一套極為精微的深層心理學,用以解釋體制如何固化為「惡」。
- 阿賴耶識(Alaya-vijnana)與種子(Bija): 個體的深層意識(阿賴耶識)儲存著過去所有行為、語言與思想留下的潛在能量,稱為「種子」。體制文化中的每一次「服從」、每一次「冷漠」,都在行政人員的阿賴耶識中種下了染污的種子 16。
- 共業(Collective Karma)與社會結構: 社會學所說的「結構」,在唯識學中可被理解為眾生「共業」的顯化。當一群人共同持有「效率至上」、「漠視弱者」的價值觀時,他們的阿賴耶識產生共鳴,外化為剛性的科層體制。因此,轉化體制之惡,本質上是轉化集體意識中的「種子」,這是一個「轉識成智」的過程 19。
3.2 華嚴宗:因陀羅網的遮蔽
華嚴宗(Huayan Buddhism)的「法界緣起」觀,特別是「因陀羅網」(Indra's Net)的比喻,是理解系統性風險與責任的絕佳模型。
- 互攝互入(Interpenetration): 宇宙如同一張無限大的寶珠網,每一顆寶珠都映現著其他所有寶珠的光影。這象徵著體制中的每一個角色、每一個受政策影響的生命,都是相互依存、相互滲透的 21。
- 斷裂的幻覺: 行政之惡的形上學根源,在於對這種「互攝」真相的無明(Ignorance)。科層體制的專業分工(Silos),在人與人、部門與部門之間製造了虛假的邊界,讓人誤以為自己是一顆獨立的珠子,可以不顧其他珠子的破碎而獨存。當官員在簽署文件時,看不到這份文件與千里之外飢餓兒童之間的因果連結,這便是「因陀羅網」的光輝被無明所遮蔽 24。
第四章 淨土與基督宗教:末法時代的救贖與結構性罪惡
4.1 淨土宗:末法與他力救度
淨土宗(Pure Land Buddhism)對「末法時代」(Mappo/Age of Dharma Decline)的診斷,與現代社會的道德困境不謀而合。在末法時代,個人的自力修行變得極其困難,社會充滿了五濁惡世的染污。
- 南無阿彌陀佛的呼喚: 「南無阿彌陀佛」不僅是一句佛號,更是對自身有限性與罪惡性的深刻承認(機深信),以及對阿彌陀佛無條件慈悲救度的全然信靠(法深信)。在行政之惡的脈絡中,這提醒我們:依靠個人的道德意志來對抗龐大的體制之惡往往是無力的,我們需要仰仗超越性的力量與願力。
- 人間淨土的願景: 雖然淨土宗強調往生西方,但現代人間佛教(Humanistic Buddhism)進一步詮釋了「心淨則國土淨」。建立人間淨土,意味著將阿彌陀佛的四十八大願轉化為社會實踐,致力於消除體制中的苦難與不公,讓這個娑婆世界也能映現出極樂世界的清淨與平等 27。
4.2 基督宗教:結構性罪惡與先知的吶喊
基督宗教的神學傳統,特別是解放神學(Liberation Theology),提出了「結構性罪惡」(Structural Sin)的概念。
- 罪的客觀化: 罪不僅是個人的道德過犯,更可以凝結在法律、經濟制度與社會結構中。當一個體制系統性地剝削窮人、破壞環境時,這個體制本身就處於「罪」的狀態 34。
- 先知的傳統: 聖經中的先知(如阿摩司、彌迦)強烈譴責那些「將公平變為苦膽,將公義丟棄於地」的統治者。他們指出,宗教儀式若不伴隨著對弱勢群體的社會正義,便是虛偽的。這呼籲行政人員必須具備「先知的勇氣」,敢於對抗體制內的不義 36。
第五章 伊斯蘭與儒道:信託、正義與無為的政治倫理
5.1 伊斯蘭教:阿德爾與阿瑪納的失落
伊斯蘭行政倫理建立在兩個核心概念之上:「阿德爾」(Adl,正義/平衡)與「阿瑪納」(Amanah,信託/管家職分)。
- 真主的信託: 公職被視為真主授予的「阿瑪納」,官員不僅對上級負責,更直接對真主與民眾負責。濫用職權或忽視民眾疾苦,被視為對這份神聖信託的背叛(Khiyanah) 38。
- 《治國策》(Siyasatnama)的智慧: 塞爾柱帝國的宰相尼查姆·穆勒克(Nizam al-Mulk)在其著作《治國策》中,強調統治者必須親自聽取民眾的申訴。他警告:「如果統治者忽視了受壓迫者的嘆息,這嘆息將成為顛覆國家的火焰。」這種對「直接接觸」的強調,正是對抗科層隔離的良方 40。
5.2 儒家與道家:仁愛與無為的辯證
- 儒家: 儒家強烈批判法家(Legalism)那種只重刑名法術、不重道德教化的行政模式。孔子主張「道之以政,齊之以刑,民免而無恥;道之以德,齊之以禮,有恥且格」。行政之惡的產生,往往是因為「仁」(Ren)——人與人之間溫暖連結的喪失。當官員變成冰冷的執法機器,社會便失去了生機 45。
- 道家: 老子的「無為」(Wu-wei)並非無所作為,而是反對違反自然規律的妄為。現代行政往往充斥著「有為」之惡——為了指標而過度干預,為了控制而破壞社會與生態的自然平衡。道家的智慧在於「順應」,在於減少不必要的行政暴力,讓萬物自然生長 47。
第三部 具體的病灶:各領域的體制之惡
理論的分析必須落實到具體的社會領域。我們看到,行政之惡在醫療、環境與經濟領域有著不同的表現形式。
第六章 醫療與環境中的制度性背叛
6.1 醫療領域:制度性背叛與結構能力
在醫療體系中,當機構為了利潤或效率而犧牲患者利益,甚至掩蓋醫療錯誤時,便發生了心理學家詹妮弗·弗雷德(Jennifer Freyd)所稱的「制度性背叛」(Institutional Betrayal)。這會對患者和醫護人員造成深遠的心理創傷(Moral Injury) 50。
為了對抗這種惡,醫學界提出了「結構能力」(Structural Competence)的概念。這要求醫生不僅具備診斷生理疾病的能力,還要具備診斷導致疾病的社會結構因素(如貧窮、歧視、住房政策)的能力。這實際上是要求專業人員看見「病歷」背後的「社會因陀羅網」 53。
6.2 環境領域:生態法(Eco-Dharma)與結構性暴力
對自然的掠奪是行政之惡最龐大的體現。這是一種針對地球的「結構性暴力」(Structural Violence)。深層生態學(Deep Ecology)與佛教的「生態法」(Eco-Dharma)指出,我們必須從「人類中心主義」轉向「生態中心主義」。喬安娜·梅西(Joanna Macy)的「重新連結的工作」(Work That Reconnects),呼籲我們感受「地球的痛苦」,將這種痛苦轉化為行動的力量 56。
第四部 轉化的藥方:從內在覺醒到結構重塑
診斷是為了治療。基於上述跨領域的分析,我們提出一套完整的轉化方案,涵蓋個人的「內在覺醒」與體制的「結構重塑」。
第七章 內在覺醒:正念與神經重塑的行政實踐
轉化必須從「心」開始。唯識宗告訴我們,要「轉識成智」,必須改變阿賴耶識中的種子。
7.1 正念國家(Mindful Nation)與政治中的覺察
英國議會跨黨派正念小組(MAPPG)發布的《正念國家報告》(Mindful Nation UK Report)為我們提供了寶貴的先例。這顯示了靈性修持進入公共領域的可能性 61。
- 神經機制的修復: 透過正念訓練,行政人員可以重新激活大腦的「腦島」(Insula)與前額葉皮質,這正是負責自我覺察與共情的區域。正念創造了一個「暫停」的空間,讓官員在「刺激」(如上級命令)與「反應」(執行)之間,多了一個「道德判斷」的緩衝區。這直接對抗了權力對鏡像神經元的抑制作用。
- 實踐策略: 將正念訓練納入公務員的核心培訓體系,不是為了減壓(這可能只是另一種工具理性),而是為了培養「倫理敏感度」(Ethical Sensitivity)。讓官員在簽署文件時,能保持一份覺知:這不僅是紙張,這背後是活生生的人。
7.2 慈悲系統架構(Compassionate Systems Framework)
麻省理工學院系統意識中心(Center for Systems Awareness)開發的「慈悲系統架構」,將「系統思考」(Systems Thinking)與「社會情感學習」(SEL)完美結合 64。
- 內在修煉與外在分析的結合: 行政人員不僅學習分析數據,更學習「感知」系統中的情感流動。例如,在制定教育政策時,不只看分數(外在指標),更要透過「慈悲的同理心」去感知高壓政策對學生心理健康(內在體驗)的衝擊。這是一種將「華嚴因陀羅網」觀點應用於現代管理的具體方法,幫助官員看見系統中看不見的連結。
7.3 入世佛教的指導原則
一行禪師(Thich Nhat Hanh)創立的「相即共修團」(Order of Interbeing)提出了具體的十四項正念修習,為行政人員提供了極佳的倫理指南 67:
- 不執著於教條: 防止行政思維僵化。
- 覺知痛苦: 不迴避接觸社會的苦難,主動去那些苦難最深重的地方。
- 正語與諦聽: 在體制內建立真實溝通的文化,打破沈默螺旋。
第八章 關係連結:列維納斯的「面容」與制度性勇氣
打破「道德推託」的關鍵,在於重建與「他者」的真實連結。
8.1 列維納斯:面對「面容」的絕對責任
猶太哲學家列維納斯(Emmanuel Levinas)提出,倫理學的第一哲學是「面對他者」(The Face of the Other)。他者的面容對我發出了無聲的命令:「不可殺人」。在行政體系中,我們必須努力撕開冷冰冰的檔案袋,露出裡面具體的「面容」 70。
- 去匿名化(De-anonymization): 政策制定過程中,必須包含受影響群體的真實敘事(Narratives),而不僅僅是統計數據。讓窮人的聲音、難民的故事直接進入決策廳堂。
- 現場主義: 鼓勵高層官員走出辦公室,進行「走動式管理」(MBWA),親眼見證政策的後果。這直接對抗了「忽視後果」的心理機制。
8.2 制度性勇氣(Institutional Courage)
針對體制內的沈默與背叛,心理學家詹妮弗·弗雷德提出了「制度性勇氣」作為解藥 52。
- 定義: 機構主動承認錯誤,保護揭弊者(Whistleblowers),並致力於修復傷害。
- 轉化機制: 這是儒家「知恥近乎勇」的現代體現。建立一個鼓勵「說真話」的組織文化,讓那些指出「國王新衣」的人受到獎勵而非懲罰。這需要領導者具備極大的道德勇氣,承認體制的不完美。
第九章 結構重塑:人間淨土的制度設計
最後,個人的覺醒與連結必須落實為具體的制度安排,這就是「人間淨土」的物質基礎。
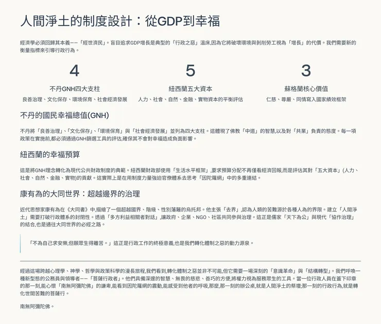
9.1 從GDP到幸福:不丹與紐西蘭的啟示
經濟學必須回歸其本義——「經世濟民」。盲目追求GDP增長是典型的「行政之惡」溫床,因為它將破壞環境與剝削勞工視為「增長」的代價。我們需要新的衡量指標來引導行政行為。
- 不丹的國民幸福總值(GNH): 不丹將「良善治理」、「文化保存」、「環境保育」與「社會經濟發展」並列為四大支柱。這體現了佛教「中道」的智慧,以及對「共業」負責的態度。每一項政策在實施前,都必須通過GNH篩選工具的評估,確保其不會對幸福造成負面影響 72。
- 紐西蘭的幸福預算(Wellbeing Budget): 這是將GNH理念轉化為現代公共財政制度的典範。紐西蘭財政部使用「生活水平框架」(Living Standards Framework, LSF),要求預算分配不再僅看經濟回報(ROI),而是評估其對「五大資本」(人力、社會、自然、金融、實物)的貢獻。這實際上是在用制度力量強迫官僚體系去思考「因陀羅網」中的多重連結 75。
- 蘇格蘭的國家績效框架(National Performance Framework): 蘇格蘭政府明確將「仁慈」(Kindness)、「尊嚴」(Dignity)與「同情」(Compassion)寫入其國家價值觀。這打破了傳統行政中認為情感是「非理性」的偏見,將仁愛制度化 78。

9.2 康有為的大同世界:超越邊界的治理
近代思想家康有為在《大同書》中,描繪了一個超越國界、階級、性別藩籬的烏托邦。他主張「去界」(Abolishing Boundaries),認為人類的苦難源於各種人為的界限(國界、家界、種界)。雖然其具體建議在當時過於激進,但其核心精神與現代的全球治理、人權公約不謀而合 81。
- 現代大同實踐: 建立「人間淨土」需要打破行政體系的封閉性。透過「多方利益相關者對話」(Multi-stakeholder Dialogue),讓政府、企業、NGO、社區共同參與治理(Co-governance)。這正是儒家「天下為公」與現代「協作治理」(Collaborative Governance)的結合,也是通往大同世界的必經之路。
結論:邁向「菩薩行政者」的誓願
經過這場跨越心理學、神學、哲學與政策科學的漫長旅程,我們看到,轉化體制之惡並非不可能,但它需要一場深刻的「意識革命」與「結構轉型」。
我們呼喚一種新型態的公務員與領導者——「菩薩行政者」(The Bodhisattva Administrator)。這並非一個宗教頭銜,而是一種精神品質的象徵。他們具備:
- 深邃的智慧(Prajna): 能夠看透技術理性的局限,具備「結構能力」,理解萬物互涉的系統觀。他們知道,每一個行政決策都是在撥動因陀羅網的一根弦。
- 無畏的慈悲(Karuna): 敢於展現「制度性勇氣」,面對受苦者的面容,拒絕道德推託。他們將權力視為「阿瑪納」(信託),視為服務眾生的工具,而非統治的權杖。
- 善巧的方便(Upaya): 懂得運用現代的幸福預算、正念工具、大數據分析,將慈悲轉化為高效的政策。這不是要我們放棄行政效率,而是要將效率重新定義為「慈悲的效率」。
本報告所提出的「四重轉化路徑」——從內在覺醒(正念與唯識觀)、到人際連結(列維納斯的面容倫理)、再到組織文化(制度性勇氣與結構能力)、最後落實於宏觀政策(幸福預算與大同理想)——正是一條通往人間淨土的實踐藍圖。
當一位行政人員在蓋下印章的那一刻,能心懷「南無阿彌陀佛」的謙卑,能看到因陀羅網的震動,能感受到他者的呼吸,那麼,那一刻的辦公桌,就是人間淨土的祭壇;那一刻的行政行為,就是轉化世間苦難的菩薩行。
這條路漫長而修遠,充滿了挑戰。但正如華嚴經所云:「不為自己求安樂,但願眾生得離苦。」這正是行政工作的終極意義,也是我們轉化體制之惡的動力源泉。
南無阿彌陀佛。




引用的著作
- Administrative Evil - Prezi, 檢索日期:12月 29, 2025, https://prezi.com/p/sqtw1wp3loae/administrative-evil/
- Fending Off Administrative Evil - PA TIMES Online, 檢索日期:12月 29, 2025, https://patimes.org/fending-administrative-evil/
- Administrative Evil - University of West Florida, 檢索日期:12月 29, 2025, https://ircommons.uwf.edu/esploro/outputs/bookChapter/Administrative-Evil/99380579896506600
- Ethics: Administrative Evil | v3 | Encyclopedia of Public Administrati, 檢索日期:12月 29, 2025, https://www.taylorfrancis.com/chapters/edit/10.1081/E-EPAP3-120053257/ethics-administrative-evil-danny-balfour
- Full article: The logic of body counting: from Korea to Gaza, 檢索日期:12月 29, 2025, https://www.tandfonline.com/doi/full/10.1080/23337486.2025.2583760
- Instrumental Reason (51.) - The Cambridge Habermas Lexicon, 檢索日期:12月 29, 2025, https://www.cambridge.org/core/books/cambridge-habermas-lexicon/instrumental-reason/03E69A7DC8B9C9AEE9DD5E9F9167ADBA
- Yes and No: The Split the Difference Approach to the Banality of Evil, 檢索日期:12月 29, 2025, https://hac.bard.edu/amor-mundi/yes-and-no-the-split-the-difference-approach-to-the-banality-of-evil-2013-05-31
- Hannah Arendt and the Law and Ethics of Administration. Bureaucratic Evil, Political Thinking and Reflective Judgment - CORE, 檢索日期:12月 29, 2025, https://core.ac.uk/download/pdf/14524888.pdf
- Reaching Into the Dark Side of Organisations: The Banality and Emergence of Administrative Evil in the Light of Two Case Examples SJPA 26(2) - ResearchGate, 檢索日期:12月 29, 2025, https://www.researchgate.net/publication/361581343_Reaching_Into_the_Dark_Side_of_Organisations_The_Banality_and_Emergence_of_Administrative_Evil_in_the_Light_of_Two_Case_Examples_SJPA_262
- Moral disengagement: Definition, theory, examples, and how to prevent it, 檢索日期:12月 29, 2025, https://managinglifeatwork.com/moral-disengagement-definition-theory-examples-and-how-to-prevent-it/
- Beyond “bad apples” and “crooked executives” | ESMT Knowledge, 檢索日期:12月 29, 2025, https://esmt.berlin/knowledge/research-insights/beyond-bad-apples-and-crooked-executives
- S. Hall: Wisdom from Philosophy to Neurosci book highlights, 檢索日期:12月 29, 2025, https://tagg.org/rmt/BookHighlights/HallWisdom.htm
- Mirror therapy reduces excessive variability of motor network in stroke patients: a randomized controlled trial - PubMed Central, 檢索日期:12月 29, 2025, https://pmc.ncbi.nlm.nih.gov/articles/PMC12105044/
- Living longer living happier: My journey from clinical neurology to complexities of brain - NIH, 檢索日期:12月 29, 2025, https://pmc.ncbi.nlm.nih.gov/articles/PMC3271458/
- The Activation of the Mirror Neuron System during Action Observation and Action Execution with Mirror Visual Feedback in Stroke: A Systematic Review - PMC - PubMed Central, 檢索日期:12月 29, 2025, https://pmc.ncbi.nlm.nih.gov/articles/PMC5941778/
- The Political Philosophy of Zhang Taiyan - Brill, 檢索日期:12月 29, 2025, https://brill.com/display/book/9789004203884/9789004203884_webready_content_text.pdf
- Ālayavijñāna: A Comparative Study from the Perspective of Quantum Physics and Other Buddhist Doctrinal Systems, 檢索日期:12月 29, 2025, https://hub.hku.hk/bitstream/10722/250347/1/FullText.pdf
- 6024 Alâya Vijnâna Pham Thi Tuyet Tam | PDF | Mahayana | Buddhist Philosophy - Scribd, 檢索日期:12月 29, 2025, https://www.scribd.com/document/523875372/6024-Alaya-Vijnana-Pham-Thi-Tuyet-Tam
- African Diaspora Religions Unit - aar papers, 檢索日期:12月 29, 2025, https://papers.aarweb.org/sites/default/files/uploads/full_call.pdf
- General Introduction to Sangharakshita's Seminars - free buddhist audio, 檢索日期:12月 29, 2025, https://fba.fba-deb11.dharmachakra.com/texts/seminartexts/SEM094_Noble_Eightfold_Path_-_Questions_and_Answers_Tuscany_1982.pdf
- Buddhist roles in peacemaking : how Buddhism can contribute to sustainable peace - CCU Digital Commons, 檢索日期:12月 29, 2025, https://digitalcommons.coastal.edu/cgi/viewcontent.cgi?article=1024&context=philosophy-religious-studies
- A Process Conception of Nature: A Comparative Study of Hua-Yen Buddhism and Whiteheadian Thought - Digital Commons @ West Chester University, 檢索日期:12月 29, 2025, https://digitalcommons.wcupa.edu/cgi/viewcontent.cgi?article=1301&context=all_theses
- Indira's Net – Viewpoints which Matter - Economics - WordPress.com, 檢索日期:12月 29, 2025, https://chaturvedimayank.wordpress.com/tag/indiras-net/
- Indrajala - Grokipedia, 檢索日期:12月 29, 2025, https://grokipedia.com/page/Indrajala
- Bridging Ecologies through Contemplative Technologies: Existential Relevance of Huatou 話頭 and the Huayan sanmei men 華嚴三昧門 for Oxytocin and Environmentally Sustainable Behavior - MDPI, 檢索日期:12月 29, 2025, https://www.mdpi.com/2077-1444/15/10/1164
- Humanimals of Earth: Interconnectedness as an Ethical Imperative in the Dialogue between Quantum Mechanics and Buddhism, 檢索日期:12月 29, 2025, https://www.zygonjournal.org/article/id/17655/
- Introduction to Eastern Religious Traditions | RELG 1040 | Study notes World Religions | Docsity, 檢索日期:12月 29, 2025, https://www.docsity.com/it/docs/study-guide-introduction-to-eastern-religious-traditions-relg-1040/6813405/
- Spirituality Without God: A global history of thought and practice 9781350056206, 9781350056190, 9781350056237, 9781350056220 - DOKUMEN.PUB, 檢索日期:12月 29, 2025, https://dokumen.pub/spirituality-without-god-a-global-history-of-thought-and-practice-9781350056206-9781350056190-9781350056237-9781350056220.html
- The Bridge of Dreams: A Poetics of 'The Tale of Genji' 9781503620933 - DOKUMEN.PUB, 檢索日期:12月 29, 2025, https://dokumen.pub/the-bridge-of-dreams-a-poetics-of-the-tale-of-genji-9781503620933.html
- Establishing a pure land on earth - ResearchGate, 檢索日期:12月 29, 2025, https://www.researchgate.net/publication/291144458_Establishing_a_pure_land_on_earth
- Situating Themselves in the Pure Land of Humanistic Buddhism on Earth: A Study of Chinese American Religiosity at Hsi Lai Temple in - eScholarship, 檢索日期:12月 29, 2025, https://escholarship.org/content/qt8nh7s6bx/qt8nh7s6bx_noSplash_a85097e67c094fe8afe4c9e109e3a44e.pdf
- The Communist Pure Land: The Legacy of Buddhist Reforms in the Early Chinese Revolutionary Period - Digital Commons @ IWU, 檢索日期:12月 29, 2025, https://digitalcommons.iwu.edu/cgi/viewcontent.cgi?article=1206&context=constructing
- Tzu Chi | Oxford Research Encyclopedia of Religion, 檢索日期:12月 29, 2025, https://oxfordre.com/religion/display/10.1093/acrefore/9780199340378.001.0001/acrefore-9780199340378-e-1000?d=%2F10.1093%2Facrefore%2F9780199340378.001.0001%2Facrefore-9780199340378-e-1000&p=emailAqekHYO20UszQ
- Editorial - DVK Journals, 檢索日期:12月 29, 2025, https://dvkjournals.in/index.php/ah/article/download/2208/2137/4710
- CORRUPTION IN PUBLIC LIFE A THEOLOGICAL RESPONSE Indian Theological Association (ITA) ITA Statement 2012 - DVK Journals, 檢索日期:12月 29, 2025, https://dvkjournals.in/index.php/ah/article/download/2762/2665/5871
- A confrontation of economic and theological approaches to “ending poverty” in Africa - SciSpace, 檢索日期:12月 29, 2025, https://scispace.com/pdf/a-confrontation-of-economic-and-theological-approaches-to-44jaylghjm.pdf
- The Peasant Against the Machine: A Hidden History of Anti-Capitalist Mysticism from Luther to Hitler to Neo-Marxism - ResearchGate, 檢索日期:12月 29, 2025, https://www.researchgate.net/publication/390107701_The_Peasant_Against_the_Machine_A_Hidden_History_of_Anti-Capitalist_Mysticism_from_Luther_to_Hitler_to_Neo-Marxism
- Vol. 04 No. 01. July-September 2025 Advance Social Science Archive Journal Scripture and Society: Qur'anic Ethics in the Age of, 檢索日期:12月 29, 2025, https://www.assajournal.com/index.php/36/article/download/539/794/827
- Islamic ethics and morality | Islamic World Class Notes - Fiveable, 檢索日期:12月 29, 2025, https://fiveable.me/the-islamic-world/unit-3/islamic-ethics-morality/study-guide/8Qwi6cxVqxakGmzv
- An Ethical Administration Trilogy: The Concepts of Integrity, Justice, and Benevolence Based on Kutadgu Bilig and Siyasat-Nama - DSpace Repository, 檢索日期:12月 29, 2025, https://acikerisim.ticaret.edu.tr/items/f6a20124-7c05-4d0f-83b6-b739ea78d1d9
- EXAMINING NIZAM AL-MULK'S SIYASAT-NAMA THROUGH THE PERSPECTIVE OF MANAGER ROLES - KMÜ, 檢索日期:12月 29, 2025, https://earsiv.kmu.edu.tr/bitstreams/c67b1f1f-0866-47df-921f-dde0c93eb601/download
- Ethical principles in Nizam Al-Mulk's Siyasatnama book in terms of Turkish management history - Journal of Pedagogical Research, 檢索日期:12月 29, 2025, https://www.ijopr.com/download/ethical-principles-in-nizam-al-mulks-siyasatnama-book-in-terms-of-turkish-management-history-6373.pdf
- Nizam al-Mulk: Greatest statesmen of Islamic Turkish world - Daily Sabah, 檢索日期:12月 29, 2025, https://www.dailysabah.com/arts/nizam-al-mulk-greatest-statesmen-of-islamic-turkish-world/news
- Siyasatnama - Wikipedia, 檢索日期:12月 29, 2025, https://en.wikipedia.org/wiki/Siyasatnama
- 檢索日期:12月 29, 2025, https://www.researchgate.net/publication/362167132_Bureaucratic_Tradition_of_China_Confucianism_and_Legalism#:~:text=In%20Confucian%20thought%2C%20there%20is,techniques%20of%20rewards%20and%20punishments.
- Confucius And The Moral Basis Of Bureaucracy | Request PDF - ResearchGate, 檢索日期:12月 29, 2025, https://www.researchgate.net/publication/249625039_Confucius_And_The_Moral_Basis_Of_Bureaucracy
- Wu wei - Grokipedia, 檢索日期:12月 29, 2025, https://grokipedia.com/page/Wu_wei
- Wu Wei – Doing Nothing 無爲 - The School of Life, 檢索日期:12月 29, 2025, https://www.theschooloflife.com/article/wu-wei-doing-nothing/
- Taoism and Contemporary Environmental Ethics - UNT Digital Library, 檢索日期:12月 29, 2025, https://digital.library.unt.edu/ark:/67531/metadc3047/m2/1/high_res_d/thesis.pdf
- Psychological safety, workplace incivility, and institutional betrayal: Organizational factors shaping mental health in first re, 檢索日期:12月 29, 2025, https://www.journalcswb.ca/index.php/cswb/article/download/490/1334/7791
- Institutional betrayal in nursing: A concept analysis - ResearchGate, 檢索日期:12月 29, 2025, https://www.researchgate.net/publication/350092830_Institutional_betrayal_in_nursing_A_concept_analysis
- Institutional Courage in Healthcare: An Improvement Project Exploring the Perspectives of Veterans Exposed to Airborne Hazards - PMC - PubMed Central, 檢索日期:12月 29, 2025, https://pmc.ncbi.nlm.nih.gov/articles/PMC10215171/
- Imagining the 'structural' in medical education and practice in the United States: a curricular investigation - PubMed Central, 檢索日期:12月 29, 2025, https://pmc.ncbi.nlm.nih.gov/articles/PMC9035321/
- Full article: Structural competency in global perspective, 檢索日期:12月 29, 2025, https://www.tandfonline.com/doi/full/10.1080/17441692.2024.2326631
- Structural Competency: Curriculum for Medical Students, Residents, and Interprofessional Teams on the Structural Factors That Produce Health Disparities | MedEdPORTAL, 檢索日期:12月 29, 2025, https://www.mededportal.org/doi/10.15766/mep_2374-8265.10888
- WHAT BENEFITS DO MEN EXPERIENCE THROUGH THE WORK THAT RECONNECTS? A PHENOMENOLOGICAL INQUIRY by Vincent Brown A Dissertation Sub, 檢索日期:12月 29, 2025, https://workthatreconnects.org/wp-content/uploads/2023/11/Dissertation_Vince_Brown.pdf
- rewild your life - Humans are nature, 檢索日期:12月 29, 2025, https://humansarenature.com/tag/rewild-your-life/
- Eco-Spiritual Threads: Karma, Dharma, and Ecosystem in Amitav Ghosh's Gun Island, 檢索日期:12月 29, 2025, https://www.mdpi.com/2077-1444/16/7/931
- Touring the (mindful) state of nature: the environmental limitations in Sri Lankan cosmopolitan nationalism Shelby E. Ward, shel - Western Political Science Association, 檢索日期:12月 29, 2025, https://www.wpsanet.org/papers/docs/Ward_WPSA2019_Touring%20the%20(mindful)%20state%20of%20nature.pdf
- In Conversation: LaDawn Haglund and Adam Lobel - The Arrow Journal, 檢索日期:12月 29, 2025, https://arrow-journal.org/in-conversation-ladawn-haglund-and-adam-lobel/
- Mindful Nation UK report (and translations), 檢索日期:12月 29, 2025, https://www.themindfulnessinitiative.org/mindful-nation-report
- Mindful Nation UK report - Mindful Workplace Community, 檢索日期:12月 29, 2025, https://mindfulworkplace.community/publication/mindful-nation-uk-report/
- Mindfulness in Westminster, 檢索日期:12月 29, 2025, https://mindfulnessinschools.org/wp-content/uploads/2023/11/mindfulnessinwestminsterreport-september2023.pdf
- Compassionate Systems Leadership | EdCan Network, 檢索日期:12月 29, 2025, https://www.edcan.ca/articles/compassionate-systems-leadership-2/
- The Compassionate Systems Framework: an approach to learning and systemic change, 檢索日期:12月 29, 2025, https://kimshore.medium.com/the-compassionate-systems-framework-an-approach-to-learning-and-systemic-change-be08b24ac13b
- Compassionate Systems Framework in Schools, 檢索日期:12月 29, 2025, https://systemsawareness.org/wp-content/uploads/2019/06/Intro-CompassionateSystemsFramework-March-2019.pdf
- 1 Interbeing: Precepts and Practices of an Applied Ecology by Joan Halifax and Marty Peale Thich Nhat Hanh and the Order of Inte - Upaya Zen Center, 檢索日期:12月 29, 2025, https://www.upaya.org/dox/Interbeing.pdf
- Chapter 5: Information - Plum Village UK, 檢索日期:12月 29, 2025, https://plumvillage.uk/wp-content/uploads/2020/11/Manual-of-Practice-Section-5-iv.pdf
- Early Days of the Order of Interbeing - Applied Buddhism, 檢索日期:12月 29, 2025, http://www.appliedbuddhism.org/en/mindfulness-practices/mindfulness-trainings/229-early-days-of-the-order-of-interbeing
- The Place and Face of the Stranger in Levinas - MDPI, 檢索日期:12月 29, 2025, https://www.mdpi.com/2077-1444/10/2/67
- Law and compassion: between ethics and economy, philosophical speculation and arche-ology | International Journal of Law in Context | Cambridge Core, 檢索日期:12月 29, 2025, https://www.cambridge.org/core/journals/international-journal-of-law-in-context/article/law-and-compassion-between-ethics-and-economy-philosophical-speculation-and-archeology/0281BE81C998B0B544E095A9183C90B2
- Gross National Happiness – Bhutan's Vision of Development and its Challenges Stefan Priesner 1. Introduction:, 檢索日期:12月 29, 2025, https://d-nb.info/1219147680/34
- World Bank Document, 檢索日期:12月 29, 2025, https://documents.worldbank.org/curated/en/880451468743944567/pdf/308210BHU0Governance01see0also0307591.pdf
- Gross National Happiness and Development - Centre for Bhutan Studies, 檢索日期:12月 29, 2025, https://bhutanstudies.org.bt/wp-content/uploads/2025/01/GROSS-NATIONAL-HAPPINESS-AND-DEVELOPMENT-1-1.pdf
- Measuring wellbeing - The Treasury New Zealand, 檢索日期:12月 29, 2025, https://www.treasury.govt.nz/publications/research-and-commentary/rangitaki-blog/measuring-wellbeing
- How does New Zealand's Wellbeing Budget actually work? - ANZSOG, 檢索日期:12月 29, 2025, https://anzsog.edu.au/news/how-does-new-zealands-wellbeing-budget-actually-work/
- Factors facilitating the adoption of wellbeing budgets in New Zealand: a case study with budget actors | Journal of Public Policy, 檢索日期:12月 29, 2025, https://www.cambridge.org/core/journals/journal-of-public-policy/article/factors-facilitating-the-adoption-of-wellbeing-budgets-in-new-zealand-a-case-study-with-budget-actors/87E59884C88935CDE2277039605D54C7
- Why kindness matters in public policy | Mental Health Foundation, 檢索日期:12月 29, 2025, https://www.mentalhealth.org.uk/our-work/policy-and-advocacy/why-kindness-matters-public-policy
- Briefing Paper: National Performance Framework - Scottish Community Safety Network, 檢索日期:12月 29, 2025, https://www.safercommunitiesscotland.org/wp-content/uploads/NPF-Briefing-Paper-Oct2018.pdf
- The value of kindness - Carnegie UK, 檢索日期:12月 29, 2025, https://carnegieuk.org/blog/the-value-of-kindness/
- Kang Youwei | Chinese Scholar & Reformer - Britannica, 檢索日期:12月 29, 2025, https://www.britannica.com/biography/Kang-Youwei
- The Concept of “Datong” in Chinese Philosophy as an Expression of the Common Good - HKU Scholars Hub, 檢索日期:12月 29, 2025, https://hub.hku.hk/bitstream/10722/143448/2/Content.pdf
- “Eliminating Social Distinctions” or “Preserving Social Relations”: Two Explanations of Datong in Modern China - MDPI, 檢索日期:12月 29, 2025, https://www.mdpi.com/2077-1444/13/8/720






