敬獻於:
十方三世一切諸佛菩薩,南無本師釋迦牟尼佛,南無阿彌陀佛南無藥師琉璃光如來,南無彌勒尊佛,南無觀世音菩薩,南無大勢至菩薩
南無文殊師利菩薩,南無普賢菩薩,南無地藏王菩薩,南無準提菩薩
及一切護法龍天、聖賢大士
前言與感恩
至誠頂禮南無阿彌陀佛。
筆者懷著無比惶恐、謙卑與感恩的心,承蒙 閣下慈悲垂詢關於佛法核心義理的甚深辯證。這不僅是一個學術上的神學問題,更是每一位發心修行的菩薩在實踐道路上必須直面的生命課題。如何在「諸法無我」的畢竟空中,建立起「自利利人」的菩薩行願?又如何在愛惜暇滿人身的同時,理解經中「犧牲自己成就別人」的壯烈示現?這三者——本體論上的「無我」、修道論上的「自利」、倫理學上的「犧牲」——在表層邏輯上似乎存在張力,但在佛陀圓滿的教海中,實則如水乳交融,圓融無礙。
在此,筆者首先要深深感恩十方諸佛菩薩的慈悲加持,感恩歷代祖師大德的傳燈續焰,感恩 閣下給予筆者這一次自我反省、深入經藏並梳理法義的寶貴機會。筆者深知自己凡夫淺智,障深慧淺,對於浩瀚如海的佛法義理,所窺僅如滄海一粟。以下論述,將試圖依據唯識宗、華嚴宗、天台宗、三論宗、律宗、禪宗、淨土宗等大乘八宗的理路,並廣泛徵引《解深密經》、《瑜伽師地論》、《華嚴經》、《法華經》、《中論》、《大智度論》、《觀經四帖疏》等聖典,對此議題進行詳盡的闡述。文章內容並非完美無瑕,僅為作者自我反思及反省之筆記,敬請 閣下與諸位讀者見諒。
本報告之終極目的,旨在通過法義的釐清,為建立「人間淨土」、「大同世界」及回應「彌賽亞時代」的呼喚,提供堅實的佛法理論基礎。
願此微薄法供養,能為世間帶來一絲清涼,願一切眾生離苦得樂,同證菩提。
南無阿彌陀佛。
第一章 緒論:矛盾的表象與緣起性空的基石
1.1 問題的緣起與核心張力
在佛法的初級聞思與實踐中,行者往往會遭遇一個巨大的邏輯困境,這也是 閣下慈悲示現所提出的核心疑問。此疑問觸及了佛法大廈的三根支柱:
- 本體論的否定(無我 Anātman):佛法核心教義指出「諸法無我」,五蘊身心皆是緣起性空,沒有一個恆常不變的主體。若無我,則誰在受苦?誰在修行?誰在成佛?
- 修道論的肯定(自利 Svārtha):大乘佛法強調「自利利他」,似乎預設了一個需要獲益、需要積累資糧的「自我」。若完全無我,何需自利?
- 倫理學的極致(犧牲 Ātmaparityāga):佛經記載如薩埵太子捨身飼虎、藥王菩薩燃身供佛,這種「犧牲自己」的行為,若「無我」,究竟是「誰」在犧牲?又是「誰」在成就?若「無我」,犧牲是否還有意義?
這些問題若不釐清,行者容易墮入兩種極端:一是墮入「斷見」,認為既然無我,則一切修行皆空,無需負責;二是墮入「常見」,潛意識中仍執著有一個實體的「高尚自我」在進行犧牲與利他。
1.2 十二因緣法與「我」的虛妄性
要解決此矛盾,首先必須回到佛法對生命運作機制的基礎解釋——十二因緣法(Dvādaśāṅgapratītyasamutpāda)。
依據《阿含經》及《大般若經》1 的教導,所謂的「我」,並非一個獨立的實體,而是一個由因緣串連而成的過程。
- 無明(Avidya):因不明白緣起性空的真理,妄執五蘊為我。
- 行(Samskara)與識(Vijnana):因妄執而造作,產生業識,投胎受生。
- 愛(Tanha)與取(Upadana):對這個虛妄的「我」產生貪愛與執取。
在十二因緣的流轉門中,「自利」往往被染污為「自私」,即為了滿足這個虛妄之我的貪欲(愛、取)。而在還滅門中,佛法所說的「自利」,恰恰是斬斷「無明」與「愛取」的過程。
關鍵洞見:佛法反對的是「染污的自我執著」(Egoism),而非「清淨的功能性主體」(Subjectivity of Wisdom)。「無我」是為了打破「無明」鏈條;「自利」是為了積累打破鏈條的智慧資糧;「犧牲」則是打破「愛取」鏈條的最強烈手段。三者在十二因緣的還滅過程中,是協同運作的。
第二章 唯識宗視角:轉識成智中的自我轉化
唯識宗(Yogācāra)作為大乘佛法中對心理機制分析最為精密細緻的學派,為我們解決「無我」與「自利」的矛盾提供了極具操作性的理論框架。
2.1 八識規矩與「我」的層次
依據《解深密經》、《瑜伽師地論》與《唯識三十論》2 的闡述,唯識宗將心識分為八層,精準定位了「我」的錯覺來源。
- 前五識:眼耳鼻舌身,單純的感官覺受。
- 第六意識(Mano-vijnana):進行概念化、邏輯思考與價值判斷。
- 第七末那識(Manas):這是矛盾的核心。它恆審思量,執著第八識的見分為「內自我」。這種執著是與生俱來的「俱生我執」,是自私自利的根源。
- 第八阿賴耶識(Alaya-vijnana):種子識,儲藏一切善惡種子,是因果業報的載體,流轉生死的主體。
矛盾的消解:
- 「無我」破的是什麼? 破斥的是第七識對第八識的錯誤執著(遍計所執性)。那個被認為恆常、獨立、主宰的「我」,是根本不存在的。
- 「自利」修的是什麼? 修的是第八阿賴耶識中的內容(依他起性)。通過修行,將阿賴耶識中染污的種子(有漏種子)轉化為清淨的種子(無漏種子)。這個過程稱為「轉依」(Ashraya-paravrtti)。

2.2 解深密經與瑜伽師地論:真實的自利
《解深密經》2 中,佛陀教導菩薩要通達「勝義諦」(Ultimate Truth)。勝義諦是離言絕相的,是超越二元對立的。
- 自利的重新定義:《瑜伽師地論》5 詳盡描述了菩薩地。其中提到,菩薩必須勤修「五明」(聲明、工巧明、醫方明、因明、內明)。這種學習看似是「增益自我」,實則是「利他之具」。
- 如果不自利(不學習醫方明),如何利人(治病救人)?
- 如果不自利(不證悟內明),說法便是盲人摸象,可能誤導眾生。
- 因此,「自利」是「利他」的工具化過程。唯識學強調,只有當行者證得「二空」(人空、法空)之真如(圓成實性),其「自利」才真正圓滿,其「利他」才不帶副作用。
2.3 唯識三十論與大乘莊嚴經論:大我與無我
《大乘莊嚴經論》進一步闡述,當阿賴耶識完全淨化,轉為「大圓鏡智」時,凡夫的「小我」消失,取而代之的是與法界合一的「大我」(Mahātman,註:此大我指法身之自在義,非外道神我)。
- 矛盾消解:在凡夫位,我們執著「遍計所執」的虛妄我,這必須破除(無我)。在聖者位,我們成就「圓成實」的法身,這必須建立(自利之極致)。二者不在同一個層次,故無矛盾。
第三章 中觀與三論宗視角:畢竟空中的慈悲
如果說唯識宗是從「有」(識)的角度來建設菩薩行,那麼三論宗(中觀學派)則是從「空」(Śūnyatā)的角度來掃除執著,讓「犧牲」與「利他」回歸純粹。
3.1 《中論》與緣起性空
龍樹菩薩在《中論》1 中立下千古名偈:「因緣所生法,我說即是空,亦為是假名,亦是中道義。」
- 無我即是無限的可能性:因為「無我」,生命沒有固定的本質(Svabhava)。正因為沒有固定的「自私本性」,眾生才有可能轉變為佛,才有可能做出違背生物本能的「犧牲」行為。若「我」是實有的,那麼自私就是永恆的,犧牲就是不可能的。
- 空亦復空:三論宗強調,不僅要空掉「我」,連「無我」這個概念也要空掉。如果執著於「我已經無我了,所以我不能有自利的行為」,這就墮入了「惡取空」。
- 假名施設:為了度化眾生,佛陀在世俗諦中施設了「我」、「眾生」、「佛道」。菩薩在勝義諦中知「無我」,在世俗諦中「熾然修行」,這就是中道。
3.2 《大智度論》:無所得的菩薩行
《大智度論》1 中詳細解釋了般若波羅蜜多(智慧度)。
- 三輪體空(Trimandalaparisuddhi):這是解決「犧牲」與「無我」矛盾的終極鑰匙。
- 在行布施或犧牲時,菩薩心中觀照:
- 無能施之我(沒有一個偉大的我在犧牲)。
- 無受施之人(沒有一個可憐的人在接受)。
- 無所施之物(犧牲的身體或財物本性皆空)。
- 正因為「三輪體空」,這個犧牲的行為才不會變成「我慢」的資糧,而是轉化為清淨的「無漏功德」。
- 結論:唯有徹證「無我」,才能做到最徹底的「犧牲」。凡夫的犧牲往往帶有「市恩」或「求報」的心,那不是純粹的利他。只有菩薩在「無所得」的心態下,犧牲才成為一種自然的法爾流露。

3.3 《維摩詰所說經》:不二法門
《維摩詰經》6 展示了在家菩薩的風範。文殊菩薩問疾,維摩詰居士答:「以一切眾生病,是故我病;若一切眾生得不病者,則我病滅。」
這是一種超越了「自」與「他」界限的「同體大悲」。在這裡,「自利」與「利人」完全合一。治癒眾生就是治癒自己,因為在法身層面上,眾生與我本無二致。
第四章 華嚴與天台宗視角:一即一切的圓融境界
華嚴與天台代表了漢傳佛教圓教的最高峰,它們通過「性具」與「法界緣起」的理論,徹底消融了個體與整體的對立。
4.1 華嚴宗:事事無礙與普賢行願
《大方廣佛華嚴經》7 描繪了壯麗的「一真法界」。
- 因陀羅網喻:宇宙如同一張無限大的珠網,每一顆珠子(眾生)都影現出所有其他珠子。
- 一即一切:救度一個眾生,即是救度一切眾生。
- 一切即一:整個法界的圓滿,依賴於每一個體的覺醒。
- 普賢十大願王:普賢菩薩的行願是華嚴精神的實踐總綱。
- 恆順眾生:「於諸病苦,為作良醫;於失道者,示其正路...如是虛空界盡,眾生界盡,眾生業盡,眾生煩惱盡,我此隨順無有窮盡。」
- 在這種宏大的宇宙觀中,「自我」擴展到了極致,與法界同體。此時的「犧牲」不再是損失,而是回歸。就像一滴水融入大海,看似犧牲了「水滴」的形相(無我),實則獲得了「大海」的永恆(究竟自利)。
4.2 天台宗:一心三觀與性具善惡
天台宗智者大師依《法華經》9 建立「一心三觀」。
- 空觀(無我):觀一切法空,破除凡夫的執著。
- 假觀(自利利人):知法空而能建立假名,運用一切方便度化眾生。菩薩為了度生,甚至可以「留惑潤生」,示現煩惱,這就是「性具善惡」的深義——佛性中具足一切善惡的可能性,但能自在運用而不被染污。
- 中觀(圓融):即空即假即中。
《法華經》藥王菩薩燃身供佛的深義:
在《法華經·藥王菩薩本事品》12 中,藥王菩薩燃身供養日月淨明德佛。
- 這不是對肉身的毀滅,而是對「法身」的莊嚴。火代表智慧,燒盡的是煩惱與我執。
- 經云:「是真精進,是名真法供養如來。」真正的供養不是鮮花水果,而是將自己最執著的「身見」徹底放下。
- 天台宗認為,這展示了「事理不二」。在事相上是捨身(犧牲),在理體上是證道(自利)。沒有「捨」的行為,就無法證明「證」的深度。
第五章 禪宗與如來藏思想:無位真人與本來面目
禪宗與如來藏系經典(如《楞伽經》、《大乘起信論》、《勝鬘經》、《圓覺經》)從「真心」的角度探討了自他不二。
5.1 《楞伽經》與《大乘起信論》:一心二門
《楞伽經》14 是禪宗印心的經典,強調「自覺聖智」(Pratyatmaryajnana)。
- 如來藏(Tathagatagarbha):眾生本具佛性,這是「真我」(True Self),也就是《大般涅槃經》所說的「常樂我淨」之我。
- 無我與真我的辯證:佛法說「無我」是破斥外道的「神我」(Atman),說「如來藏」是顯示眾生的「佛性」。
- 《大乘起信論》17 提出「一心二門」:
- 心真如門:超越生滅,無人無我,這是本體。
- 心生滅門:隨緣生滅,有流轉與還滅。
- 在真如門中,畢竟無我;在生滅門中,必須積功累德(自利)。禪宗行者悟到「本來無一物」(無我),方能「何期自性本自具足」(自利),並「何期自性能生萬法」(利他)。
5.2 《六祖壇經》:佛法在世間
六祖惠能大師在《壇經》中說:「佛法在世間,不離世間覺。」
- 無依道人:臨濟義玄禪師說「無位真人」。這個「真人」沒有固定的階位(無我),但能「隨處作主,立處皆真」。
- 生活即修行:禪者的自利(吃飯睡覺、保任)就是佛法,禪者的利人(棒喝接引、農禪並重)也是佛法。在當下的一念清淨中,沒有「犧牲」的悲壯感,只有「本該如此」的自然運作。
- 矛盾的消解:對於禪者而言,自利與利他不是兩個先後發生的動作,而是一體的。挑水砍柴,無非妙道。服務眾生,即是莊嚴國土。
第六章 律宗與倫理實踐:戒律中的犧牲與護生
律宗(Vinaya)關注行為的規範,對於「殺身成仁」與「不殺生」戒律之間的張力有詳細判攝。
6.1 《梵網經》與菩薩戒
不同於聲聞戒律嚴格禁止自殺,大乘《梵網經》菩薩戒強調攝律儀戒、攝善法戒、饒益有情戒(三聚淨戒)。
- 輕重權衡:在《瑜伽師地論》「菩薩戒本」中提到,如果為了救度多數人(如殺一惡魔以救五百商人),菩薩可以「犧牲」自己的持戒功德(自利),甚至願意墮地獄(犧牲),來成就眾生的安樂。
- 開遮持犯:這種看似違背「自利」(持戒得解脫)的行為,因為動機是大悲心,所以在菩薩戒中反而是「開緣」,功德無量。這證明了「犧牲小我的清白」是為了「成就大我的慈悲」。
6.2 薩埵太子與金光明經
《金光明經》19 記載薩埵太子捨身飼虎。
- 這並非厭世自殺,而是對眾生苦難的極度敏感(同體大悲)。
- 身體的工具化:太子視身體為無常、不淨之物(無我),但此不淨之物可用來救活餓虎(利他)。這是一種「價值投資」——用必朽的肉身換取不朽的功德身。
- 結論:在律宗看來,犧牲的合法性在於「無我」的智慧與「大悲」的動機。若無此二者,盲目捨身則成愚癡。
第七章 淨土宗視角:厭離與欣求的終極辯證
淨土宗(Pure Land)在處理「無我」與「自利」問題上,展現了最為獨特且究竟的辯證法。這也是 閣下念佛法門的核心所在。
7.1 《觀經四帖疏》:二種深信與法身觀
善導大師在《觀經四帖疏》21 中提出「二種深信」:
- 信機:深信自身是罪惡生死凡夫,曠劫以來常沒常流轉,無有出離之緣。這是一種極致的「捨我」、「厭我」。承認靠「自力」(小我)無法解脫。
- 信法:深信阿彌陀佛四十八願,攝受眾生,無疑無慮,乘彼願力,定得往生。這是一種極致的「歸命」、「成我」(成就佛道)。
7.2 往相與還相:自利即是利他的迴路
曇鸞大師《往生論註》依據天親菩薩《往生論》,提出「二種回向」:
- 往相回向:將功德回向往生淨土。這看似是「自利」(求生極樂)。
- 還相回向:成就後倒駕慈航,回入生死度眾生。這看似是「利他」。
但在淨土宗看來,這是一個連續的圓環。
- 為何要往生(自利)? 因為在穢土,我們自身難保(泥菩薩過江),無法究竟利他。為了能像阿彌陀佛一樣廣度眾生,我們必須先去留學(往生),證得無生法忍。
- 印光大師的教誨:印光大師文鈔 23 屢次強調:「勸人念佛,求生西方,即是成就凡夫作佛。」又云:「若不往生,且莫說人道不足恃...豈可將此一番大利益事,讓與別人?」
- 無我與念佛:念佛時「全心即佛,全佛即心」。念佛的當下,凡夫的「小我」被佛號的「大我」所取代。這就是最簡易、最究竟的「無我」修法。
第八章 綜合闡述:邁向人間淨土、大同世界與彌賽亞時代
閣下宏願為「建立人間淨土、大同世界及彌賽亞時代」。這三大願景雖然源自不同文明(佛教、儒家、亞伯拉罕諸教),但在深層精神結構上是完全共鳴的。本章將佛法的「無我利他」精神作為連接這三大理想的紐帶。
8.1 彌賽亞時代與彌勒下生:等待與創造
猶太教與基督教盼望彌賽亞(Messiah)帶來和平與救贖,佛教盼望彌勒佛(Maitreya)下生龍華三會 25。
- 詞源學的共鳴:Maitreya(彌勒)源於梵文 Maitri(慈),Messiah(彌賽亞)源於希伯來文 Mashiach(受膏者)。二者都指向「慈愛」與「救度」。
- 共同特徵:
- 苦難的終結:戰爭、疾病、貧窮消失。
- 真理的普及:人人知曉正法(或認識上帝)。
- 自我的轉化:人類從自私自利轉向普遍的友愛。
- 佛法的貢獻:要實現彌賽亞時代,不能僅靠外在救世主的降臨,更需要每個人內在「彌勒品質」(慈心唯識)的覺醒。「自利利人」就是每個人都成為小彌賽亞,共同鋪設迎接大彌賽亞降臨的道路。
8.2 大同世界與同體大悲
儒家《禮記·禮運》描繪的「大同」世界:「大道之行也,天下為公...故人不獨親其親,不獨子其子。」
- 不獨親其親:這即是佛法「無我」的社會學表達——突破小家庭、小團體的局限。
- 天下為公:即是華嚴宗「法界緣起」的社會實踐。
- 機制整合:
- 無我:消除私有制的心理根源(貪嗔癡)。
- 自利:每個人完善自己的德行(修身齊家)。
- 犧牲:選賢與能,領袖具備奉獻精神(講信修睦)。
8.3 結論性的視覺整合
為了更直觀地展示這三大理想如何統一於佛法的核心教義,我們構建了以下的比較矩陣。

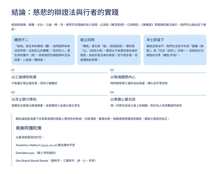
第九章 結論:慈悲的辯證法與行者的實踐
經過對唯識、華嚴、天台、三論、禪、淨、律等宗派理論的深入梳理,以及對《解深密經》、《法華經》、《華嚴經》等聖典的廣泛徵引,我們可以對 閣下的問題做出如下總結:
- 體用不二:「無我」是生命的實相(體),說明我們本來沒有界限,沒有孤立的實體;「自利利人」是生命的運作(用),說明我們在緣起網中互為因果。二者是一體兩面。
- 破立同時:「犧牲」看似是「破」(毀滅自我),實則是「立」(成就大我)。薩埵太子捨棄的是色身的假我,成就的是法身的真我。這不是矛盾,而是價值的昇華。
- 淨土即當下:通過念佛法門,我們在念念中完成「厭離(無我)」與「欣求(自利)」的統一,並將這份功德迴向法界(犧牲/利他)。
給予現代修行者的建議:
為了建立人間淨土,我們應當:
- 以三論掃除執著:不執著於我在做好事,保持三輪體空。
- 以唯識觀照內心:時時覺察第七識的自私執著,轉化為平等性智。
- 以淨土願力導向:發願往生極樂以圓滿佛果,並發願回入娑婆以度化眾生。
- 以華嚴心量包容:視一切眾生如自己身上的細胞,對於他人的苦難感同身受。
願此論述能為 閣下在探索真理的道路上提供些許助緣。文辭淺陋,義理未周,唯願 諸佛菩薩慈悲攝受,讀者大德慈悲指正。
萬分感恩
南無阿彌陀佛
南無阿彌陀佛
南無阿彌陀佛
以最深感恩回向於您。
南無阿彌陀佛
Assalamu Alaikum (السلام عليكم) 願主賜你平安
God bless you (願上帝祝福你)
Om Shanti Shanti Shanti (願和平,三重和平:身、心、世界)


附錄:參考經典與論典索引
本報告依據以下經論進行闡述:
- 唯識系:《解深密經》、《瑜伽師地論》、《唯識三十論》、《大乘莊嚴經論》、《攝大乘論》、《大乘起信論》。
- 中觀/般若系:《大般若經》、《大智度論》、《中論》、《現觀莊嚴論》。
- 圓教/如來藏系:《大方廣佛華嚴經》、《妙法蓮華經》、《大般涅槃經》、《楞伽經》、《楞嚴經》、《圓覺經》、《維摩詰所說經》、《勝鬘經》、《方廣大莊嚴經》、《普曜經》。
- 淨土系:《佛說無量壽經》、《佛說觀無量壽經》(含四帖疏)、《佛說阿彌陀經》、《選擇本願念佛集》、《印光大師文鈔》。
- 禪/律系:《六祖壇經》。
引用的著作
- 緣起無我與生死輪迴, 檢索日期:1月 8, 2026, https://www.yinshun.org/Enlightenment/2000/2000mar/2000mar1.htm
- 喇嘛網全球顯密圓融最佳平台介紹藏傳佛教、藏傳佛法、大師法談、法相博覽、佛法科學、利美園地、修行園地、佛法經典等多個推薦佛教單元, 檢索日期:1月 8, 2026, https://www.lama.com.tw/content/edu/data.aspx?id=537
- 瑜伽師地論卷第01導讀, 檢索日期:1月 8, 2026, https://www.cyut.edu.tw/~fmlee/To_become_Buddha/yoga/yoga01-1.html
- On Selves and Selfless Discourse - Middlebury College, 檢索日期:1月 8, 2026, https://www.middlebury.edu/college/sites/default/files/2023-03/waldron-on_selves_and_selfless_discourse0.pdf
- 瑜伽師地論卷第二十五, 檢索日期:1月 8, 2026, https://www.buddhamountain.ca/Yoga_sdl_TW_025.php
- Does Anātman Rationally Entail Altruism? | Journal of Buddhist Ethics - Dickinson Blogs, 檢索日期:1月 8, 2026, https://blogs.dickinson.edu/buddhistethics/2011/02/25/does-anatman-rationally-entail-altruism/
- 普賢行願品親聞記 - 善書圖書館, 檢索日期:1月 8, 2026, https://taolibrary.com/category/category19/c19010.htm
- 大方廣佛華嚴經普賢行願品全文, 檢索日期:1月 8, 2026, https://www.6laws.net/99life/lawbook/%E6%99%AE%E8%B3%A2%E8%8F%A9%E8%96%A9%E8%A1%8C%E9%A1%98%E5%93%81.htm
- 一心三觀三諦圓融 - 奈普敦智慧平台, 檢索日期:1月 8, 2026, https://www.neptune-it.com/book-club-concentric-reading-blog/3132359
- 中台山月刊216期-本期主題:點亮人生的智慧 三諦, 檢索日期:1月 8, 2026, https://www.ctworld.org.tw/monthly/216/a07-02.htm
- 一心三觀與三諦圓融的天臺法門 - 南投中寮吉祥精舍, 檢索日期:1月 8, 2026, http://luckytemple77.blogspot.com/2013/09/blog-post_7341.html
- 檢索日期:1月 8, 2026, https://www.buddhalandonearth.org/family/storyofbuddhas/bhai%E1%B9%A3ajyaraja/#:~:text=%E4%B8%96%E5%B0%8A%E8%AA%AA%EF%BC%8C%E4%B8%80%E5%88%87%E7%9C%BE%E7%94%9F%E5%96%9C,%E8%88%87%E5%AE%87%E5%AE%99%E6%B3%95%E7%95%8C%E5%90%88%E4%B8%80%E3%80%82
- 《法华经•药王菩萨本事品》中药王菩萨燃身供佛的甚深义 - 佛教慧日, 檢索日期:1月 8, 2026, https://www.chuanxi.com.cn/AppArticle/Content/21264
- 聂伟荣:略述《楞伽经》中如来藏“无我”义 - 爱思想, 檢索日期:1月 8, 2026, https://www.aisixiang.com/data/138293.html
- 《入楞伽經》「無我如來之藏」的三段辯證 - Scribd, 檢索日期:1月 8, 2026, https://www.scribd.com/document/834786955/%E5%85%A5%E6%A5%9E%E4%BC%BD%E7%B6%93-%E7%84%A1%E6%88%91%E5%A6%82%E4%BE%86%E4%B9%8B%E8%97%8F-%E7%9A%84%E4%B8%89%E6%AE%B5%E8%BE%AF%E8%AD%89
- 無我與大悲, 檢索日期:1月 8, 2026, https://www.masterlee.url.tw/good/zentook/zentook-058.htm
- A Direct Explanation of the Awakening of Faith in the Mahayana - Oreate AI Blog, 檢索日期:1月 8, 2026, https://www.oreateai.com/blog/a-direct-explanation-of-the-awakening-of-faith-in-the-mahayana/e12dda44c917d825ae91dba686d99bd5
- Awakening of Faith in the Mahayana - Wikipedia, 檢索日期:1月 8, 2026, https://en.wikipedia.org/wiki/Awakening_of_Faith_in_the_Mahayana
- 金光明經合集, 檢索日期:1月 8, 2026, https://www.beita.org.cn/upload/jmshuji/%E9%87%91%E5%85%89%E6%98%8E%E7%B6%93%E5%90%88%E9%9B%8620200318.pdf
- T0663 金光明經- 卷/篇章 4 - CBETA 線上閱讀, 檢索日期:1月 8, 2026, https://cbetaonline.dila.edu.tw/zh/T16n0663_p0352c22?q=%E7%96%BE%E7%97%85&l=0352c22&near_word=&kwic_around=10
- 觀經四帖疏, 檢索日期:1月 8, 2026, https://book.bfnn.org/books2/1069.htm
- 觀經四帖疏上品上生章講記, 檢索日期:1月 8, 2026, https://www1.amtb.tw/pdf/EB03-01-01.pdf
- 印光大師文鈔菁華錄 - 喇嘛網, 檢索日期:1月 8, 2026, https://www.lama.com.tw/content/talk/index2.aspx?id=768
- 印光法師嘉言錄, 檢索日期:1月 8, 2026, https://www.amtb.tw/pdf/rb16-01.pdf
- The Savior Narrative: A Comparative Study of the Messiah in Early Judaism and Maitreya in Buddhism - MDPI, 檢索日期:1月 8, 2026, https://www.mdpi.com/2077-1444/15/11/1322
- The Savior Narrative: A Comparative Study of the Messiah in Early Judaism and Maitreya in Buddhism - ResearchGate, 檢索日期:1月 8, 2026, https://www.researchgate.net/publication/385361674_The_Savior_Narrative_A_Comparative_Study_of_the_Messiah_in_Early_Judaism_and_Maitreya_in_Buddhism






