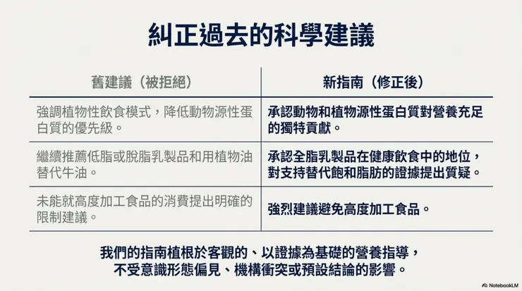
2025-2030 年美國飲食指南 的科學基礎與實務建議,核心在於推廣營養密集型飲食以促進各生命階段的健康。內容特別強調提高蛋白質攝取量至每日每公斤體重 1.2 至 1.6 克,並建議優先選擇全脂乳製品、全穀物及天然油脂,同時嚴格限制超加工食品與添加糖。針對嬰幼兒,指南詳細說明了母乳哺育、維生素 D 補充及早期接觸致敏食物的重要性,以建立良好的免疫基礎。此外,報告也涵蓋了孕婦、老年人及全素食者等特殊族群的營養補充策略,確保微量元素與必需脂肪酸的充足。最後亦納入科學專家的利益衝突披露,透明化研究資金來源,以維持公共衛生建議的公正性與可信度。

1

2

3

4

5

6

7

8

9

10

11

12

13

14

15























