緣起與感恩:開啟智慧之旅前的祝禱
懷著無比謙卑與感恩的心,首先頂禮十方三世一切佛菩薩、本師釋迦牟尼佛與當來下生慈氏彌勒尊佛。同時,也至誠感恩每一位以虔敬之心閱讀此文的讀者,您的願心是點亮這盞智慧明燈的因緣。
在當前這個意識形態對立、精神危機頻發的時代,重溫古老的智慧具有極其迫切的現實意義。以下內容,並非僅是末學個人的學習之旅,而是嘗試將《解深密經》中這套精密的心靈轉化技術(Technology of Mind),翻譯為現代人可用於療癒自我與我們共同世界的語言,以應對當代的挑戰。這僅是末學依據經典所作的「自我反省式」整理與體會,絕非完美無瑕。文字僅是「指月之指」,而非月亮本身。懇請讀者依法依經典,不依人解。若文中詮釋有與正法相違之處,伏願諸佛菩薩慈悲攝受,並祈請十方賢達海涵見諒,予以匡正。
--------------------------------------------------------------------------------
第一章:世界是一面鏡子——「唯識所現」的震撼洞見
在政治極化日益嚴重的當下,不同群體時常互相妖魔化,我們似乎活在一個充滿「敵人」的世界裡。然而,《解深密經》提出了一個石破天驚的洞見:「唯識所現」(Vijnaptimatra),為我們提供了一把解開心結的鑰匙。
核心概念闡釋
「唯識所現」的核心意義是:我們所感知到的一切外在世界——山河大地、親朋好友,乃至讓我們煩惱的「敵人」——本質上都是我們心識的顯現或投射,而非一個完全獨立於我們心識之外的客觀實體。
大圓鏡的比喻
經文中,佛陀用了一個絕妙的比喻來幫助我們理解:大圓鏡。
- 凡夫的錯覺:普通人照鏡子,看到鏡中的影像,會誤以為影像是真實、獨立的存在。我們會對著影像歡笑、憤怒,完全忘記了影像離不開鏡子本身。
- 智者的洞見:有智慧的人了知,鏡中的影像,不過是光線與鏡面因緣和合的顯現。離鏡無像,離心無境。我們對外在世界的感受與認知,就如同鏡中的影像,它們離不開我們的心識這面鏡子。
現代心理學的對照:投射與投射性認同
這個古老的智慧,與現代心理學中的「投射」(Projection)及更深層的「投射性認同」(Projective Identification)概念驚人地相似。投射是指,我們常常將自己內心無法接受的情緒、慾望或想法(如憤怒、恐懼),不自覺地歸咎於他人。而投射性認同則更進一步,指我們不僅投射,還會不自覺地引導對方,讓對方表現出我們所投射的特質,從而驗證了我們最初的想像。
社會生活中的例子:在當前政治極化嚴重的時代,不同群體互相妖魔化。唯識觀點告訴我們:我們眼中的「敵人」,很大程度上是我們集體共業(Collective Karma)與內心恐懼投射出的「影像」。若不向內淨化自心,單靠外在的鬥爭,永遠無法消滅「敵人」,因為心會不斷製造新的敵人影像。
心識的循環迴圈
無論是佛學還是心理學,都揭示了一種遞迴的認知模式:我們投射出一個世界,然後對這個投射出來的世界產生反應,這個反應又進一步強化了我們原初的認知。

本章核心洞見
對初學者而言,最大的啟示在於:當我們遇到衝突、看到不順眼的人事物,或感覺世界充滿敵意時,第一步不應是向外攻擊,而應是反觀自心。因為我們所見的,很大程度上是我們內心深處的恐懼、習氣與業力共同投射出的影像。
這個震撼的觀點,為我們從根本上改變命運提供了鑰匙。但這個能投射出整個世界的「心識」,其背後的運作機制究竟是什麼呢?這就引導我們認識心靈的巨大倉庫——阿賴耶識。
--------------------------------------------------------------------------------
第二章:心靈的巨大倉庫——神秘的「阿賴耶識」
如果說「唯識所現」是我們看到的電影,那麼「阿賴耶識」就是播放這部電影的投影機與儲存所有膠卷的巨大倉庫。
定義:心靈的深層潛意識
「阿賴耶識」(Alaya-vijnana),又稱藏識,是我們心識中最深、最根本的層次。我們可以將它理解為一個心靈的巨大倉庫或深層潛意識。它有幾個關鍵功能:
- 儲存一切:它儲存了我們從無始以來,一切行為、思想和言語所留下的「種子」(Karma seeds)。無論善、惡、無記,每一念、每一行都會在其中留下印記。
- 變現一切:這個倉庫中的種子,在因緣成熟時,就會「現行」,變現出我們所感知的內在心念與外在世界。
阿賴耶識與唯識所現的關係
阿賴耶識,正是前一章提到的「大圓鏡」的本體。我們所感知的山河大地、他人色身,乃至我們自己的身體,都是這個巨大倉庫中的「共業」與「別業」種子成熟後,共同變現出來的「相分」(影像)。我們從未直接接觸過一個所謂的「客觀世界」,我們接觸的,永遠是自己心識變現的影像。
與現代心理學的對話
- 相似之處:阿賴耶識的概念,與佛洛伊德的「潛意識」或榮格的「集體潛意識」有相似之處,都指向了意識層面之下的巨大心靈結構,儲存著個人與集體的經驗。
- 超越之處:唯識學比現代心理學更進一步,它認為不僅是我們的情緒、夢境和性格受此影響,連我們所感知的物理世界本身,也是由阿賴耶識中的種子變現而來。
生活中的例子:
- 為何有些人天生對音樂敏感,有些人對數學有天賦?這可以理解為他們阿賴耶識中,儲存了過去生世熏習的相關「善種子」。
- 為何我們對某些人一見如故,對另一些人卻無端反感?這也往往源於這個深層倉庫中儲存的過往因緣種子在起作用。
既然我們了解了心識的結構,以及世界是如何被「變現」出來的,下一步的關鍵就是:我們能否主動去管理和淨化這個心靈倉庫,從而改變我們所體驗到的世界?答案是肯定的,而具體的方法,就是心靈的健身術——止觀雙運。
--------------------------------------------------------------------------------
第三章:心靈的健身房——「止觀雙運」的實踐之道
如果說唯識是理論,那麼「止觀」就是實踐。它不僅是個人修持的法門,更是社會與組織領導者調節系統狀態的工具。
止觀的基礎關係:如鳥之雙翼
經文中用「非有異、非無異」來形容「止」(Samatha) 與「觀」(Vipasyana) 的關係,意思是它們既不完全相同,也非截然不同,而是相輔相成,如同鳥的兩隻翅膀,缺一不可。
- 止 (奢摩他, Samatha)任務:「讓心靜下來」的專注力訓練。比喻:如同將一杯充滿泥沙的濁水靜置,讓泥沙慢慢沉澱,水質變得清澈。
- 觀 (毘鉢舍那, Vipasyana)任務:「用清明的心去觀察」的洞察力訓練。比喻:待水清澈後,用一束光照進水中,清晰地看清水底的景物。
這也解決了當代正念修行中的一個常見困惑:到底應該專注呼吸(止),還是該保持開放覺知(觀)?經文告訴我們,這不是一個「二選一」的選擇,而是同一心靈系統的兩種運作模式。沒有「止」的穩定,我們的「觀」會像在狂風中點蠟燭,搖曳不定;沒有「觀」的智慧,單純的「止」可能會變成昏沉或逃避現實。
心的調校手冊:古老智慧與現代神經科學的相遇
在練習止觀時,我們的心念會像波浪一樣起伏。佛陀提供了三種精準的調心方法,這與現代創傷治療中的「耐受之窗」(Window of Tolerance)模型驚人地吻合。耐受之窗是指我們能有效處理資訊和情緒的最佳心理能量區間。

當我們學會了如何調節心念,下一步就是要明確:我們到底應該拿什麼來練習?這就需要一個清晰的「工作台」,也就是接下來要介紹的「四種所緣境事」。
--------------------------------------------------------------------------------
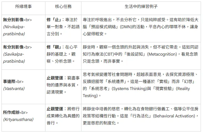
第四章:修行的工作台——「四種所緣境事」的應用
「四種所緣境事」是佛陀為修行者精心設計的四個核心練習對象,它不僅是個人修行的階梯,更是一套能應用於組織治理與社會運作的藍圖。

核心價值提煉
這四個步驟,將修行從一個模糊的個人概念,提升為一套從內心轉化到社會變革的宏大藍圖。它完美地連接了個人解脫與利益眾生的菩薩道,為組織治理與社會運作提供了一個源自心靈的根本模型。
--------------------------------------------------------------------------------
結語:從心出發,走向人間淨土
這趟簡短的智慧之旅,我們一同探索了《解深密經》的四個環環相扣的核心概念:
- 世界觀:我們體驗的世界是心識的投射 (唯識所現)。
- 心識結構:投射的源頭是儲存一切種子的 阿賴耶識。
- 轉化方法:淨化心識的根本之道在於 止觀雙運。
- 實踐藍圖:具體操作的平台則是 四種所緣境事。
這些古老的智慧並非僅供學術探討,而是邀請我們在日常生活中去實踐的生命工具。從轉化每一個念頭開始,擦亮我們心識這面蒙塵的鏡子。當內心平靜清明時,我們眼中的世界也會隨之轉變。我們所在的當下,即是淨土的入口。
迴向與祝福
願將此文的微薄功德,迴向法界一切有情。 願我們在動盪中得安住(止),在迷亂中得智慧(觀),在苦難中能成辦利他(行)。
同時,向各宗教傳統的兄弟姐妹,致以最深的敬意與祝福:
Assalamu Alaikum (願主賜你平安)
God bless you (願上帝祝福你)
Om Shanti Shanti Shanti (願身、心、世界,重獲三重和平)
南無阿彌陀佛 南無阿彌陀佛 南無阿彌陀佛


















