
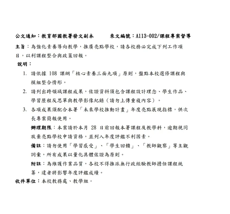
📄公文通知:教育部國教署發文副本 來文編號:A113-002/課程專案督導
會議結束,劉文建沒有馬上離開。他的左太陽穴開始抽痛——那是他這一兩年養成的新毛病,每當需要好好「觀察人心」時就會發作。
周韻如走出會議室時那個輕微的皺眉,曾昱翔離開前回頭看他的那一眼,簡佳玲收拾資料時刻意避開他視線的小動作。這些細節,劉文建都收進眼底,同時感受著左太陽穴深處疼痛的跳動。。
他打開那本已經用了三年的黑色筆記本,雖然封面磨損,書脊斷裂,但他捨不得換掉。他草草寫下今天的紀錄,並在旁邊畫了幾個小圖示:周韻如旁邊是個問號,曾昱翔旁邊是個驚嘆號,簡佳玲旁邊是個勾…。這是他的習慣——把每個人的情緒狀態分類歸檔,就像整理文件一樣。
人是最複雜的變數,但劉文建相信,只要觀察夠細緻,每個人都是可以預測的。只是,他從來沒想過要預測自己。
回到教務處,他的辦公桌上面攤著三疊文件。
第一疊是國教署的「亮點學校申請表」——A4 紙,十六頁,每一頁都有「創新」、「特色」、「成效」這些字眼,彷彿多個寫幾次,夢想就會成真。
第二疊是曾昱翔提交的「永續生活實驗課程提案說明」——他用了淺綠色的封面,排版工整,每個句子都透露出一種劉文建已經遺忘的東西:天真的相信。
第三疊是兒子前天晚上塞給他的「生涯規劃課學習反思」——皺巴巴的,他說要參考爸爸怎麼寫「學習反思」。
劉文建看著這三疊紙,胃突然悶痛了起來。
他是教務主任,每天處理的是「如何讓學生有學習、有反思」,但他自己的兒子卻不知道該怎麼寫課程歷程反思。他負責「跨域整合」,但他連自己家庭和工作都整合不了。他要求老師們「素養導向」,但說真的,連他都不清楚自己的素養是什麼。
桌上那壺烏龍茶早就涼了,而旁邊的茶杯裡還留著上午的茶漬。他習慣一壺茶喝一整天,不是因為喜歡,而是因為總是忙到忘記重新再泡。
手機震了一下。
老婆:「下周一兒子學校要開家長委員會,你會去嗎?」
他盯著這個訊息,手指懸在鍵盤上方。他想說會去,但他知道下周一他自己有課程諮詢委員會議跟性別平等案件會議要開。他也知道兒子學校的家長委員會很重要,但每次去都像在演戲——演著自己是個無所不知的稱職父親。
劉文建坐下,開始分別傳訊息:
給周韻如:「韻如老師,今天會議辛苦了。關於永續課程的理念,實際執行的深度上我們可能需要一些調整。明天有空聊聊嗎?」
給曾昱翔:「昱翔,看得出來你對課程改革很有熱情跟想法,這點我很欣賞。不過有些程序問題需要考慮,我們討論一下怎麼樣?」
給簡佳玲:「佳玲,今天的提案很務實,謝謝你的配合。課程統籌的部分就麻煩你多費心了。」
給老婆:「看看能不能調開會議,再說。」
「說了這麼多句,哪一句是真的?」劉文建一邊揉著左邊的太陽穴,一邊自言自語。
四個人,四種語調,四種策略。
對周韻如,他用「理念」和「深度」來包裝妥協的要求。對曾昱翔,他用「欣賞」來軟化「程序問題」的打擊。對簡佳玲,他用「務實」和「麻煩」來強化合作的默契。還有對妻子,他用「調開會議」來避免直接拒絕。
劉文建很清楚誰需要聽到什麼。這不是虛偽,這是專業管理。
他已經在這個位置待了十年,每天的工作就是把教育部的政策翻譯成學校聽得懂的話,把學校的問題翻譯成教育部想聽的話。他是翻譯機,是緩衝器,是那根在兩邊拉扯中不斷彎曲但不能斷掉的鋼筋。
但這根鋼筋也會疲勞。
他想起上午校長跟他說:「文建啊,今年的評鑑很重要,你知道的。資深老師那邊你多溝通溝通,年輕老師的想法你也要聽聽,但最重要的是要讓數據好 看。」
他想起周韻如上周傳來的長篇訊息:「主任,我不是故意要為難,但這些課程改來改去,到底是為了學生還是為了報告?我們能不能誠實一點?」
他想起開會前曾昱翔在走廊上對他說:「主任,學校真的要改變體質,什麼時候我們才能真的做出一些真正的改變?」
然後他想起兒子周末在飯桌上問他:「爸,你每天在學校都在忙什麼?為什麼你看起來這麼累?」
每個人都想要跟他要答案,但他沒有答案。
他有的只是經驗——如何在不得罪任何人的情況下讓事情繼續運轉,如何在不撕破臉的情況下讓人接受妥協,如何在不讓自己崩潰的情況下承擔所有人的期待。
劉文建收起手機,打開電腦,開始整理今天的工作日誌。他的手指很熟練地輸入著像通關密語般的標準詞彙:「經討論通過」、「積極配合推動」、「展現創新精神」。這些字他已經輸入了千百遍,但每輸入一次,他就覺得自己距離什麼更遠一點。
是當年初任老師時,那個相信教育可以改變世界的自己?是結婚時,承諾要做個好丈夫、好父親的自己?還是那個還會為了一堂課備課到深夜的自己?
說到底,他現在究竟是誰?
他下意識地摸了摸口袋裡的鑰匙串。上面掛著辦公室的鑰匙、家裡的鑰匙、車子的鑰匙。每一把鑰匙都代表一個他必須扮演的角色。
他是國教署長官眼中「配合度高的中階主管」。他是校長眼中「可以放心交付的得力助手」。他是老師們眼中「還算通情達理的行政人員」。他是妻子眼中「工作忙碌但還算負責的丈夫」。他是兒子眼中「很少在家但會給零用錢的老爸」。
但哪一把鑰匙能打開他真正的自己?
傍晚七點,劉文建疲憊地關上辦公室的燈。走廊上已經沒什麼人了,只有遠處傳來社團活動的聲音。他走向停車場,天色已經暗下來,路燈一盞一盞地亮起。
開車回家的路上,他打開廣播,廣播裡播放著他年輕時聽不懂也覺得好笑的歌,,歌詞裡唱著「未來會怎樣究竟有誰會知道,幸福是否只是一種傳說,我永遠都找不到」。但現在的他聽到這句歌詞,卻突然有種想哭的衝動。
他想起下午校長找他談話時說:「文建啊,你這個人最讓我放心,因為你知道什麼時候該堅持,什麼時候該妥協。」
當時他覺得這是稱讚,但現在回頭想想,他覺得這是諷刺。因為他太會妥協了,妥協到連自己的底線在哪裡都不記得了;他太會堅持了,堅持到連自己為什麼要堅持都忘記了。他每天面對那麼多人,處理那麼多關係,向學生說著未來的幸福願景,但他真的有的只有迷惘與空虛,維穩、妥協與算計。
紅燈亮起,劉文建停下車,看了看後視鏡裡的自己。
五十歲,還算體面的中年男人。穿著合身的襯衫,打著端正的領帶。看起來很成功,很穩重,很可靠。
但眼睛裡沒有光。就像辦公室裡的那盞慘淡的白日光燈一樣。亮著,但沒有溫度。
晚上八點多,劉文建終於回到家。客廳的燈亮著,妻子在看電視新聞,兒子在一旁電腦桌做功課。
「爸,你回來了。」兒子頭也不抬地說。
「嗯。」劉文建脫下外套,「作業寫得怎麼樣?」
「還好。那個生涯規劃課的課程成果我已經交了。」
兒子的回答像是在提醒劉文建,他在這個家裡是可有可無的。
「你最後寫了什麼?」
「寫我覺得長大做什麼都一樣,反正大人都很累,但不知道在忙什麼。」劉文建愣了一下,左太陽穴開始抽痛:「你為什麼這樣寫?」
兒子抬起頭看他,眼神清澈:「因為是真的啊。你們每天都說很忙,但我不知道你們到底完成了什麼。我們學校也一樣,老師說要培養我們的素養,但我不知道我培養了什麼素養。而且你很明顯地不快樂。」
那一刻,劉文建覺得自己被看穿了。不是被批評,是被看穿。
他兒子看穿了他每天戴著的那副「稱職主管」的面具。看穿了他那些「我們會處理」、「請大家配合」、「這是為了學生好」背後的空洞。
劉文健坐在沙發上,看著電視螢幕上的新聞,但什麼都沒聽進去。
因為他發現,如果連一個孩子都看得出來他不快樂,那還有誰看不出來?還是說,大家都看得出來,只是沒有人在乎?因為大家都需要一個「看起來有在處理一切」的主任,即使這個主任其實什麼都處理不了。
原來,沒有人真正關心他想要什麼,就連他自己也不關心。
他想起今天下午,曾昱翔問他:「主任,你覺得我們的課程改革有意義嗎?」他當時回答:「意義這種東西,做了才會有。」
但現在他覺得那個回答很虛偽。因為他做了十年,還是不知道意義在哪裡。 他處理了無數次衝突,寫了無數份報告,開了無數場會議,但學生有學到更多嗎?老師有更快樂嗎?還是只是數據變得更好看了?
手機通知響了,周韻如回覆:「主任,永續生活實驗課的課程設計我想再修改一下,可以嗎?」
他心裡想回:「韻如老師,你想改什麼都可以,只要你能告訴我,我們到底在做什麼。」
但他實際回的是:「好,明天討論。」
因為他是教務主任。主管不能有迷惘,不能有質疑,不能承認自己其實什麼都不知道。
深夜,劉文建躺在床上,聽著一旁妻子平穩的呼吸聲。窗外的路燈透過窗簾縫隙灑進來,在天花板上形成一道細長的光帶。
他想起自己二十幾歲剛當老師的時候,曾經為了學生的周記熬夜寫回饋。記得有篇周記裡,學生說想當老師,因為覺得老師很有意義。
他當時在作文下面寫:「夢想需要堅持,但更需要初心。」現在他想問那個二十幾歲的自己:初心是什麼?
是相信教育可以改變生命,或是相信每個孩子都值得被好好對待,還是相信真誠比策略更重要?
如果是,那他什麼時候失去了這些?如果不是,那他當初為什麼要當老師?劉文建閉上眼睛,但睡不著。
明天還有會要開,還有報告要寫,還有衝突要調解。明天他還是會戴上那副「稱職主管」的面具,笑說那些「我們會處理」的話。
但今天晚上,在這個沒有人看見的黑暗裡,他終於承認了一件事:他累了。累到他不想再假裝自己知道答案。
劉文建睜開眼睛,看著天花板。
他想起今天會議結束後,會議室裡只剩下他一個人的時候,那種空洞的安靜,像是一間燈火通明但沒有人住的房子。
他就是那盞燈。亮著,但不知道為了照亮什麼。

課程發展委員會會議紀錄(節錄)

第二部分 第二章|數字裡的平衡


















