
今天來分享我如何利用 NotebookLM
來設計一個「寫作取材指導機器人」。
大家都知道 NotebookLM 是一個很好的備課資料庫,
我們可以將需要的授課素材整理進去。
先前我曾分享過如何利用遊戲化設計結合原有素材,
並透過 Canvas 的功能製作出課堂任務。
隨著工具能力增強,我開始思考:
如果我是在 Canvas 使用 Gemini(GEM)的方式處理,
或是在 Magic School 觀察學生的學習歷程時,
可重複使用的「機器人核心架構指令」會超級重要。
之所以有這個想法,
是因為有時在 NotebookLM 與 AI 討論後,
雖然發現設計的結果不錯,
但若只是把結果留下來,用途並不大。
因此我進一步思考,
是否能將討論過程與思考脈絡,
設計成一套 AI 機器人指令,
讓 AI 能順著這套任務邏輯,
不斷生成我要的學習單。
一開始我的想法是,
單純的句型練習(如寫短語或句型)有點無聊,
可以進一步產出「差異化學習單」。
例如:
基礎版:提供給學習稍微落後的學生。
進階版:利用這套方式生成,要求短語必須結合情境。
(a) 結合當課語詞或成語。
(b) 符合特定情境來撰寫句子。
設計 AI 機器人的目的,
是讓學生在輸入句子後,
能透過與 AI 討論來修正並優化內容,
例如加入修辭或將句子加長,變成有意義的段落。
結合以上想法,我的設計包含兩個核心元素:
遊戲化:讓練習過程像闖關一樣。
元素結合:在題目中結合「短語+修辭/成語/特定情境」或「句型+短語」,並搭配各課的寫作重點或課程主題。
將這兩個元素結合後,
就會變成一題接一題的闖關內容。
我希望學生答完一題後再進入下一題,增加闖關感。
AI 不只是修正答案,
當學生達到通關標準後,AI 會給予回饋,
且標準可以透過指令適度調整,不讓學生卡關太久。
此外,可以提供範例讓 AI 知道通過標準,
並給予數值或質性的回饋,
這更符合 AI 自主學習的功用。
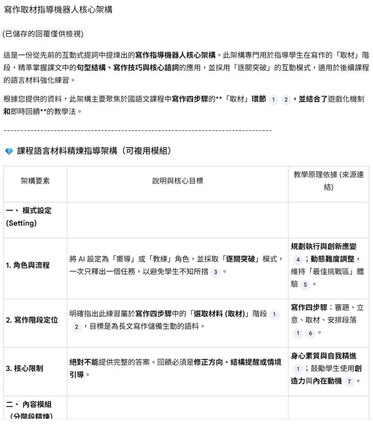
有了這套核心架構指令後,就可以套用在各科。
在 NotebookLM 中,
可以將提煉出的核心架構轉換為「來源」,
讓 NotebookLM 在讀取時依照指令進行設計。
抑或是, Gemini 現在可以透過 +的方式
把 NotebookLM 加入進來,
所以我可以設計一個 Gems,
預設功能是使用 NotebookLM 的國語資料庫。
它能從中擷取核心架構,
或直接將架構放在指令中。
如此一來,
操作時我只要給予客製化需求,
AI 就能生成我想要的任務學習單架構。
後續老師再做簡單微調,
這份進階版的句型寫作練習單就完成囉!
有興趣的可以玩玩
或是設計出專屬你指導風格的AI陪伴教練吧!





























