在追求高績效的道路上,多數人往往落入「增加工時」的陷阱。然而,必須揭示一個殘酷的真相:
如果你想進入頂尖 1% 的行列,你必須停止單純的「時間管理」,轉而掌握一套名為 「321 系統」 的注意力重塑機制。1. 核心觀念:為什麼傳統「時間管理」對你失效?
許多人認為,只要掌握了批次處理或時間切片技巧,就能解決產出瓶頸。但事實上,頂尖執行長與普通人的差異在於他們分配注意力的策略。
思考一個問題: 每個人每週都同樣擁有 168 小時,為什麼頂尖表現者能完成的事情卻遠超常人?
- Jack Dorsey 能同時營運 Twitter 與 Square 兩大巨頭;
- Elon Musk 甚至同時掌管超過兩家以上的公司。
他們與普通人的差異在於他們管理的是「注意力」,而非「時間」。
如果你只專注於戰術性的排程,卻忽略了整體的策略格局,你將永遠無法達到巔峰產出。要管理好注意力,第一步就是透過「321 系統」釐清你目前正在扮演的角色。
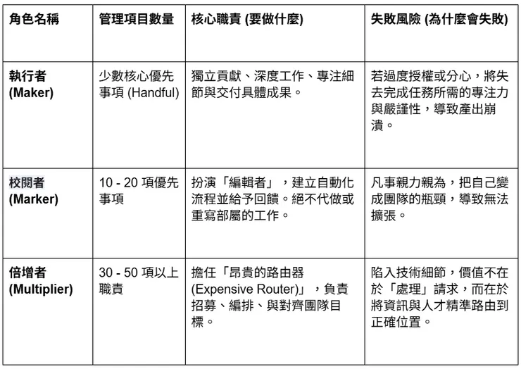
2. 321 系統的第一環:三種核心角色與專注點
在職涯的不同階段,你必須在「執行者(Maker)」、「校閱者(Marker)」與「倍增者(Multiplier)」之間演進。若你用執行者的習慣去處理倍增者的工作,失敗將是必然。

這三種角色並非固定不變。許多技術專家喜歡終身擔任「執行者」,這是完全可行的職涯選擇。但若你想向上晉升,就必須理解:過去讓你成功的習慣(如事必躬親),可能會在下一階段阻礙你。
3. 實例解析:泰勒絲(Taylor Swift)的職涯演進路徑
「自我重塑」不是一種選擇,而是職業長青的必須。流行天后泰勒絲的成功,正是因為她深刻理解角色轉型的必要性:
- 早期(執行者階段): 她專注於詞曲創作與歌曲錄製,這時她需要大量的「深度工作」時間來確保音樂品質。
- 現代(倍增者階段): 她的職責已擴張至管理全球巡演、品牌合作、商業運作及慈善事業。
雖然她仍親自創作,但如果她現在還沿用早期的管理模式,堅持處理所有的行政細節與營運雜事,這將會徹底「殺死」她現在的生產力。正如管理大師 Marshall Goldsmith 所言:「讓你來到這裡的東西,並不能帶你到那裡。」
4. 轉型挑戰:辨識你的「戰時」與「平時」
角色演進並非單向的。環境的變動有時會強制你「策略性後退」。這就是 321 系統的第二環:2 個區域。
- 平時 (Peacetime): 這是穩定擴張期。例如 2016 至 2020 年間的 Airbnb,執行長 Brian Chesky 扮演「倍增者」,僱用優秀人才並放手讓他們發揮。
- 戰時 (Wartime): 當面臨危機(如 2020 年疫情衝擊)時。Chesky 果斷退回「校閱者」甚至「執行者」位置,移除層級、親自參與產品改進。
數據證明的成效: 在這種「戰時」介入下,Airbnb 在短短 3 年內交付了 500 項產品改進,並成功讓公司轉虧為盈。
關鍵洞察在於:你的區域決定了你的角色。 在「戰時」,所有既定的授權規則都可能失效,你必須具備靈活切換的能力,避免在該放手時微觀管理,或在該介入時過度授權。
5. 高效產出的核心密碼:321 系統行動框架
要實現頂尖產出,你必須找到 321 系統的最後一環:1 個非你不可之事。
- 3 個角色: 判斷你當下是 「執行者(Maker)」、「校閱者(Marker)」與「倍增者(Multiplier)
- 2 個區域: 你處於穩定成長的平時,還是面臨威脅的戰時?
- 1 個非你不可之事: 每天自問這個殘酷的問題:「有哪件事是只有我能做,而我應該全神貫注的?」
例如:在混亂的擴張期,透過親自與員工和客戶溝通使命,你才能將願景傳遞出去。其餘事務皆應授權。
總結:你的職涯定位與行動建議
管理時間的最終目的,並非為了填滿行事曆,而是為了「為自己真正在意的事創造空間」。你的時間是有限的,但你的影響力不該受限。
你無法增加時間,你只能成為時間的優秀管家。從今天起,停止管理分秒,開始管理你的注意力與信任。





















