
執行摘要
「玻璃懸崖」(glass cliff)指的是:當組織或政治情勢進入危機、衰退、醜聞或高度不確定時,女性與其他弱勢/少數身分者更容易被推舉到高風險、資源不足、失敗代價更高的領導位置;其職位看似「突破天花板」,實則坐落在「透明而險峻的邊緣」。這一概念源自組織表現與女性領導任命的反向因果疑問:不是「女性領導導致績效變差」,而可能是「績效變差時更可能任命女性」。(來源類型:同行評審期刊原始研究/同行評審期刊評論;可信度:高)[1]
近二十年的研究顯示:玻璃懸崖並非「到處都一樣」的普遍定律,而是受領域(企業、政治、教育等)、脈絡(過往領導性別史、國家性別不平等程度)、方法設計(組內/組間)等因素調節,整體證據呈「小但重要、且條件化」的樣貌;同時,研究也指出類似機制可能擴及種族/族裔少數,並引發「以顯示變革/轉移責任/尋找替罪羊」等多重動機。(來源類型:同行評審期刊元分析;可信度:高)[2]本報告以心理學、倫理學、人文社會科學與自然科學(特別是演化心理與危機治理的「系統—壓力—適配」觀點)交叉分析玻璃懸崖的形成機制與可介入點,並嘗試以多宗教與哲學的倫理/心性框架互詮釋:
- 例如道德經[3]所提示的「善下」「不爭」型領導,對應到危機情境中「把人推到前線承壓」的制度風險;(來源類型:經典原文與注釋彙編;可信度:高)[4]
- 以唯識與瑜伽行傳統的「心識建構、三性、無自性」來辨識:危機敘事如何被集體心識加工為刻板期待,從而合理化不公平任命;(來源類型:經典原文數位典藏;可信度:高)[5]
- 以淨土傳統「信願行」與「他力」語彙,關照在高風險位置中的身心負荷、羞恥與失敗污名,並轉化為護持、共擔與善巧支持;(來源類型:經典原文數位典藏/近現代祖師文鈔摘錄;可信度:高—中)[6]
- 以聖經[7]的「僕人式領導」與古蘭經[8]的「堅守公義、協商治理」共同強調制度正義與責任不可外包;(來源類型:經典原文與權威譯本平台;可信度:高)[9]
- 以印度教經典中薄伽梵歌[10]的「行動而不著果」與吠陀/奧義書的「一體觀」提醒:危機領導既要負責任的行動,也要避免把結果完全歸罪於單一個體。(來源類型:經典原文與譯本;可信度:中—高)[11]
在實務與政策上,本報告提出「危機任命公平檢核—資源與權限對等—績效歸因校正—透明問責—復原性支持」的整體套件,供組織、政府、教育與宗教團體採用;並以跨文化案例(政治與企業)比較可見:玻璃懸崖常在「必須象徵改變」或「需要有人承擔失敗」的時刻浮現,若缺乏制度護欄,將加深對女性與少數者的刻板印象與二次傷害。(來源類型:同行評審期刊元分析/媒體報導;可信度:高—中)[12]
目錄(條列式)
- 概念界定、歷史脈絡與實證證據(含研究比較表)
- 形成機制:心理機制與社會結構因素(含 mermaid 流程圖)
- 倫理與道德評析:責任分配、公平與制度設計 - 跨宗教與哲學互詮釋(含使用經典清單、策略對照圖表)
- 跨文化案例分析(至少兩例,含比較表)
- 實務建議與政策方案、研究缺口與未來研究方向
- 感恩回向與謙卑聲明
概念界定、歷史脈絡與實證證據
玻璃懸崖的核心是「任命時機與風險結構」:在危機時期,組織更可能把領導位置提供給在平時較難進入核心權力圈的人(常見為女性、族裔少數),同時該位置往往伴隨更高的失敗機率、更少的可用資源與更嚴苛的外部監督,使得「突破」與「墜落」緊密相連。(來源類型:同行評審期刊原始研究/同行評審期刊評論;可信度:高)[13]
概念的歷史背景常被追溯到一則英國媒體對「女性進入董事會與公司績效」的粗略推論,學界為了檢驗因果方向而做出更精緻的時間序列分析,從而提出玻璃懸崖之隱喻:看似透明可見的高位,其實緊貼風險邊緣。(來源類型:同行評審期刊評論/原始研究;可信度:高)[14]
主要實證研究比較表
下表選取跨方法、跨領域、且可代表不同理論線索的研究。由於不同研究對「危機/風險」操作化不一,且資料可得性差異大,表中亦同步標示限制,以避免過度推論。


小結:玻璃懸崖的「可確證核心」與「必須保留的謙卑」
綜合上述,較穩固的研究共識是:危機情境會改變人們對領導「需要什麼特質」的想像,進而改變對不同性別/身分候選人的偏好;但同時,玻璃懸崖的強度並不恆定,可能在某些領域、文化或制度條件下不顯著,甚至方向相反。(來源類型:同行評審期刊元分析;可信度:高)[2]
此外,官方/政策機構對性別平等與領導代表性的長期監測也提醒:女性在領導層仍顯著落後,促使「危機任命」更容易被視為象徵性補償,而不是結構性公平的成果。(來源類型:官方國際組織報告;可信度:高)[28]
形成機制:心理機制與社會結構因素
玻璃懸崖不是單一原因造成,而更像是一組「認知—動機—制度」齒輪在危機時同步咬合。元分析指出其背後機制可能包含:刻板印象的「危機配適」、象徵性「顯示變革」、以及更陰暗的偏見/責任轉移等多重路徑。(來源類型:同行評審期刊元分析;可信度:高)[2]
心理學層面的關鍵機制
危機會啟動「情境化刻板印象」:在平時,人們較傾向把領導與「男性化/能動性」特質綁定;在危機時,則可能轉向重視「溝通、協調、照顧關係」等被標記為女性化的人際特質,於是形成「危機—女性」的偏好模式。Bruckmüller 與 Branscombe 的實驗顯示,危機時被視為重要的特質組合確實會改變領導選擇,且在「公司領導史典型為男性」時更容易出現玻璃懸崖。(來源類型:同行評審期刊原始研究;可信度:高)[18]
同一研究也提供一個重要提醒:玻璃懸崖有一部分其實是「成功情境下更偏好男性」的鏡像。也就是說,危機時選擇女性,往往與「成功時更不讓女性進入」相互纏繞;若只看危機時的上升,而不看成功時的排除,就會誤把「被推上去」當成「平等了」。(來源類型:同行評審期刊原始研究;可信度:高)[29]
人文社會科學層面的結構因素
在社會結構上,玻璃懸崖常與以下因素共振:
性別與族群權力結構:當女性與少數族裔在常態情境中被排除於權力核心,危機時的任命就可能成為「低成本的象徵改變」——對外可宣示改革,對內仍保留舊有網絡與資源分配。(來源類型:同行評審期刊元分析;可信度:高)[2]
組織文化與「可替換性」:危機需要快速回應,董事會或政黨「把風險外包」給較不受既得利益保護者,若失敗就容易形成替罪羊;若成功則可能被解釋為「運氣」或「短期止血」。元分析亦提到,玻璃懸崖的風險在於:失敗時更可能把原因歸到弱勢群體個人缺陷,從而強化刻板印象與不平等。(來源類型:同行評審期刊元分析;可信度:高)[2]
媒體與高可見性:危機任命同時是一場「對外敘事」。有研究直接以「媒體可見度」作為調節變項,指出企業的媒體曝光程度可能影響其在危機時是否更願意任命女性領導,顯示玻璃懸崖與公關/形象管理之間可能存在交織。(來源類型:同行評審期刊原始研究(標題與摘要線索);可信度:中—高)[30]
自然科學與演化觀點的補充視角
從自然科學相近的「演化心理—群體適配」角度,有研究試圖解釋:人類在危機時更偏好具備同理、照顧與凝聚群體能力的領導特徵,而這些特徵在社會刻板印象中常被投射到女性身上,於是形成「危機時更想要女性領導」的選擇傾向。(來源類型:同行評審期刊論文(演化心理觀);可信度:中—高)[31] 在此必須謙卑:演化論述容易被誤用為「合理化性別本質論」,因此較適合被當作「偏好如何形成」的假說,而不是「誰天生更適合」的結論;真正決定成敗的,往往仍是資源、權限、制度與團隊。(來源類型:同行評審期刊元分析/原始研究脈絡;可信度:高)[32]
玻璃懸崖形成機制與干預點流程圖

(機制綜述之依據:玻璃懸崖具多重路徑且受情境調節,並涉及「顯示變革」「刻板印象配適」「偏見」等解釋路線。來源類型:同行評審期刊元分析;可信度:高)[2]
倫理與道德評析:責任分配、公平與制度設計
在倫理學上,玻璃懸崖的核心問題不是「女性或少數者該不該接危機職」,而是:任命是否把本應由制度與集體承擔的風險,不對等地集中到特定身分者身上?
責任分配與可歸責性
若危機是長期治理、策略錯誤或結構性衰退累積的結果,卻在危機爆發時以「新人/外來者/多元象徵」承擔失敗責任,則有「道德風險」:先前決策者可能逃避應負責任,並將失敗歸因於新任者的身分或人格。這正是研究所擔憂的「失敗歸因偏誤」會反過來鞏固不平等。(來源類型:同行評審期刊元分析;可信度:高)[2]
公平:分配正義、程序正義與資訊正義
分配正義:同等職責應配套同等資源。若危機職位的預算、決策權、團隊品質或時間窗口顯著低於常態職位,卻仍以同樣標準評估績效,則本質上是不公平。Ryan 與 Haslam 的檔案研究之所以重要,正在於它把「任命之前」的績效軌跡拉進視野,提醒我們不能只用「任命之後」的結果評價領導。(來源類型:同行評審期刊原始研究;可信度:高)[15]
程序正義:危機時常以「緊急」為由縮短甄選流程,若缺乏透明標準與可追溯決策紀錄,將使偏見更易滲入。元分析指出玻璃懸崖受多個脈絡調節,因此制度設計若不把這些情境化風險納入,就容易在危機時失守。(來源類型:同行評審期刊元分析;可信度:高)[2]
資訊正義:若候選人(尤其是弱勢群體)在資訊、非正式網絡與「內部真實風險」上處於劣勢,就更可能在不對稱資訊下接受不利任命;倫理上,這涉及「知情同意」與「誠實告知」義務。
制度設計的道德底線:不可把多元當作保險絲
倫理上可接受的多元任命,應是「共享權力、共享資源、共享責任」;若只是把「多元」當作危機公關、或把個人當作可燃耗的保險絲,則違背了對人的尊嚴與平等對待。這個判準也能與宗教與心性傳統中的「不傷害、慈悲、公義」相互呼應(下節將詳述)。 (來源類型:經典與倫理互證,並可與伊斯蘭「不害」原則對讀;可信度:高—中)[33]
跨宗教與哲學互詮釋:領導、苦樂、無我、慈悲、因果與救贖理想
這一節會以「謙卑不敢妄言」的心,嘗試做跨傳統的互詮釋:不是把經典工具化,也不是把玻璃懸崖「宗教化」,而是讓不同傳統的倫理/心性觀點照見同一個社會現象的多重面向。若有詮釋不周,願諸方善知識慈悲指正。
使用之經典與權威文本來源清單
道家
唯識宗與瑜伽行傳統(含經論與疏)
- 解深密經[34](含「三種無自性」等核心語句)[35]
- 唯識三十論頌[36](以三性、識轉等語彙)[37]
- 瑜伽師地論[38](以無我、空等語彙)[39]
- 解深密經疏[40](作為權威解讀線索之一)[41]
淨土宗(含三經與祖師釋)
- 佛說阿彌陀經[42](「執持名號…一心不亂」等)[43]
- 佛說無量壽經[44](「發菩提心,一向專念…」等)[45]
- 佛說觀無量壽佛經[46](以經文本體與相關三心傳統線索)[47]
- 觀無量壽佛經疏[48](善導疏作為關鍵詮釋傳統)[49]
- 印光大師文鈔[50](信願行、護持與反省)[51]
- 歎異抄[52](以中文譯註與學術研究作為解讀線索)[53]
基督宗教
伊斯蘭(古蘭經與聖訓)
- 古蘭經[8](如 4:135 公義、42:38 協商)[55]
- Sahih al-Bukhari[56](意向與行為之關係)[57]
- Sunan Ibn Majah[58](不害原則:此平台標示等級為弱,宜謹慎互證)[59]
印度教(吠陀、奧義書、薄伽梵歌)
(說明:以上以數位典藏或公開譯本頁面作為可核對之文本來源;涉及聖訓者,另需注意伊斯蘭學術傳統對傳述鏈等級的差異,本文將以「倫理原則」層級互證,避免以單一弱等級聖訓作為唯一根據。)[65]
以各傳統倫理與心性觀點解讀玻璃懸崖
道德經:以「善下」「不爭」照見危機中的權力倒置
道德經[3]第六十六章以江海善下為王,指出「欲上人必以言下之;欲先人必以身後之」的領導倫理:真正居上者反而以謙下承載。(來源類型:經典原文與注釋彙編;可信度:高)[4]
用這盞燈照玻璃懸崖,可得兩重提醒:
第一,危機中的制度若把「承載」變成「犧牲」——讓某些人獨自去承擔整體的沉重——那就不是道家所說的「善下」,而是把人推下;第二,若危機任命只是為了「不爭名譽、爭責任落點」的權力技術,則與「不爭」背道而馳。
唯識—解深密—瑜伽師地:以「心識建構」辨識危機敘事如何固著偏見
解深密經[34]談「三種無自性」與「一切法皆無自性…本來寂靜」等語句,提醒我們:所見所執往往帶有「依他起」的條件性與「遍計所執」的投射性。(來源類型:經典原文數位典藏;可信度:高)[35]
唯識三十論頌[36]亦以三性與識相互依存的論述提示:對象世界常被心識「分別」為種種相。(來源類型:經典原文數位典藏;可信度:高)[66]
而瑜伽師地論[38]中關於「一切無我…總名為空」的語彙,則可用來鬆動「把成敗鎖死在一個人身上」的我執與歸因執。(來源類型:經典原文數位典藏;可信度:高)[67]
以此互詮釋玻璃懸崖:
- 「危機敘事」往往把複雜系統的多因緣,收縮成「需要一個人來扛」。這是集體心識在不確定下的「遍計所執」:用簡單因果替代複雜因果。
- 若女性/少數者被選為「象徵改變」,也可能是集體心識在尋找「可見的外相」來安頓焦慮,而非真正調整因緣(資源、權限、制度)。這與元分析提到的「顯示變革」路徑相呼應。(來源類型:同行評審期刊元分析;可信度:高)[2]
淨土:以「信願行」與「攝取不捨」扶持危機中的人,並反省制度之不慈
佛說阿彌陀經[42]說「執持名號…若一日…若七日,一心不亂」,並以此引導眾生發願往生。(來源類型:經典原文數位典藏;可信度:高)[68]
佛說無量壽經[44]亦有「發菩提心,一向專念…願生彼國」的語句,將「發心—行持—願向」連成一條解脫路徑。(來源類型:經典原文數位典藏;可信度:高)[69]
印光大師文鈔[50]傳統常以「信願行」為宗,並提醒行者認清自力不足、仰靠佛力,同時不忘在世間修持倫理、護持眾生。(來源類型:祖師文鈔摘錄與整理;可信度:中—高)[70]
而歎異抄[52]在日本淨土思想脈絡中,常以「惡人正機」等語彙揭示:人在無力與破碎處反而更可能觸及救度的核心,並引發對傲慢與自義的深刻反省。(來源類型:學術研究/譯註文本;可信度:中—高)[71]
以淨土語彙回看玻璃懸崖,可提出兩條倫理弦:
- 對身處玻璃懸崖者:以「願」與「攝受」修復羞恥與孤立——不是否認責任,而是不把「失敗」等同「你這個人不行」。
- 對制度與群體:若把某些人推到最危險處卻缺乏支持,這不是「給機會」,而是「缺慈悲的任命」。真正的「共業」應是共同承擔、共同修正因緣,而非把共業推給一人。
基督宗教:以「僕人式領導」與救贖倫理反對責任外包
聖經[7]中,耶穌以「你們中間誰願為大,就必作你們的用人…誰願為首,就必作你們的僕人」闡明領導的倫理逆轉:權力不是支配,而是服事。(來源類型:經典原文(和合本)平台;可信度:高)[54] 若以此照玻璃懸崖:
- 危機任命若只是把「服事」誤解為「讓某人去挨打」,就失去福音的核心精神。
- 真正的「僕人式領導」要求掌權者更應先承擔問責、先分享資源、先保護最脆弱者,而不是在危機時才把最弱勢的人推到最前線。
伊斯蘭:以公義、協商治理與不害原則建構制度護欄
古蘭經[8]4:135 呼籲信士「堅守公義」,即便不利於自己與至親也要作證,反對私慾使人偏離正義。(來源類型:經典原文與譯本平台;可信度:高)[72]
42:38 亦談以「協商」(shūrā)處理公共事務,提示危機治理不應是密室決定,而需制度化的諮商與共決。(來源類型:經典原文與譯本平台;可信度:高)[73]
聖訓方面,Sahih al-Bukhari[56]首篇常以「行為取決於意向」提醒:危機任命要辨明動機——是為公義與修復,還是為卸責與作秀。(來源類型:聖訓集平台;可信度:高)[57] 至於「不害」(lā ḍarar wa lā ḍirār)之語,平台標示若依特定版本等級可被評為「弱」,但其作為倫理格言仍廣泛被伊斯蘭法學討論;本文因此以「需互證的倫理指引」方式使用,提醒制度不可造成不必要的傷害與相害。(來源類型:聖訓集平台(含等級標示);可信度:中)[59]
印度教:以「行動而不著果」與一體觀避免把系統苦果歸咎單人
薄伽梵歌[10]2.47 說「你有權行你的本分,但不應執著成果」,並警惕把自我認作結果的唯一因。(來源類型:經典原文與多譯本平台;可信度:中—高)[60]
伊莎奧義書[63]6–7 以「見一切眾生於自性中」而「何憂何苦」的語句,指向一體觀與離苦:當人不再把他者當作可犧牲之物,制度也更不會把責任推到最脆弱者身上。(來源類型:公共領域譯本頁;可信度:中)[64]
梨俱吠陀[61]10.191.2 則以「同集、同語、同心」祈願群體和合,可視為對危機治理的集體倫理:危機不可只靠一人承擔,而要共享目的與責任。(來源類型:公共領域譯本頁;可信度:中)[62]
不同傳統的對應策略比較圖表

(說明:本表以經典語彙作「倫理鏡像」而非簡化等同;跨傳統比較必然有失真風險,因此以可核對之經文本句作最小依據。)[77]
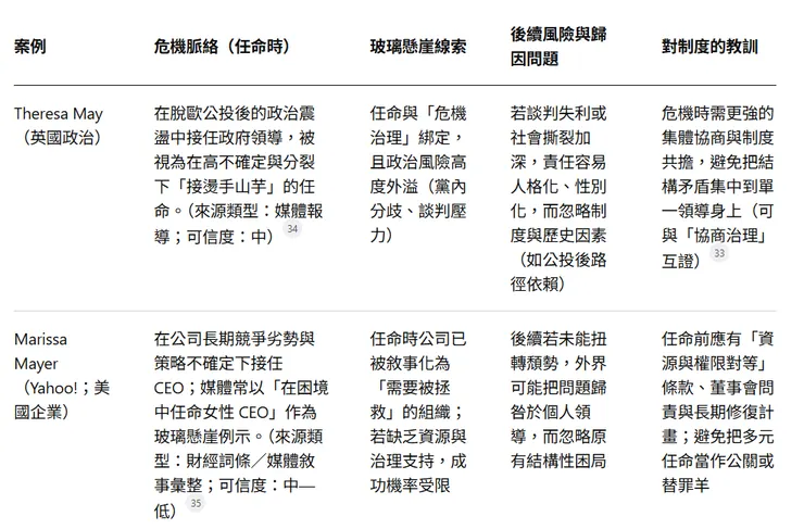
跨文化案例分析:企業與政治的兩個實例
以下案例以「跨文化、跨領域」為原則(政治 vs. 企業;英國 vs. 美國)。需要先謙卑聲明:媒體常以「玻璃懸崖」框架解讀特定領導人的任命,但真實因果需要嚴格比較基準(公司與政黨制度、候選人條件、同時期替代人選),因此本文將案例定位為「結構性線索」而非對當事人的價值判決。
案例摘要比較表

補充:上述案例之「玻璃懸崖性」仍需更嚴格的對照組(例如同一時期男性候選人是否拒絕、董事會是否保留資源)才能下定論;但它們在公共敘事上具代表性,可用來提醒制度風險。(來源類型:媒體報導/彙整詞條;可信度:中)[83]
實務建議與政策方案、研究缺口與未來方向
可操作的預防與補救措施
組織層級(企業、NGO、學界、教育機構)
建立「危機任命公平審查」:在任命前,以固定清單檢核風險(財務、聲譽、法務、內部信任)、資源(預算、人力、權限)、與成功條件(時間、指標),並公開摘要與理由,降低緊急狀態下偏見滲入。(依據:玻璃懸崖為情境化且不普遍,需以制度化程序守住公平。來源類型:同行評審期刊元分析;可信度:高)[2]
「資源—責任對等」契約化:危機職位應明確保障至少一個「可行的修復窗口」與必要資源,否則屬不正義任命。Ryan & Haslam 的研究提醒評估必須納入任命前的績效與趨勢,故任命後的績效考核也應納入「起始條件校正」。(來源類型:同行評審期刊原始研究;可信度:高)[15]
績效歸因校正與反偏見訓練:建立「失敗歸因審核」程序,避免把系統性失靈人格化;元分析指出玻璃懸崖風險在於強化刻板印象,因此需要制度介入來阻斷「失敗→偏見加深」的迴圈。(來源類型:同行評審期刊元分析;可信度:高)[2]
媒體溝通與透明治理:既然媒體可見度可能調節危機任命與女性領導之關係,組織應事先建立危機溝通原則,避免以「象徵性多元」替代實質改革。(來源類型:同行評審期刊原始研究(標題與摘要線索);可信度:中—高)[30]
政府與公共部門
以統計監測「危機職位分配」:把「任命時點」與「風險結構」納入性別平等監測(例如高風險部門、短任期、改革失敗率),而非只計算女性比例。此可與國際機構對性別平等與領導落差的監測相接軌。(來源類型:官方國際組織報告;可信度:高)[28]
立法或指引要求「集體問責」:對重大公共危機(財政、疫災、治理崩壞)建立「前任治理責任審計」與「政策路徑評估」,避免把長期結構問題歸罪於新任者。
教育與培訓
在領導教育中加入「任命條件」與「制度風險」素養:讓未來領導者能辨識玻璃懸崖,並學會事前談判資源與建立聯盟。這與研究指出玻璃懸崖受方法、領域與社會脈絡調節的結論一致——理解情境比崇拜個人特質更重要。(來源類型:同行評審期刊元分析;可信度:高)[2]
宗教團體(作為社會支持系統與倫理倡議者)
以經典倫理支持「不害與共擔」:伊斯蘭強調公義與協商(4:135、42:38),基督宗教強調服事型領導,道家強調善下不爭,淨土強調攝受與護持——宗教團體可據此倡議「危機不可把人當代罪羔羊」,並提供心理社會支持與陪伴。(來源類型:經典原文平台;可信度:高)[84]
研究缺口與未來研究建議
更精準的「危機」操作化:元分析已指出玻璃懸崖不是普遍現象,且受領域與方法等調節;未來需更一致地定義危機(短期波動 vs. 長期衰退、內部衝突 vs. 外部衝擊),並建立可比較指標。(來源類型:同行評審期刊元分析;可信度:高)[2]
交織性與多重身分:元分析亦指出玻璃懸崖可能擴及族裔少數,且可被解讀為「顯示改變」或「偏見」;未來應更系統地研究性別×種族×階級×移民身分等交織條件,避免把所有弱勢群體視為同質。(來源類型:同行評審期刊元分析;可信度:高)[2]
自然實驗與政策評估:例如董事會配額、政黨提名制度改革等,能提供更接近因果推論的資料;並可檢驗哪些制度改革真正降低玻璃懸崖,而非只增加象徵性代表。
結果歸因與媒體機制:既有研究提示媒體可見度可能調節危機任命;未來可把媒體框架、社群傳播與情緒政治納入模型,理解「誰被讚美、誰被責怪」的敘事學如何與制度互相強化。(來源類型:同行評審期刊元分析/原始研究線索;可信度:高—中)[85]
感恩回向與謙卑聲明
感恩諸位前賢學者與研究團隊長期在實證、制度與公平議題上辛勤耕耘,使我們得以以較少偏見、更靠近真相的方式理解玻璃懸崖之苦與其制度根源。(來源類型:同行評審期刊原始研究/元分析;可信度:高)[13]
亦感恩諸宗教經典與古德教誨:提醒我們在危機時刻仍要守公義、行慈悲、慎歸因、共承擔——不把人的尊嚴當作制度的耗材;願一切組織與社群,都能在風雨中更懂得「善下」而非「推人下」,更懂得「協商共擔」而非「替罪外包」,更懂得「服事護持」而非「象徵作秀」。(來源類型:經典原文平台;可信度:高)[86]
謹以此報告所集之善根功德,回向:願身處玻璃懸崖者得見支持與公平,願決策與制度得以覺察偏見、修正因緣,願眾生離苦得樂、同心共好。
最後以謙卑自省作結:本報告雖力求嚴謹與多源互證,但跨學科與跨宗教比較必有侷限;若有疏漏、錯解或失當措辭,皆是我學力不逮,願以誠心懺悔並感恩指教。
[1] [13] [15] [44] [58] https://giwl.anu.edu.au/files/2024-11/British%20J%20of%20Management%20-%202005%20-%20Ryan%20-%20The%20Glass%20Cliff%20%20Evidence%20that%20Women%20are%20Over%E2%80%90Represented%20in%20Precarious%20Leadership.pdf
[2] [12] [32] [36] [50] [52] [56] [81] [85] https://pure.rug.nl/ws/files/133819606/ContentServer.pdf
https://pure.rug.nl/ws/files/133819606/ContentServer.pdf
[3] [79] [83] https://www.vogue.com/article/what-is-the-glass-cliff
https://www.vogue.com/article/what-is-the-glass-cliff
[4] [77] [86] https://ctext.org/wiki.pl?chapter=7525521&if=gb&remap=gb
https://ctext.org/wiki.pl?chapter=7525521&if=gb&remap=gb
[5] [35] [74] https://buddhism.lib.ntu.edu.tw/FULLTEXT/sutra/T/T16n0676.pdf
https://buddhism.lib.ntu.edu.tw/FULLTEXT/sutra/T/T16n0676.pdf
[6] [10] [43] [68] [75] https://buddhism.lib.ntu.edu.tw/FULLTEXT/sutra/chi_pdf/sutra6/T12n0366.pdf
https://buddhism.lib.ntu.edu.tw/FULLTEXT/sutra/chi_pdf/sutra6/T12n0366.pdf
[7] [41] https://cbetaonline.dila.edu.tw/X21n0369_005
https://cbetaonline.dila.edu.tw/X21n0369_005
[8] [11] [60] https://www.gitasupersite.iitk.ac.in/srimad?choos=&field_chapter_value=2&field_nsutra_value=47&htrskd=1&htshg=1&httyn=1&language=dv&scsh=1
[9] [54] [84] https://www.biblegateway.com/passage/?search=%E9%A6%AC+%E5%A4%AA+%E7%A6%8F+%E9%9F%B3+20%3A26-28&version=CUV
[14] [46] https://giwl.anu.edu.au/files/2024-11/British%20J%20Social%20Psychol%20-%202022%20-%20Ryan%20-%20Addressing%20workplace%20gender%20inequality%20%20Using%20the%20evidence%20to%20avoid%20common.pdf
[16] https://www.researchgate.net/publication/222683968_The_Road_to_the_Glass_Cliff_Differences_in_the_Perceived_Suitability_of_Men_and_Women_for_Leadership_Positions_in_Succeeding_and_Failing_Organizations
[17] [18] [19] [29] https://www.researchgate.net/publication/50269568_How_women_end_up_on_the_glass_cliff
https://www.researchgate.net/publication/50269568_How_women_end_up_on_the_glass_cliff
[20] [21] [22] [48] https://wamapdata.s3.amazonaws.com/ufiles/2253/Glass.pdf
https://wamapdata.s3.amazonaws.com/ufiles/2253/Glass.pdf
[23] [24] https://digitalcommons.usu.edu/soca_facpub/38/
https://digitalcommons.usu.edu/soca_facpub/38/
[25] [27] https://eprints.lse.ac.uk/73694/1/blogs.lse.ac.uk-Women%20are%20more%20likely%20than%20men%20to%20be%20appointed%20CEO%20of%20firms%20in%20crisis.pdf
[26] https://www.sciencedirect.com/science/article/abs/pii/S1048984315001034
https://www.sciencedirect.com/science/article/abs/pii/S1048984315001034
[28] [61] https://eige.europa.eu/sites/default/files/documents/gender-equality-index-2025-sharper-data-for-a-changing-world.pdf
[30] [78] https://www.researchgate.net/publication/365868819_Through_a_Glass_Cliff_Darkly_Evidence_That_the_Media_Visibility_of_Companies_Moderates_Their_Willingness_to_Appoint_Women_to_Leadership_Positions_in_Times_of_Crisis
[31] https://www.frontiersin.org/articles/10.3389/fpsyg.2015.01751/pdf
https://www.frontiersin.org/articles/10.3389/fpsyg.2015.01751/pdf
[33] [38] [59] [65] https://sunnah.com/ibnmajah%3A2340
https://sunnah.com/ibnmajah%3A2340
[34] [62] https://sacred-texts.com/hin/rigveda/rv10191.htm
https://sacred-texts.com/hin/rigveda/rv10191.htm
[37] [66] https://cbetaonline.dila.edu.tw/T1586
https://cbetaonline.dila.edu.tw/T1586
[39] [67] https://cbetaonline.dila.edu.tw/T30n1579_p0833a01
https://cbetaonline.dila.edu.tw/T30n1579_p0833a01
[40] [73] https://quran.com/en/ash-shuraa/38
https://quran.com/en/ash-shuraa/38
[42] [45] [69] https://cbetaonline.dila.edu.tw/getData.php?export_type=pdf&type=ebooks_export&work=T0360
https://cbetaonline.dila.edu.tw/getData.php?export_type=pdf&type=ebooks_export&work=T0360
[47] https://buddhism.lib.ntu.edu.tw/FULLTEXT/sutra/chi_pdf/sutra6/T12n0365.pdf
https://buddhism.lib.ntu.edu.tw/FULLTEXT/sutra/chi_pdf/sutra6/T12n0365.pdf
[49] [63] https://cbetaonline.dila.edu.tw/zh/T1753
https://cbetaonline.dila.edu.tw/zh/T1753
[51] https://www.amitabha.tw/modules/sutra/sutra_p4_1.php
https://www.amitabha.tw/modules/sutra/sutra_p4_1.php
[53] https://www.horaicn.com/wp-content/uploads/2021/08/2021081809450799.pdf
https://www.horaicn.com/wp-content/uploads/2021/08/2021081809450799.pdf
[55] [72] [76] [80] https://quran.com/en/an-nisa/135
https://quran.com/en/an-nisa/135
[57] https://sunnah.com/bukhari%3A1
https://sunnah.com/bukhari%3A1
[64] https://sacred-texts.com/hin/sbe01/sbe01243.htm
https://sacred-texts.com/hin/sbe01/sbe01243.htm
[70] https://www.tclotus.net/modules/tadnews/index.php?nsn=217
https://www.tclotus.net/modules/tadnews/index.php?nsn=217
[71] https://buddhism.lib.ntu.edu.tw/FULLTEXT/JR-AN/an390342.pdf
https://buddhism.lib.ntu.edu.tw/FULLTEXT/JR-AN/an390342.pdf
[82] https://www.investopedia.com/terms/g/glass-cliff.asp






