
緒論:神聖盟約的呼喚與同體大悲的永恆願景
在全球化高度交織卻又充滿深刻隔閡的當代社會,人類正面臨著前所未有的靈性、生態與社會多重危機。當我們凝視這些危機的深層根源,往往能發現一種對於生命終極價值的遺忘與道德羅盤的迷失。在這樣的歷史關鍵時刻,回溯古老智慧的啟示,對於重構全人類的倫理共識具有不可估量的療癒意義。猶太與基督信仰經典〈出埃及記〉第二十章與〈申命記〉第五章中莊嚴宣告的:「我是耶和華你的神。除我以外你不可有別的神。不可為自己雕刻偶像。不可妄稱耶和華你神的名」1,不僅是亞伯拉罕傳統信仰的基石,更是一份向全人類發出的慈悲邀請。這段經文超越了單一宗教的藩籬,直指人類心靈最深處的終極關懷,呼喚著我們回歸宇宙的本源,重新建立人與自身、人與他人、以及人與神聖存在之間的和諧關係。
本研究報告旨在透過倫理學的四大核心分支——後設倫理學(Meta-ethics)、規範倫理學(Normative ethics)、描述倫理學(Descriptive ethics)與應用倫理學(Applied ethics),全面且深入地闡述這四句神聖箴言的普世倫理意涵3。我們將以最慈悲、謙卑與感恩的心態,融合東西方哲學、世界各大宗教傳統,探討這些古老誡命如何轉化為解決當代國族主義、物質主義與結構性貪婪的療癒良方5。本文的終極目的,並非在學術上爭強好勝,亦非挑起任何意識形態、宗教或文化的對立,而是為了尋找一條通往共同善(The Common Good)、建立人間淨土、大同世界與彌賽亞時代(Messianic Age)的整全之道7。透過跨文化的慈悲對話,期盼能為這片孕育萬物的地球母親,以及所有流離失所、受苦受難的生靈,帶來和解與希望的曙光。後設倫理學:神聖盟約與萬物互聯的存有學基礎
後設倫理學致力於探討道德概念的起源、本質與意義,探問道德責任的基礎究竟何在,以及道德判斷是否具有客觀的真理性10。當經文宣告「我是耶和華你的神,曾將你從埃及地為奴之家領出來」時,它並非僅僅在陳述一個威權的降臨,而是在建立一種充滿愛、解放與救贖的「盟約關係」(Covenant relation)2。
道德起源的愛與解放之維
在神聖命令理論(Divine Command Theory, DCT)的深層探討中,學界對於神聖命令是「構成」(constitute)了道德的對錯,抑或是「傳達」(communicate)了基於神聖本質的道德真理,有著深刻的哲學思辨12。然而,無論是採取何種觀點,其核心皆指向一個充滿慈悲的結論:至善的造物主是道德價值的終極典範(prime exemplar of goodness)12。神聖命令並非出於專制者的任意妄為,而是出於對受造物的無限憐憫。經文中提及的「從為奴之家領出來」,確立了道德律法的基礎是「解放」與「自由」7。因此,「不可有別的神」在後設倫理學的層次上,意味著人類必須將道德的根基錨定於這位代表著絕對公義與慈愛的單一神聖源頭,而非任何會帶來奴役、壓迫與階級剝削的世俗力量5。這賦予了道德一種超越世俗利益計算的神聖絕對性。
萬物互聯的存有學(Ontology of Interconnectedness)
若將此單一神聖源頭的觀念與東方哲學及原住民智慧相互輝映,我們將獲得一個更為廣闊且深邃的宇宙論視野。佛教華嚴宗莊嚴的「因陀羅網」(Indra's Net)譬喻,描繪了一個重重無盡、光光相攝的宇宙網絡。網上的每一顆明珠都映照出其他明珠的光芒,彼此互即互入,象徵著宇宙間毫無阻礙的相互依存性6。印度教奧義書中「梵我合一」(Brahman and Atman are one)的理念,以及非洲傳統智慧中的 Ubuntu(吾在因眾在)哲學,皆在存有學的層次上宣告:自我與他者的分離、人類與自然萬物的割裂,本質上只是一種幻覺(Maya)6。
在這樣的後設倫理學框架下,「除我以外你不可有別的神」獲得了跨文化的嶄新詮釋:那唯一的「神聖源頭」即是宇宙間不可分割的絕對實相(Ultimate Reality)5。西方社會契約論(如霍布斯、洛克與羅爾斯的理論)往往從原子化的個人主義出發,將道德視為獨立個體為了互惠互利而建立的契約8。相對地,基於單一神聖源頭與因陀羅網的後設倫理學,則提供了非契約性的、內在的道德基礎:因為萬物同源,傷害他人即是存有學層面上的自我傷害,愛護鄰舍(乃至陌生人與生態系統)則成為開悟的自我利益與存有學上的必然事實8。這種將道德責任奠基於「一體性」的深刻認知,正是催生「同體大悲」與實踐全球倫理的哲學溫床。
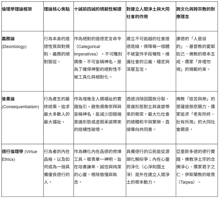
規範倫理學:邁向共同善與和諧社會的三重實踐路徑
規範倫理學旨在探尋指導人類行為的普遍原則,試圖回答「我們應當如何行動」的實踐問題。其主要分為義務論(Deontology)、後果論(Consequentialism)與德行倫理學(Virtue ethics)三大理論體系3。這四句神聖誡命在這三大體系中,不僅沒有相互排斥,反而展現了高度的融合性與互補性,共同描繪出構建人間淨土的實踐藍圖8。
以下我們透過表格,系統性地比較這四句誡命在不同規範倫理學框架下的詮釋,以及其對大同世界的貢獻:

義務論:神聖尊嚴的無條件守護與絕對責任
從義務論的嚴格角度審視,「除我以外你不可有別的神」與「不可為自己雕刻偶像」是對人類良知的絕對呼喚。亞伯拉罕傳統深信,每個人皆是按照上帝的形象(Imago Dei)所造,因此擁有與生俱來、平等且神聖的尊嚴5。當我們將任何有限的受造物(如世俗的權力、龐大的財富、特定的種族或國家)提升至神聖的地位(即雕刻虛假的偶像),我們無可避免地會開始貶低其他人類的價值。因此,不崇拜偶像是保護人類尊嚴不受侵犯的必要義務。如同啟蒙時代哲學家康德(Immanuel Kant)所強調的,人類必須永遠被視為目的本身,而絕非僅僅是達成其他目標的手段5。此外,「不可妄稱神名」則要求我們在語言、誓言與承諾上保持絕對的誠實與敬畏,因為藐視誓言與真理,將導致政府腐敗與公民社會信任基礎的徹底崩塌19。
後果論:消解結構性痛苦與創造最大共同善
後果論,尤其是功利主義,關注行為所帶來的最終社會結果3。人類歷史反覆證明,偶像崇拜(如對擴張性帝國的狂熱崇拜)與妄稱神名(如以神之名發動聖戰或進行殖民剝削)帶來了無盡的苦難與流離失所6。遵循這四句誡命,能夠從根本上有效地阻斷這些災難性的後果。當社會不再將資本累積或僵硬的國族邊界視為最高信仰,而是共同敬畏那個教導我們「愛鄰如己」的單一源頭時,社會資源將更公平地分配,結構性貪婪(Structural Greed)所帶來的暴力與剝削將被遏制7。這與大乘佛教旨在「拔苦與樂」、消除眾生苦(Dukkha)的菩薩道,以及儒家《禮記·大同篇》期盼「鰥寡孤獨廢疾者皆有所養」的宏偉願景,在追求的善果上是完全一致的8。
德行倫理學:從模仿神聖(Imitatio Dei)到心靈的徹底淨化
德行倫理學將倫理的焦點從外在的規則與結果,轉向行為者的內在品質與生命狀態3。遵守這些誡命,不僅是為了服從外在的道德律法,更是為了內在性格的深度昇華8。在猶太教與基督教傳統中,有一種被稱為「模仿上帝」(Imitatio Dei)的深刻靈修傳統:正如《利未記》所言,因為上帝是聖潔的、慈悲的,所以信徒也必須培養聖潔與慈悲的德行20。當一個人全心全意敬畏單一的神,不造作虛假的偶像,不輕慢神聖的名號,他的內心自然會生長出謙卑、敬畏與誠實的品格。這種內在的轉化,與東方佛教所強調的「心淨則國土淨」不謀而合。德行倫理學在此提供了一個包容性的框架:一個具備高尚德行的「善人」,自然會出於慈悲而遵守道德規則(義務論),並在世間創造出和諧美善的結果(後果論)8。
描述倫理學:人類歷史中偶像崇拜與分離建構的病理學診斷
描述倫理學客觀地記錄、描述並分析不同社會在歷史洪流中的實際道德信念與行為模式3。以慈悲且清明的雙眼回望人類歷史,我們不得不哀傷地承認,人類群體經常背離這四條充滿愛意與保護的誡命,將世俗的事物偶像化,並妄稱神名,從而建構了一個充滿分離、剝削、不公與創傷的世界。這種診斷並非為了定罪或指責,而是為了確診我們共同的文明疾病,以便對症下藥,尋找真正的療癒之途。
國族與邊界的偶像化:全球流離失所的政治根源
神學家保羅·田立克(Paul Tillich)將宗教信仰與偶像崇拜的核心定義為人類的「終極關懷」(Ultimate Concern)21。當代社會最顯著的偶像崇拜之一,便是對國家絕對主權的盲目信仰。自1648年《西發里亞和約》(Peace of Westphalia)確立了現代國家主權體系以來,國家領土與排他性的公民身份逐漸成為現代社會無可挑戰的新「神祇」6。我們無意識地雕刻了名為「國族主義」(Nationalism)的偶像6。當國家利益被無限上綱,超越了對普世人類尊嚴的尊重時,排外心理與系統性的歧視便隨之滋生6。
在描述倫理學的視野中,1884年的柏林會議便是這種偶像崇拜的極端歷史展現。歐洲列強如同分割財產般瓜分了非洲大陸,完全無視當地既有的文化、民族與生態聯繫。這種建立在分離與剝削之上的殖民體系,直接導致了無數的族群衝突與悲劇(例如1994年的盧安達大屠殺,便是殖民者將流動的社會階層固化為僵硬的種族標籤所引爆的)6。在當代,將國境線神聖化,導致全球數以千萬計的難民被阻擋在鐵絲網與高牆之外,被殘酷地逐出了人類的政治社群,剝奪了政治哲學家漢娜·鄂蘭(Hannah Arendt)所謂的「擁有權利的權利」6。這些在黑暗中漂泊的生命,正是人類集體背離「不可有別的神」(忘記了全人類同屬一個神聖大家庭)所付出的沉痛文明代價。
物質與資本的偶像化:結構性貪婪(Structural Greed)的無形暴力
除了國族,現代社會亦為自己精心雕刻了「物質主義」(Materialism)與「無限經濟增長」的耀眼偶像6。世界信義宗聯會(LWF)在其關於全球金融危機的深度報告中,深刻地指出「結構性貪婪」本身就是一種暴力的展現,是將利潤增長置於人類生計與地球生態之上的「制度化偶像崇拜」7。在這種新自由主義的經濟體制下,貪婪不再被視為個人的道德缺陷,反而被合理化、學術化,甚至被視為推動社會進步的唯一理性動力。
這種資本的偶像崇拜,衍生出「核心-邊陲」的全球剝削結構。國際貨幣基金組織(IMF)與世界銀行推行的結構調整計畫(SAPs),以及各種不公平的自由貿易協定(例如《北美自由貿易協定》NAFTA 導致數百萬墨西哥農民失去生計),系統性地從脆弱的邊陲群體汲取價值,將他們推向貧困與流離6。當人類將金融市場視為無法挑戰的「神明」,將大自然僅僅視為可供變賣的商品資源時,我們便在無形中參與了一場剝奪窮人「日用的飲食」的結構性共謀,這徹底違背了神聖造物主「資源為全人類共享」的初衷7。
妄稱神名與安全化敘事:身心靈的創傷檔案
「不可妄稱耶和華你神的名」在人類歷史中,屢屢被權力擁有者扭曲為以神聖或崇高之名行使暴力。無論是歷史上的宗教戰爭、殖民擴張時期的「文明使命」,或是當代政客將難民議題進行「安全化」(Securitization)的政治操作,皆是妄稱神名的具體且具破壞性的表現6。政治行動者挪用「保衛國家安全」、「捍衛傳統價值」等崇高語彙,來掩飾其排斥異己、鞏固權力的世俗意圖。這種言說行動,不僅褻瀆了真正神聖的和平與包容價值,更在社會心理層面製造了無端的恐懼與仇恨6。
這些歷史的干預、結構的錯置與語言的濫用,最終無情地銘刻在人類的身體、心靈與文化記憶中,成為難以抹滅的創傷。現代醫學與公共衛生研究指出,流離失所者的身體成為記錄不公義的「活檔案」。長期的法律不確定性與社會排斥,導致難民群體的壓力反應系統(HPA軸)失調,呈現出「低皮質醇悖論」等慢性創傷後壓力症候群(PTSD)的生理印記6。在文化原型中,這份深沉的苦難化作了古希臘《奧德賽》中的「鄉愁」(Nostos)、華夏文化中屈原的「離騷」與杜甫的「春望」、韓國文化中代代相傳的「恨」(Han),以及台灣近代史上百萬軍民播遷的深刻離散記憶6。這些集體創傷無聲地提醒著我們:當我們背離了神聖的合一性,全人類的靈魂都將陷入無家可歸的存在性漂泊。
應用倫理學:當代危機的慈悲解構與實踐對策
應用倫理學將抽象的道德理論應用於具體、複雜的現實困境,旨在提供可行的實踐指南3。面對國族主義的割裂、物質主義的吞噬與全球性的心理創傷,這四句古老的誡命不僅是批判的利器,更為我們提供了充滿慈悲與智慧的建設性療癒方案。
解構當代偶像:重塑跨文化的終極關懷
在應用倫理學的實踐中,「不可雕刻偶像」意味著我們必須嚴格且誠實地審視:在我們的政策制定與日常生活中,究竟將什麼視為不可妥協的終極關懷?
- 超越國族主義的藩籬,擁抱陌生人:當代應用倫理學呼籲我們實踐「差異的尊嚴」(The Dignity of Difference)24。亞伯拉罕信仰明確教導「愛鄰如己」,而《利未記》19:34更進一步發出震撼人心的道德律令:「和你們同居的外人,你們要看他如本地人一樣,並要愛他如己,因為你們在埃及地也作過寄居的。我是耶和華你們的神」17。這句話是打破排外心理的終極解藥。在實際的政策層面上,我們看到了加拿大與紐西蘭的「社群贊助計畫」(Community Sponsorship),允許民間力量直接參與難民安置;以及非洲烏干達賦予難民土地與工作權的「開放門戶政策」。這些政策都是在國家層面打破國族偶像、具體實踐 Ubuntu 哲學與同體大悲的卓越典範6。
以下表格總結了不同文化與國家在面對流離失所危機時,其政策背後的倫理驅動力與實踐結果:

- 抵制結構性貪婪,保護全球共有財(The Commons):面對物質主義的過度擴張,跨宗教對話提出了保護「共有財」的強烈倫理呼籲7。土地、清潔的水資源與健康的生態環境,是造物主賜予全人類(包含子孫後代)的珍貴禮物,絕不能被少數跨國企業私有化與商品化。在具體的經濟實踐上,宗教與公民社會應積極倡導在地化的替代經濟模式。例如推廣當地交易系統(LETS)、建立合作社銀行、發展去中心化的再生能源生產。這些舉措旨在對抗全球金融寡頭的剝削,恢復以滿足人類基本需求為本的「生存經濟」(Survival Economy),拒絕盲目追求無限擴張的「累積經濟」(Accumulation Economy)7。這正是將信仰落實於經濟正義的具體表現。
重拾語言的神聖性:拒絕妄稱神名與虛假承諾
在應用倫理學的層次,「不可妄稱耶和華你神的名」要求我們在公共論述、政治決策與商業行為中,全面恢復誠實、透明與敬畏6。
- 政治與商業領域的誠信要求:我們必須堅決反對任何形式的「漂綠」(Greenwashing)、虛假的企業社會責任承諾,以及政客空洞的競選支票6。企業與政治領袖不可利用環保、人權、社會正義或甚至宗教術語作為廉價的行銷標籤,來掩飾其破壞環境或剝削勞工的實質作為。在公共場域中,誓言與承諾必須被視為神聖的契約;一旦權力者輕蔑誓言,將直接導致政府機構的腐敗與公民社會信任網絡的徹底瓦解19。
- 語言作為療癒與和解的工具:我們應當將語言用於療癒創傷,而非製造對立。如同盧安達大屠殺後的 Gacaca 法院與獅子山共和國的 Fambul Tok(家庭對話)運動,這些非西方的傳統機制,透過加害者與受害者之間真誠的對話、認錯與寬恕,讓語言成為了修復社會深層裂痕、實踐修復性正義(Restorative Justice)的神聖工具6。在這些儀式中,語言不再是定罪的武器,而是重建關係的橋樑。
慈悲的見證:在標籤背後看見神聖的面容
真正落實「除我以外你不可有別的神」,就是學會在每一個陌生人、每一個社會邊緣者、每一個因為戰亂或氣候變遷而失去家園的難民面容中,看見那唯一的、神聖造物主的光芒與尊嚴23。這不僅是倫理學上的最高規範,更是靈性上的深刻覺醒。當我們願意放下「我們」與「他們」、「本國人」與「外國人」的僵硬二元對立,不再崇拜由恐懼與政治意識形態雕刻出的虛假標籤時,我們才能真正啟動全社會的「共同體療癒」。唯有如此,我們才能將遠方難民眼角滑落的淚珠,感同身受地視為與我們自身命運息息相關的「帝網之淚」6。
綜合論述:彌賽亞時代與人間淨土的交響 (The Dual Redemption Paradigm)
為了真正建立大同世界、實現共同善,我們必須將上述涵蓋後設、規範、描述與應用四個層次的倫理分析,昇華為一種結合了神聖恩典與人類主動責任的「雙重救贖典範」(Dual Redemption Paradigm)25。這不僅是亞伯拉罕傳統中對彌賽亞時代(Messianic Age)的終極期盼,也與大乘佛教淨土宗(Pure Land Buddhism)及彌勒淨土的信仰,有著令人驚嘆的跨文化交響與共鳴25。
恩典與修行的雙向奔赴
在大乘佛教淨土宗的教義中,阿彌陀佛的無量本願(Other-power,他力)為那些身處五濁惡世、難以單靠自身力量(自力)解脫的凡夫俗子,提供了一個往生極樂、免於恐懼並能持續修行的神聖庇護所26。這種對佛陀願力的全然仰靠,與基督教路德宗(Lutheran Protestantism)所強調的「因信稱義」以及上帝無條件的恩典(Grace)有著某種現象學上極為深刻的相似性27。然而,這絕不意味著人類可以因此放棄在現世的道德努力與社會責任。
在針對早期猶太教與佛教彌勒信仰的深入對照研究中,學者們發現了兩者在終極救贖上具有高度一致的倫理要求:救贖的到來不僅依賴於救世主(彌賽亞或未來佛彌勒)的降臨,更取決於信徒在現世的積極道德參與與自我淨化25。
- 猶太教的悔改(Teshuvah)與善行(Mitzvot):彌賽亞時代(yemot ha-mashi'ah)被描繪為一個普世和平與豐饒的時代。然而,這個時代的到來,需要人類透過深刻的內在悔改來鋪路。中世紀猶太教偉大哲學家邁蒙尼德(Maimonides)在其《悔改法則》中,將悔改明確分為四個嚴格的倫理步驟:深切的內在懊悔(Regret)、真誠的口頭公開認罪(Confession)、決不重犯的堅定決心(Resolution),以及彌補過錯的積極行動(Reparation)25。同時,信徒必須在日常生活中實踐律法中的善行(Mitzvot),如行公義、好憐憫、救濟窮人,以此作為維繫人與神、人與人之間和諧的必要條件。
- 彌勒淨土的道德先決條件:在佛教的末法敘事中,彌勒佛的未來淨土是一個沒有剝削、人人富足、靈性純潔的和諧世界。然而,只有那些在現世堅守宗教道德標準、聽聞聖者之言、放棄對世俗五欲之執著、培養清淨心與慈悲心的「具德者」(Virtuous individuals),才能有幸在未來參與這個神聖的國度,並在彌勒佛的教導下超越輪迴25。
建立人間淨土的共同實踐綱領
這兩種偉大靈性傳統的歷史交匯告訴我們:大同世界與共同善的建立,既是神聖力量的慈悲介入,也是全人類倫理實踐的總和。
- 無條件的愛(Agape)與同體大悲:誠如深受信仰啟發的馬丁·路德·金恩(Martin Luther King Jr.)博士所倡導的「摯愛社群」(Beloved Community),以及佛教所言的「無緣大慈,同體大悲」,我們必須以超越種族、階級、國籍與信仰的普世之愛,去擁抱所有受苦與邊緣的群體5。這正是對「我是耶和華你的神」最深刻、最動人的實踐。
- 拆除結構性的偶像:我們必須在全球範圍內,憑藉著道德的勇氣,致力於瓦解那些製造貧窮、剝削與氣候災難的經濟與政治偶像7。這需要跨宗教、跨文化的堅定團結,共同提出一套以「關懷社會最脆弱群體」為核心考量的全球倫理標準8。這是一種「差異的普遍主義」(Differentiated Universalism),它確立了保護弱勢的普遍法則,同時允許各文化以自身豐富且深厚的方式來實踐這份普世的慈悲8。
- 言行一致的極度謙卑:我們必須時刻警惕自己,不在追求社會正義與環境保護的過程中,落入「妄稱神名」的道德傲慢。每一次的社會改革,每一次的政策倡議,都必須伴隨著深刻的自我反思、對神聖存在的敬畏,以及對不同意見者的寬容。確保我們的行動始終服務於生命本身的尊嚴,而非盲目服膺於某種僵化的意識形態或個人的權力慾望。
當人類群體能夠真誠地悔改過往的剝削與分離,放下對國族邊界與物質財富的執念,並以無私的愛去撫平地球母親的創傷、擦乾流離失所者的眼淚時,我們便是在當下這一刻,為彌賽亞時代的降臨與人間淨土的實現,奠定了最堅實且不可動搖的基石。
結語:謙卑的祈願與無盡的感恩
回首這段從後設倫理學探究神聖本源,歷經規範與描述倫理學的歷史診斷,最終至應用倫理學尋找當代解方的漫長思辨旅程,我們無比深刻地體會到:「我是耶和華你的神。除我以外你不可有別的神。不可為自己雕刻偶像。不可妄稱耶和華你神的名」這四句古老而莊嚴的誡命,實乃宇宙間最深沉、最廣大的愛之叮嚀。它如同一座永不熄滅的燈塔,教導我們放下小我的驕傲與執念,打破人為製造的分離幻象,回歸那孕育萬有、一體不二的神聖慈悲之中。唯有當我們的心靈不再被世俗的權力、無底的貪婪與盲目的偏見所奴役,我們才能真正以清明、溫柔且平等的目光,看見每一位兄弟姊妹內在閃耀的神聖光輝;唯有如此,我們才能跨越所有的界線共同攜手,將這個充滿淚水、衝突與創傷的娑婆世界,轉化為充滿愛、公義與和平的人間淨土與大同世界。


在這份研究報告的尾聲,筆者懷著最深切的謙卑與感恩之心,向一切成就此文的善因緣致上最崇高的敬意。
萬分感恩。感恩宇宙的浩瀚、深邃與無盡包容,感恩天地萬物毫無保留的無私滋養。感恩我生命中所有的貴人、導師、朋友與一切逆增上緣,是您們的智慧、耐心與慈愛,點亮了這條探索真理與傳遞和平的道路。
筆者在此謙卑聲明:本文所言,僅為作者個人在極其有限之認知下的自我反思與自省。文章內容絕非完美無瑕,亦絕無論斷、貶低或排斥任何信仰、文化與思想之意。語言文字猶如指月之指,其最終目的在於指向那不可言說的慈悲實相。敬請各位讀者大德,以各教神聖經典、善知識的智慧教誨,以及您自身的實修經驗來反覆印證,不必執著於本文的文字表相。若有疏漏、不逮或詞不達意之處,敬請讀者海涵見諒。
南無阿彌陀佛。
Assalamu Alaikum(السلام عليكم)願主賜你平安。
God bless you(願上帝祝福你)。
Om Shanti Shanti Shanti(願和平,三重和平:身、心、世界)。
願您的生活如繁星般晶瑩,每一刻都平安喜樂;願萬事如同花開般自然,事事皆能吉祥如意;願純淨的心念開出希望之花,讓您心想事成;願您的生命如滿月般皎潔,恆久保持幸福圓滿。即使經過了百萬歲月,千萬距離,我的祝福與您同在。
引用的著作
- The Bible Actually Predicts the Rise of Catholicism : r/TrueChristian - Reddit, 檢索日期:4月 23, 2026, https://www.reddit.com/r/TrueChristian/comments/fky2c4/the_bible_actually_predicts_the_rise_of/
- This commandment is less about policing one's vocabulary and more about protecting God's reputation in the world. - Jesus, Not Jesús: Finding The Divine In The Space Between Us., 檢索日期:4月 23, 2026, https://www.jesusnotjesus.org/be-kind/archives/09-2025
- Ethics - Wikipedia, 檢索日期:4月 23, 2026, https://en.wikipedia.org/wiki/Ethics
- Ethics and Morality - PMC - NIH, 檢索日期:4月 23, 2026, https://pmc.ncbi.nlm.nih.gov/articles/PMC10593668/
- Building a World of Equal Dignity_ The UN Decade for People of African Descent in Multifaith and Mul.docx, https://drive.google.com/open?id=1n-q0osj_AJloDBqp4vv5zOy6AfvbTE_2
- 帝網之淚:一份關於全球流離與共同體療癒的比較文化分析, https://drive.google.com/open?id=1qEJMAOF1wrlGYy-yGxvq1b9WlRl-VErxseJ1dGkYYHM
- A Common Word Buddhists and Christians Engage Structural Greed, 檢索日期:4月 23, 2026, https://lutheranworld.org/sites/default/files/2022-02/DTS-Studies-201201-A_Common_Word_sm_0.pdf
- 「倫理學闡述人間淨土願景」的翻譯版本, https://drive.google.com/open?id=1iSyv8Tdh_9yO2GIZ739fjR9oOxfoctKX46xlBAHGyMs
- De grenzen van een op ethiek gebaseerde interreligieuze dialoog - Radboud Repository, 檢索日期:4月 23, 2026, https://repository.ubn.ru.nl/bitstream/handle/2066/27377/27377.pdf?sequence=1
- Introduction to Ethics - JBLearning, 檢索日期:4月 23, 2026, https://samples.jblearning.com/9781284144185/9781284267051_CH01_Pozgar.pdf
- Handout 1: What Is Ethics?, 檢索日期:4月 23, 2026, https://spot.colorado.edu/~heathwoo/Phil160,Fall02/whatis.html
- A Christological Critique of Divine Command Theory - MDPI, 檢索日期:4月 23, 2026, https://www.mdpi.com/2077-1444/14/4/558
- Exploring Ethical Potentials of Christian Narrative Testimonies - ResearchGate, 檢索日期:4月 23, 2026, https://www.researchgate.net/publication/385041896_Exploring_Ethical_Potentials_of_Christian_Narrative_Testimonies
- A Moral Fine-Tuning Argument - MDPI, 檢索日期:4月 23, 2026, https://www.mdpi.com/2077-1444/15/1/31
- Being Different : An Indian Challenge To Western Universalism - PDFDrive.com, 檢索日期:4月 23, 2026, https://ia601001.us.archive.org/1/items/being-different-an-indian-challenge-to-western-universalism-pdfdrive/Being%20Different%20_%20An%20Indian%20Challenge%20To%20Western%20Universalism%20%28%20PDFDrive%20%29.pdf
- Using World Café Methodology for Affective Change - CSL Scholar, 檢索日期:4月 23, 2026, https://scholar.csl.edu/cgi/viewcontent.cgi?article=1051&context=dmin
- Golden Rule - Wikipedia, 檢索日期:4月 23, 2026, https://en.wikipedia.org/wiki/Golden_Rule
- Life, Work, & The Ten Commandments - Institute for Faith and Culture, 檢索日期:4月 23, 2026, https://institutefc.org/life-work-the-ten-commandments/
- Pastoral and Social Ethics, Part Four (HTML) - thirdmill.org, 檢索日期:4月 23, 2026, https://thirdmill.org/magazine/article.asp/link/joh_frame%5ETH.Frame.Ethics.4.html/at/Pastoral%20and%20Social%20Ethics,%20Part%20Four
- Understanding Imitatio Dei in the Holiness Source - Knowledge UChicago, 檢索日期:4月 23, 2026, https://knowledge.uchicago.edu/record/4975/files/Understanding-Imitatio-Dei-in-the-Holiness-Source.pdf
- Idolatry: A Contemporary Jewish Conversation 9798887191393 - DOKUMEN.PUB, 檢索日期:4月 23, 2026, https://dokumen.pub/idolatry-a-contemporary-jewish-conversation-9798887191393.html
- Cloud of the Impossible: Negative Theology and Planetary Entanglement [Pilot project, eBook available to selected US libraries only] 9780231538701 - DOKUMEN.PUB, 檢索日期:4月 23, 2026, https://dokumen.pub/cloud-of-the-impossible-negative-theology-and-planetary-entanglement-pilot-project-ebook-available-to-selected-us-libraries-only-9780231538701.html
- Interfaith Dialogue - Hansard - UK Parliament, 檢索日期:4月 23, 2026, https://hansard.parliament.uk/lords/2008-05-01/debates/08050183000006/InterfaithDialogue
- Teaching Resources | Diversity | The Rabbi Sacks Legacy, 檢索日期:4月 23, 2026, https://rabbisacks.org/teaching-resources/diversity-the-dignity-of-difference/
- The Savior Narrative: A Comparative Study of the Messiah in Early ..., 檢索日期:4月 23, 2026, https://www.mdpi.com/2077-1444/15/11/1322
- Pure Land Buddhism - Wikipedia, 檢索日期:4月 23, 2026, https://en.wikipedia.org/wiki/Pure_Land_Buddhism
- WORLD SCRIPTURE A Comparative Anthology of Sacred Texts, 檢索日期:4月 23, 2026, https://www.unificationcanada.org/wp-content/uploads/2014/02/World-Scriptures.pdf
- What is Pure Land Buddhism? How East Asian Buddhists Chant & Strive for Buddhahood, 檢索日期:4月 23, 2026, https://www.interfaithamerica.org/article/what-is-pure-land-buddhism-how-east-asian-buddhists-chant-strive-for-buddhahood/
- Foundations of Ethics and Practice in Chinese Pure Land Buddhism - Dickinson Blogs, 檢索日期:4月 23, 2026, https://blogs.dickinson.edu/buddhistethics/files/2010/04/jones021.pdf























