全球催化地圖下的台灣 Alpha 五強:2026 不是比題材大,而是比誰先被「交易定價」

【2026 換了規則:市場只為「被驗證的進展」與「真金白銀的交易價格」買單】
如果說 2025 是生技醫藥的「估值修正、資金重整」,那 2026 更像是一場換了規則的比賽:市場不再為故事付費,只為「被驗證的進展」與「真金白銀的交易價格」買單。
換句話說,現在不是「誰題材最大誰先漲」,而是——哪一家公司能在 6–18 個月內,把故事變成事件,把事件變成價格。
【2026 的投資公式:先去風險,才有估值錨;先有估值錨,才可能被高溢價買走】
今年最關鍵的價值鏈只有一條:
🧪 臨床讀出(去風險) → 🤝 授權合作條款(估值錨定) → 💰 併購溢價(最終定價)
這也是為什麼「交易回流」比指數漲跌更重要:對生技公司而言,最硬的定價方式就是兩種——授權合作的前金與條款,以及併購案的溢價與成交價格。
【全球火力集中在五大資產熱區】
把全球資金與大藥廠買盤拉成一張地圖,你會發現火力正集中在五條主線——而且不是口頭看好,是已經在用價格定義價值區間:
- 🍽️ 肥胖症/體重管理(含代謝與心血管共病):焦點不再只是「減重幅度」,而是口服化、長效化、多靶點、保肌減脂與維持期能力。
- 🛡️ 腫瘤免疫 2.0(後 PD-1 時代):市場追逐的是能量化增益、能組合、能延展的平台型腫瘤資產(例如雙抗、抗體藥物複合體、細胞接合型免疫療法等)。
- 🧬 細胞與基因治療(走向商業化拐點):資本不再為「技術很酷」買單,而是只為「接近監管、接近交付、接近收費」付溢價。
- 🧿 免疫與發炎/專科藥(含眼科、自體免疫、過敏等):看似不吸睛,但交易熱度高:只要差異化清楚、路徑乾淨,照樣高價成交。
- 🧩 新分子新藥/平台型新模態(能持續生成資產的平台倍數):市場正在從「單一產品折現」轉向「平台可持續產出」的倍數思維(例如蛋白降解、小核酸、新型遞送等)。

【台灣 Alpha 五強:五條全球主線,五個本地重估入口】
因此,這次藥時事選的不是「今天最熱」的公司,而是最有機會接上全球估值語言、並在 6–18 個月內具備可追蹤催化事件的五個代表:
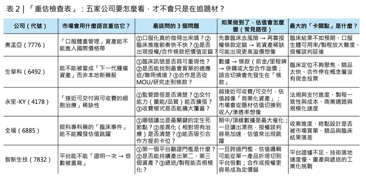
- 🏃♂️ 肥胖症/體重管理:奧孟亞(7776)
- 🧫 腫瘤免疫:生華科(6492)
- 🧬 細胞與基因治療:永笙-KY(4178)
- 👁️ 免疫與發炎/眼科專科藥:全福(6885)
- 🧠 新模態技術平台:智新生技(7832)
下面用「全球對標的價格」+「台灣公司的事件時鐘」把五強放回同一張地圖看。

【1)奧孟亞(7776):不是減重題材,而是「口服化升級」的門票】
全球肥胖症治療正從注射世代,快速走向「口服化、可擴散」。一旦口服藥正式走入商業化,整個市場的估值語言會傾向獎勵:誰能做出更便利、覆蓋更多人、且可規模化的下一代產品。奧孟亞的價值不在於「講減重故事」,而在於它若能持續把口服化能力推到可驗證節點(臨床節點、授權談判節點),就可能從本地概念,升級成能被放進國際價格體系的選項。
【2)生華科(6492):腫瘤免疫 2.0 的核心,不是有抗癌藥,而是能不能被國際用「下一代腫瘤資產」定價】
腫瘤免疫已經不是「有做腫瘤就行」,而是「你能不能提供下一代可量化增益、可組合、可延展」的資產。全球大藥廠現在的出手方式也很清楚:前金更敢給、里程碑更敢開,目標是把下一波腫瘤支柱資產先鎖進來。
因此生華科真正的重估關鍵,是把臨床與合作節點推進到能被全球買方看懂的位置:一旦市場開始用國際授權條款來討論它,估值語言就會切換——從「本地新藥股」切換成「具國際對標潛力的腫瘤免疫選項」。
【3)永笙-KY(4178):細胞與基因治療只為「接近落地」付錢,而永笙的優勢就在這裡】
細胞與基因治療的估值邏輯在 2026 變得很殘酷:離商業化越近,溢價越真實;離交付越遠,故事越不值錢。
永笙若能持續把監管路徑、可交付性、可收費模式與臨床證據往前推,它就有機會從「再生醫療題材」升級成「商業化輪廓更清晰的細胞治療代表」。這種升級,不靠情緒,靠的是一連串可以被驗證的里程碑。
【4)全福(6885):專科藥(尤其眼科)是最典型的「事件驅動型重估”】
免疫與發炎/專科藥在全球交易市場一直很熱,只是它不靠宏大敘事,而靠「路徑乾淨、效果清楚、差異化明確」。眼科更是典型:患者量大、未滿足需求高、臨床終點相對清晰,一旦讀出漂亮數據,授權與合作往往來得快。
全福的重估空間就在於它是否能把臨床節點密集地往前推——讓公司從單一產品敘事,轉換成更能被授權方理解的「眼科資產組合」。在 2026 這種事件密集年份,這類標的最容易出現估值切換。
【5)智新生技(7832):平台型公司真正值錢的不是單一藥,而是「能不能生成下一批資產”】
所謂「新分子實體」或「平台型新模態」,市場最在意的是:
你是不是只會講一個產品?還是你有能力持續產出下一批資產,讓估值從單點變成倍數?
智新的重估關鍵就在這裡:一旦跨過第一個平台驗證門檻(例如關鍵臨床節點或可被市場認可的技術證據),市場對它的估值邏輯就可能從「單一產品折現」切換成「平台倍數」。這種切換,通常也是生技公司估值重寫最劇烈的時刻。

【結語:這不是一份榜單,而是台灣接上國際估值語言的五個入口】
這五強的共同點不是「今天最熱」,而是——它們各自站在全球資金最願意給高估值的主線上,並且具備 6–18 個月內可被驗證的事件時鐘。
2026 不會全面普漲,但會非常獎勵:
- ✅ 先拿到臨床驗證的人
- ✅ 先拿到交易定價的人
- ✅ 先把故事變成事件的人
而這份 Top 5 的真正價值,就是把台灣市場放回全球催化地圖裡,讓投資人不再只問「題材大不大」,而開始問:
- 🌍 這家公司卡在哪一條全球主升段?
- ⏳ 它下一個能被世界看見的催化事件是什麼?
參考資料:
https://news.gbimonthly.com/tw/article/show.php?num=84122&range=news&fbclid=IwY2xjawQXYN9leHRuA2FlbQIxMQBzcnRjBmFwcF9pZBAyMjIwMzkxNzg4MjAwODkyAAEe5GCjVLL8-ITv44EbUwV9aTbG2hkIn1U9E_CVeQ-95hle0TRsEz9N94sSDiQ_aem_GReErGz9D8LFTjzgsxwTNg




















