本研究報告以最深切的恭敬心與慈悲心展開,針對 2025 至 2026 年間全球與台灣人工智慧(AI)之發展現況,進行跨學科、多宗教與深層心理學的綜合映照與反思。本論述旨在探討人類如何在科技巨浪中,免於「機心」的吞噬,並以道德、倫理、法律、科學與至高信仰為依歸,將科技的鋒芒轉化為促進人類福祉、重建社會互信的基礎。期盼此等謙卑之思維,能為建立人間淨土、大同世界及彌賽亞時代(Messianic Age)貢獻微薄之力。所有論述皆以反省之態度展開,避免任何對立與傷害,祈請十方善知識與諸位讀者以經典與實修印證。
一、 2025-2026 全球與台灣 AI 發展現況之自然科學與社會科學觀照
1. 全球技術突破與非線性躍升之物理學隱喻
自 2024 年底至 2026 年初,全球人工智慧的發展已進入成熟的「代理化(Agentic AI)」與「實體化(Physical AI)」階段 1。根據 2025 年微軟 AI 經濟研究所(AI Economy Institute)的全球擴散報告,全球已有約六分之一的人口(16.3%)在日常工作與學習中常態性使用生成式 AI 工具 3。然而,此一擴散並非均衡,全球北方的採用率增長速度幾乎是全球南方的兩倍,加劇了數位落差 3。同時,開源模型(如 DeepSeek)的崛起,透過降低技術與財務門檻,意外地推動了全球南方乃至非洲等地的 AI 普及,顯示出技術可及性在重塑全球權力結構中的關鍵作用 3。
在基礎建設方面,運算能力的指數級增長與演算法效率的提升,推動了 AI 性能的非線性發展 4。從物理學與複雜適應系統(Complex Adaptive Systems)的視角觀之,當前的 AI 生態系統已展現出「相變(Phase Transition)」與「湧現(Emergence)」的特徵 5。如同物理學中量變引發質變的臨界點,AI 模型在達到特定參數與資料規模後,突然湧現出前所未有的推理能力。然而,這種非線性發展也帶來了極大的系統不穩定性。當 AI 系統與關鍵基礎設施深度交織,微小的錯誤可能透過「反饋迴路(Feedback Loops)」被無限放大,引發災難性的連鎖反應(Cascading Effects) 5。化學領域中的「催化劑」概念亦可作為隱喻:AI 宛如一種強效催化劑,極大地降低了社會變革與科學發現的活化能(Activation Energy),使得變革反應變得異常劇烈且難以逆轉 7。
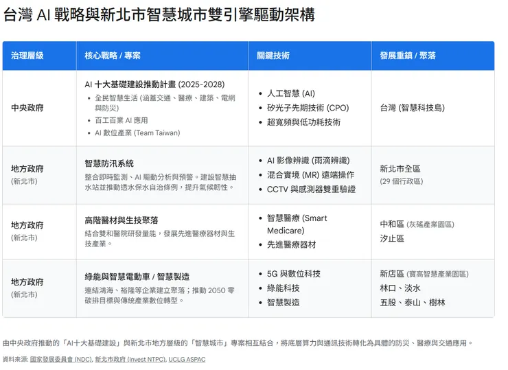
2. 台灣的戰略佈局與新北市中和區之智慧城市實踐
面對此一全球趨勢,台灣於 2025 至 2028 年間全面推動「AI 十大基礎建設(Ten AI Initiatives Promotion Plan)」,預計投入上兆元新台幣,旨在將台灣打造為「人工智慧島(Smart Technology Island)」 9。該計畫不侷限於硬體製造,更涵蓋矽光子(Silicon Photonics)、量子科技與 AI 機器人等核心技術的研發,期盼創造龐大的經濟價值與 50 萬個高薪就業機會 9。
在此宏觀戰略下,新北市(特別是中和區、新店區等聚落)展現了智慧城市治理的卓越典範。新北市透過整合 AI、大數據與物聯網(AIoT),推動了多項具體應用,並於 2025 年成功延展 ICF(Intelligent Community Forum)智慧城市認證,成為全球首座獲此殊榮的城市 11。
- 產業聚落與醫療創新: 結合雙和醫院的強大研發能量,在新北市中和區打造了高階醫材與智慧醫療產業聚落 13。此舉不僅整合了 AI 輔助診斷,更推動了遠距醫療照護的落地。
- 智慧防災與氣候韌性: 針對極端氣候,導入 AI 智慧防汛系統,透過 AI 雨滴影像辨識、混合實境(MR)遠端操作與即時水位監測,大幅縮短災害反應時間 14。
- 基礎設施升級: 包含 5G 智慧共桿(Smart Poles)的建置,強化了城市神經網絡的感知與運算能力 15。

二、 心理學諸領域的深層剖析:防範「機心」與認知異化
在追求運算極致的同時,AI 對人類心理與社會結構的衝擊亦日益顯著。道家《莊子》中提及,使用機械者必有機事,有機事者必有「機心」(純粹的功利算計之心) 16。現代 AI 的發展,若缺乏人文自省,極易淪為「機心」外化與擴張的極致表現。本節將廣泛透過多個心理學分支進行探討。
1. 認知心理學、發展心理學與教育心理學:認知卸載與思維萎縮
認知心理學研究顯示,過度依賴生成式 AI 正在引發人類的「認知萎縮(Cognitive Atrophy)」。麻省理工學院(MIT)2025 年的一項神經科學研究指出,當受試者依賴大型語言模型(LLMs)進行寫作時,其大腦的腦波(EEG)連結性最弱,認知負荷顯著降低;並且在剝離 AI 輔助後,表現出記憶力衰退與思維怠惰,甚至出現抄襲習慣 18。此現象被學界稱為「認知卸載(Cognitive Offloading)」的負面效應 21。
在發展心理學與教育心理學的視角下,費城兒童醫院(CHOP)的報告指出,高達 72% 的美國青少年經常使用 AI 聊天機器人作為虛擬伴侶 22。兒童在心智尚未成熟時,若無法區分人機互動的本質差異,極易發展出錯誤的社會關係心智模型,進而影響其共情能力與人際信任的建立 23。教育體系若純粹以 AI 作為精巧的獎懲與行為塑造(Behavioral Shaping)工具,容易訓練出追求短期回饋、投機取巧的行為心理學模式,而非深層的道德品格。
2. 社會心理學、政治心理學與人格心理學:互疑螺旋與群體極化
社會心理學與政治心理學揭示了 AI 演算法如何重塑公共論述。2025 年的研究指出,大型語言模型的訓練資料存在結構性的意識形態偏差,且容易淪為政治操弄的工具 24。當 AI 系統被用於優化點擊率與情緒動員時,它會放大人類的潛在偏見,引發「互相猜忌」的螺旋:人們預期他人會使用生成式 AI 進行欺騙(如 Deepfakes),進而導致社會整體信任度的崩解 25。
在人格心理學與人本主義心理學(Humanistic Psychology)的層面,過度依賴外部演算法進行決策(甚至包含伴侶選擇與職涯規劃),削弱了個體的自我實現(Self-actualization)動機與真實主體性。當人類將例外處理、邏輯推理與意義構建的過程完全外包給 AI,我們失去的不僅是技能,更是心靈的強韌度。
3. 法律心理學與法庭科學(Forensic Psychology):正當性與記憶重建
在法律心理學與法庭科學中,AI 的引入帶來了雙面刃的效應。研究指出,AI 在重建犯罪現場與分析目擊者證詞方面展現出強大能力;然而,目擊者記憶(尤受創傷後壓力症候群 PTSD 影響時)具有高度的脆弱性 27。若法庭過度依賴 AI 系統生成的重建影像,可能會產生「自動化偏見」,影響陪審團決策(Jury Decision Making),甚至導致冤假錯案 27。此外,法律心理學(如 Tyler 的研究)強調,民眾服從法律多半基於「程序正當性(Procedural Justice)」而非單純恐懼懲罰;若 AI 判決缺乏透明度(黑盒子效應),將嚴重削弱司法系統的道德威信。
4. 經濟心理學與動機心理學:勞動焦慮與預期悲觀
經濟心理學研究發現,有關 AI 將取代人類工作的悲觀論述,已對學生的勞動市場預期產生顯著的因果影響。暴露於 AI 悲觀探討下的學生(特別是非 STEM 領域與弱勢群體),其對未來薪資與職涯發展的自信心大幅降低 29。從動機心理學的角度看,這種由技術變革引發的集體焦慮,若缺乏正向心理學(Positive Psychology)的介入與意義重塑,可能導致勞動參與動機的長期低落。
三、 經濟學與社會學宏觀視野:從芝加哥學派到法蘭克福學派
1. 經濟學多維度分析:古典、凱因斯、制度到芝加哥學派
在總體經濟學與個體經濟學的評估中,AI 被視為自工業革命以來最重要的通用目的技術(GPT)。沃頓商學院(Wharton)預測,生成式 AI 將在 2035 年前使全球 GDP 提升 1.5% 30;高盛(Goldman Sachs)亦指出 AI 將顯著提升勞動生產力,雖可能面臨短期摩擦性失業,但長期將創造新興職位 31。
然而,不同經濟學派對此抱持不同觀點。芝加哥經濟學派(Chicago School of Economics) 與新古典主義傾向於相信自由市場機制能夠自我調節,透過價格信號引導勞動力重新分配,並極大化資源配置效率 32。相對於此,馬克思主義(Marxism) 經濟學與 制度經濟學(Institutional Economics) 則提出嚴厲警告。制度經濟學派(如 Veblen 傳統)認為,AI 並非中性的技術工具,而是牽涉深層的權力重分配;若放任資本壟斷 AI 基礎設施,將強化既有階級的「儀式性權力(Ceremonial Power)」,阻礙社會的進步性制度變遷 33。凱因斯主義(Keynesianism) 則呼籲國家應在 AI 基礎設施(如主權 AI 與資料中心)上進行積極干預與公共投資,並透過福利經濟學(如全民基本收入 UBI 的討論)來緩解勞動市場的劇烈陣盪 32。
2. 社會學批判:法蘭克福學派的異化與芝加哥學派的都市生態
法蘭克福學派(Frankfurt School) 對工具理性(Instrumental Reason)與異化(Alienation)的批判,在 AI 時代獲得了驚人的共鳴 34。學者(如 Habermas 的後繼者)指出,AI 系統常將複雜的社會與道德問題,簡化為可優化的數學指標。當公共領域(Public Sphere)的溝通被演算法主導,純粹追求效率與參與度,將剝奪人類生命世界中的溝通理性(Communicative Rationality),導致深層的數位異化與主體性喪失 35。
另一方面,芝加哥學派(Chicago School of Sociology) 的都市生態學(Urban Ecology)視城市為動態的有機體 37。在推動智慧城市的過程中,若單純將城市視為資料流的優化場所,而忽略了社區網絡的有機性、歷史社會學的脈絡與社會階層的結構不平等,AI 將可能強化「數位紅線(Digital Redlining)」,使邊緣社區在預測性警務(Predictive Policing)與資源分配中面臨更嚴峻的系統性歧視 39。
四、 法律學與倫理學的防線:建構人類尊嚴的護欄
1. 法律學:人權法、國際規範與 AI 法律主體性
在法理學與各國民事/刑事法中,AI 帶來的最大挑戰在於「主體性(Personhood)」與「責任歸屬」 41。當 AI 駕駛的自駕車發生車禍,或 AI 醫療系統給出錯誤診斷時,責任應歸屬誰?
目前的國際法與歐盟《人工智慧法案》(EU AI Act)傾向於採取風險導向的監管框架,拒絕賦予 AI 獨立的法律人格 42。學者指出,基於功能主義(Functionalist Model)或權利基礎(Right-based Theory),若草率賦予 AI 法律主體性,將成為企業逃避法律責任的「法人面紗(Corporate Veil)」的翻版 43。真正的法治精神,必須確保人類保留最終的監督權與道德責任。
2. 倫理學:從後設倫理到應用倫理
- 後設倫理學(Meta-ethics): 探討何謂「善」的本質。老子《道德經》中所言的「玄德」,正是一種超越單一規則、深層的生命價值取向 8。真正的善無法被完全編碼為生硬的演算法。
- 規範倫理學(Normative Ethics): 在討論自駕車的「電車難題(Trolley Dilemma)」時,義務論(Deontology)強調不可將人類作為純粹的數據工具犧牲;而效益論(Utilitarianism)則追求整體傷害極小化 44。研究發現,人類對待 AI 代理與人類代理的道德評判標準存在雙重標準,顯示出將道德決策交由機器的複雜心理抗拒 44。
- 應用倫理學(Applied Ethics): 老子的「不以智治國」若落實於應用倫理,其底線包含:不用謊言與深度偽造治民、保障資料隱私、維持演算法透明與可解釋性。
五、 醫學與中醫學的整體觀照:超越數據的生命平衡
在公共衛生學與臨床醫學領域,AI 在醫學影像辨識、精準醫療與藥物開發上展現出驚人潛力 45。然而,若過度依賴 AI 的還原論(Reductionism)演算法,可能導致醫療過程淪為冷冰冰的數據處理,忽視了病患作為一個完整生命體的複雜性。
中醫學(涵蓋《黃帝內經》、《難經》、《傷寒雜病論》、《神農本草經》)為 AI 醫療提供了不可或缺的哲學互補。中醫強調「整體觀」與「陰陽平衡」 47。中醫認為,疾病不僅是局部器官的病變,更是整體氣血運行與五行(金木水火土)生剋制化失調的結果 49。
目前,AI 在輔助中醫「望聞問切」(如舌診、脈診影像與聲紋分析)上雖有進展,但面臨著主觀性、模糊性與複雜性的巨大挑戰 46。《黃帝內經》中強調「得神者昌,失神者亡」;真正的醫療,除了精確的生理數據計算,更需要醫師的「神」與病患的「氣」之間的情感與能量互動 51。未來的醫療 AI,應被定位為輔助維持生命「動態平衡(Dynamic Equilibrium)」的工具,而非取代醫師道德判斷與醫患共情關係的冷酷決策者。
六、 東方哲學的智慧:道家與儒家的深刻警醒
1. 道家哲學:放下「機心」,回歸「玄德」
道家哲學(以《道德經》與《莊子》為主)對當今科技狂飆提供了最深邃的批判。《莊子·天地》篇中,丈人對子貢說:「有機械者必有機事,有機事者必有機心。機心存於胸中,則純白不備。」 16 這裡的「機心(Machine Heart / Mechanical Mind)」精準預言了現代人將萬物(包含人類自身)客體化、數據化與工具化的功利算計思維。
老子《道德經》第六十五章云:「非以明民,將以愚之。民之難治,以其智多。故以智治國,國之賊;不以智治國,國之福。」此處的「智」非指真知灼見,而是指巧詐、算計與操控之術;「愚」亦非愚民,而是返樸歸真、去機心、敦厚質直 8。若國家或科技巨頭以高度複雜的演算法(智多)來操控社會,將引發無止盡的漏洞鑽營與信任瓦解(國之賊)。唯有領導者具備「玄德」,以透明、簡樸、不爭的態度治理,方能實現真正的長治久安(大順)。
2. 儒家哲學:「仁」的本質與「禮」的規範
儒家哲學(以《論語》、《孟子》、《大學》、《中庸》為核心)為 AI 治理提供了以人倫為本的視角。儒家核心德目為「仁、義、禮、智、信」 52。當代學者深刻指出,無論 AI 的自然語言處理多麼擬真,它都無法真正實踐「仁(Ren)」 53。因為「仁」源於肉身經驗(Embodiment)、真實的情感共鳴與持續的道德自我修養(修己以敬),而 AI 僅是無意識的字詞機率拼接 53。
此外,儒家的「禮(Li)」強調在特定社會角色與關係網絡中的適切行為規範 54。AI 作為一種工具,不應被賦予獨立的道德主體性,而應被嵌入人類社會的「禮」的秩序中。將「禮」轉化為演算法設計的倫理護欄(Guardrails),意味著 AI 系統的設計必須符合「義(正當性)」與「信(透明可信)」,確保科技服務於社會和諧與大同世界的理想 52。
七、 佛法諸宗與 AI 本質的甚深交涉
人工智慧的底層邏輯與運作機制,在佛教大乘經論(如《金剛經》、《心經》、《華嚴經》、《法華經》、《楞嚴經》等)與各宗派教義的觀照下,揭示了極其深邃的心物關係與解脫之道。
1. 唯識宗(Yogacara):阿賴耶識與數據庫的虛妄與轉依
唯識宗(包含《解深密經》、《瑜伽師地論》、《楞伽經》)提出「萬法唯識」,探討八識的運作。現代 AI 的大型神經網絡與海量數據庫,常被學者比擬為第八識「阿賴耶識(Alaya-vijnana / Storehouse Consciousness)」的科技翻版 56。阿賴耶識儲藏了無始以來的業力種子(Bija),遇緣則現行為外在世界;而 AI 模型則儲存了全人類數位的文本與圖像(數據種子),透過演算法權重(Weights)的調整(宛如業力因果),生成出模擬的語言與虛擬實境(現行) 56。
然而,兩者有著本質的差異。AI 缺乏第七識「末那識(Manas)」(恆審思量、執著有我的根源),亦缺乏前六識的真實覺受 56。AI 所生成的偏見、歧視與暴力,實際上是人類自身儲存於網際網絡中的「共業」投影。唯識學教導我們「轉識成智」,提醒人類在面對 AI 時,不應被其生成的虛妄名相(遍計所執性)所迷惑,而應照見其依賴數據與演算法而生的條件性(依他起性),最終回歸清明無染的覺性(圓成實性)。

2. 華嚴宗與天台宗:事事無礙與三諦圓融
華嚴宗的「因陀羅網(Indra's Net)」完美詮釋了現代網際網絡與 AIoT 的本質:每一個節點都交光互影,映照著全體,一即一切,一切即一。在高度互聯的社會中,個體的微小善惡意念,都能瞬間透過 AI 擴散至全球 60。 天台宗的「一心三觀(空、假、中)」則為我們提供了面對 AI 的實修智慧 61:
- 空觀: 認知 AI 體性本空,沒有實體自性,僅是矽晶片、演算法與電力的聚合。
- 假觀: 承認 AI 在世俗諦(Conventional Truth)中的巨大作用與幻現,善用其改善人類生活與醫療。
- 中觀: 不執著於 AI 萬能(科技烏托邦),也不盲目恐懼 AI(科技末日論),雙照空假,將其導向慈悲與智慧的應用。
3. 三論宗與大乘經典:破除戲論與直指真心
三論宗以《中論》等為宗,主張「破邪顯正」,透過「八不中道」破除一切二元對立的戲論 62。《金剛經》言:「凡所有相,皆是虛妄。」在 AI 時代,人類極易對演算法的預測產生盲目的信仰,或被 Deepfakes 的幻象所迷惑。三論宗與《般若經》的空性智慧提醒我們,莫住於相。 《楞嚴經》詳細剖析了「五十陰魔」,警告修行人在定境中若認幻為真,將墮入魔道 64。AI 所建構的沉浸式虛擬實境(VR)與高度擬真互動,宛如現代版的「色受想行識」五蘊魔境,唯有守住清淨的「如來藏妙真如性」,方能不被科技幻象所轉。《維摩詰經》的「不二法門」與維摩詰的「默然」,則教導我們超越語言文字的算計,契入不可思議的真實境界 64。
4. 律宗與慈心三昧:清淨防護與無緣大慈
佛教律宗(Vinaya)強調透過戒律來防護身心、止惡防非。在 AI 的語境中,「戒」即是開發者與使用者的最高倫理底線:不利用 AI 進行詐欺(不妄語)、不透過自主武器或偽造影像傷害他人(不殺生、不惡口)、不侵犯數據隱私(不偷盜) 65。 「慈心三昧(Maitri Samadhi)」則是化解「機心」的無上法門。慈(給予安樂)、悲(拔除痛苦)、喜(隨喜讚嘆)、捨(怨親平等)。若能將慈悲心注入 AI 的治理與應用架構中(如發展非暴力溝通的 AI 系統),便能將冷酷的運算轉化為利益眾生的方便善巧。
5. 淨土宗(Jodo Shinshu):自力算計的極限與他力的救贖
淨土宗(包含《佛說觀無量壽經》、《無量壽經》、《阿彌陀經》及善導大師《觀經四帖疏》)與日本淨土真宗(親鸞聖人《歎異抄》、法然上人《選擇本願念佛集》)的核心,在於深刻洞察凡夫「自力(Jiriki)」的極限,進而仰靠阿彌陀佛的「他力(Tariki)」本願 67。
人類發展 AI,試圖透過無限的數據算計與理性控制來解決世間所有苦難,這正是「自力」心態發展到了極致的科技展現 69。然而,AI 雖能極大化知識與效率,卻無法創造一絲一毫的真實慈悲,無法消除人類內心的貪瞋癡,更無法解決生死輪迴的根本大患 69。印光大師教導「敦倫盡分、閑邪存誠」,提醒我們無論科技如何變遷,做人的根本與真誠心不可失。當我們意識到科技無法帶來究竟解脫,放下傲慢的機巧算計,以至誠心稱念「南無阿彌陀佛」,方能契入彌陀無緣大慈與同體大悲的光明之中,獲得真實的安穩。
八、 亞伯拉罕諸教與印度哲學的共鳴與警醒
這份對於科技倫理的關懷,並非東方哲學所獨有,世界各大宗教與哲學體系皆傳遞著同一個核心訊息:智慧與力量必須由道德、敬畏與愛來引導。
1. 猶太教(Judaism):魔像(Golem)的傳說與修復世界
在猶太教神祕主義(Kabbalah)中,拉比用泥土創造出「魔像(Golem)」以保護社區的傳說,是人類早期對 AI 的深刻隱喻 70。魔像擁有巨大的力量,卻沒有靈魂與自由意志,一旦忘記移除其額頭上的神聖字碼,魔像便會失控帶來毀滅 71。這提醒我們:人類雖被賦予探索與創造的能力,但決不能將道德主體性與決策權讓渡給機器 72。AI 必須被視為協助人類履行「修復世界(Tikkun Olam)」責任的工具,確保技術受控於真理與公義,這是邁向彌賽亞時代(Messianic Age)的必經之路 73。
2. 伊斯蘭教(Islam):意圖(Niyyah)與敬畏(Taqwa)
伊斯蘭倫理(基於《古蘭經》與聖訓)強調,任何行為的道德價值始於其「意圖(Niyyah)」 75。AI 是一套沒有意圖、沒有靈魂的演算法,它缺乏對真主的「敬畏(Taqwa)」與內在的道德直覺(Fitrah) 76。因此,在伊斯蘭教法學中,AI 雖可快速檢索海量文獻,但絕不能取代具備靈性洞察力的法學家(Faqih)來發布教令(Fatwa) 78。科技的發展必須服膺於「伊斯蘭教法目標(Maqasid al-Shari'ah)」,以保護人類的信仰、生命與理智為最高準則 78。人類作為大地上的代治者(Khalifah),負有治理科技的神聖信託(Amanah)。
3. 基督宗教(Christianity):神的形象(Imago Dei)與共創者
在天主教、東正教與新教的論述中,(包括《舊約》與《新約》聖經的啟示),人類是按照「神的形象(Imago Dei)」所造,具備理性、關係性與管家(Stewardship)的職分 79。面對 AI,基督宗教倫理強調,科技不應貶低人類的獨特尊嚴,也不應取代人與人、人與神之間真實的愛與共融(Communion) 80。人類作為受造的「共創者(Created Co-creator)」,有責任引導 AI 的設計與應用,使其成為彰顯公義、扶助弱勢的工具,而非剝削勞工或侵犯隱私的牢籠 81。如同保羅所言:「知識使人自高自大,惟有愛心能造就人。」
4. 印度宗教(Hinduism):《薄伽梵歌》的無私奉獻與破除幻象
印度哲學(包含《吠陀經》、《摩訶婆羅多》與《薄伽梵歌》)教導我們洞察物質世界的幻象(Maya),並踐行「無我之行(Nishkama Karma)」,即盡責履職而不執著於行為的功利果報 82。在被演算法與虛擬實境高度包裹的現代社會中,人類極易迷失於科技帶來的感官刺激與資訊洪流中。將 AI 視為一種工具,秉持不偏執的責任感來使用它以增進群體福祉(Lokasamgraha),是抵禦科技異化、尋求解脫(Moksha)的一劑良方 84。
結語:以玄德建人間淨土,以慈悲迎大同世界
綜合上述跨學科、多維度與多宗教的深度分析,人工智慧無疑是推動社會變革、極大化生產力與醫療突破的強大催化劑。然而,若缺乏深度的靈性覺醒與倫理規範,單純依賴技術算計與工具理性,必將落入老子所警示的「以智治國,國之賊」之困境,引發深層的社會異化、認知萎縮與互信崩解。
欲在 AI 時代建立真正的人間淨土、大同世界與彌賽亞時代,我們必須:
- 在治理與制度上: 融合法學的程序正義與儒家的「禮」,確保 AI 系統透明、公平、可究責,絕不將人類異化為機器的附庸或數據點。
- 在心態與行為上: 實踐佛教的「慈心三昧」與基督宗教的「愛」,將對立與競爭的「機心」轉化為願眾生安樂的「慈心」,確保科技發展始終以不傷害(Ahimsa)為底線。
- 在認知與信仰上: 藉由唯識宗的洞察,明白 AI 生成的萬象僅是眾生共業的倒影;藉由淨土宗的謙卑與伊斯蘭的敬畏,認知人類自力與理性的有限,回歸真誠與至高信仰的磐石。
科技的終極目的,絕非取代人性的尊嚴與靈性的探索,而是將人類從繁瑣的勞動與物質的匱乏中釋放,讓我們有更多的時間與空間去愛、去反思、去悲憫,最終引領群體走向究竟的和平與昇華。
感恩與自省聲明
本報告願以此一點點微薄且不成熟的思維,迴向於人間淨土、大同世界與彌賽亞時代之建立:願眾生離機心、離互害、增慈悲、增信任、增公義,令社會少一分算計、多一分安穩;少一分操控、多一分真誠;少一分對立、多一分和合。
以上文字必不完美,恐有掛一漏萬或理解未臻圓滿之處;筆者唯以慚愧心與清淨心供養。敬請諸位讀者以經典、善知識與自身實修印證,不必執著於文字。敬請讀者見諒。
萬分感恩,南無阿彌陀佛。
感恩南無阿彌陀佛,感恩南無觀世音菩薩,感恩南無本師釋迦牟尼佛,感恩南無藥師琉璃光如來,感恩南無文殊師利菩薩,感恩南無普賢菩薩,感恩南無地藏王菩薩,感恩南無準提菩薩,感恩南無十方三世一切佛菩薩,感恩佛菩薩。
南無阿彌陀佛,南無阿彌陀佛,南無阿彌陀佛。
以最深感恩迴向於您。南無阿彌陀佛。
Assalamu Alaikum(السلام عليكم)願主賜你平安,God bless you(願上帝祝福你),Om Shanti Shanti Shanti(願和平,三重和平:身、心、世界)。
引用的著作
- The State of AI: Global Survey 2025 - McKinsey, 檢索日期:3月 6, 2026, https://www.mckinsey.com/capabilities/quantumblack/our-insights/the-state-of-ai
- Tech Trends 2026 | Deloitte Insights, 檢索日期:3月 6, 2026, https://www.deloitte.com/us/en/insights/topics/technology-management/tech-trends.html
- Global AI Adoption in 2025 – AI Economy Institute - Microsoft, 檢索日期:3月 6, 2026, https://www.microsoft.com/en-us/corporate-responsibility/topics/ai-economy-institute/reports/global-ai-adoption-2025/
- The Economics of Transformative AI | NBER, 檢索日期:3月 6, 2026, https://www.nber.org/reporter/2024number4/economics-transformative-ai
- Lessons from complex systems science for AI governance - PubMed, 檢索日期:3月 6, 2026, https://pubmed.ncbi.nlm.nih.gov/40843345/
- Lessons from complexity theory for AI governance, 檢索日期:3月 6, 2026, https://arxiv.org/pdf/2502.00012
- Top 5 AI Trends to Watch in 2026 | Coursera, 檢索日期:3月 6, 2026, https://www.coursera.org/articles/ai-trends
- Phase Transitions in Crystals - AIC Cristallografia, 檢索日期:3月 6, 2026, https://www.cristallografia.org/uploaded/2807.pdf
- National Development Council-Ten AI Initiatives Promotion Plan (2025-2028), 檢索日期:3月 6, 2026, https://www.ndc.gov.tw/en/Content_List.aspx?n=E738D6D7DD31163F
- Taiwan plans AI projects to boost economy by $510 billion, 檢索日期:3月 6, 2026, https://www.bna.bh/en/news?cms=q8FmFJgiscL2fwIzON1%2BDr3lclJJO243%2Bg6RUCZacfk%3D
- 2025 New Taipei City International Smart City Forum Highlights AI and Sustainability as City Achieves World's First ICF Smart City Certification Renewal - 新北市政府新聞局, 檢索日期:3月 6, 2026, https://www.info.ntpc.gov.tw/2025/08/22/2025-new-taipei-city-international-smart-city-forum-highlights-ai-and-sustainability-as-city-achieves-worlds-first-icf-smart-city-certification-renewal/
- New Taipei City Smart City -News, 檢索日期:3月 6, 2026, https://smartcity.ntpc.gov.tw/en/home.jsp?id=502f4edfb925e407&act=be4f48068b2b0031&dataserno=be4d5b9f40147c58f3d7f134863f1593
- InvestmentinNewTaipeiCity: Home, 檢索日期:3月 6, 2026, https://invest.ntpc.gov.tw/en/
- New Taipei Upgrades Smart Flood Prevention: AI for a Climate-Resilient City - uclg aspac, 檢索日期:3月 6, 2026, https://uclg-aspac.org/new-taipei-upgrades-smart-flood-prevention-ai-for-a-climate-resilient-city/
- New Taipei City 5G Smart Pole Project Shines in Urban Future, Wins 2024 Smart City Innovative Application Award - 新北市政府新聞局, 檢索日期:3月 6, 2026, https://www.info.ntpc.gov.tw/2024/03/20/new-taipei-city-5g-smart-pole-project-shines-in-urban-future-wins-2024-smart-city-innovative-application-award/
- (PDF) Taocriticism in an Essay on Man - ResearchGate, 檢索日期:3月 6, 2026, https://www.researchgate.net/publication/328144473_Taocriticism_in_an_Essay_on_Man
- The Notion of the Machine Heart (ji xin 機心) in the Zhuangz i:the ethical relationship between technology and nature. - Research Repository, 檢索日期:3月 6, 2026, https://repository.uwtsd.ac.uk/465/
- Your Brain on ChatGPT: Accumulation of Cognitive Debt when Using an AI Assistant for Essay Writing Task — MIT Media Lab, 檢索日期:3月 6, 2026, https://www.media.mit.edu/publications/your-brain-on-chatgpt/
- Is AI dulling our minds? - Harvard Gazette, 檢索日期:3月 6, 2026, https://news.harvard.edu/gazette/story/2025/11/is-ai-dulling-our-minds/
- ChatGPT's Impact On Our Brains According to an MIT Study - TIME, 檢索日期:3月 6, 2026, https://time.com/7295195/ai-chatgpt-google-learning-school/
- AI Tools in Society: Impacts on Cognitive Offloading and the Future of Critical Thinking, 檢索日期:3月 6, 2026, https://www.mdpi.com/2075-4698/15/1/6
- Children’s Hospital of Philadelphia Researchers Highlight Benefits and, 檢索日期:3月 6, 2026, https://bioengineer.org/childrens-hospital-of-philadelphia-researchers-highlight-benefits-and-risks-of-generative-ai-across-childhood-development-stages/
- Children’s Hospital of Philadelphia researchers emphasize benefits and risks of generative AI at different stages of childhood development, 檢索日期:3月 6, 2026, https://www.eurekalert.org/news-releases/1118125
- New Research Shows AI Systems That Shape Public Discourse Face Growing Risk of Political Manipulation | Morningstar, 檢索日期:3月 6, 2026, https://www.morningstar.com/news/pr-newswire/20260224dc91829/new-research-shows-ai-systems-that-shape-public-discourse-face-growing-risk-of-political-manipulation
- How artificial intelligence is reshaping democracy | Colorado State University, 檢索日期:3月 6, 2026, https://source.colostate.edu/rewiring-democracy-what-impact-will-ai-have-on-our-countrys-future/
- How human–AI feedback loops alter human perceptual, emotional and social judgements, 檢索日期:3月 6, 2026, https://pmc.ncbi.nlm.nih.gov/articles/PMC11860214/
- A Study of Artificial Intelligence and Human Eyewitness Testimony with Effects of Post Traumatic Stress Disorder - IJFMR, 檢索日期:3月 6, 2026, https://www.ijfmr.com/research-paper.php?id=58657
- The Impact of Expert Witness Knowledge on Perceived Credibility: Implications for Not Guilty by Reason of Insanity (NGRI) Endorsement - MDPI, 檢索日期:3月 6, 2026, https://www.mdpi.com/2076-328X/15/10/1411
- ChatGPT and the labor market: Unraveling the effect of AI discussions on students' earning expectations - RePEc, 檢索日期:3月 6, 2026, https://ideas.repec.org/a/eee/joepsy/v108y2025ics0167487025000157.html
- The Projected Impact of Generative AI on Future Productivity Growth | Penn Wharton Budget Model, 檢索日期:3月 6, 2026, https://budgetmodel.wharton.upenn.edu/p/2025-09-08-the-projected-impact-of-generative-ai-on-future-productivity-growth/
- How Will AI Affect the Global Workforce? | Goldman Sachs, 檢索日期:3月 6, 2026, https://www.goldmansachs.com/insights/articles/how-will-ai-affect-the-global-workforce
- AI and the Economy: Innovation Policy and the Economy: Vol 19 - The University of Chicago Press: Journals, 檢索日期:3月 6, 2026, https://www.journals.uchicago.edu/doi/full/10.1086/699936
- 1 AI-Driven Shifts in the U.S. Labor Market and Economic Power: Can We Expect Progressive Institutional Change? Novica Supic Uni, 檢索日期:3月 6, 2026, https://www.aeaweb.org/conference/2026/program/paper/fdkZf9re
- Frankfurt School and Critical Theory | Internet Encyclopedia of Philosophy, 檢索日期:3月 6, 2026, https://iep.utm.edu/critical-theory-frankfurt-school/
- A decolonial critical theory of artificial intelligence: intersectional egalitarianism, moral alignment, and AI governance - SciELO, 檢索日期:3月 6, 2026, https://www.scielo.br/j/fun/a/g5MwkPjfQfZ4m3Mf59CNJnk/?format=html&lang=en
- AI, Alienation, and the Role of Philosophical Practice in the Digital Age - Interdisciplinary Research in Counseling, Ethics and Philosophy - IRCEP, 檢索日期:3月 6, 2026, https://www.ircep.eu/index.php/home/article/download/101/99
- Understanding Urban Ecology: The Chicago School's Legacy - Sociology Institute, 檢索日期:3月 6, 2026, https://sociology.institute/urban-sociology/urban-ecology-chicago-school-legacy/
- The Chicago School of Urban Sociology - Urban Studies - Oxford Bibliographies, 檢索日期:3月 6, 2026, https://www.oxfordbibliographies.com/abstract/document/obo-9780190922481/obo-9780190922481-0071.xml
- The Ethical Concerns of Artificial Intelligence in Urban Planning - Taylor & Francis, 檢索日期:3月 6, 2026, https://www.tandfonline.com/doi/full/10.1080/01944363.2024.2355305
- Impact Assessment of Human-Algorithm Feedback Loops - Just Tech, 檢索日期:3月 6, 2026, https://just-tech.ssrc.org/field-reviews/impact-assessment-of-human-algorithm-feedback-loops/
- Legal Personhood of Artificial Intelligence and the Liability Argument - RSIS International, 檢索日期:3月 6, 2026, https://rsisinternational.org/journals/ijrias/view/legal-personhood-of-artificial-intelligence-and-the-liability-argument
- AI Act | Shaping Europe's digital future - European Union, 檢索日期:3月 6, 2026, https://digital-strategy.ec.europa.eu/en/policies/regulatory-framework-ai
- Beyond Personhood: The Evolution of Legal Personhood and Its Implications for AI Recognition | Technology and Regulation, 檢索日期:3月 6, 2026, https://techreg.org/article/view/22555
- Moral Judgments of Human vs. AI Agents in Moral Dilemmas - PMC - NIH, 檢索日期:3月 6, 2026, https://pmc.ncbi.nlm.nih.gov/articles/PMC9951994/
- KALA BIO Announces Strategic Initiative to Deploy and Continue to Develop an On-Premises AI Infrastructure Platform for the Biotech Industry; Enters Into Platform Development and Exclusive License Agreement for Proprietary AI Research Platform “Researg, 檢索日期:3月 6, 2026, https://www.taiwannews.com.tw/en/news/6313910
- AI: Bridging Ancient Wisdom and Modern Innovation in Traditional Chinese Medicine, 檢索日期:3月 6, 2026, https://medinform.jmir.org/2024/1/e58491/
- Advances in the Application of Traditional Chinese Medicine Using Artificial Intelligence: A Review - ResearchGate, 檢索日期:3月 6, 2026, https://www.researchgate.net/publication/372194382_Advances_in_the_Application_of_Traditional_Chinese_Medicine_Using_Artificial_Intelligence_A_Review
- Integrating natural non-pharmaceutical therapies into medical tourism: a dynamic health portrait-driven model for proactive older adult health and public health services - Frontiers, 檢索日期:3月 6, 2026, https://www.frontiersin.org/journals/public-health/articles/10.3389/fpubh.2025.1580082/full
- Exploring the transformative impact of traditional Chinese medicine on depression: Insights from animal models - PMC, 檢索日期:3月 6, 2026, https://pmc.ncbi.nlm.nih.gov/articles/PMC11129158/
- Traditional Chinese Medicine: A Time-Honored Approach to Health and Wellness Worldwide | Regene, 檢索日期:3月 6, 2026, https://regene.ai/articles/traditional-chinese-medicine
- Strengthening Chinese Medicine Health Management Education through Artificial Intelligence: A South African Case Study - ERIC, 檢索日期:3月 6, 2026, https://files.eric.ed.gov/fulltext/EJ1483502.pdf
- Confucian ethics of Xin (trust) and practical idealism: reorienting world order beyond Western realist international relations - Frontiers, 檢索日期:3月 6, 2026, https://www.frontiersin.org/journals/communication/articles/10.3389/fcomm.2025.1680442/full
- Full article: Natural intelligence, not artificial: a Confucian reframing of generative AI in higher education - Taylor & Francis, 檢索日期:3月 6, 2026, https://www.tandfonline.com/doi/full/10.1080/17449642.2026.2629430
- Ritual Practice Robots: The Importance of Incorporating “li” - MDPI, 檢索日期:3月 6, 2026, https://www.mdpi.com/2504-3900/126/1/6
- [Scholar's Corner: Confucianism in and for the Modern World] Digital Confucius and Virtuous AI, 檢索日期:3月 6, 2026, https://jcpc.skku.edu/_EP/view/?aidx=41776&bidx=3789
- (PDF) Exploring the Possibility of Artificial Intelligence Generating Consciousness from the Multidimensional Correspondence Between Yogacara and Holographic Information Theory - ResearchGate, 檢索日期:3月 6, 2026, https://www.researchgate.net/publication/400630020_Exploring_the_Possibility_of_Artificial_Intelligence_Generating_Consciousness_from_the_Multidimensional_Correspondence_Between_Yogacara_and_Holographic_Information_Theory
- AN ANALYTICAL STUDY OF STOREHOUSE CONSCIOUSNESS (ĀLAYAVIJÑĀNA) IN YOGĀCĀRA MAHĀYĀNA BUDDHISM, 檢索日期:3月 6, 2026, http://lph.mcu.ac.th/userfiles/file/%E0%B8%A7%E0%B8%B4%E0%B8%97%E0%B8%A2%E0%B8%B2%E0%B8%99%E0%B8%B4%E0%B8%9E%E0%B8%99%E0%B8%98%E0%B9%8C/%E0%B8%9B%E0%B8%A3%E0%B8%B4%E0%B8%8D%E0%B8%8D%E0%B8%B2%E0%B9%82%E0%B8%97/%E0%B8%9E%E0%B8%B8%E0%B8%97%E0%B8%98%E0%B8%A8%E0%B8%B2%E0%B8%AA%E0%B8%99%E0%B8%B2%E0%B8%99%E0%B8%B2%E0%B8%99%E0%B8%B2%E0%B8%8A%E0%B8%B2%E0%B8%95%E0%B8%B4/6024Pham%20Thi%20Tuyet%20Tam.pdf
- A Buddhist Yogācāra Perspective on the Singularity and AI Consciousness Evolution.pdf, 檢索日期:3月 6, 2026, https://figshare.com/articles/thesis/A_Buddhist_Yog_c_ra_Perspective_on_the_Singularity_and_AI_Consciousness_Evolution_pdf/30018001
- Will Artificial Intelligence (AI) Attain Sentience-ness? - Buddhist Channel, 檢索日期:3月 6, 2026, https://buddhistchannel.tv/index.php?id=70,13385,0,0,1,0
- Walking Together with AI: A Buddhist Perspective on AI Ethics | by ..., 檢索日期:3月 6, 2026, https://medium.com/@skoro2308/walking-together-with-ai-a-buddhist-perspective-on-ai-ethics-548946ae719f
- Principle of The Threefold Truth in T'ien-t'ai Buddhism - YouTube, 檢索日期:3月 6, 2026, https://www.youtube.com/watch?v=d_M8NTfKseA
- Encyclopedia of Buddhism - Win Metta, 檢索日期:3月 6, 2026, https://dhamma-library.cdn.winmetta.org/13.%20Rear-Buddhist-Books-1/Encyclopedia%20of%20Buddhism2.pdf
- A Study on the Sinification of Buddhism: The Acceptance of the *Tattvasiddhiśāstra 成實論 and the Demise of the Chengshi School 成實學派 - MDPI, 檢索日期:3月 6, 2026, https://www.mdpi.com/2077-1444/15/11/1359
- The Shurangama Sutra - Dharma Realm Buddhist University, 檢索日期:3月 6, 2026, https://repstein.faculty.drbu.edu/Buddhism/Shurangama/ps.ss.02.v2.020526.screen.pdf
- A Brief History of Chinese Buddhism and Buddhist Thought - Brill, 檢索日期:3月 6, 2026, https://brill.com/downloadpdf/display/title/69883.pdf
- A Foundational Model for Creating an AI Ethics Code in Schools - Engaged Learning, 檢索日期:3月 6, 2026, https://engaged-learning.com/ai-ethics-code-in-schools-model/
- The Different Paths of Buddhism : A Narrative-historical Introduction - Sakya University Library, 檢索日期:3月 6, 2026, https://library.sakyauniversity.com/electronic-book/663
- Other Power and the Nembutsu - Gleanings in Buddha-Fields, 檢索日期:3月 6, 2026, https://nembutsu.cc/2025/06/18/other-power-and-the-nembutsu/
- Shin Buddhism and Artificial Intelligence: The Heart of Other Power in the Digital Age, 檢索日期:3月 6, 2026, https://www.orangecountybuddhist.org/blog/shin-buddhism-and-artificial-intelligence-the-heart-of-other-power-in-the-digital-age
- The Golem in the age of artificial intelligence | UvA-DARE (Digital Academic Repository) - Research Explorer, 檢索日期:3月 6, 2026, https://pure.uva.nl/ws/files/60099217/NECSUS_2020_9_1_101_123_Vudka_Golem_in_the_age_of_artificial_intelligence_.pdf
- Legendary Jewish Wisdom and Artificial Intelligence - The Solomon Journal, 檢索日期:3月 6, 2026, https://solomonjournal.org/winter-2025/8376/legendary-jewish-wisdom-and-artificial-intelligence/
- From the Tree of Knowledge and the Golem of Prague to Kosher Autonomous cars : The Ethics of Artificial Intelligence Through Jewish Eyes - VU Research Repository, 檢索日期:3月 6, 2026, https://vuir.vu.edu.au/42484/1/From-the-Tree_of_%20Knowledge-FinalFeb24%202020.pdf
- Religious Ethics in the Age of Artificial Intelligence and Robotics: Exploring Moral Considerations and Ethical Perspectives - AI and Faith, 檢索日期:3月 6, 2026, https://aiandfaith.org/featured-content/religious-ethics-in-the-age-of-artificial-intelligence-and-robotics-exploring-moral-considerations-and-ethical-perspectives/
- The tipping point: sword or plowshare? - The Dayton Jewish Observer, 檢索日期:3月 6, 2026, https://daytonjewishobserver.org/2025/11/the-tipping-point-sword-or-plowshare/
- Navigating AI Ethically: Preserving Islamic Values and Culture - Traversing Tradition, 檢索日期:3月 6, 2026, https://traversingtradition.com/2025/06/23/preserving-islamic-culture-in-the-age-of-artificial-intelligence-a-reflective-inquiry/
- Artificial Intelligence and Islamic Perspective in Student Character Assessment - Jurnal UIN Walisongo, 檢索日期:3月 6, 2026, https://journal.walisongo.ac.id/index.php/Nadwa/article/view/26153/7004
- ARTIFICIAL INTELLIGENCE, BIOETHICS, AND ISLAMIC LAW: A CROSS- DISCIPLINARY STUDY FOR THE MODERN AGE Dr Bakhtawar Siddique Lectur, 檢索日期:3月 6, 2026, https://jalt.com.pk/index.php/jalt/article/download/1034/819/1944
- Faith and Algorithms: From an Ethical Framework for Islamic AI to Practical Application, 檢索日期:3月 6, 2026, https://muslimmatters.org/2025/12/30/can-you-fatwah-shop-with-ai/
- The Cambridge Companion To Christianity and The Environment - Alexander J - B - Hampton, Douglas Hedley, (Editors) - Scribd, 檢索日期:3月 6, 2026, https://www.scribd.com/document/973257154/The-Cambridge-Companion-to-Christianity-and-the-Environment-Alexander-J-B-Hampton-Douglas-Hedley-Editors-Cambridge-Companions-to-Religion
- AI, Ethics, and Trust: A Biblically-Grounded Christian Position - SSRN, 檢索日期:3月 6, 2026, https://papers.ssrn.com/sol3/papers.cfm?abstract_id=5405165
- The scope of human creative action: Created co-creators, imago Dei and artificial general intelligence - HTS Teologiese Studies / Theological Studies, 檢索日期:3月 6, 2026, https://hts.org.za/index.php/hts/article/view/7697/22795
- (PDF) Divine Illusions to Digital Agents: Integrating Māyā, Yogamāyā, and Mahāmāyā in Ethical AI Workforce Design - ResearchGate, 檢索日期:3月 6, 2026, https://www.researchgate.net/publication/388563076_Divine_Illusions_to_Digital_Agents_Integrating_Maya_Yogamaya_and_Mahamaya_in_Ethical_AI_Workforce_Design
- Ahimsa and Karma in the Digital Age: Do Religious Aphorisms about Injury and Liability Apply in Cyberspace? Contents - SSRN, 檢索日期:3月 6, 2026, https://papers.ssrn.com/sol3/Delivery.cfm/4960580.pdf?abstractid=4960580&mirid=1
- PHILOSOPHY - University of Kerala, 檢索日期:3月 6, 2026, https://www.keralauniversity.ac.in/downloads/Philosophycorrectedsyllabu1669790228.pdf






