🌿 《資訊管理篇》——雲端知識、文化傳承與數位永續
主題:從數據到智慧——構築企業跨越時空的數位基因

一、【文章摘要】
在人工智慧(AI)與數位浪潮共生的時代,企業的競爭力已不再僅取決於資金或設備的規模,而在於 資訊的轉化率 與 知識的存續力。資訊管理不應只是瑣碎的資料儲存,它是企業文化、核心智慧與價值資產的長期灌溉。
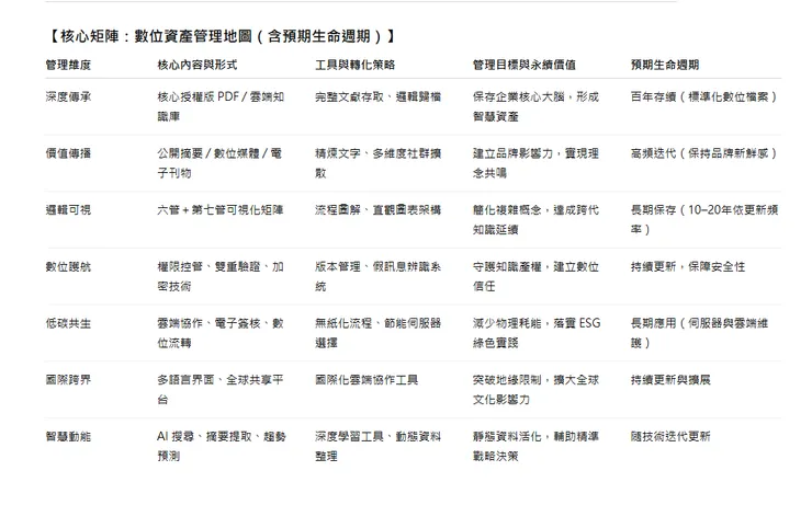
透過數位永續的建構,我們不僅保存過去,更為未來的國際交流與 ESG 永續發展,鋪設一條通往卓越的數位絲路。二、【核心矩陣:數位資產管理地圖(含預期生命週期)】

三、【數位永續的四大發表策略】
- 分層授權,守護智慧核心
採「外放概念、內存真傳」策略。公開版以摘要與圖表吸引共鳴,核心全文透過加密 PDF 或雲端權限控管、浮水印標註著作權,確保知識財產安全流轉。 - 視覺解構,管理無國界
矩陣圖與可視化流程將六管管理與公司治理結構化。直觀圖表便於跨部門溝通,也形成難以複製的企業管理模板,提升競爭門檻。 - 防禦升級,構築數位長城
在資訊安全層次,引入權限控管、雙重驗證、加密技術、版本管理與假訊息辨識,維護資訊的真實性與唯一性,構築數位永續的厚實基礎。 - 綠色雲端,落實 ESG 願景
雲端協作、電子簽核與無紙化流程不僅提高效率,更將資訊管理轉化為低碳行為,具體落實企業對地球公民責任的承諾。
四、【思想導引:三階段意境】

- 繁茂與承載(大樹的實體時期)
大樹根系深植大地,枝葉繁茂,陽光透過葉縫灑下斑駁光影。地上散落泛黃書卷,象徵紙張與知識承載。大樹代表傳統、厚重,以及與自然最直接的連結。 - 解構與流動(轉化的瞬間)
樹幹化為幽藍與金色光點數據方塊,書卷文字化為光束,沿樹幹上升,樹內部透明中空,充滿流動光影。知識開始獲得流動與共享自由,科技解構實體,釋放智慧能量。 - 匯聚與永續(數位雲端時期)
樹冠變為巨大的數據雲,智慧根系連接伺服器與裝置,根部盛開光量子永續蓮花,象徵數位永續與環保。知識跨越時空,無處不在,形成無形卻堅固的數位燈塔。
五、【結語】
資訊管理不只是企業的成本支出,而是企業 「數位遺產」。
透過電子雲端、文化傳承、AI 工具與數位永續策略的深度整合,
我們不僅優化當下效率,更為組織保存了珍貴的智慧與靈魂。
當資訊變得永續,企業的智慧便能跨越時間與空間,
在變動的時代中,成為屹立不搖的數位燈塔。
© 玥汐智匯藝創元工作室,保留一切權利。
未經授權不得轉載、摘編或以任何形式進行商業使用。


















