1. 導論:特權與市場秩序的謙卑思辨
在當前瞬息萬變且充滿挑戰的全球經濟格局中,剖析「特權」與「進入障礙」已不再僅是冷峻的學術辯論,而是關乎產業核心競爭力與社會共好的戰略議題。這份報告並非單純數據與理論的堆疊,而是對現行制度如何形塑生產力、激發創新以及維持社會公平的深刻反思。我們必須以極致謙卑的心態審視,制度的設計究竟是在推動文明的進步,還是在無意中成為了發展的絆腳石。
根據核心定義,「特權」修補市場失靈(如資訊不對稱、外溢效果或公地悲劇),還是在缺乏公共理由下被用來創造地租(Rent)並保護既得利益。若特權具備透明、暫時、可退場且可檢驗的特性,它或許能成為扶持新興價值、守護弱勢的慈悲工具;反之,若其演變為排除競爭的枷鎖,長期而言將從根本上侵蝕國家的動態效率與社會大眾的福祉。
--------------------------------------------------------------------------------
2. 多維經濟學派視角:特權的多重面貌
為了制定公平且具前瞻性的政策,我們需要整合從古典、芝加哥到生態經濟學的多維視角。這種全方位的審視,能讓我們看見數字背後的人本價值與跨世代的正義。
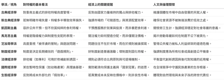
2.1 各大學派對特權之觀點與人文反思分析

2.2 關鍵機制:尋租行為對社會價值的侵蝕
在上述框架下,我們必須區分「地租」與「尋租」的本質差異。當企業投入資源於遊說、關係維護或規則設計以取得收益,而非致力於技術突破或價值創造時,這便是最典型的尋租(Rent-seeking)。尋租行為不僅導致資本流向關係戶而非高生產力用途,更將社會競爭從「價值創造」轉向「關係分配」。這不僅是效率的損失,更是對社會正義與誠實勞動精神的背叛。
理論的視角賦予我們看透表象的眼力,接下來我們將探討,當這些理論轉化為現實中的法規障礙時,是如何具體地成為市場競爭的隱形枷鎖。
--------------------------------------------------------------------------------
3. 法規俘虜與進入障礙:市場競爭的隱形枷鎖
法規俘虜(Regulatory Capture)是制度設計中最大的隱憂,它描述了管制者逐漸轉向為被管制者利益服務的過程。這種機制使特權從「例外」變成了「常態」,徹底破壞了市場的可競逐性(Contestability)。
3.1 進入障礙與特權的類型深度剖析
特權透過多樣化形式存在,其初衷雖各有其時空背景下的考量,但其最終結果往往是加厚了既得利益者的護城河:
- 法律性特權: 如專利或特許。初衷在於保障投資,但若過度擴張,則會形成技術封鎖。
- 管制性特權: 如過度的准入審查。旨在保護品質,卻常淪為既有者的「行政護城河」。
- 財政性特權: 如定向補貼或低息融資。雖能扶植產業,但也容易造成企業的長期依賴與僵化。
- 政治性特權: 如關係型採購。使「政治連結」的權重高於「真實生產力」,扭曲了良性的激勵。
- 國際性特權: 國家冠軍政策。初衷是戰略自主,但往往買到了時間卻失去了自我提升的壓力。
- 生態性特權: 這是最隱蔽的特權,透過低估污染成本,將企業的利潤建立在大眾的健康損害上。
3.2 競爭力衝擊評價:對「動態效率」的深度傷害
根據 OECD 與 FTC 的研究,進入障礙對產業競爭力的打擊是全方位的。我們不僅應關注消費者剩餘的減少(靜態效率),更應關注動態效率(Dynamic Efficiency)的破壞。
所謂動態效率的喪失,本質上是在「絕育未來」。當法規障礙保護了效率低下的既有企業,這不僅阻礙了熊彼特(Schumpeter)所言的「創造性破壞」,更造成了嚴重的路徑依賴(Path Dependency)。例如,對化石燃料的體制性保護,會鎖定過時的基礎設施與技術,進而使潛在的新興技術(如新能源技術)根本無法獲得萌芽的空間。這種對未知科技的扼殺,是國家競爭力最沉痛的損失。
雖然弊端顯著,但在現實政治經濟中,我們仍需慈悲地理解特權在特定情境下的權衡與辯證。
--------------------------------------------------------------------------------
4. 權衡與辯證:特權的「利」與「弊」
我們應以中立且慈悲的語氣承認,在某些情境下,差異化對待具備修補市場失靈的潛在價值,這需要我們具備極細緻的洞察力與對現實的包容。
4.1 得失對照分析:全球視野下的權衡
以 OECD 2025 年德國經濟調查 為例,報告指出行政負擔與競爭障礙不僅增加了成本,更減少了既有企業投資新技術的壓力。以下是我們對六大面向的得失權衡評估:

4.2 數據警示與「計量經濟學的謙卑」
以化石燃料補貼為例,IMF 2025 年數據提醒我們,全球明示性補貼約為 7,250 億美元,但若計入環境與健康等隱含補貼,總額竟高達 6.7 兆美元(佔全球 GDP 5.8%)。這種將成本外部化的做法,本質上是向未來世代「預支」資源。
然而,在解讀數據時,身為研究者必須保持深刻的謙卑。我們必須銘記:相關性並不等於因果關係(Correlation does not equal causation)。數據往往是情境性的,我們對複雜經濟體系的理解可能依然粗淺。因此,所有的政策建議都應抱持「持續學習」的精神,而非自滿於現有的分析結果。
在體察數據的局限後,我們更應轉向如何優化制度,使權力真正轉化為社會的責任。
--------------------------------------------------------------------------------
5. 制度優化策略:打破既得利益與恢復動態效率
為了恢復市場的動態效率,我們必須建立一套透明、具備公共價值且「可退場」的支持機制。
5.1 監管衝擊評估清單(Regulatory Impact Assessment Checklist)
未來在審核或評估任何特權政策時,建議採用以下嚴謹的檢核標準:
- [ ] 明確的市場失靈: 是否確實針對外部性或資訊不對稱進行精準修補?
- [ ] 高度透明度: 受益對象、財政成本及具體預期目標是否完全對外公開?
- [ ] 嚴格的日落條款: 是否設有明確的有效期限?(拒絕永久性的特許權)
- [ ] 保留競爭壓力: 是否確保潛在進入者仍有挑戰既有者的制度空間?
- [ ] 多維度績效量測: 創新指標、生產力增幅及減排效果是否符合預期?
- [ ] 法規防俘機制: 是否設有利益迴避、反遊說扭曲及公眾參與機制?
- [ ] 社會流動性評估: 該政策是否會進一步固化既有階級?
- [ ] 環境真實成本核算: 是否已將社會、環境與健康成本全額計入?
5.2 社會流動性:國家競爭力的深層動力
引用 IMF 與世界銀行關於「偉大蓋茲比曲線(Great Gatsby Curve)」的研究,我們必須清醒地認識到,高不平等通常與低代際流動並存。當特權制度阻礙了社會流動,國家的「創新人才庫」便會日益萎縮。唯有打破特權鎖定,讓資源流向最具生產力的人手,而非僅流向最具「關係」的人手,國家才能維持長期的繁榮與成長。
--------------------------------------------------------------------------------
6. 結語:萬分感恩與自我反省
特權的本質不應是永久的食利權,而應是修補市場失靈的暫時性慈悲工具。當我們能將權力轉化為公共責任,將支持轉化為具備退場機制的引導時,我們才能真正恢復市場的動態效率,並為後代留下一個更公平的世界。
萬分感恩宇宙,感恩生命中所有的貴人,引領我們看見數據背後的溫度。
謙卑聲明: 本報告內容並非完美無瑕,僅為作者個人的自我反思與反省。經濟體系如浩瀚星海,個人的見解誠如滄海一粟。若內容有任何不足或偏差,我深感不安,誠摯地向讀者致歉,並歡迎轉發分享以啟發更多對話。
南無阿彌陀佛,南無阿彌陀佛,南無阿彌陀佛。以最深感恩回向於您。南無阿彌陀佛,Assalamu Alaikum(السلام عليكم)願主賜你平安,God bless you(願上帝祝福你),Om Shanti Shanti Shanti(願和平,三重和平:身、心、世界)。願您平安喜樂,吉祥如意,即使經過了百萬歲月,千萬距離,我的祝福與您同在。



















