
多數投資策略,都在試圖回答一個問題「怎麼賺最多?」
各種模型、選股邏輯、因子配置,本質上都在競逐同一件事——報酬率的極大化。但如果把時間拉長,你會發現真正決定結果的,從來不是你賺了多少,而是另一個更殘酷的問題在最糟的情況下,你會不會被市場淘汰?
因為只要「出局一次」,複利就會中斷;而只要還在場上,再普通的策略,時間都會替你放大結果。
「布萊茲策略 v3.1」正是建立在這個前提之上。它的目標,是追求安全的情況下又利用波動追求超額報酬,而是設計一個在極端行情下,仍然能持續運作的結構
一個可以承受崩盤、穿越週期,甚至在混亂中變得更有優勢的「反脆弱系統」。
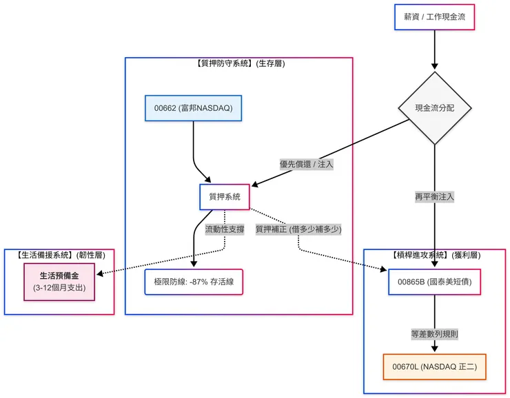
這套系統的關鍵,不在於選擇什麼標的,而在於你如何定義「資產的職責」。在 v3.1 中,我將整體資產拆解為兩個完全不同邏輯的引擎:
- 質押系統(防守):負責生存、穩定、與最壞情境下的底線
- 槓桿平衡系統(進攻):負責吸收波動、轉換風險、與放大未來斜率
這不是一個投資組合而已,而是一個分工明確的系統設計。
一、 雙核心架構:賦予資產「職責」
在布萊茲策略 v3.1 中,資產不再只是靜態的數字,而是各司其職的部隊。透過功能徹底分離,我們能讓防禦者堅如磐石,讓進攻者快如閃電。

1. 質押系統 (00662) 你的戰略儲備
- 標的: 富邦NASDAQ (00662)
- 戰術: 「平時不動,年度校準」。
- 於市場波動期間,此系統只買不賣維持不動、不參與槓桿系統的動態調整。
- 年度再平衡: 每年固定時間執行一次大調配,若回至高點需購買添加配比時購買,將 00662 回歸至原型配置比例(如 40%),確保質押空間與風險敞口始終維持在設定的「舒適區」。
- 用途: 建立戰略信用額度,作為應對極端行情的最後防線。
- 壓力測試(極限防禦力): 目前我僅動用總資產的 10% 進行質押。假設擔保品市值 1000 萬、借款 100 萬,即便市場重現 2000 年網路泡沫級別的災難(下跌 82%),維持率依然高達 180%,遠離 130% 的斷頭紅線。
核心邏輯: 只有當市場跌幅超過 87%,這座堡壘才會面臨威脅。這是我敢於在波動中生存的終極底氣。
2. 槓桿平衡系統 (00670L + 00865B) 波動收割機
- 標的: 富邦NASDAQ正二 (00670L) + 國泰US短期公債 (00865B)
- 戰術: 「賣債換股、加速反彈」。
- 核心機制: 徹底揚棄主觀預測,純粹用「規則」吃掉波動。當市場回撤提供廉價籌碼時,這台收割機會自動啟動,將短債燃料轉化為正二部位,鎖定下一波上漲的加速動能。
二、 等差數列加碼法:用紀律接管人性
投資中最危險的行為,莫過於在恐慌時刻依賴直覺做決定。v3.1 的核心進化在於預設路徑:當市場從高點滑落,系統會自動接管判斷,依照固定的跌幅節點精準執行燃料轉換。

1. 基準設定:歷史高點回撤 (Drawdown from ATH)
不同於傳統的成本加碼,v3.1 嚴格以 00670L 或 QLD 的歷史高點 (All-Time High) 作為計算基準。
這種做法能確保我們在市場波動的每一階段,都能根據「市場實際跌幅」而非「個人損益」進行客觀的操作。
2. 固定節點:建立等差加碼階梯
系統以高點回撤 -5% 為基準單位,建立等差數列加碼路徑(-5%, -10%, -15%... 直至 -50%)。這種設計確保了我們在下跌過程中,每一分燃料的轉換都具備節奏感。
與前版v3相近,唯一不同的是調整均改為 00865B與00670L之間的調整。
3. 三種戰術倍率:定義你的進攻斜率
針對不同的風險耐受度,我設計了三種轉換倍率:
由於我們條倉的部位為 30% 短債,每跌 5% 轉換 一次 跌滿 -50% 為上限
保守穩健(1倍)+1%:最大加10% ,極端狀況還餘 20% 短債部位
衝刺配置(2倍)+2%:最大加20%,極端狀況還餘 10% 短債部位
激進模式(3倍)+3%:最大加20%,極端狀況還餘 0% 短債部位 (布萊茲現行策略)
4. 布萊茲的實戰選擇:3 倍模式
我目前採用的 3 倍模式,代表當 00670L 從歷史高點回撤 50% 時,我會將原本配置中 30% 的短債燃料全數轉為正二 (00670L)。
這絕非賭博,而是一場精密計算後的斜率置換:在市場從高點大幅回落、估值修正的時刻,透過強迫轉倉,將配置轉換為具備高反彈爆發力的形態。只要相信市場修復能力,這就是最科學的資產加速器。
5. 創高後的劇本:滿足再平衡與斜率變現
很多人擔心回撤,卻忽略了「回升」才是這套系統真正的威力所在。當 00670L 從底部翻揚、回到高點甚至創新高時,v3.1 會啟動年度再平衡機制:
- 斜率變現: 由於我們在 -5% 到 -50% 的過程累積了大量廉價的正二股數,當市價回到 ATH(歷史高點)時,槓桿系統的總價值將會遠高於下跌前的水平。
- 燃料回補: 當正二部位因漲幅過大而超過預定比例(如 30%)時,到了年度在平衡時,系統的配比自然回到433配置賣出超額的正二,將獲利轉回 00865B (短債)。
- 戰略意義: 這是在「別人瘋狂追價」時自動獲利了結。我們不參與無止盡的猜頂,而是透過再平衡重新填滿燃料庫,並清償部分質押借款,讓系統回歸433配置的初始健康狀態,等待下一次波動收割。
三、 關鍵防線:質押補正機制
這是 v3.1 最核心的設計,質押借多少,就補多少到短債 (00865B)。

這帶來了雙重防禦效果:
當你在熊市中持續「賣債買正二」時,你依然擁有一層來自質押借貸的「隱藏現金層」。原本系統內有 30% 短債,加上質押補充的部分,有效防禦力實際上接近 40%~50%(建議質押最多借20%)。
四、 現金流與質押的哲學:以流動性守護生活
1. 生活預備金的定義:3-12 個月的安全邊際
在 v3.1 中,我們不只看投資,更看重生活韌性。我們將生活預備金設定為 3 至 12 個月 的總支出額度:
- 平時: 這筆生活預備金會建議放在高利活存,短期資金以「閒置現金」的形式存在,而第二層是放在短債的類現金作為中期資金,在市場中可隨時提取得,但因為需要市場變賣所以會有T+2時間緩衝的流動性額度,一方面在市場短債領息確保資金高利用參與複利。
- 極端波動時: 當市場回撤,我們會將還款優先級降低,利用質押額度確保這 3-12 個月的生活費絕對安全,維持生活品質不因資產縮水而打折。
在 v3.1 系統中,現金流不再只是單向的消費,而是整個資產架構的「洩壓閥」與「緩衝區」。我們透過將質押制度嵌入生活,讓「生活支出」與「資產風控」達成邏輯上的高度統一。
2. 質押替代生活預備金:解放資金效率
傳統思維要求保留大筆「閒置現金」作為預備金,但這會造成長期的購買力損耗。在布萊茲策略中,我們以「質押額度」替代「實體現金預備金」。
- 平時:資產 100% 投入系統運作(4:3:3),保持最高複利斜率。
- 需用時:透過質押系統隨借隨還,將資產的「流動性」視為真正的預備金。這讓生活需求不再需要犧牲資產的成長動能。
- 禁止事項:嚴禁再投入股票標的。
2. 控制現金流:保留極致的「還款彈性」
我們將「生活預備金為優先」的原則,體現在對現金流的精確控制上。質押借貸並非為了「消費升級」,而是為了時間換空間。 透過工作薪資的持續注入(Cash Flow),我們能靈活調整還款速度:
- 市場高位時: 加快還款,主動去槓桿,鎖定獲利。
- 市場低位時: 緩慢還款,保留現金作為平衡系統的燃料(買入 00670L)。 這種設計讓你在追求資產加速的同時,始終握有「決定何時還錢」的主動權。
3. 生活支出即是自動風控
這是一個反脆弱的邏輯:你活得越好,系統就越穩健。 當你從系統提取資金支應生活,本質上是在執行一種「動態去槓桿」。資金流出意味著絕對曝險額度的下降。這打破了傳統投資「省吃儉用去博弈」的苦行僧思維,讓生活支出成為系統的洩壓閥。
質押不是為了負債,而是為了「不持有現金」也能擁有「隨時可用現金」的權力。透過控制還款彈性,我們讓生活預備金與投資策略完美融合。
五、 結語:為什麼我敢在崩盤時接刀?
回看 2000 年 NASDAQ 指數跌掉 82% 的歷史,很多人感到絕望。但在 v3.1 架構下:
- 質押槓桿受控: 質押我僅 10%,維持率極高。
- 系統分離: 核心資產(00662)不被污染,槓桿系統獨立運作。
- 持續性: 只要工作現金流存在,這套系統就能跨越週期。
這不只是投資策略更是生存策略。
市場崩盤是必然,但真正重要的是,你能不能在崩盤之後,依然留在市場裡。
質押借多少,就補多少短債;跌幅節點一到,紀律轉倉。槓桿不是用來賭的,是用來等待波動時機「吃下波動,增加曝險,更快換取自由時間」的。
























