摘要
群像劇作為一種多主角、多線交織的敘事形式,長期被視為小說創作中的高難度技術,吸引大量創作者模仿卻鮮少成功。本文基於對《冰與火之歌》、漫威電影宇宙、《魔戒》、《無頭騎士異聞錄》等成功案例的技術拆解,以及對DC擴展宇宙失敗案例的反向分析,結合作者自身的創作實踐與審美判斷,系統性地探討群像劇的技術門檻、工程化可能性與創作決策邏輯。
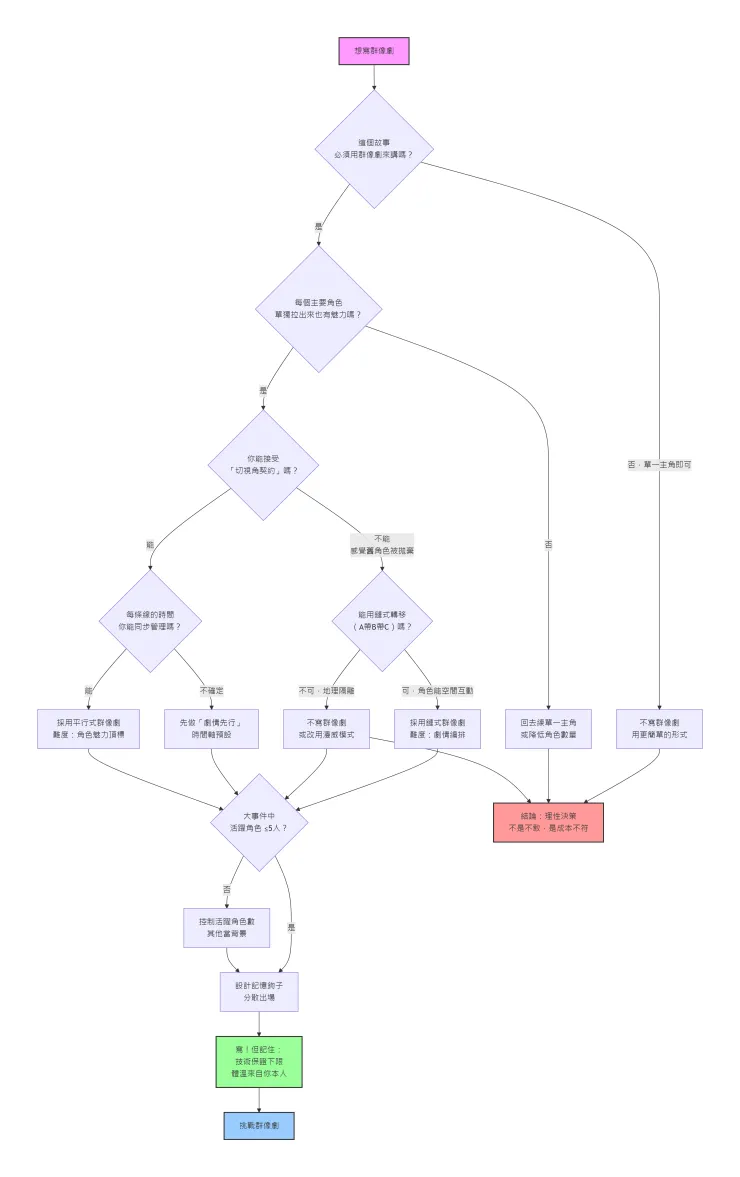
本文提出以下核心觀點:第一,群像劇的本質不在於「角色數量多」,而在於「交會」——多條獨立故事線在特定節點聚合所產生的敘事張力。第二,群像劇的技術難度體現在四個維度:角色魅力(每條線需具備獨立支撐敘事的能力)、視角切換(管理讀者注意力與情感投入的節奏)、時間同步(多條線共用同一個敘事時鐘的資源分配)、大事件設計(兌現前期情感存款的交會點建構)。第三,群像劇可分為「平行式」(如冰與火之歌)與「鏈式」(如A帶B帶C)兩種模式,前者對角色魅力的要求極高,後者將難度轉移至劇情編排,相對可控。第四,漫威模式(獨立故事先行→大事件兌現)的底層邏輯是「情感存款」的積累與兌現,DC模式的失敗根源在於違反了「大事件是用來兌現的,不是用來開戶的」這一基本原則。第五,角色設計可區分為功能型(缺陷驅動劇情)、力場型(對應與增強關係)與存在型(純粹可愛,提供體溫)三種價值類型,群像劇需要三者的搭配。
本文進一步討論了設定先行的兩種正確路徑——「設定即情節」(如《迷霧之子》)與「設定即氛圍」(如《戰鎚40K」)——並以此說明群像劇模仿失敗的根源:多數創作者只看見「結果」(角色多、視角多),看不見「成本」(每條線需獨立成立、時間需精準管理、讀者記憶負荷需控制)。本文也探討了中文網路小說的特殊技術條件,包括對話顏色標記等低成本辨識方案,以及中文缺乏日文「口癖」結構下的替代策略。
作者最終基於自身創作條件(主要角色少於五人、幾乎不切視角、劇情先行、角色設計以功能型與力場型為主)做出理性決策:現階段不挑戰群像劇,因為尚未遇到「必須用群像劇來講」的故事,且群像劇的「切視角契約」與作者對角色的情感倫理存在根本衝突。本文旨在為有意挑戰群像劇的創作者提供一套技術評估框架,協助其在「勇氣先行」與「技術先行」兩種路徑之間做出符合自身條件的決策。
關鍵詞:群像劇、多線敘事、視角切換、大事件設計、漫威模式、冰與火之歌、設定先行、工程化編排、角色設計、情感存款
第一章 導論:群像劇的定義與迷思
1.1 群像劇的定義問題
群像劇(ensemble cast)是一個經常被濫用的詞彙。廣義上,任何「有三個以上主要角色」的作品都可能被稱為群像劇;狹義上,群像劇要求多個角色各自擁有獨立的敘事線,並在作品內發生實質性的交會與互動。
本文採取狹義定義,並提出核心命題:群像劇的意義在於「交會」——不是「很多人各自有故事」,而是「很多人的命運在某個點被打結」。基於此定義:
- 《冰與火之歌》是群像劇:多條獨立線在權力遊戲中交織
- 《復仇者聯盟》是群像劇:獨立英雄在大事件中聚合
- 《魔戒》僅是「有多個主要角色的單線故事」:佛羅多與山姆始終同行,不構成獨立雙線
- 《水滸傳》是群像劇:108將各有來歷,在聚義廳交會
這個定義的重要性在於:它把「交會」而非「數量」作為群像劇的核心特徵。一個有十個角色但從不交會的故事,不是群像劇——只是「很多人輪流當主角」。
1.2 為什麼群像劇「看起來」很精彩
群像劇之所以吸引創作者模仿,是因為成功案例呈現出令人嚮往的表象:
- 格局宏大:多角色、多線索、多地域,給人「史詩感」
- 技術含量高:視角切換、線索交織,讓人覺得「很厲害」
- 角色包容性強:可以塞入大量創作者喜歡的角色
然而,這些都是「結果」,不是「原因」。《冰與火之歌》之所以精彩,不是因為「角色多」,而是因為每一條線單獨拉出來都足夠好看;漫威之所以成功,不是因為「大事件很熱鬧」,而是因為每個英雄都有自己的獨立故事累積情感存款。
模仿結果而不理解成本,是群像劇失敗的最常見原因。
1.3 「不太敢挑戰」作為研究立場
本文作者自承對群像劇「不太敢挑戰」,並在對話中逐步揭示這個立場的技術基礎。這個立場本身值得分析——它不是出於恐懼,而是出於對以下條件的理性評估:
- 尚未遇到「必須用群像劇來講」的故事
- 對「切視角」存在情感倫理上的抗拒(「一切視角,就好像這角色的故事結束了」)
- 對技術門檻有清醒認知(每條線需獨立成立、時間需同步、記憶疲乏需控制)
- 現有創作策略(主要角色少於五人、幾乎不切視角、劇情先行)已能滿足需求
這個立場不是「不敢」,而是「不打沒準備好的仗」。本文的核心貢獻之一,即是將這種「理性決策」的評估過程透明化,供其他創作者參照。
第二章 群像劇的技術維度
群像劇的技術難度可以拆解為四個相互關聯的維度。任何一個維度處理不當,都可能導致整個敘事崩潰。
2.1 角色魅力:每條線必須獨立成立
這是群像劇最根本的前提,也是最容易被忽略的門檻。
《冰與火之歌》的每一條視角線——瓊恩·雪諾、丹妮莉絲、提利昂、艾莉亞——單獨拿出來都可以成為一套獨立小說的基礎。喬治·馬丁不是「先決定寫群像劇,再設計角色」,而是「先設計了足夠強的角色,再把他們放在同一個世界裡」。
這個前提的技術含義是:群像劇的難度不是「寫一個好角色」的n倍,而是「寫n部獨立小說的難度,再加上把它們編織成一個整體的難度」。
實務上,這意味著:
- 每個視角角色都需要有獨立的目標、動機、成長弧
- 每個視角角色的故事線都需要有獨立的「劇情引擎」(不能只靠「與主線的關聯」來支撐)
- 每個視角角色的「個人印記」——對話風格、價值觀、決策模式——必須足夠強烈,讓讀者在切換視角後能快速重新進入
《水滸傳》的宋江是一個經典的反向案例——它不是「每條線獨立成立」的範例,而是「以一個核心角色串聯所有線」的模式。歷史上的宋江是「土匪頭,能打的」,但小說中的宋江被改造成「哭哭包」,武力稀鬆平常,卻能凝聚108將。這個改造說明了:在某些群像劇模式中,核心角色不需要「強」,而需要「能讓大家願意跟隨」——這是一種不同的角色設計邏輯。
2.2 視角切換:注意力管理與情感倫理
視角切換是群像劇最容易被濫用的技術。很多創作者認為「切視角 = 格局大」,卻忽略了切視角的兩個根本問題。
問題一:舊角色的「被留下」效應
當讀者跟隨一個角色經歷了足夠長的篇幅,建立了情感連結,此時切換到另一個角色——即使新角色同樣有魅力——讀者也難免產生「舊角色後來怎麼了」的懸念焦慮。作者對此有深刻的感受:「一切視角,就好像這角色的故事結束了。」這種焦慮如果沒有被妥善處理,會導致讀者對新角色產生敵意。
問題二:情感貨幣從零開始
讀者對角色的情感投入是一種貨幣,需要篇幅來積累。切換視角到新角色時,讀者對新角色的情感貨幣為零。如果新角色的開場不夠吸引人,讀者會傾向於「跳過」或「不耐煩」。而當舊角色還活著時,讀者更會不自覺地拿新角色與舊角色比較——這對新角色往往不公平。
技術解法一:鏈式轉移(A帶B帶C)
一種有效的工程化策略是「用A帶B,再用B帶C」——在A的章節中自然帶入B,讓讀者對B產生興趣,然後將敘事重心「滑」到B身上。這種方法不是「切視角」,而是「視角轉移」:讀者的注意力像火炬一樣被傳遞,而非被強制中斷。這種方法的代價是「更考驗劇情的編排」——B必須在A的章節中展現足夠的魅力,讓讀者「主動想要」跟過去。
技術解法二:死亡作為切換時機
當舊角色死亡時,切視角的問題被結構性解決:讀者的情感狀態從「懸念、等待」轉為「悲傷、需要新的寄託」,對新角色的態度從「敵意」轉為「開放」。這就是為什麼「傳承」這個套路如此有效——A死了,把他的意志、任務、遺願交給B,讀者不是「被迫接受B」,而是被說服「繼續看B是對A的延續」。
技術解法三:平行視角(冰與火模式)
《冰與火之歌》採用的是另一種策略:地理隔離使視角切換成為必然,各線幾乎獨立發展。這種模式的難度在於:每一條線都必須強到能獨立支撐讀者的注意力,且讀者需要自行管理多條線的記憶負荷。這是群像劇的最高難度模式,不建議初學者嘗試。
2.3 時間同步:共用敘事時鐘的資源分配
這是群像劇中最容易被忽略的技術維度。在單一主角的故事中,時間很單純:讀者的時間 = 主角的時間。在群像劇中,所有角色共用同一個敘事時鐘。
這個事實衍生出三個技術問題:
問題一:時間的同步性
角色A在第3章經歷的事件,與角色B在第3章經歷的事件,必須發生在同一時間區間內——除非刻意製造時間差(而這會產生新的理解負擔)。作者指出:「先編劇情,再填人物,時間跟交會會比較明顯。」劇情先行策略將時間軸預先設定,角色的移動被時間軸牽引,從根本上解決了同步性問題。
問題二:時間的空白焦慮
當視角從A切到B時,A的時間仍在流動,只是讀者看不到。讀者會產生「A這段時間在做什麼」的疑問——這可以是懸念,也可以是挫折感。小說缺乏電影的「同時發生」的視覺提示,因此這個問題更難處理。
問題三:時間顆粒度的不一致
A可能經歷了10分鐘的激烈對峙(需要3000字描寫),B可能度過了3天的無聊旅程(可用300字帶過)。當視角切換時,讀者的時間感知被迫重新校準。頻繁的顆粒度跳躍會讓讀者產生敘事眩暈。
技術解法:劇情先行,時間軸預設
先設計劇情鏈(什麼時間發生什麼事),再將角色填入對應的時間節點。這種方法將時間從「變數」轉變為「骨架」——交會點不再是偶然的浪漫,而是設計的必然。作者明確選擇這條路徑,因為它「比較可控、比較可工程化」。
2.4 大事件設計:情感存款的兌現機制
大事件是群像劇的高潮——所有(或大部分)角色的故事線在此交會。然而,大事件也是最容易暴露群像劇技術缺陷的場景。
核心原則:大事件是用來兌現情感存款的,不是用來開戶的。
漫威模式的成功建立在「獨立故事先行」的基礎上。當觀眾已經陪鋼鐵人走過三部電影、陪美國隊長走過兩部,他們在《復仇者聯盟》中看到這些角色站在一起時,感受到的是「我愛的所有人終於同框了」——這不是大事件本身的功勞,而是前面獨立故事累積的結果。
漫威模式的底層邏輯可以提煉為:獨立故事(積累情感存款)→ 大事件(兌現存款)→ 新的獨立故事(繼續積累)→ 更大的事件(更高額兌現)。這個循環得以成立的基礎是:(1)每個獨立故事中的角色必須有足夠的魅力;(2)大事件中的交會必須讓讀者感受到「情感回報」而非「資訊過載」;(3)角色強度需要平衡。
DC模式的反向案例證明了這一點。《蝙蝠俠對超人》試圖在一部電影中同時完成「介紹角色」、「製造衝突」、「解決事件」三個任務,結果什麼都沒做好。觀眾對這個版本的蝙蝠俠和超人沒有情感存款,大事件就只是空洞的熱鬧。對此的總結:「大事件是用來兌現情感存款的,不是用來開戶的。」
小說中的大事件挑戰:記憶疲乏
電影有大約2小時的時間限制,觀眾的記憶負荷是短期的。小說的閱讀週期可能跨越幾天甚至幾週,且沒有視覺輔助(鋼鐵人的盔甲、美隊的盾牌),因此記憶疲乏問題更嚴峻。心理學研究指出,人類工作記憶的容量約為7±2個組塊。當大事件中活躍角色(有台詞、有行動、有情感戲)超過5人,讀者就開始吃力;超過7人,部分角色會變成「那個誰」。
技術解法:
- 控制大事件中的「活躍角色」數量在3-5人,其他角色作為背景
- 為每個角色設計「記憶鉤子」(與其獨立故事強相關的細節)
- 分散出場,不要讓所有角色在同一章節同時出現
- 接受「不是每個人都要有深度」——有些角色可以只是功能性出場
第三章 兩種群像劇模式:平行式與鏈式
基於上述技術維度,群像劇可以分為兩種基本模式。
3.1 平行式群像劇(冰與火之歌模式)
特徵:
- 各條故事線地理隔離,獨立發展
- 視角切換是「硬切換」,角色之間可能長期沒有互動
- 最終聚合是選項,不一定發生
技術要求:
- 每條線必須強到能獨立支撐讀者注意力(門檻極高)
- 讀者需要自行管理多條線的記憶負荷
- 時間同步需要精確管理
- 對讀者有一定要求(記憶力、耐心)
適用場景:史詩奇幻、多地域敘事、已有足夠強的角色庫
難度評估:極高。需要角色設計的頂標能力,且對讀者有較高要求。作者坦言:「冰與火的每條線都很有魅力,每個家族幾乎都有記憶點,這個群像才成立。但其實把它們全拆開來獨立成書也不是不行。」這句話點出了平行式群像劇的本質:它是由多部「準獨立作品」交織而成的。
3.2 鏈式群像劇(A帶B帶C模式)
特徵:
- 故事重心像火炬一樣從一個角色「滑」到下一個角色
- 角色之間有直接互動,交接點本身就是劇情事件
- 最終聚合是設計目標
技術要求:
- 每條線需要能「接棒」,但不一定需要獨立支撐整部作品
- 交接點的劇情設計需要精確(太早或太晚都會失效)
- 對「劇情編排」的要求高於「角色魅力」
- 角色需要在空間上能夠互動(城市、校園、職場、家族)
適用場景:城市敘事、校園劇、職場劇、家族劇
難度評估:高,但技術難度集中在「可工程化的劇情設計」,而非「不可工程化的角色魅力」。作者認為這種模式「更考驗劇情的編排」,但因為自己擅長劇情設計,反而比平行式更可控。
3.3 兩種模式的對比
維度 | 平行式(冰與火) | 鏈式(A帶B帶C) |
角色魅力要求 | 每條線都要極強 | 每條線要能「接棒」 |
技術難點 | 角色設計 | 劇情編排 |
讀者任務 | 高(需自行管理多線) | 低(順著鏈條走) |
空間條件 | 可地理隔離 | 需要角色能互動 |
適用創作者 | 角色型、已累積足夠強的角色 | 結構型、擅長劇情設計 |
典型作品 | 《冰與火之歌》 | 《無頭騎士異聞錄》 |
第四章 漫威模式的小說化應用
漫威電影宇宙的成功並非偶然,其結構可以被提煉為可工程化的模式。本章探討如何將此模式轉化為小說創作的技術框架,以及小說媒介的特殊優勢與限制。
4.1 漫威模式的底層邏輯
漫威模式的循環結構:獨立故事(積累情感存款)→ 大事件(兌現存款)→ 新的獨立故事(繼續積累)
這個循環的設計參數包括:
- 每個獨立故事中的角色必須有足夠的魅力,讓讀者願意「跟隨」
- 大事件中的交會必須讓讀者感受到「情感回報」,而非「資訊過載」
- 角色強度需要平衡,不能出現「超人式」的全能角色
- 獨立故事之間可以有「彩蛋式交錯」,但非必要
4.2 獨立故事的功能
在小說版漫威模式中,獨立故事(或獨立章節區塊)承擔以下功能:
- 建立角色魅力:在小說中,沒有演員表演可以依靠,角色的「個人印記」完全來自文字。這意味著獨立故事需要足夠的篇幅來建立角色的魅力——無法取巧。
- 積累情感存款:讀者需要與角色共處足夠長的時間,才能在相遇時產生情感共鳴。這個過程無法跳過。
- 埋設記憶鉤子:每個角色的關鍵特徵(說話方式、習慣動作、價值觀)需要在獨立故事中被強化,以便在大事件中被快速喚醒。
4.3 大事件的設計參數
參數一:活躍角色數量
小說沒有視覺輔助,因此大事件中的「活躍角色」應控制在3-5人。其他角色可以「存在」,但只能作為背景或提供單一功能。這是為了避免讀者記憶疲乏。
參數二:記憶鉤子設計
每個角色在大事件中登場時,需要用一個與其獨立故事強相關的細節來喚起讀者的記憶:
- 「他摸了摸腰間那個永遠不會打開的懷錶。」(讀過獨立故事的讀者知道那代表什麼)
- 「她說話時還是習慣性地避開所有人的目光。」(角色的社交恐懼,在獨立故事中是核心設定)
這不需要長篇幅,只需要精準的細節。
參數三:分散出場
不要讓所有角色在同一章節同時出現。讓不同角色在不同時間點加入,給讀者「適應期」。
4.4 小說的優勢與限制
優勢:
- 篇幅彈性大,可以為獨立故事分配足夠的空間
- 記憶喚醒的成本低(一個段落、一句話即可喚起讀者對角色的情感)
- 不存在電影的「時間資源」限制(電影2小時,小說可以寫20萬字)
限制:
- 讀者的記憶疲乏問題比電影更嚴重(閱讀週期更長,缺乏視覺輔助)
- 沒有視覺辨識(鋼鐵人的盔甲、美隊的盾牌),角色的辨識需要更精確的文字設計
- 出版/連載的市場機制不支援「先寫A、再寫B、再寫大事件」的順序(A如果不賣座,B就無法出版)
小說獨有的技術解決方案:對話顏色標記
在網路小說的環境下,可以用顏色區分不同角色的對話,大幅降低讀者的辨識成本。這是中文小說(缺乏日文「口癖」結構)的特殊優勢——把「辨識成本」從讀者的大腦轉移到視覺設計上,投入極少,產出極大。
4.5 漫威模式在小說中的可行性評估
作者提出的「小說版漫威模式」架構為:
- 同一個奇幻世界,主角各不相同
- 獨立作品中,其他角色只作為「彩蛋」短暫出現
- 大事件作為獨立章節,讓所有角色交會
這個模式的優點是:迴避了「在一部作品內切視角」的問題;符合「先編劇情」的方法論;彩蛋式交錯不需要複雜的時間管理;降低了每條線的「獨立強度」要求。
缺點是:「幾乎不能漏掉才能看懂大事件」——這會篩選讀者。此外,大事件中「每個人都要來」的直覺會導致篇幅分配困難,雖然小說比電影有彈性,但記憶疲乏仍然是嚴峻挑戰。
第五章 角色強度平衡問題:以超人與秦瓊為例
群像劇中的角色強度平衡,是最容易被忽視的結構性問題。本章以超人(DC擴展宇宙)和秦瓊(《隋唐演義》)為案例,分析「過強角色」對群像劇的破壞性影響,以及「弱化」作為工程化策略的運用。
5.1 超人的「群像不相容」特性
超人作為角色,具備以下特性:
- 幾乎無敵:任何需要「戰鬥」來解決的事件,超人一個人就能搞定
- 道德準則近乎完美:缺乏內在衝突,戲劇張力來自外部
- 能力天花板太高:要讓其他角色有存在感,要嘛削弱超人(觀眾不爽),要嘛強化敵人(導致戰鬥力通膨)
這些特性在單一主角的故事中不是問題,但在群像劇中成為結構性障礙。
在《蝙蝠俠對超人》的最終決戰中:
- 超人:正面硬扛、輸出主力、最後一擊——理論上一個人就夠了
- 神奇女俠:輔助輸出、偶爾扛傷害——存在感來自「比超人弱」的中間值
- 蝙蝠俠:唯一有意義的貢獻是「運送武器」
這場戰鬥暴露了群像劇的荒謬:當一個角色強到可以獨立解決問題時,其他角色會降級為「遞工具」或「加油」的功能性存在。「超人如神一樣,是非常難塑造的角色,放到群像之中也會非常不平衡。」
5.2 秦瓊的「弱化」作為工程化策略
對比超人的失敗,秦瓊在《隋唐演義》中的處理是成功案例。歷史上的秦瓊「說打誰就打誰」,是頂級猛將;但小說中的秦瓊被刻意弱化——他不再是無敵的,有打不贏的人(李元霸、宇文成都),會受傷、會陷入計謀。
這個改造的技術目的:
- 創造張力:讀者會為秦瓊擔心,他的勝利不是必然的
- 為團隊留出空間:其他角色(程咬金、羅成等)有發揮的機會
- 轉變角色定位:從「最強單挑王」轉變為「聯軍的統帥/核心」
對這個案例的分析:「《隋唐演義》這麼演就不好看,所以特意弱化了秦瓊。」這說明了一個重要的工程化原則:角色的「強度」不是由原型決定的,而是由「故事的需求」決定的。為了「好看」,可以、也應該對原型進行改造。
5.3 對群像劇設計的啟示
- 避免「超人式」角色:在群像劇中,不應有任何一個角色的能力「過於完整」。每個角色都需要有明確的短板,而這個短板需要其他角色來補。
- 敵人的多維度設計:大事件的敵人不能只有「物理破壞」一個維度。資訊戰、魔法、心理攻擊、政治陰謀——不同維度的威脅可以讓不同專長的角色都有發揮空間。
- 「凡人在神旁邊」的問題無解:如果群像劇中同時存在「神級」角色與「凡人」角色,戰鬥場景中凡人必然被邊緣化——這不是寫作技術的問題,是角色設計的原型衝突。
- 弱化是工程化策略,不是背叛:秦瓊的例子證明,為了敘事張力而弱化角色,是對作品的忠誠,不是對原型的背叛。作者引用《水滸傳》中宋江從「土匪頭」被改造成「哭哭包」的案例進一步強化這個觀點——角色的「弱點」有時比「強項」更重要。
第六章 角色設計的三種價值類型
基於前文的討論,本章提出角色設計的三種價值類型。這三種類型沒有高低之分,成功的群像劇往往需要三者的搭配。
6.1 功能型角色:缺陷驅動劇情
定義:角色的價值來自於他「推動劇情」的能力。
核心設計參數:缺陷(強烈慾望)與矛盾(衝突特質)。
維度 | 功能 | 例子 |
缺陷(慾望強烈) | 產生動力——角色會主動行動 | 提利昂渴望被父親認同、丹妮莉絲渴望復國 |
矛盾(正邪不分) | 產生張力——讀者無法簡單判斷 | 詹姆·蘭尼斯特(弒君者 vs. 為愛犧牲) |
功能型角色是劇情引擎。沒有缺陷,角色就不需要改變,劇情就不會發生。沒有矛盾,角色就只是標籤集合,讀者不會產生深度投入。
6.2 力場型角色:對應與增強關係
定義:角色的價值來自於他與其他角色的「關係」——他的存在定義了其他角色的輪廓。
核心設計參數:對應與增強。
- 增強型角色:把主角的某個特質放大到極致,讓讀者看清主角的輪廓。例如:蝙蝠俠(黑暗、復仇)→ 小丑(混亂、無政府)——小丑不是蝙蝠俠的「敵人」,而是蝙蝠俠「最深的恐懼」的化身。
- 對應型角色:呈現主角缺乏的某個特質,形成反差與互補。例如:佛羅多(脆弱、懷疑)→ 山姆(堅定、忠誠)——山姆是佛羅多「需要成為」的那個樣子。
這種設計不是「角色設計」,而是「力場設計」——角色是力場中的節點,每個節點有自己的向量(慾望、矛盾),節點之間的「力」(吸引、排斥、增強、對應)就是劇情。
6.3 存在型角色:純粹可愛,提供體溫
定義:角色的價值來自於「存在本身」——他不一定推動劇情,但他的存在讓故事變得「有溫度」。
核心設計參數:動作與互動。
存在型角色的魅力不來自於複雜的背景故事或深刻的矛盾,而來自於:
- 動作的「可記憶性」:角色有獨特的、讀者會記住的動作模式
- 互動的「節奏感」:角色與他人對話時有固定的「應對模式」
- 情緒的「傳染性」:角色的情緒會直接影響讀者的心情
這個類型的定義:「可愛這個詞不能被理解為好笑,而是覺得好看的有趣——例如張力。可愛也是一個形容,包含正直、幽默、搞笑、頑固,有時候特質在不同情境下可以讓人覺得這角色真可愛。」
「可愛」不是一個固定的特質,而是「讀者對特質在特定情境下的反應」。同樣是「頑固」,在戀愛喜劇中可能讓角色「很煩」,在戰爭故事中可能讓角色「很可敬」,在友情故事中可能讓角色「很可愛」。
存在型角色的功能是:讓讀者願意留在這個世界裡。他們是「體溫產生器」——技術讓作品可以活下來,但只有他們能讓作品擁有獨一無二的體溫。
6.4 三種類型的對比與搭配
類型 | 核心價值 | 設計參數 | 群像劇中的功能 |
功能型 | 推動劇情 | 缺陷、矛盾 | 劇情引擎 |
力場型 | 定義關係 | 對應、增強 | 結構骨架 |
存在型 | 提供溫度 | 動作、互動 | 體溫產生器 |
如果群像劇只有功能型和力場型角色,它會變成一台精密但冰冷的機器——每個齒輪都在轉,但沒有溫度。存在型角色的功能正是填補這個空缺。
第七章 設定先行與群像劇的模仿陷阱
本章區分兩種「設定先行」的正確路徑,並以此說明群像劇模仿失敗的根源。
7.1 兩種設定先行模式
模式一:設定即情節(《迷霧之子》)
設定的功能是「情節引擎」——每一個情節轉折、每一場戰鬥、每一個伏筆都建立在設定之上。拔掉設定,情節就消失。
技術要求:設定與情節需要完美嵌合,對作者的工程化能力要求極高。適用於結構型創作者。「這個會非常少」——因為要做到這一點,需要設定本身有足夠的複雜度和可操作性,且作者有足夠的技術把設定轉化為可理解的敘事。
模式二:設定即氛圍(《戰鎚40K》)
設定的功能是「氛圍生成器」——哥德式太空、絕望、龐大規模——這些設定不是為了驅動情節,而是為了創造不可取代的閱讀/遊戲體驗。
技術要求:強大的世界觀建構能力,但情節相對自由。適用於意象型創作者。這種模式允許角色借用原型——戰鎚40K的原體多有明顯的文化原型(基里曼=羅馬、萊恩=亞瑟王、康拉德·柯茲=蝙蝠俠)——因為核心樂趣不在「原創性」,而在「極致的風格包裝」與「獨特的故事處境」。
7.2 群像劇模仿失敗的根源
大多數失敗的群像劇,犯的是同一種錯誤:只看見「結果」,看不見「成本」。
- 看見《冰與火之歌》有七個視角 → 所以我也寫七個視角(但我的角色沒有獨立支撐一條線的魅力)
- 看見漫威有大事件 → 所以我也寫大事件(但我沒有前面的獨立故事積累情感存款)
- 看見群像劇很精彩 → 所以我寫群像劇(但我的故事用單一主角就能講完)
這些模仿者沒有意識到:《冰與火之歌》的每一條線都有獨立成書的強度,漫威的每個英雄都有獨立電影的情感積累——這些是「前提」,不是「可選項目」。
7.3 原型不等於有趣
對這個問題的總結:「就算角色有原型,那去寫紀錄片啊。有原型不代表有趣,也不代表說服力,因為這是小說,要的是好看。」
紀錄片的任務是「呈現真實」;小說的任務是「創造好看的真實」。一個虛構的角色,只要他的動機、選擇、改變符合他的性格設定,讀者就會相信他是「真實的」。一個有原型的角色,如果行為矛盾,讀者反而會質疑。
小說的「說服力」,來自於角色行為的「內在一致性」,而不是「外在的真實性」。原型只是工具箱裡的一個素材。沒有技術,原型只是個死物。
7.4 「自創設定做白工」現象
很多創作者花大量時間自創設定,結果讀者的反應是:
- 「這不就是精靈改名嗎?」(cosplay)
- 「這個設定和XX有點像」(改良,但不一定更好)
- 「這個設定沒有XX好」(劣化)
問題根源在於:設定沒有服務於故事。設定只是「很帥的背景」,情節和設定是分離的。真正有效的設定,要嘛是情節引擎(迷霧之子),要嘛是氛圍核心(戰鎚40K)——不能只是「裝飾」。
這與群像劇的模仿陷阱殊途同歸:沒有技術支撐的設定(或群像結構),就像沒有骨架的肉,撐不起來。
第八章 創作決策:先跳再說 vs. 先學再寫
8.1 兩種路徑的比較
路徑一:先跳再說(勇氣先行,技術後補)
創作者被成功作品感動,直接開始寫群像劇。
- 優點:啟動快、不拖延、用試錯取代規劃
- 缺點:容易卡在技術坑裡(時間線亂掉、角色立體度不足、視角切換不順),需要大量試錯
- 風險:可能永遠寫不完,或寫完了但品質不穩定
路徑二:先學再寫(技術先行,勇氣後補)
創作者先拆解成功案例的技術門檻,評估自身條件,確認「前提」具備後再開始。
- 優點:避免做白工、完成品質較高、對技術難度有清醒認知
- 缺點:可能因為評估過於審慎而拖延甚至放棄
- 風險:可能永遠在「準備」而從未開始
作者屬於路徑二,且經過評估後判斷:尚未遇到「必須用群像劇來講」的故事,現階段不挑戰群像劇。
8.2 作者的評估邏輯
作者對自身創作條件的分析:
條件 | 作者的狀況 | 對群像劇的影響 |
主要角色數量 | 很少超過5人 | 與群像劇的「多角色」前提不符 |
視角切換 | 鮮少切視角 | 與群像劇的「多視角」技術要求不符 |
創作傾向 | 劇情先行,工程化編排 | 適合鏈式群像劇,不適合平行式 |
角色設計方式 | 功能型、力場型為主 | 群像劇需要存在型角色的「獨立魅力」 |
對切視角的情感 | 「一切就好像這角色的故事結束了」 | 與群像劇的「切視角契約」根本衝突 |
基於以上評估,作者做出理性決策:現階段不挑戰群像劇。
8.3 評估框架
有意挑戰群像劇的創作者,可先回答以下問題:
- 角色前提:每個主要角色是否都有足夠的魅力,單獨拉出來也能讓讀者感興趣?如果不是,先回去練單一主角。
- 視角切換:能否接受「舊角色還活著,但讀者要暫時離開他」的敘事契約?如果不能,考慮鏈式轉移(A帶B帶C)而非平行式。
- 時間管理:是否有能力管理多條線的時間同步?如果不確定,先從「劇情先行」開始。
- 故事需求:這個故事「必須」用群像劇來講嗎?還是可以用更簡單的形式?如果不需要,考慮是否值得投入。
- 市場條件:如果是傳統出版,讀者是否願意買單獨立故事+大事件的模式?如果是網路連載,是否有足夠的讀者黏著度支撐多線敘事?
第九章 中文網路小說的特殊技術條件
本章討論中文網路小說的特殊技術環境對群像劇創作的影響。
9.1 缺乏日文「口癖」結構
日文有豐富的句尾變化(です、ます、だぞ、なのだ),可以輕鬆創造「口癖」來區分角色。中文沒有這個結構,只能靠語氣詞(呢、哦、啦)或特殊用詞(俺、吾、在下),相對受限且容易不自然。
這意味著中文小說在「讓讀者快速辨識誰在說話」這個問題上,比日文小說面臨更大的挑戰。
9.2 對話顏色標記作為解決方案
在網路小說的環境下,可以用顏色區分不同角色的對話。這個方案的優勢:
- 讀者辨識成本為零(0.1秒識別)
- 作者實施成本極低(用Markdown或BBCode標記即可)
- 不佔字數、不破壞節奏、不需要口癖
- 可以大幅擴充群像劇的角色數量上限
作者稱之為「偷吃步」,但從工程化角度來看,這是把「辨識成本」從讀者的大腦轉移到視覺設計上——投入極少,產出極大,是典型的「高槓桿」技術。
9.3 對群像劇的啟發
對話顏色標記對群像劇的影響:
- 切視角的門檻降低(讀者靠顏色就能瞬間切換)
- 大事件的混戰場景變得可讀(五個角色同時說話也能區分)
- 角色數量上限提高(從3-5人擴充到7-9人)
然而,顏色不能解決角色的深度問題——角色的動機、成長、情感共鳴還是要靠文字。顏色解決的是「辨識」這個基礎維度,讓作者可以把更多精力投入更高層次的問題。
9.4 媒介演進的必然
傳統印刷媒體的限制(黑白、靜態、統一格式)決定了小說只能有「文字」這一個維度。數位媒體(彩色、動態、可互動)讓小說有了更多維度。
對話顏色標記預示了小說媒介的演進方向:不要被「傳統」綁住,工具是為了解決問題而存在的。傳統小說用「OO說」解決辨識問題,日文輕小說用「口癖」解決,中文網路小說可以用「顏色」解決——沒有哪個比較「高級」,只有哪個比較「適合」。
第十章 結論
10.1 核心論點回顧
本文從技術角度系統性地分析了群像劇的結構、門檻與創作決策,提出以下核心觀點:
- 群像劇的本質在於「交會」,不是「角色多」。沒有交會的多線敘事只是「很多人輪流當主角」。
- 群像劇的技術難度體現在四個維度:角色魅力、視角切換、時間同步、大事件設計。任何一個維度處理不當,都可能導致整個敘事崩潰。
- 群像劇可分為平行式與鏈式兩種模式。平行式(冰與火之歌)要求每條線獨立成立,門檻極高;鏈式(A帶B帶C)將難度轉移到劇情編排,相對可控。
- 漫威模式的底層邏輯是「情感存款」的積累與兌現——大事件不能用來「開戶」。DC模式的失敗根源在於違反了這個原則。
- 角色設計可分為功能型、力場型、存在型三種價值類型。群像劇需要三者的搭配——功能型推動劇情,力場型定義關係,存在型提供體溫。
- 設定先行的兩種正確路徑:設定即情節(迷霧之子)、設定即氛圍(戰鎚40K)。其他形式的「自創設定」大概率是做白工。
- 模仿群像劇的失敗根源在於只看見「結果」,看不見「成本」——《冰與火之歌》的視角切換、漫威的大事件,都是「結果」,不是「原因」。
- 中文網路小說有特殊技術條件:缺乏日文「口癖」結構,但可以透過對話顏色標記等低成本方案解決辨識問題。
10.2 對創作者的建議
對於有意挑戰群像劇的創作者,本文提供的不是「如何寫」的技術手冊,而是「是否應該寫」的評估框架:
- 確認前提:每個主要角色是否都有獨立支撐一條線的魅力?如果沒有,先回去練單一主角。
- 選擇模式:根據自身條件(擅長角色設計還是劇情編排、角色能否空間互動)選擇平行式或鏈式。
- 管理成本:控制大事件中的活躍角色數量(3-5人),設計記憶鉤子,分散出場。
- 評估必要:這個故事「必須」用群像劇來講嗎?如果可以用更簡單的形式,考慮是否值得投入。
10.3 理性決策的價值
作者最終的決策是:現階段不挑戰群像劇。
這個決策的依據包括:尚未遇到「必須用群像劇」的故事;對切視角存在情感倫理上的抗拒;現有創作策略(主要角色少於五人、不切視角、劇情先行)已能滿足需求;對技術門檻有清醒認知。
10.4 回到論文的核心命題
本文作者曾撰寫〈寫作作為一門技術:從工程化編排到個人風格的生成〉一文,論證寫作是可學習、可拆解、可傳授的技術。本文是該論文的延伸,將工程化思維應用於群像劇這一特定領域。
該論文的核心結論同樣適用於本文:技術讓作品可以活下來,但只有創作者親自走過的創作過程,才能讓作品擁有獨一無二的體溫。
群像劇的技術可以被拆解、被學習、被工程化。但技術只是工具,不是目的。目的永遠是:寫出好看的故事。
而「好看」——正如作者所言——不是原型的功勞,不是設定的堆疊,不是視角的數量。而是讀者在翻開第一頁後捨不得放下,在讀完最後一頁後還會一直想著故事裡的人。
這是小說家的使命。而對這個使命的清醒認知,比任何群像劇技巧都更重要。
參考作品與文獻
- George R.R. Martin.《冰與火之歌》
- Marvel Studios.《復仇者聯盟》系列、《鋼鐵人》、《美國隊長》等
- J.R.R. Tolkien.《魔戒》
- 成田良悟.《無頭騎士異聞錄》
- Brandon Sanderson.《迷霧之子》
- Games Workshop.《戰鎚40K》
- 施耐庵.《水滸傳》
- 褚人穫.《隋唐演義》
- Zack Snyder.《蝙蝠俠對超人:正義曙光》
Miller, G.A. (1956). The Magical Number Seven, Plus or Minus Two. Psychological Review.




















