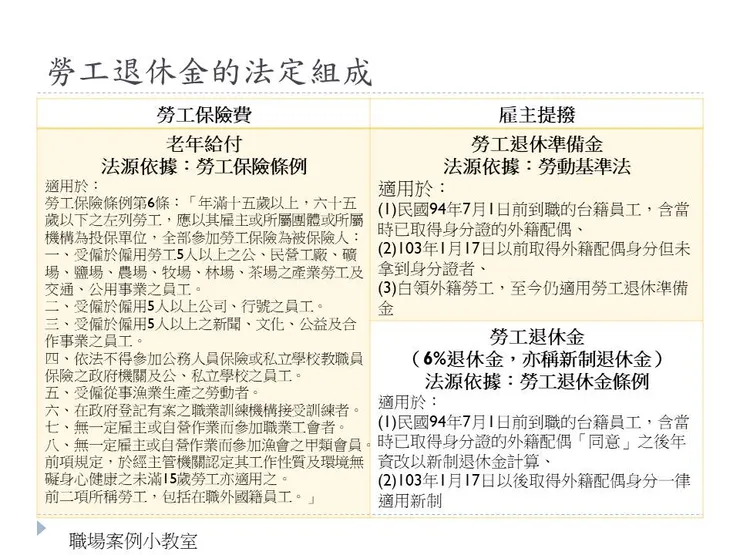
[職場案例小教室]勞工退休金的三個組成及對勞保老年年金給付問題的看法

更新 發佈閱讀 1 分鐘
留言
avatar-img
林沛瑩(青雲姐姐)的沙龍
41會員
270內容數
講述有關職場的法令議題以及處理方式
2020/11/08
不得不說現在有許多人在發生勞資爭議後,往往採取不溝通、不合作、不聯繫的方式處理,無論是勞方或資方我都有看過。 但這對雙方絕對沒有好處。
2020/11/08
不得不說現在有許多人在發生勞資爭議後,往往採取不溝通、不合作、不聯繫的方式處理,無論是勞方或資方我都有看過。 但這對雙方絕對沒有好處。
2020/09/09
大約自今年七月起[職場案例小教室]就沒怎麼更新了,目前經營方式多用一個個案例做介紹,不過似乎成效不彰,少部分文章閱讀率高,大部分普通,且常見案例也分享了不少。 之後會再調整經營方式,十月初會再復起更新。 感謝持續支持的舊雨新知。
2020/09/09
大約自今年七月起[職場案例小教室]就沒怎麼更新了,目前經營方式多用一個個案例做介紹,不過似乎成效不彰,少部分文章閱讀率高,大部分普通,且常見案例也分享了不少。 之後會再調整經營方式,十月初會再復起更新。 感謝持續支持的舊雨新知。
2020/07/15
[分析要點] 簡易判斷可以將以「醫療所必需」視為判斷標準,但排除掉伙食費及證明書相關費用。
Thumbnail
2020/07/15
[分析要點] 簡易判斷可以將以「醫療所必需」視為判斷標準,但排除掉伙食費及證明書相關費用。
Thumbnail
看更多
你可能也想看
Thumbnail
驚訝的女人,攝影師:Andrea Piacquadio,連結:Pexels 大綱: 1.勞動基金快問快答 2.觀察一下勞動基金年報 3.新制勞工退休帳戶分紅制度 4.勞退自選是什麼東西? 5.對年輕人更有吸引力的是什麼?  語音網誌: https://sndn.link/willyfc5566/8G
Thumbnail
驚訝的女人,攝影師:Andrea Piacquadio,連結:Pexels 大綱: 1.勞動基金快問快答 2.觀察一下勞動基金年報 3.新制勞工退休帳戶分紅制度 4.勞退自選是什麼東西? 5.對年輕人更有吸引力的是什麼?  語音網誌: https://sndn.link/willyfc5566/8G
Thumbnail
「勞保老年給付」跟「勞工退休金」有差嗎?可否同時一起領? 且看本篇文章,矮袋鼠律師分項分析
Thumbnail
「勞保老年給付」跟「勞工退休金」有差嗎?可否同時一起領? 且看本篇文章,矮袋鼠律師分項分析
Thumbnail
勞保中的二項給付,暗藏陷阱,若申請的順序弄錯了,可能會少領數萬元歐!!!
Thumbnail
勞保中的二項給付,暗藏陷阱,若申請的順序弄錯了,可能會少領數萬元歐!!!
Thumbnail
若說易卜生的《玩偶之家》為 19 世紀的女性,開啟了一扇離家的窄門,那麼《海妲.蓋柏樂》展現的便是門後的窒息世界。本篇文章由劇場演員 Amily 執筆,同為熟稔文本的演員,亦是深刻體察制度縫隙的當代女性,此文所看見的不僅僅是崩壞前夕的最後發聲,更是女人被迫置於冷酷的制度之下,步步陷入無以言說的困境。
Thumbnail
若說易卜生的《玩偶之家》為 19 世紀的女性,開啟了一扇離家的窄門,那麼《海妲.蓋柏樂》展現的便是門後的窒息世界。本篇文章由劇場演員 Amily 執筆,同為熟稔文本的演員,亦是深刻體察制度縫隙的當代女性,此文所看見的不僅僅是崩壞前夕的最後發聲,更是女人被迫置於冷酷的制度之下,步步陷入無以言說的困境。
Thumbnail
想知道老人家的退休金從哪來嗎?別擔心,這篇文章告訴你所有你需要知道的勞保、勞退、國保的大秘密,讓你不再為老年財務問題煩惱!
Thumbnail
想知道老人家的退休金從哪來嗎?別擔心,這篇文章告訴你所有你需要知道的勞保、勞退、國保的大秘密,讓你不再為老年財務問題煩惱!
Thumbnail
長期以來,西方美學以《維特魯威人》式的幾何比例定義「完美身體」,這種視覺標準無形中成為殖民擴張與種族分類的暴力工具。本文透過分析奈及利亞編舞家庫德斯.奧尼奎庫的舞作《轉轉生》,探討當代非洲舞蹈如何跳脫「標本式」的文化觀看。
Thumbnail
長期以來,西方美學以《維特魯威人》式的幾何比例定義「完美身體」,這種視覺標準無形中成為殖民擴張與種族分類的暴力工具。本文透過分析奈及利亞編舞家庫德斯.奧尼奎庫的舞作《轉轉生》,探討當代非洲舞蹈如何跳脫「標本式」的文化觀看。
Thumbnail
開心打電動的老頭,攝影師:MART PRODUCTION,連結:Pexels 大綱: 1.勞動基金 2.勞動基金保證收益,退休時才有 3.勞退基金虧損時,真的不會扣勞工的錢嗎? 4.近期績效 語音網誌: https://sndn.link/willyfc5566/DhM82A Awesome M
Thumbnail
開心打電動的老頭,攝影師:MART PRODUCTION,連結:Pexels 大綱: 1.勞動基金 2.勞動基金保證收益,退休時才有 3.勞退基金虧損時,真的不會扣勞工的錢嗎? 4.近期績效 語音網誌: https://sndn.link/willyfc5566/DhM82A Awesome M
Thumbnail
本文深度解析賽勒布倫尼科夫的舞臺作品《傳奇:帕拉贊諾夫的十段殘篇》,如何以十段殘篇,結合帕拉贊諾夫的電影美學、象徵意象與當代政治流亡抗爭,探討藝術在儀式消失的現代社會如何承接意義,並展現不羈的自由靈魂。
Thumbnail
本文深度解析賽勒布倫尼科夫的舞臺作品《傳奇:帕拉贊諾夫的十段殘篇》,如何以十段殘篇,結合帕拉贊諾夫的電影美學、象徵意象與當代政治流亡抗爭,探討藝術在儀式消失的現代社會如何承接意義,並展現不羈的自由靈魂。
Thumbnail
政府提供了三種退休金規劃為勞工提供保障,分別為勞工保險老年給付、國民年金保險老年給付、與勞工退休金。勞工保險老年給付(又稱勞保年金)屬於社會保險之一,在職勞工只要依規定繳交保險費,離職退保且符合請領條件時,便可提出申請。 依規定,投保年資未滿15年者,只能選擇一次提領,投保年資滿15年,或
Thumbnail
政府提供了三種退休金規劃為勞工提供保障,分別為勞工保險老年給付、國民年金保險老年給付、與勞工退休金。勞工保險老年給付(又稱勞保年金)屬於社會保險之一,在職勞工只要依規定繳交保險費,離職退保且符合請領條件時,便可提出申請。 依規定,投保年資未滿15年者,只能選擇一次提領,投保年資滿15年,或
Thumbnail
阿福投資週報內容包括投資洞察、投資組合個股分析、買賣策略與對帳單、觀盤重點與投資計畫,透過方格子訂閱專題每週發佈,提供投資朋友參考。
Thumbnail
阿福投資週報內容包括投資洞察、投資組合個股分析、買賣策略與對帳單、觀盤重點與投資計畫,透過方格子訂閱專題每週發佈,提供投資朋友參考。
Thumbnail
全新版本的《三便士歌劇》如何不落入「復刻經典」的巢臼,反而利用華麗的秀場視覺,引導觀眾在晚期資本主義的消費愉悅之中,而能驚覺「批判」本身亦可能被收編——而當絞繩升起,這場關於如何生存的黑色遊戲,又將帶領新時代的我們走向何種後現代的自我解構?
Thumbnail
全新版本的《三便士歌劇》如何不落入「復刻經典」的巢臼,反而利用華麗的秀場視覺,引導觀眾在晚期資本主義的消費愉悅之中,而能驚覺「批判」本身亦可能被收編——而當絞繩升起,這場關於如何生存的黑色遊戲,又將帶領新時代的我們走向何種後現代的自我解構?
Thumbnail
大家在上一篇下流老人的回覆都蠻有趣,如果只能挑兩個來共渡退休生活,有人捨棄老友、有人捨棄了老伴,但大家都很務(ㄒㄧㄢˋ)實的,沒有人捨棄老本。 不過也是啦~,通常有「雄厚老本」,應該就會有老友和老伴了(搞不好還年輕伴) -- 今天來幫大家補一下政府提供的「勞保」制度,讓你看看退休有多少錢可以生活.
Thumbnail
大家在上一篇下流老人的回覆都蠻有趣,如果只能挑兩個來共渡退休生活,有人捨棄老友、有人捨棄了老伴,但大家都很務(ㄒㄧㄢˋ)實的,沒有人捨棄老本。 不過也是啦~,通常有「雄厚老本」,應該就會有老友和老伴了(搞不好還年輕伴) -- 今天來幫大家補一下政府提供的「勞保」制度,讓你看看退休有多少錢可以生活.
追蹤感興趣的內容從 Google News 追蹤更多 vocus 的最新精選內容追蹤 Google News