每次進行一項新的政府採購案,萬事起頭難。
但如果已有相關規劃與自我評估,自然可以達到事半功倍效果。
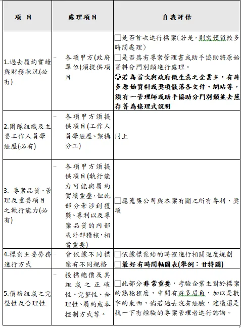
我的建議是,政府標案會有規格開出,先把所有規格條件攤開,然後逐一比對,自我優勢所在。
相信很多企業內部會有所謂專案管理師,政府標案或許就是其中一種,而我通常會請這些管理師先製表評估,把優先順序確認好,才好進行分工。
這種製表除了重新確認、比對自我優勢與劣勢之外,我會建議一定要做時間軸,一方面可以自我檢視完成度之外,更重要的是,
讓公單位的人知道,你有在注意所有時間線,並預留緩衝,顯示你將會逐一在考核點完成任務。
我會建議用下面這張評估表先自我判斷公司是否得標機率高,並自我梳理需要進行的步驟,以利於時間內完成,獲取與政府做生意的門票。

對了!上圖表不是我故意做成死板板的樣子,而是這就是一種政府語言,公務員喜歡看到這樣乾淨簡單的版面。對公務員來說,有時候偏執會用在這種地方上。





















