可運用目錄工具,直接跳到想閱讀的主題。

要提升寫作能力之前,
必須先清楚自己的落點哪裡。
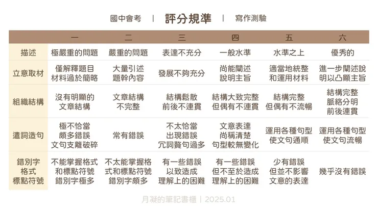
▍評分規準
▍各個級分的內容描述
【零級分】
完全離題、只訂題目、僅抄寫題目或題幹內容、使用詩歌體、空白卷。
【一級分】
整題評價:
文章在表達上呈現極嚴重的問題。立意取材:
僅解釋題目或題幹內容;
或雖提及主題,但材料過於簡略
或無法選取相關材料加以發展。組織結構:
沒有明顯的文章結構;
或僅有單一段落,
且不能辨認出結構。遣詞造句:
用字遣詞極不恰當,頗多錯誤;
或文句支離破碎,難以理解。錯別字、格式與標點符號:
不能掌握格式,
不會運用標點符號,
錯別字極多。
【二級分】
整題評價:
文章在表達上呈現嚴重的問題。立意取材:
雖嘗試依據題目或寫作任務,
統整、運用材料,但有所不足,
或大量引述題幹內容,發展有限。組織結構:
文章結構不完整;
或僅有單一段落,
但可區分出結構。遣詞造句:
遣詞造句常有錯誤。錯別字、格式與標點符號:
不太能掌握格式,
不太會使用標點符號,
錯別字頗多。
【三級分】
整題評價:
文章在表達上是不充分的。立意取材:
嘗試依據題目或寫作任務,
統整、運用材料,但不甚適當,
或發展不夠充分。組織結構:
文章結構鬆散;
或前後不連貫。遣詞造句:
用字遣詞不太恰當,
或出現錯誤;
或冗詞贅句過多。錯別字、格式與標點符號:
有一些錯別字,
及格式、標點符號運用上的錯誤,
以致造成理解上的困難。
【四級分】
整題評價:
文章已達一般水準。立意取材:
能依據題目或寫作任務,
統整、運用材料,
尚能闡述說明主旨。組織結構:
文章結構大致完整,
但偶有不連貫、轉折不清之處。遣詞造句:
能正確使用語詞,
文意表達尚稱清楚,
但有時會出現冗詞贅句;
句型較無變化。錯別字、格式與標點符號:
有一些錯別字,
及格式、標點符號運用上的錯誤,
但不至於造成理解上太大的困難。
【五級分】
整題評價:
文章在一般水準之上。立意取材:
能依據題目或寫作任務,
適當地統整、運用材料,
並能闡述說明主旨。組織結構:
文章結構完整,
但偶有轉折不流暢之處。遣詞造句:
能正確使用語詞,
並運用各種句型使文句通順。錯別字、格式與標點符號:
少有錯別字,
及格式、標點符號運用上的錯誤,
但並不影響文意的表達。
【六級分】
整題評價:
文章是優秀的。立意取材:
能依據題目或寫作任務,
適切地統整、運用材料,
並能進一步闡述說明以凸顯主旨。組織結構:
文章結構完整,脈絡分明,
內容前後連貫。遣詞造句:
能精確使用語詞,
並有效運用各種句型使文句流暢。錯別字、格式與標點符號:
幾乎沒有錯別字,
及格式、標點符號運用上的錯誤。
▊本文三大重點
『知己知彼,百戰百勝。』
- 認真理解評分規準的內容。
- 確認自己目前的程度。
- 針對自己的弱項進行加強。
🌙 延伸閱讀
▷立意取材怎麼取? →還沒發,不要點!
▷作文常見架構有哪些? →還沒發,不要點!
▷標點符號怎麼用才對? →還沒發,不要點!





















