貍想教師貍最棒
謝謝P貍的及時雨https://reurl.cc/WGeZeZ
自從參加貍想教師敏捷營,腦袋瓜裡就常常在打轉著,怎樣生活方式,才算是一個敏捷的思維展現
也在那幾天的學習之後,一直篤定著自己要在班級進行這樣的敏捷思維運轉,然而多少有些力不從心,比如:在新生班選幹部這個部分,在自願的人選之後,剩餘的人選,為了因應學校事務各項事務運轉,終究沒能在敏捷工作流裡完成角色的選任,所以最方便最慣性的方式—抽籤,完成了所有的幹部交派(雖然會有一到兩個禮拜的觀察期,但目前暫時保有這樣的狀態)
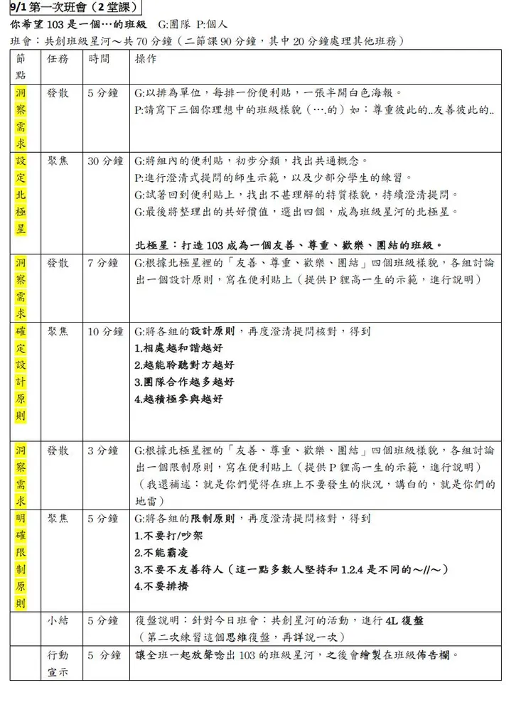
但是遇到新生班的第一次班會,為班級找到一個希望與共識,是我絕不能錯過的敏捷嘗試,也是我一直很想做的:「星體自轉之班級星河!」(星體自轉,謝謝耕華的威👏👏)
於是,開啟班會前一週,我就先行思考該如何進行這兩節課的工作流,畢竟自己在學習過程中,也會有停頓不解之處,更何況還要帶著新生進行這樣的學習。後來,又在班會的前一天,看到貍想教師社團裡,P貍的Po文,心想:這真的是及時雨呀!讀完內容之後,這正是我想做的,趕緊搭配自己之前的想法,再次進行迭代與梳理(其實也沒怎麼改😅😅)就這樣開啟了班會兩節班級星河的設定課程。





🎤發現:
1.對比高一和國一對於一個班級的期待氛圍,竟然如此雷同,讓我有感於在團隊生活裡,不論是哪個團隊,都會希望擁有「友善/和諧、尊重、歡樂/樂觀、團結」的氛圍吧!(大人對辦公室的氛圍也是如此期待吧😅)
2.用便利貼發散,再分類,再聚焦一個上位概念的學習,不僅提供個人手腦並用,也能在團隊的討論,具有高度移動性,透過手寫與移動的體驗,對孩子們的學習激盪很有幫助。(但因為便利貼使用過度,很不環保,轉為使用平板完成任務可能是會更好的方法,但還是會遇到關於用數位工具的其他問題,因此目前還在想是否有更好的方法。)
3.發現少部分孩子在分類上有障礙,無法釐清自己所寫的樣貌真正的需求是什麼,即使提問,他也很難回應,必須要有老師換句話說再次詢問,才有可能重新對位原來的想法。(而且也覺得回應的態度,有種可能不是這樣,但又不太想解釋的敷衍感。)
4.讓班上的孩子自己寫下對班級的想像樣貌,覺得是開班會很重要的一件事,畢竟這是「班級共會」,即使是設定一個主題去討論,也盡可能地跟班上成長有更加密切的關係,更能提高同學之間的互動緊密感與班級認同感。






















🧐反思:
1.原先預期堂課就要完成班級星河,但過程中發想、分類、聚焦,對於小七來說,很需要時間,再加上彼此熟悉度不夠,對話停頓時間拉長,影響到原本預設的時間配盤。下次有機會,把時間拉長,讓孩子在過程中多一些曾經提問的練習以及師生反覆核對的時空,會讓星河的完成更有餘裕。
2.澄清式的提問,直接透過孩子們書寫班級樣貌狀態來進行練習,老師先示範,初始讓幾個較為活潑的孩子自願一起練習,雖然時間會因此而延宕,但過程中會更有感「好好說話,把話好好說,專心聽別人說,盡量理解他人的話…等等」生活中的溝通學習,對彼此的重要性!
3. 過程中持續提醒「設定原則」的討論,要扣緊星河裡北極星的班級特質樣貌,對於小七生來說,沒有這樣的習慣思維,孩子們很卡。此刻P貍分享立馬派上用場☺️☺️小七有了小九的參考值,真的比較有方向可以去設定自己想要的。

🤓小結:
班級星河的設定,比預期多了一節去完成,有感受到孩子們的努力參與,但也覺察到他們在過程中的疲憊(因為要思考還要對話😅😅)甚至有一種「老師決定就好,幹嘛多此一舉的」內心小劇場在某個角落噴發出來😳😳只是沒有經歷過,怎麼會知道自己和他人腦袋瓜裡的東西呢?
💪這次,共創了班級星河,我們還在最後,一起唸完了北極星、設定原則和限制原則,唸完的當下,大家都笑了!除了鬆一口氣之外,除了剛好下課外,那就是我們要將我們的共創星河貼在公布欄這件事,讓孩子們覺得很有趣!最後,我大聲地說:「宣示完畢💪我們要啟航囉🤣🤣🤣」孩子們有種尬笑的感覺…那當下的我,有種「我們終於大家一起做一件事」的感覺了🙏😊
















