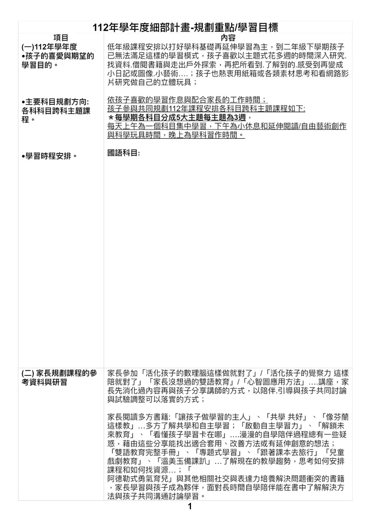
這篇文章分享我們家在準備申請自學的資料,和寫自學課綱的相關方式;當時在準備時上網查了很多資料也看到一些書,也向認識的朋友請教;
每個自學家庭都有自己的作法和考量,主要是分享一些申請過程,能讓正在準備的家長們也有一些參考!
在準備自學相關計畫時,剛好有一位朋友的小孩是五年級自學生,他們是從三年級開始自學,就向他請教一些問題,朋友有與我分享他們當時一學期的自學資料,他們的縣市與我們的不同申請方式也不盡相同,朋友也跟我說:「他有看過不同的自學課綱規劃方式,所以看我們的資料就當參考就好,重要的是先釐清孩子想要自學的方向,依這樣的目標去規劃...」.
因為沒有規定自學課綱一定要怎麼寫! 完全是按照申請者的規劃為主囉!
01|先確定自學方向!初步設定你們家的自學目標
- 設定自學申請幾年?
- 你想讓孩子自學幾年?是一年看看?
- 你希望孩子在自學中得到什麼樣的成長?
- 自學主要的方向?
- 觀察孩子的興趣和特質,和與孩子討論想要的學習方式和學習目標?
- 想走哪一種學習路線?(課本為主 or 興趣為主 or 混合式)
- 想要的自學方式是:個人自學?(也可以規劃部份課程到學校上課,跟入學籍的學校做申請)、自學團體?、自學機構?
**Sheen家:我們是直接申請國小6年。
希望孩子能把時間運用在有興趣的事情上,從小就能為自己喜好的事情努力。
我觀察孩子的興趣和特質,也和孩子簡短的談論(孩子當時六歲),我們的自學申請就確定了兩個方向~
我們主要是個人自學,因為孩子有明確的興趣和喜好,我也喜歡為孩子製作適合的教材學習,所以沒有參與任何自學團體學習。(在孩子三、四年級的時候,有到入學籍的學校上體育課。)
(一)藝術跨科主題課程:
以孩子的興趣火車、日文、藝術為主軸,在跨科到學科國語、數學、英文、自然科學...貫穿整個課程架構。
(二)部分學校課綱:
學習基礎知識不與學校脫節太多,如果未來可能回學校就讀,也較能了解學校課程的狀況。
02|我們家的課綱規劃
先確定好自學方向,再開始查詢相關課程的資料,包含書籍、網路資源、適合的活動....

**Sheen家:我一開始是先查十二年國教課綱/國民小學的課程綱要,因為我想全面了解:學校課程是以什麼架構安排的? 再把國語、數學、英文的課綱印下來(頁數非常多,自行斟酌要不要印囉!非必要啦!)其他科目就看看了解一下!
孩子主要的自學課程規劃:
(一)藝術跨科主題課程
- 以孩子有興趣的日文、藝術、表演,設計跨科的方式貫穿到各科學科學習,
例如:孩子喜歡火車→延伸 到學習日本火車的顏色的日文說法、用介紹火車的書籍識字和練習寫句子、火車路線了解台灣地圖、數學票價計算.....
喜歡藝術、表演→延伸 看英文動畫延伸創作小繪本/唱日本兒歌表演...
(二)部分學校課綱
- 白天是主題探索與彈性實作,晚上是學習學校學科寫國語自修或數學課本。
03|每年寫課綱的個人經驗
我寫得很仔細,甚至一年級時就寫了15頁(老師看了都驚訝,覺得我規畫得很仔細),但我不是為了應付交件,而是為了讓自己知道:每學期的每個月、每週到底要做的行程是什麼,如果我不知道,那孩子更不可能有方向,所以課綱反而成為我們家的「學習路線圖」。
這次分享的,是我們家三年級課綱的部分內容
這次選擇分享三年級的部分資料,因為已經過一段時間,比較能以回顧視角來說明,

這張是學年度的學習目標規劃。

這張是每週進度安排表。
- 我只保留的一些內容,讓大家感受一下我的排版方式與整體規劃邏輯,因為每個家庭的喜好方式不同,僅供參考! 沒有規定一定要用什麼方式規劃自學行程喔!
04|如果你也正在準備,可以從這幾步開始
✅每年的4月和10月繳交申請資料,先找自己所在縣市的自學申請流程,和繳交自學申請的方式。
自學申請書內容包括:
- 申請書:申請人、聯絡方式、實驗教育之對象及期程。
- 實驗教育計畫:實驗教育名稱、目的、方式。內容:包括課程的類型與教學、學習評量、預期成效…,是否需要使用學校設備設施?參與實驗計劃的教師、資源。
✅把你們家孩子的興趣與生活節奏,先整理出3個主題方向。
✅參考「台灣在家自學聯盟」臉書內的資源:裡面有很多自學家庭相關的經驗分享。
✅參考12年國教的課綱內容(以下是我參考的網址)
- 教育部108課綱資訊網 https://shs.k12ea.gov.tw/site/12basic#start-C
- 教育部108課綱資訊網-相關資源:我是學生https://shs.k12ea.gov.tw/site/12basic/category?root=43&cid=85&oid=357
- 國家教育研究院https://www.naer.edu.tw/PageSyllabus?fid=52
05|開始自學後就是家長與孩子的闖關遊戲
- 一開始真的會焦慮,也怕自己思考的不夠全面,慢慢地會開始找到屬於你們家的節奏。
- 我們是一次申請6年通過,每一年也要再上傳下一學年度的自學課綱,每年都會依孩子的學習狀況和目標,部分會重新調整學習方式。(這個月要準備上傳孩子小五的自學課綱了!)(握拳)
- 繳交申請後,接著就是等待審核的結果,大約需要2個月,看是一次通過還是需要調整或補交資料。
*最後想說:
在這幾年的自學過程就是家長和孩子的闖關遊戲,每一次的規劃不一定完美(雖然我有完美者傾向啦!),每開始一個學期就開始構思下個學年的計劃,一直怕自己想得不夠周到啦!(雖然孩子和先生都已經覺得規劃的很厲害了)....
到了孩子3年級比較有經驗和我們的學習節奏,寫自學課綱就比較放輕鬆一點~
最大的感受就是:適合的方式就繼續~不合適的也不能調整的就放棄!
有時不是孩子和家長不努力不堅持,而是努力過了才知道適合堅持什麼!
*如果你也正在準備孩子的自學申請,或是對寫課網有些卡關的感覺,歡迎在下方留言告訴我:
- 你最想了解哪個準備階段的內容?
- 寫課網時,讓你最困擾的地方是什麼?
我另外整理了一份《自學申請評估提問PDF》,幫助你釐清家庭步調與需求,如果有需要在這裡留下Email索取。




























