本篇整理,書中兩個前言,1.戰爭開打了 2.以禱告打仗。
作者:Priscilla Shirer(普莉希蘭 夏爾)
這本書是我的教會好友借我的書籍,因為我不太懂[魔鬼、仇敵、爭戰]是甚麼意思?就是大概懂不了解全部涵義。希望讀完這本書我會有所收穫,我會結合我學過的身心靈來看這本書。
歡迎購買正版書籍,一邊閱讀一邊看我的文章!
⚠️溫馨提醒:我並非[純正]的基督徒
戰爭開打了
是指你可以把這本書當作工具書,希望你可以無數次的翻閱它。因為仇敵會侵入你任何人事物,這算是小我作祟嗎?感覺每天提心吊膽的怕有個反派會摧毀自己的生活?所以需要倚靠禱告的力量來擊潰[仇敵、魔鬼]有強調如果沒有禱告,就會過不下去。
感覺挺二元對立的,因為我在信主之前,我的生活雖然有糟糕的時候,但也沒有到特別悲慘。我的看法是[可以在很好的生活裡,變得更好。]
作者:[只要我們希望、只要我們想看到]這句話真的會是無條件的愛嗎?真正的允許、真正無條件的愛你的孩子、老公,不用活在我的眼中,成為我眼裡神呼召的模樣。因為這樣會變成我眼中,而不是神眼中的樣子。
作者有講到[禱告要明確]不要含糊、隨便、不要不緊。
要想到仇敵從哪裡瞄準攻擊,有點像你要知道自己的議題、課題。思考神的應許用在自己身上,就像瞭解美德怎麼落實在自己的生活。
以禱告打仗
講述作者與作者祖母的感情,祖母是虔誠的基督徒並且熱愛書寫與神的對話和禱告。
祖母說:
*不要忘記誰才是真正的敵人
*不要忘記誰才是你的盼望
*不要忘記你真正的需要和依靠
*得著之後,不要忘記把神如何應許寫下來(凡事謝恩,也是寫感恩日記的意思)
只要你一脆弱,攻擊就會來。基督徒最有力量的武器就是[禱告],它是接上屬天的能力。 使徒保羅曾說:[要穿戴神所賜的全副軍裝,就能抵擋魔鬼的詭計。]-弗六11
所謂全副軍裝,意旨:真理的腰帶、公義的護胸甲、和平福音的鞋、舉起信心的盾牌、戴上救恩的頭盔,握住聖靈的劍=神的話語
(詭計指:陰謀、迷惑人的計謀)
[藉著各樣的禱告和祈求,隨時在聖靈裡祈禱,並且要在這事上恆久警醒,為眾聖徒祈求] 弗6:18
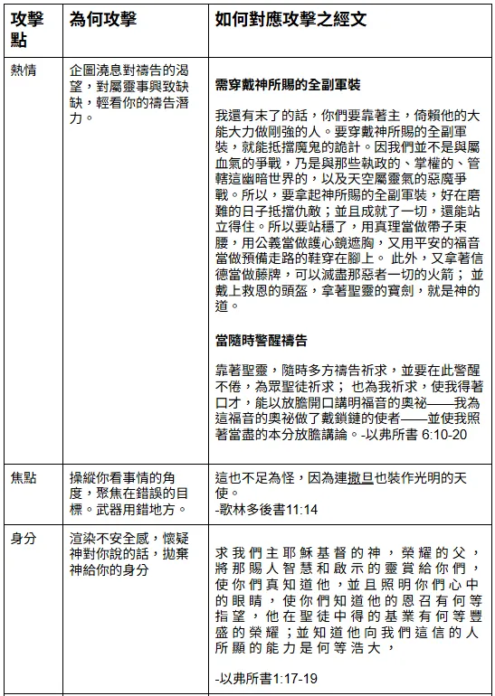
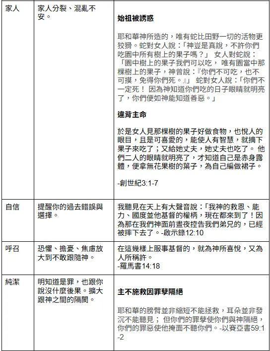
作者在姊妹特會做了民意調查,幾個人無從得知。但作者得出10大仇敵的計謀。這10大是攻擊你的熱情、焦點、身分、家人、自信、呼召、純潔、安息知足、心靈、關係。 這十大有各自對應的經文

前言十大容易被摧毀的事與對應經文1

前言十大容易被摧毀的事與對應經文2

前言十大容易被摧毀的事與對應經文3
以上內容是以屬神女人(女性)當作調查之計謀。
記得要禱告,要禱告甚麼的字條,貼在你看得到的地方。可以貼在衣櫃,在換穿衣服時,就是穿上屬靈軍裝。
作者說讀者會分為兩派,一是高估撒旦的影響力與權勢;二是低估牠,明明已經苦不堪言,仍不認為魔鬼有能耐。也會有極端的傾向,過度的恐懼、焦慮或是變笨。
作者反問[你有這些情況嗎?]可以沉思
啟示錄19-20章
請先看過啟示錄19-20章,了解神會戰勝一切。
撒旦不能做的事
*不能同時在所有地方
*不能看出你的心在想什麼
*用詭詐手法欺騙你,誤導你的魔術師
*牠的時候不多了
但我在想撒但不能同時出現在所有地方,人在生氣、難過時,是同時存在神與撒但嗎? 不能看出我的心在想什麼,那他又怎麼會攻擊我? 這是我兩個疑問點。
前言二的最後,作者給P R A Y 提醒、幫助寫下根基穩固、強而有力的禱告。

前言 P R A Y
























