
軟體工程師職涯升級計畫啟動!立即預約職涯諮詢、履歷健檢或模擬面試👈,為您的加薪做好準備!
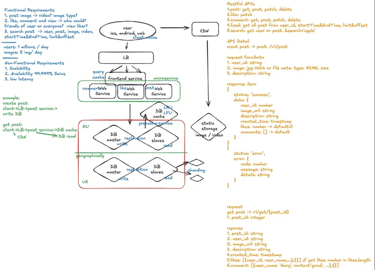
在當今的技術領域,高級工程師職位通常要求應聘者不僅具備扎實的編碼能力,更要對系統的整體設計和架構有深入的理解。因此,系統設計面試已成為衡量候選人是否能勝任複雜技術挑戰的關鍵環節。無論您是目標資深職位,還是希望提升自己的技術視野,掌握系統設計的核心原則都至關重要。本文旨在提供一個全面的指南,幫助您應對系統設計面試的各個方面,從釐清需求到最終的方案權衡。
1. 闡明需求
- 提出問題:解決任何模糊不清之處,以確保清楚理解功能性和非功能性需求。
- 定義範圍:明確您將設計系統的哪些部分(例如,後端、前端、API)。
2. 建立核心組件
- 高層次概述:首先勾勒出關鍵組件及其交互方式(例如,客戶端、伺服器、資料庫、緩存)。
- 識別基本功能:確定哪些功能對系統的運作至關重要。
3. 設計數據模型
- 選擇資料庫:根據數據需求(例如,結構化數據與非結構化數據)決定使用 SQL 還是 NoSQL。
- 定義模式:概述關鍵實體的模式,並考慮它們之間的關係(例如,一對一、一對多)。
4. 設計系統架構
- 組件交互:描述組件如何交互,涵蓋 API、隊列和數據流。
- 服務設計:選擇微服務或單體架構。
- 數據流:詳細說明數據如何在系統中移動,從用戶輸入到儲存。
5. 考慮可擴展性
- 水平擴展與垂直擴展:討論如何有效地擴展每個組件。
- 負載均衡:規劃如何在伺服器之間分配流量。
- 緩存:識別可以在哪些地方使用緩存來提升性能(例如,使用 Redis 或 Memcached)。
- 資料庫分片/複製:探討處理大型數據集的策略。
6. 確保可靠性和冗餘性
- 冗餘:設計故障轉移和備份機制(例如,多個數據中心)。
- 一致性與可用性:權衡利弊(CAP 定理)以及如何管理它們。
- 數據完整性:規劃如何防止數據丟失或損壞。
7. 優化設計
- 識別瓶頸:分析潛在的性能瓶頸以及如何解決它們。
- 成本效益:評估不同組件的成本並根據預算限制進行優化。
8. 總結與權衡
- 總結:概述系統,強調其如何滿足需求。
- 討論權衡:反思在設計過程中做出的任何權衡(例如,一致性與可用性)。
- 未來改進:提出未來擴展或增加功能的建議。
範例問題
- 設計一個 URL 縮短服務(例如,bit.ly)
- 設計一個聊天系統(例如,WhatsApp)
- 設計一個電子商務平台(例如,Amazon)
- 設計一個社交媒體信息流(例如,Facebook/Twitter)
準備技巧
- 定期練習:參與模擬面試並嘗試解決各種設計問題。
- 向範例學習:研究現有的系統設計和架構圖。
- 掌握核心概念:加深對資料庫、負載均衡、緩存、CAP 定理和微服務的理解。























