是不是以為我們徵信社生意不好,從抓姦改來抓詐欺了?其實阿~我們抓的可不只有外遇偷吃呢!企業、職場中那些悄無聲息的詐欺行為,我們也都能夠徹查到底。對,您沒聽錯,我們的服務就是這麼神通廣大,「工傷詐欺」也可以委託立達徵信社-病假偵探進行調查!
雖然徵信社業務確實有很大一部分集中在婚外情蒐證,但隨著社會的變遷,越來越多的企業發現,有些員工並非因真實的工傷缺勤,而是「偽裝」傷痛來謀取不正當利益。無論是在工作時“假裝”受傷,或是在病假憑證背後藏著不合理的“休養”時間,這些現象都將成為勞資之間的糾紛,甚至潛藏詐欺犯罪的可能。
因此,立達徵信專業偵探團隊,將目光聚焦於【工傷詐欺】,以獨家的秘密調查手段,逐一深入每個疑點,努力發掘真相。我們理解,雇主通常難以從單一事件或資料判斷其真偽,而常常需要更嚴謹、全面且合法的調查,來保護自己與企業的利益。立達徵信社提供一對一的諮詢與調查專案研擬,以調查專家與法律顧問的方式,效率還原事件的本來面目。無論是疑似的假公傷詐欺,還是捏造病假單據的行為,只要有所疑慮,歡迎致電立達徵信社24小時免費諮詢專線:0800-250-555。公傷假是什麼?工傷假相關規定

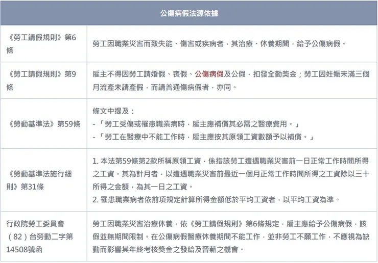
公傷病假相關法規說明
公傷假,是指勞工因工作導致的工傷或職業病而依法享有的假期。根據相關法規,勞工在工作過程中受到職業災害,例如突發意外事故、於工作環境中長期接觸有害物質所導致的疾病,都可以向雇主申請公傷病假。此假期期間,雇主需依法支付工資,並承擔必要的醫療費用,以保障受傷或患病勞工的權益,協助其專心養病、恢復健康。此假別意義在於提供受傷勞工基本經濟保障,避免因意外、患病而無法維持基本生活所需,展現對於勞工生命權益的重視。
工傷詐欺案件常見可疑情況分析
工傷制度本意是保障勞工的基本權益,為因職場事故受傷或患病的員工提供保障,幫助其渡過難關。然而,部分人利用工傷制度漏洞進行詐欺,不僅損害雇主利益,也對真正需要救助的員工造成不公。對於企業而言,及早發現工傷詐欺的可疑徵兆,也是維護企業權益的重要一步!立達團隊整理並分析了幾個在台灣勞動市場中較有可能出現的「工傷詐欺起手式」供各位參考:
1. 推遲回報或無故失聯
員工在事故發生後未即時通報,甚至拖延至數日或假期結束後才聲稱受傷。另外,也有員工在報工傷後故意隱匿,無法聯繫上或頻繁失聯躲避詢問關心,行為相對可疑。
2. 病假憑證有疑慮
員工提交的工傷或病假證明不符合正式規範,例如文件非官方出具、缺少詳細診斷內容或無醫療機構印章,文件真實性存疑。
3. 無目擊證人或敘述矛盾
工傷事故地點無監視錄影器、無第三方目擊,且員工對事件發生經過的敘述模糊或多次更改,與醫療記錄或其他證據間出現矛盾,甚至其他員工也針對事件真實性提出質疑時,雇主更必須驗證明察。
4. 多次工傷申報記錄
某些員工有多次申報工傷或涉及勞資糾紛、調解訴訟的歷史。這種高頻率的工傷案件不僅偏離常態,也可能反映出該名員工的特定行為模式或想鑽制度漏洞的可能性。若發現類似情況,應仔細審查事件背景與申報細節。
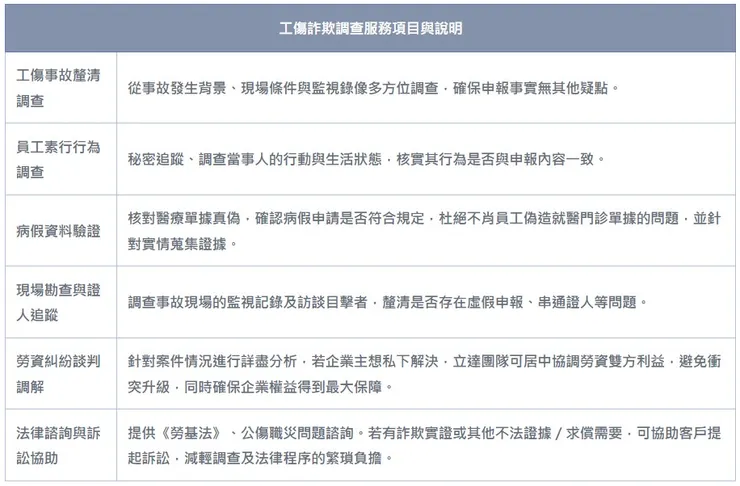
工傷職災有貓膩?立達偵探全方位調查服務
職場上難免會遇到一些“戲精員工”,有人上演「職災真人秀」,說手受傷,卻在家裡打遊戲;還有人拿著疑似診所「友情開單」的病假證明,大搖大擺請假,老闆也無可奈何。工傷詐欺,不僅增加企業負擔,更可能侵害真正需要幫助員工的權益。針對這種情況,立達徵信社病假偵探團隊透過隱密蒐證與法律支援,查明疑點、還原真相,全力協助企業維護正當權益!

【立達徵信社】工傷詐欺調查服務簡介
真相永遠只有一個!工傷詐欺調查請找立達徵信
- 意圖為自己或第三人不法之所有,以詐術使人將本人或第三人之物交付者,處五年以下有期徒刑、拘役或科或併科五十萬元以下罰金。
- 以前項方法得財產上不法之利益或使第三人得之者,亦同。
- 前二項之未遂犯罰之。
對於工傷詐欺犯罪者,只要擁有足夠事證,都能夠使其受到懲罰。為了在調查過程中不誤會真正因為公傷事故受傷、需要休養的員工,委託徵信社調查不僅合法、高效率執行蒐證任務,更是低調辦事的最佳選擇。
如果您正因為員工職災問題、工傷事故頭痛不已,請致電0800-250-555,立達徵信團隊將依照您的情況給予專業建議與分析,針對案件提供工傷職災事故釐清/員工行為病癥確認/就醫單據真偽鑑識/證人證據追蹤調查/勞資問題糾紛協調/法律諮詢與訴訟協助等專業服務。懷疑員工裝病詐保?委託立達徵信社【工傷詐欺】調查服務,讓病假偵探助您還原事實真相!






















