前言:
在戰爭遊戲中,一次精準的爆頭,往往伴隨著清脆的音效與分數的跳動,帶來純粹的滿足感;而在真實的軍事訓練中,士兵則被教導將敵人視為必須消滅的「目標」。這兩種情境,看似天差地遠,卻共享著一個驚人相似的核心目標:系統性地削弱執行者對其行為對象的同理心。本文旨在剖析一門隱形的「系統學」——探討戰爭遊戲與真實軍事體制,是如何各自獨立又趨同地,發展出一整套旨在侵蝕同理心的精密機制。我將從介面、機制與敘事三個層次,拆解這兩部「人性改造機器」,並進一步思辨:當虛擬世界的訓練邏輯與現實世界的道德需求日益模糊時,我們將為此付出何種代價?
第一章:緣起——同理心的悖論
1.1. 天生的屏障
在探討同理心如何被系統性地弱化之前,我們必須先確立一個至關重要的前提:同理心並非一種稀有的美德,而是刻印在我們基因深處、用以維繫群體生存的「預設模式」。從演化心理學的角度來看,一個無法對同類產生共情、能夠輕易傷害夥伴的個體,將難以在需要高度協作的社群中存活。這種對傷害同類的內在抗拒,構成了人類社會的基石。
軍事心理學家Lt. Col. Dave Grossman 在其開創性著作《論殺戮》(On Killing) 中,為這個論點提供了來自戰場的震撼佐證。他透過對軍事史的梳理發現,在第二次世界大戰期間,戰場上的步槍兵中,竟然只有 15% 至 20% 的人會真正朝敵人開火。絕大多數士兵,即使在生命受到威脅時,仍會本能地選擇朝天開槍或根本不開槍。葛羅斯曼指出,這並非源於怯懦,而是源於一種深刻、內在的、對殺害同類的強烈抗拒。
這種天生的心理屏障,如同一個防止自相殘殺的「安全鎖」。這個屏障是如何被系統性地繞過與拆解的,而我會在此文詳細探討其具體的運作機制。至於此一核心兩難更全面的背景思辨,則收錄於我的專題文章《同理心的兩難:為何我們天生抗拒殺人,卻在遊戲與戰場上追求效率?》中,可作為本篇的延伸閱讀。
1.2. 戰術的障礙
然而,這個根植於我們天性中的「同理心屏障」,在兩個追求極致效率的現代系統中,卻成了一個亟待解決的「戰術障礙」。無論是在分秒必爭的真實戰場,還是在追求流暢體驗的虛擬戰場,同理心所引發的共情與道德猶豫,都被視為一種會降低系統效率、甚至帶來災難性後果的「負債」。
在真實的軍事衝突中,生存往往取決於決策的速度。軍事戰略家John Boyd 提出的 OODA 循環(觀察-判斷-決策-行動)理論,精準地描述了這個過程。同理心,恰恰是這個循環最高效運作的強力制動器:對敵人的共情會干擾「判斷」(Orient) 的客觀性,對後果的道德權衡則會癱瘓「決策」(Decide) 的速度。在瞬息萬變的戰場上,這種由同理心引發的短暫遲疑,不僅可能讓士兵自己喪失生機,更可能危及整個團隊的安全。因此,從軍事系統的角度來看,一個「理想」的士兵,必須能夠在必要時暫時「關閉」自己的同理心,將複雜的道德情境簡化為清晰的戰術目標。
同樣的邏輯,在戰爭遊戲的設計哲學中,則體現為對心理學家 Mihaly Csikszentmihalyi 所提出的「心流」(Flow) 狀態的極致追求。心流,是一種個體完全沉浸於當下活動、渾然忘我的最佳體驗,其產生的關鍵在於「挑戰與技能的完美平衡」。而同理心,正是這個脆弱平衡的破壞者。它引入了與遊戲核心機制無關的「道德挑戰」,這個挑戰沒有明確的技能可以應對,從而打斷了玩家的沉浸感,將他們從流暢的操作體驗中強行抽離。因此,為了捍衛這種由精準操作帶來的核心樂趣,遊戲設計者必須系統性地建構一個讓同理心難以介入的環境。
正因如此,無論是出於戰術需求還是商業考量,軍事體制與遊戲工業這兩個看似無關的領域,都不約而同地面對著同一個核心的「設計挑戰」:如何系統性地、且有效地繞過或壓制人類天生的同理心屏障。
然而,必須指出的是,「同理心的弱化」並非全然負面。在某些特定情境下,它甚至具有生存與功能上的必要性。舉例而言,在戰場上,若士兵過度共情敵方,可能導致猶豫或遲疑,進而危及同袍與自身的安全。心理學家 Philip Zimbardo(2007)亦曾指出,人在極端環境中若無法暫時關閉同理心與道德煞車,將難以完成組織賦予的任務。類似的情況也存在於醫療與救災現場:急診醫師、消防員或 EMT(緊急救護技術員)往往必須在短時間內抑制情緒反應,專注於程序化行動,以維持效率與冷靜。
換言之,「同理心的暫時關閉」有時是一種必要的心理防護機制。問題不在於它是否存在,而在於它是否會被過度強化、是否會在任務結束後失去調節能力。這也正是本文欲深入探究的核心:當遊戲與軍事體制同時訓練人類「抑制同理心」時,這種心理模式究竟會如何影響我們在其他社會情境中的倫理判斷?
1.3. 核心問題
至此,一個深刻的悖論已然浮現:一方面,是人類作為社會性動物,為了群體存續而演化出的、根深蒂固的同理心屏障;另一方面,則是現代軍事與遊戲系統,為了達成特定目標而必須克服此一屏障的現實需求。
這種「天性」與「系統」之間的衝突,引導出本文希望探究的核心問題:
「為了達成戰術或娛樂目的,戰爭遊戲與軍事體制各自發展出了哪些具體的、系統性的機制,來繞過或壓制人類天生的同理心屏障?進一步探究,這兩套看似獨立發展的『同理心侵蝕系統』,在底層的心理學邏輯與具體執行方法上,又存在著哪些驚人的相似之處與關鍵差異?」
為回答此問題,接下來的章節將深入這兩部強大的「人性改造機器」的內部,從介面、機制與敘事等層面,逐一拆解其精密運作的齒輪與零件。
第二章:探究一:虛擬機器的拆解——戰爭遊戲中的同理心弱化系統
在確立了「同理心屏障」是系統性挑戰的對象後,我們首先將目光投向那部最為精密、也最為普及的「人性改造機器」——現代戰爭遊戲。這些遊戲,特別是如《決勝時刻》等主流第一人稱射擊遊戲,已然發展出一套極其成熟的設計語言。它們的成功,不僅在於創造了引人入勝的娛樂體驗,更在於其建構了一個能讓玩家暫時懸置現實道德、高效執行虛擬暴力行為的心理環境。
為了徹底理解這部虛擬機器的運作原理,我們將從三個層次,由外而內地對其進行拆解:感官所及的「介面層」、行為塑造的「機制層」,以及意義賦予的「敘事層」。
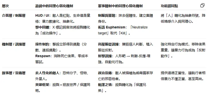
2.1. 介面層:感官的抽象化 (The Interface Layer)
玩家進入虛擬戰場的第一道濾網,就是使用者介面 (UI/UX)。這層覆蓋在遊戲畫面上、看似輔助性的數位資訊,實則扮演著將複雜、血腥的暴力行為,「抽象化」與「數據化」的關鍵角色。
首先,抬頭顯示器 (HUD) 將戰場轉化為一個可被量化的資訊空間。敵人不再是遠處奔跑的、具有人類情感的個體,而是地圖上的一個閃爍紅點;士兵的生命狀態,不再是痛苦與傷口的掙扎,而是一條會增減的生命值量條。這種設計,巧妙地將玩家的注意力從暴力行為的道德內涵,轉移到一個純粹的「資訊處理」與「資源管理」任務上,大大降低了同理心介入的可能。
其次,擊中回饋 (Hit-markers) 與分數系統,則完成了對暴力行為的最終「非罪化」。當玩家的子彈擊中目標時,畫面中央會出現一個清脆的「X」型標記,並伴隨悅耳的音效。這個機制提供了一種強烈的、立即性的正向回饋,它所傳達的訊號並非「你傷害了一個生命」,而是「你成功執行了一次精準操作」。隨後跳出的分數,更是將「殺戮」這一行為,徹底轉化為一次值得被獎勵的、成功的得分動作,其心理效果與在籃球比賽中投籃命中無異。
2.2. 機制層:行為的制約 (The Mechanical Layer)
如果說介面層是感官的麻醉劑,那麼機制層就是行為的塑造器。戰爭遊戲的核心玩法迴圈 (Core Gameplay Loop),幾乎是行為主義心理學的實驗室應用,完美地重現了 B.F. Skinner 所提出的「操作制約」(Operant Conditioning) 原理同理心的侵蝕:從《決勝時刻》到真實戰場,一部弱化人性的系統學。
遊戲的設計核心在於閉環強化:
「發現敵人 → 立即擊殺 → 獲得即時獎勵」。
- 擊中回饋與分數系統,提供了即時的正向增強。
- 更進一步的「連殺獎勵」(Killstreaks),如呼叫偵察機或空襲,則是「變率增強」(Variable Ratio Reinforcement) 的經典案例——這正是賭博讓人上癮的機制,也是遊戲設計中最能鞏固行為的獎勵模式。
此外,遊戲中的「重生」(Respawn) 機制則徹底移除了行為後果。死亡在現實世界中是不可逆的悲劇,但在遊戲中卻只是幾秒鐘的懲罰,隨即玩家便能重新投入戰場。這個「零後果環境」,相當於為暴力行為安裝了一個「道德橡皮擦」,讓玩家能毫無心理負擔地不斷嘗試、冒險,甚至將殺戮當作一種純粹的運動競技。
在遊戲心理學的語境裡,這種設計與「強迫迴路」(Compulsion Loop) 研究高度契合。所謂強迫迴路,正是指「行動—獎勵—動機再生」的循環過程,玩家在潛意識中被驅動去重複相同行為,直到養成自動化反應。這裡的射擊行為,正被系統性地去敏感化,並逐漸與「快感」而非「暴力」形成強烈的神經連結。
從社會心理學的角度來看,這一層設計意味著遊戲不僅在模擬戰場,更在模擬「習慣養成」。它透過條件作用削弱了同理心的介入空間,讓玩家學會在「看到人形目標 → 開火」的流程中,自然地忽略其中的倫理重量。
2.3. 敘事層:意義的賦予 (The Narrative Layer)
在介面與機制的基礎之上,敘事層為玩家的所有行為,提供了最終的、也是最強大的道德「許可證」。它透過故事設定,為玩家的暴力行為賦予了正當性與崇高感。
最核心的手段,便是敵人的「去人性化」(Dehumanization)。在絕大多數戰爭遊戲的單人戰役中,敵人往往被描繪成一個邪惡、殘暴、且面目模糊的符號——來自敵對國家的狂熱士兵、毫無理性的恐怖分子,或是毫無疑問的非人怪物(如殭屍或外星人)。這種設定,預先消除了玩家可能產生的任何道德猶豫,因為消滅一個「純粹的惡」是不需要理由的。
與此同時,遊戲會將玩家置於一個「英雄主義的框架」之中。玩家所扮演的角色,通常是身負重任的精英士兵、拯救世界的最後希望,或是保護無辜同袍的英勇鬥士。遊戲的敘斥會不斷強調你行為的「正義性」,讓你相信,你的每一次殺戮,都是達成一個更宏大、更崇高目標的必要手段。這個框架有效地解決了玩家的「認知失調」,讓他們可以在享受機制層帶來的「爽感」的同時,依然能維持一個正面的自我認同。
這部由介面、機制、敘事三層結構共同打造的虛擬機器,為我們提供了一個完美的參照系。在下一章,我們將會驚訝地發現,真實世界的軍事體制,竟不約而同地,採用了極其相似的邏輯來建構一部更為強大的真實機器。
第三章:真實機器的剖析——軍事體制中的同理心弱化系統
如果說戰爭遊戲是一部精密的「虛擬」同理心侵蝕機器,那麼真實的軍事體制,則是一部運作了數百年、更為強大而隱蔽的「實體」機器。它透過一套歷史悠久的程序與文化,系統性地改造一個平民的心理結構,使其能夠適應戰場的殘酷需求。
令人驚訝的是,這部真實機器的運作邏輯,竟與我們在虛擬世界中觀察到的三層結構——介面、機制與敘事——有著驚人的相似之處。我們將其對應為:剝離個體性的「制服層」、重塑本能的「訓練層」,以及建構敵我意識的「宣傳層」。
3.1. 制服層:身份的抽象化 (The Uniform Layer)
如同遊戲的 UI 介面,軍事體制首先作用於士兵的感官與身份認同,將其從一個獨特的「個人」,抽象化為一個標準化的「集體符號」。
制服、軍階與一致的髮型,是這套系統最直觀的體現。它們抹去了來自不同社會背景的個人特徵,代之以統一的、可被輕易識別的集體身份。當一個名叫「湯姆」的鄰家男孩,穿上軍服、剃了平頭,他就成為了「二等兵史密斯」。這個過程,不僅是為了紀律與識別,更是一種深刻的心理暗示:舊的、平民的「我」已然死去,一個新的、屬於部隊的「我」就此誕生。這種身份的剝奪與重塑,是後續所有心理改造的基礎。
與此同時,術語與行話則在語言層面建立了情感的緩衝區。軍隊發展出一套獨特的「委婉語」(Euphemism) 系統,來替代那些可能引發強烈情緒衝擊的詞彙。士兵被訓練去「消滅目標」(Neutralize the target),而不是「殺人」;平民的意外死亡,被稱為「附帶損害」(Collateral Damage)。這種看似專業的語言,實則像一層過濾網,將行動的血腥現實,過濾成一個個冰冷的、不帶感情色彩的戰術術語,從而保護執行者免受其行為所帶來的直接道德衝擊。
3.2. 訓練層:本能的重塑 (The Training Layer)
若制服層旨在改造「身份」,那麼訓練層的目標,就是重塑「本能」。新兵訓練營 (Boot Camp) 的核心功能,就是透過高強度的壓力與重複,瓦解平民的行為模式,並植入士兵的條件反射。
高壓與服從訓練是這一切的起點。教官持續的喊叫、嚴苛的體能懲罰、對個人尊嚴的系統性打壓,其目的在於瓦解新兵的個人判斷力與獨立意志,並將「立即、無條件地服從命令」植入其行為的最底層。在極端的生理與心理壓力下,理性思考的能力會被削弱,取而代之的是對權威的本能服從。
在此基礎上,重複性射擊訓練則完成了與遊戲中「操作制約」幾乎完全相同的任務。現代軍事訓練早已拋棄了傳統的圓形靶,轉而使用更具象的人形靶。在一次次的訓練中,士兵被要求對突然出現的人形靶,做出瞬間的、反射性的射擊動作。「目標出現(刺激) -> 扣下板機(反應) -> 目標倒下(增強)」,這個迴圈透過數千次的重複,將射擊從一個有意識的決策,變為一個自動化的肌肉記憶。同理心所引發的道德猶豫,在這個被極度簡化的「刺激-反應」連結中,已沒有任何介入的空間。
3.3. 宣傳層:敵人的建構 (The Propaganda Layer)
如果說「制服層」剝奪了個體性、「訓練層」重塑了本能,那麼「宣傳層」則是整個軍事體制最深層的心理武器。它的功能,與遊戲中的「敘事層」驚人相似:為暴力行為提供最終的道德許可與情感驅動。
去人性化:將敵人轉化為「非人」
社會心理學家 Henri Tajfel 的「社會認同理論」(Social Identity Theory) 指出,人類會本能地將世界劃分為「內團體」與「外團體」,並對外團體成員抱持偏見。軍事宣傳正是系統性地放大這種偏見。透過政治教育、媒體灌輸與口號塑造,敵人被描繪為威脅國家存亡的邪惡他者,而非有家庭與情感的「人」。
這種「去人性化」(Dehumanization) 的修辭,不僅減少士兵的道德猶豫,更將殺戮轉化為「必要的清除行動」。這與遊戲中將敵人描繪成恐怖分子、殭屍或外星怪物的敘事邏輯如出一轍同理心的侵蝕:從《決勝時刻》到真實戰場,一部弱化人性的系統學。
動員的雙重策略:仇恨與袍澤
然而,單純的仇恨往往不足以支撐持久的戰鬥意志。軍事體制因此引入了另一層更具感染力的動員邏輯:袍澤之情。
戰前動員常強調「為了你身邊的兄弟而戰」(Fight for the man next to you)。這種轉化將抽象的國家利益,化約為一個具體、無法反駁的情感任務:保護最親密的戰友。心理學研究顯示,這種「小團體忠誠」能比宏大的政治口號更有效地驅動行動。當士兵扣下板機時,他的想像不再是遙遠的國家,而是眼前與他同生共死的袍澤。
宣傳層的終極功能
總結來說,宣傳層的任務不僅是製造敵人,更是重構行為意義:
- 「殺戮」被重新定義為「保護」、「防衛」或「清除威脅」;
- 「敵人」被抽象化為必須消滅的「目標」;
- 「戰爭」被情感化為一場守護兄弟、家園與價值的必然之戰。
這個心理結構,使得士兵能在暴力行為中維持正面的自我認同,與遊戲中的英雄敘事框架構成平行。兩者都說服執行者:你的行為不僅無可厚非,甚至值得驕傲。
第四章:合璧模糊的邊界——當虛擬侵入現實

4.2. 「遷移」的辯論 (The Debate on Transfer)
學術界最具爭議的問題之一,便是戰爭遊戲中所強化的「同理心弱化」模式,是否會真實地遷移 (Transfer) 到玩家的現實生活。這場爭論延續數十年,至今仍無定論,形成兩大陣營。
正方觀點:遊戲的「去敏感化」會外溢至現實
- 心理去敏感化理論 (Desensitization Theory):研究指出,長期暴露於虛擬暴力會降低玩家對現實暴力的情緒反應,使其在面對真實痛苦或血腥場景時不再敏感。
- 習得行為模式 (Learning Theory):B.F. Skinner 的操作制約機制在遊戲中被大量應用。部分學者認為,當「看到人形 → 開火 → 獎勵」的行為迴圈在遊戲中被重複千百次後,可能在現實環境下強化類似的「快速反射」。
- 社會認同與去人性化效應:遊戲中對敵人的去人性化,可能讓玩家更容易接受現實中對「外團體」的簡化與偏見。
反方觀點:遊戲只是「魔法圈」中的行為
- 魔法圈理論 (Magic Circle, Huizinga):遊戲建立一個與現實分離的框架。玩家在遊戲中採取的行動,並不會直接影響或轉化為現實中的道德選擇。
- 區隔假說 (General Aggression Model 的批判者):大量實證研究指出,遊戲暴力與現實暴力傾向之間的相關性有限,許多玩家能清楚區分「娛樂」與「現實」。
- 情境依存性 (Context Dependence):遊戲中養成的行為模式,往往只在遊戲情境下觸發。玩家在現實生活中仍受制於社會規範、法律與個人價值觀。
平衡觀點:值得關注的並非「暴力」,而是「思維模式」
或許真正的風險,不在於遊戲會讓人直接在現實中實施暴力,而是它讓數以百萬計的玩家過於熟練地練就了「關閉同理心」的心智習慣。當人們在現實世界面對政治宣傳或去人性化的話語時,可能更容易接受這種簡化的敘事,而缺乏應有的道德抵抗力。
4.3. 我的核心洞見
在我看來,真正的危險或許並不在於戰爭遊戲會直接促使玩家在現實中施暴。畢竟,多數玩家在結束遊戲後,仍能清楚區分「虛擬」與「現實」。然而,這些遊戲系統所帶來的深遠影響,在於它們讓上百萬人過早地、過於熟練地練就了一種「關閉同理心」的思維模式。
這種模式的問題在於,它並不只侷限於遊戲場景,而是一種可以遷移的心智工具。當人們在現實世界中遭遇複雜的倫理情境時,這個心智機制很可能被再次啟動。去人性化的政治語言、敵我分明的社會敘事,乃至於網路輿論中對不同群體的簡化與標籤化,都可能因為玩家已經熟悉「快速關閉同理心」的心理開關,而更容易被接受。
換言之,問題的核心並不是「遊戲是否會讓人更暴力」,而是「遊戲是否在培養一種道德上的懶惰」。這種懶惰表現在人們傾向於接受簡單的二元框架(善/惡、我方/敵方),而忽略了複雜倫理問題中的灰色地帶。當數位娛樂與軍事訓練在此點上形成共振時,它們共同塑造出一種危險的心理基礎:一個缺乏細緻同理、卻高度習慣於抽象化他者的世代。
因此,我的洞見是:遊戲與軍事體制的「同理心侵蝕」系統,並非單純地威脅現實中的行為安全,而是更深刻地影響了我們在社會中如何理解、分類與對待他人。這種對思維模式的塑形,才是當代社會最值得警惕的隱形成本。
第五章:展望:同理心的再建構
5.1. 結論
回顧全文,我們可以清楚看見:無論是作為娛樂產物的戰爭遊戲,還是作為國家機器的軍事體制,兩者在邏輯上殊途同歸——它們都必須處理人類天生的「同理心屏障」,並且都發展出一整套複雜的系統性機制來加以削弱。
戰爭遊戲透過 介面層、機制層與敘事層,將殺戮抽象化為符號、制約化為迴圈、正當化為英雄敘事;而軍事體制則透過 制服層、訓練層與宣傳層,將士兵從個體轉化為集體符號,將服從植入為反射行為,並透過去人性化與袍澤情感建構出強大的行動動機。
這兩套系統的「趨同演化」揭示了一個重要的事實:同理心並非被自然消解,而是被設計性地拆解。在遊戲中,它的消解是為了保障流暢與爽感;在軍事中,它的削弱則是為了效率與生存。然而,無論出發點如何,它們共同構築的,都是一部精密的「同理心侵蝕系統」。
因此,我們必須承認:同理心的暫時關閉並非全然負面。對士兵而言,它有時是必要的心理保護機制,使他們能在高壓環境下完成任務;對玩家而言,它則確保了遊戲體驗的沉浸與快感。問題的關鍵,不在於「是否該關閉同理心」,而在於如何避免這種暫時的策略性關閉,演變成一種習慣性的思維模式,並不加反思地滲入我們的日常生活。
5.2. 未竟的提問
在這裡,有三個值得進一步思考的開放性提問:
第一,是否能設計「反向系統」,用來強化同理心?
如果「擊殺—獎勵」的遊戲迴圈能成功塑造玩家行為,那麼是否也能透過「共感—獎勵」的設計,讓玩家在互動中學會更敏銳地感受他人的處境?這種系統若能被應用於教育、醫療或跨文化交流,或許能成為人類社會對抗冷漠與分裂的創新工具。
第二,我們是否能在戰爭中引入「人性化干預」?
既然軍事體制善於設計「同理心關閉」的機制,那麼我們是否也能反其道而行,嘗試設計一種「開啟對方同理心」的戰鬥方式?例如,當侵略者準備開火時,是否可以透過影像、語音或數據,提醒他「對面同樣是有家庭與夢想的人」?如果在戰場上能偶爾觸發這樣的「人性化阻力」,是否可能在某些情境下減緩暴力的發生,開創一種新的戰爭倫理?
第三,數位時代的同理心設計會走向何方?
當介面、機制與敘事三層架構不僅支配遊戲與軍事,也滲入教育、醫療與治理時,我們是否也會無意間複製出「同理心侵蝕」的邏輯?如果是這樣,人類社會該如何重新設計這些系統,使它們既能維持效率,又能保留足以支撐倫理與社會性的「道德煞車」?
總結
本研究揭示了戰爭遊戲與軍事體制在設計上的深度平行性:兩者皆透過不同手段,建構出侵蝕同理心的複雜系統。然而,這並不意味著我們必須將它們視為單一的威脅。相反地,這樣的分析為我們提供了一個更具前瞻性的問題:既然同理心可以被設計性地削弱,它是否也能被設計性地重建?
這個問題,不僅關乎遊戲與戰爭,更關乎未來人類社會如何在效率與人性之間,找到新的平衡點。
參考文獻
Anderson, C. A., & Bushman, B. J. (2001). Effects of violent video games on aggressive behavior, aggressive cognition, aggressive affect, physiological arousal, and prosocial behavior: A meta-analytic review of the scientific literature. Psychological Science, 12(5), 353–359.
Ferguson, C. J. (2015). Do angry birds make for angry children? A meta-analysis of video game influences on children’s and adolescents’ aggression, mental health, prosocial behavior, and academic performance. Perspectives on Psychological Science, 10(5), 646–666.
Grossman, D. (1995). On killing: The psychological cost of learning to kill in war and society. Boston: Little, Brown and Company.
Huizinga, J. (1955). Homo ludens: A study of the play-element in culture. Boston: Beacon Press. (Original work published 1938)
Skinner, B. F. (1953). Science and human behavior. New York: Macmillan.
Tajfel, H., & Turner, J. C. (1979). An integrative theory of intergroup conflict. In W. G. Austin & S. Worchel (Eds.), The social psychology of intergroup relations (pp. 33–47). Monterey, CA: Brooks/Cole.
Zimbardo, P. G. (2007). The Lucifer effect: Understanding how good people turn evil. New York: Random House.




















