開場:薄暮時分的庭院
薄暮冥冥,日與夜在此刻溫柔地交融。寺院裡的社區活動剛散,庭院中,幾株楓樹的剪影被晚霞染成溫潤的赭紅色。空氣裡還殘留著白日活動的餘溫,卻已漸漸被青苔與泥土的清涼氣息所浸潤。
幾位剛才還在不同角落忙碌的人,此刻竟不約而同地在此歇息,圍坐在一塊苔痕斑駁的石頭旁,形成一個偶然的圓。一位身著樸素僧袍的年長出家人,一直靜靜地坐著,目光如沉靜的湖水,映照著周遭的一切。他雙手合十,用一種幾乎是耳語的聲音,輕柔地打破了這份寧靜。「諸位今日辛苦,萬分感恩。」他的聲音,像是從很遠的地方傳來,卻清晰地迴盪在每個人的心間。「薄暮時分,最易引人沉思。若不唐突,老僧想請教各位一個字,便是『苦』。此娑婆世界,眾生皆苦,然其相各異。不知在各位的生命中,這份感受,是以何種樣貌呈現的呢?權當是結個善緣,讓我們彼此聆聽一番。」
他的語氣裡沒有一絲探問,只有全然的慈悲、謙卑與感恩,彷彿他所邀請的,是一場神聖的供養。

--------------------------------------------------------------------------------
第一幕:有形的枷鎖與無形的牆
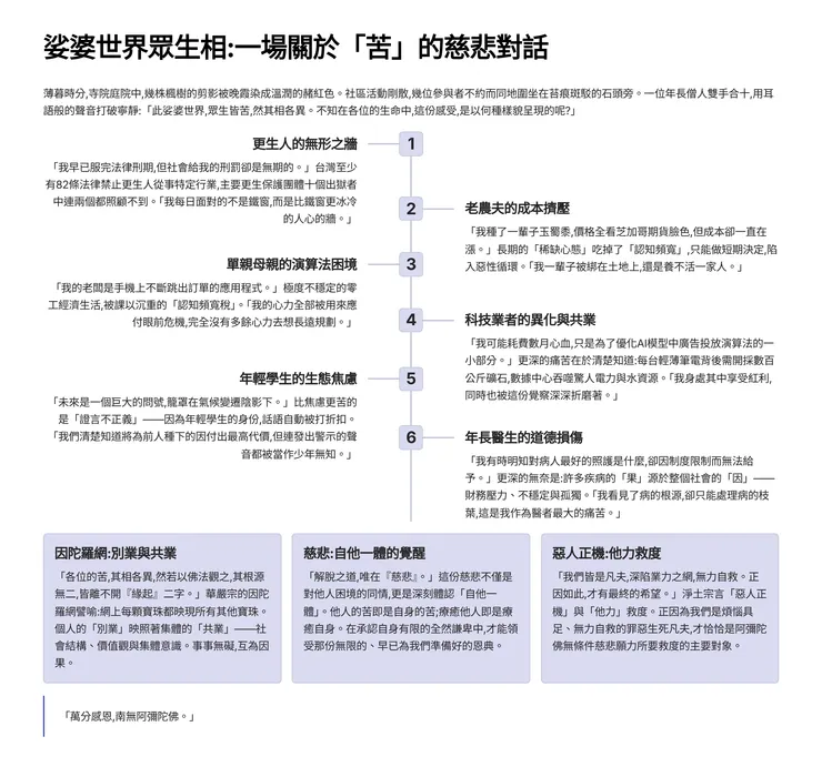
1. 更生人的心聲
一位看上去年近半百、面容寫滿風霜的男子,緩緩抬起頭。(他下意識地將雙手藏在袖子裡,一個在監獄裡養成、至今無法改掉的習慣。)他沉默了片刻,像是在組織那些沉重了半輩子的詞語。
「師父慈悲。」他開口,聲音沙啞卻平靜。「我的苦,說來簡單。我早已服完了法律上的刑期,但社會給我的刑罰,卻是無期的。人們總說,改過自新,重新做人。政府也確實有一些援助計畫,說是要幫助我們就業。但您知道嗎?那些計畫的申請書上,往往寫著一行小字:申請者需為『有就業意願及有工作能力者』。這句話,就像一道篩網,把我們這些最需要幫助、最徬徨無助的人,最先篩了出去。更何況,就算有心想幫我們的單位,力量也有限。我聽說,主要的更生保護團體,十個出獄的人裡面,連兩個都照顧不到。我們大多數人,都是這樣被拋回人海,自生自滅。」
「然而,這還不是最苦的。最苦的,是一道看不見的牆。有學者統計過,台灣至少有八十二條法律,禁止我們這樣的人从事特定的行業。八十二條啊,師父。這意味著,我走出監獄,看似自由了,卻發現社會早已為我規劃好一條走不通的路。我看著眼前的世界,處處是門,卻沒有一扇為我敞開。我每日面對的不是鐵窗,而是比鐵窗更冰冷的人心的牆。我渴望被接納,渴望用雙手掙一份清白的飯食,但這道無形的牆,卻始終將我隔絕在外。」
他低下頭,看著自己粗糙的雙手,語氣裡沒有憤怒,只有一種歷經滄桑後的疲憊與渴望。「我每日面對的是人心的牆,而您每日面對的,想必是土地的難吧。」他望向身旁一位膚色黝黑的老者。
2. 老農夫的嘆息
年邁的農夫布滿皺紋的臉上,流露出一種深沉的無奈。(他搓了搓手指,彷彿還能感受到泥土的質感,但眼神卻望向遠方,一個被全球市場力量所決定的遠方。)他輕輕嘆了口氣,彷彿那口氣裡,有著一輩子田裡的塵土。
「牆……是啊,我也有我的牆。」他緩緩地說。「我的苦,說來可笑。我種了一輩子的玉蜀黍,是餵豬的,還是做生質燃料的,價格全看芝加哥的期貨臉色。但我的成本,像種子、肥料、農藥,卻一直在漲。這就是人家說的『成本價格擠壓』。我的利潤,就像用兩隻手去捧水,眼睜睜看著它從指縫裡流光。」
「長年累月下來,這種壓力會改變一個人的心。專家說,這叫『稀缺心態』。我的腦子裡,就像一台永遠轉個不停的舊風扇,嗡嗡作響,想的全是下個月的貸款、孩子的學費。這種心態,會吃掉你的『認知頻寬』。我想做長遠的打算,想買一台新的插秧機,但我不敢,因為眼前的錢不夠。所以我只能花更多的錢去修理那台舊的。就這樣,一個又一個短期的決定,把我牢牢地鎖在一個長期的惡性循環裡。」
他停頓了一下,眼神裡滿是對土地的愛戀與不捨。「我一輩子被綁在土地上,還是養不活一家人。您一個人拉拔孩子,那份辛苦,我不敢想像。」他的目光,轉向了那位一直安靜聆聽的年輕母親。
--------------------------------------------------------------------------------
第二幕:看不見的重負
3. 單親母親的掙扎
那位母親的臉上,有著一種與年齡不符的疲憊。(她不自覺地看了一眼手機,即使螢幕是暗的,那個應用程式的存在感依然如影隨形。)她勉強擠出一絲微笑,但那笑意並未抵達眼底。
「辛苦……是啊,但我的苦,是一種看不見的重擔。」她輕聲說道,像怕驚擾了誰。「我是個單親媽媽,也是人家說的『零工經濟』裡的一員。我是三明治世代,上面有長輩要顧,下面有孩子要養。我沒有固定的老闆,我的老闆,是我手機上那個不斷跳出訂單的FoodPanda或Uber Eats應用程式。」
「我的生活,就是極度的不穩定。這個月收入好,下個月可能就斷炊。這種日子過久了,會被課一種很重的稅,人家叫它『認知頻寬稅』。我的心力,全部被用來應付眼前的危機:搶下一個單、計算下個星期的菜錢、處理孩子突然的發燒。我完全沒有多餘的心力去想什麼長遠規劃,更別提什麼自我提升了。我就像那開長途貨車的司機,每天獨自一人在路上奔波,被看不見的演算法管理著,時間被切割成碎片,人性也彷彿被磨損了。」
她的聲音裡沒有激昂的控訴,只有一種日復一日、被生活重擔磨礪出的深沉倦意。「我的生活被手機上的演算法控制著,它決定我下一餐在哪裡,也磨損著我的心。我總在想,」她望向身旁那位穿著簡潔、看起來很年輕的男子,「寫出這些東西的人,知不知道螢幕的另一端,是一個活生生的人在奔跑?」
4. 科技業者的迷惘
年輕的科技業者聞言,眼神中掠過一絲複雜的情緒。他推了推眼鏡,充滿了內省與矛盾。
「我們的世界……」他低聲重複道,帶著一絲愧疚。「我的苦,說出來可能會被笑話,因為在外人看來,我擁有高薪、體面的工作。但我的苦,是一種精神上的失落,一種學者們說的『異化』。就像一個造船的工匠,一輩子只負責打磨同一顆螺絲,他永遠感受不到造出一艘大船的完整喜悅。我的工作就是這樣。我可能耗費數月心血,只是為了優化一個AI模型中,用於廣告投放演算法的一小部分。」
「但這還不是最深層的痛苦。」他的聲音更低了,彷彿在分享一個秘密。「最深的痛苦在於,我清楚地知道,我們正在加速這個世界的耗竭。我知道,我們設計的每一台輕薄筆電,背後都需要開採數百公斤的礦石與土壤。我知道,支撐雲端服務的那些數據中心,正像巨獸一樣吞噬著驚人的電力與水資源。我的工作,表面上是在創造便利,本質上卻是在加劇一種源於集體『貪』欲與『癡』迷的共業。我身處其中,享受著它的紅利,同時也被這份覺察深深地折磨著。」
他抬起頭,目光落在在場最年輕的臉龐上。「我們這一代創造了方便,也可能創造了毀滅。不知道在你們眼中,未來是什麼樣子?」
--------------------------------------------------------------------------------
第三幕:靈魂的低語
5. 年輕學生的憂慮
那位一直靜靜聆聽的女學生,眼神清澈而堅定。她的聲音不大,卻字字清晰。
「未來……」她說,「在我們的眼中,未來是一個巨大的問號,籠罩在氣候變遷的陰影之下。我的苦,是一種前代人或許難以完全體會的『生態焦慮』。我們是看著冰川融化、森林大火的紀錄片長大的一代。這份焦慮,不是杞人憂天,而是我們每天呼吸的空氣。」
「但比焦慮更苦的,是不被理解。當我們試圖表達這份感受,提出警告時,常常會因為我們的年齡,而遭受一種學者說的『證言不正義』。簡單說,就是因為我的身份——一個『年輕學生』——所以我的話自動被打了折扣,我的親身感受與所學的科學知識,不被當作是有效的證據。最痛苦的是,我們清楚地知道,我們這一代,將為前人種下的因,『付出最高的代價』,但我們連發出警示的聲音,都被當作是少年無知。」
她的語氣中沒有一絲自憐,只有一種超越年齡的憂傷,與不被理解的孤獨。「我們看見了病癥,卻被當作是少年無知。醫生爺爺,您行醫一生,您能理解這種無力感嗎?」她轉向那位白髮蒼蒼的老醫生。
6. 年長醫生的凝視
年長的醫生一直用他那雙彷彿能看透一切的眼睛,凝視著每一個人。他點了點頭,眼神中滿是慈悲。
「孩子,我懂。」他的聲音溫和而深邃。「妳說的無力感,是我行醫一生的註腳。我的苦,是一種對靈魂的傷害,學者稱之為『道德損傷』。在現行的醫療體制下,我有時明知對病人最好的照護是什麼,卻因為制度的限制而無法給予。每一次違背內心療癒的誓言,都是對靈魂的一次切割。」
「但這份個人的苦,還不及另一份更深層的無奈。」他將話題昇華到了一個更廣的層面。「我行醫數十載,看盡生老病死。我慢慢明白,許多疾病的『果』,其實源於整個社會的『因』。」(他的目光掃過眾人)「我看見的病根,不僅在於飲食。我也看見了長期財務壓力(他望向農夫)如何侵蝕人的心脾,看見了不穩定與孤獨(他望向母親)如何耗損人的心神。這些,都是比病毒更深層的病因。我慢慢明白,我每日所開出的,不過是『下品之藥』,用來壓制症狀。而真正的『上品之藥』——那些能滋養生命根本的教育、公平的制度、乾淨的食物與空氣——卻不是我一張處方箋能開得出來的。我看見了病的根源,卻只能處理病的枝葉,這是我作為一個醫者,最大的痛苦。」
說完,他沉默了。他的目光,緩緩轉向那位從始至終靜靜聆聽的僧人,彷彿在將所有這些無解的叩問,交付給一個最終的源頭。
--------------------------------------------------------------------------------
終場:同體大悲的迴響
庭院裡的光線愈發黯淡,萬物彷彿都屏住了呼吸,等待著。年長的僧人再次雙手合十,他沒有直接回答,而是將每個人的話語,用一條無形的線串連起來。
「萬分感恩各位的分享。更生人的牆、農夫的土、母親的演算法、科技業者的共業、學生的焦慮、醫生的無奈……」他的聲音如清泉流淌,「乍聽之下,各位的苦,其相各異,或源於制度,或源於經濟,或源於科技,或源於世代。然若以佛法觀之,其根源無二,皆離不開『緣起』二字。」
「華嚴宗有個譬喻,名為『因陀羅網』。這是一張無盡的寶珠之網,網上每一顆寶珠,都映現出所有其他寶珠的影像。各位的『別業』——即個人的遭遇,就如同網上的一顆寶珠。它看似獨立,實則映照著所有人的『共業』——即我們共同創造的社會結構、價值觀與集體意識。更生人的困境,映現著我們社會對寬恕的匱乏;農夫的嘆息,映現著我們全球經濟的貪婪。事事無礙,互為因果,無有一人能自外於此網。」
「那麼,出路何在?」他環視眾人,眼神中流露出無盡的慈悲。「解脫之道,唯在『慈悲』。這份慈悲,不僅是對他人困境的同情,更是深刻地體認到『自他一體』。他人的苦,即是自身的苦;療癒他人,即是療癒自身。」
「然而,我們皆是凡夫,深陷業力之網,無力自救。正因如此,才有最終的希望。」他話鋒一轉,語氣變得無比柔軟與謙卑。「淨土宗言『惡人正機』,又言『他力』救度。這正是阿彌陀佛無盡悲願的體現。正因為我們是這樣煩惱具足、無力自救的罪惡生死凡夫,才恰恰是阿彌陀佛那無條件的慈悲願力,所要救度的主要對象。當我們徹底放下依靠自力的驕慢,在那份承認自身有限的全然謙卑中,才能領受到那份無限的、早已為我們準備好的恩典。」
僧人緩緩起身,向著漸漸隱沒在夜色中的眾生,深深一揖。
「萬分感恩,南無阿彌陀佛。」

























