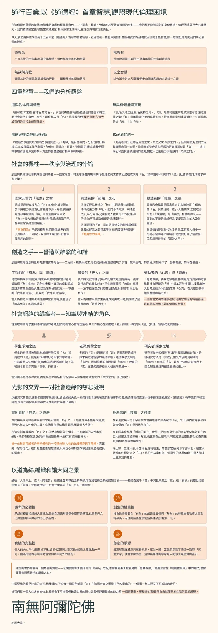
導言:於眾妙門前的一份謙卑供養
南無阿彌陀佛。
各位來賓,各位走在各自生命道路上的行者,大家好。懷著最深沉的感恩與最誠摯的謙卑之心,今天能在此與各位共聚一堂。在我們這個瞬息萬變的時代,無論我們身處何種職業角色——是叱吒風雲的企業家、是傳道授業的老師、是默默維護城市運轉的勞動者,甚至是身處社會邊緣的寂靜身影——我們似乎都普遍面臨著一種深刻的身份焦慮、倫理困境與巨大的心理壓力。我們被標籤所定義,被期望所束縛,在行動與靜思之間掙扎,在理想與現實之間撕扯。
今天,我想與各位分享的,並非一套全新的解決方案,而是一份來自兩千五百年前的古老智慧。我堅信,在《道德經》那看似玄遠的首章之中,蘊含著一套能深刻剖析並指引我們穿越這些現代困境的永恆智慧。它像一把鑰匙,能打開我們內心最深的迷惑。
為此,我們將以《道德經》首章內在的「四重智慧」作為本次探討的羅盤:
- 道/名:那不可言說的宇宙本源,與這個充滿標籤、角色與概念的名相世界。
- 無/有:那從無限潛能中,創生出萬事萬物的宇宙創造過程。
- 無欲/有欲:兩種完整我們認知的互補路徑——靜觀其妙的直觀,與觀其徼的行動。
- 玄:那統合萬千對立,引領我們走向圓滿和諧的玄妙統一之境。
本次演講的目的,便是運用這套分析框架,如同校準音叉一般,去探討社會中不同職業角色的內在張力與和聲。我們期望能藉此為在座的每一位,提供一份尋求內在整合與職業和諧的深刻洞見。這不僅是一場哲學的思辨,更是一次返回內心,觀照自我的旅程。

--------------------------------------------------------------------------------
第一部分:四重智慧——我們的分析羅盤
在我們深入探討各行各業的倫理困境之前,請允許我先為各位清晰地闡述這套將引領我們旅程的哲學工具。這四重智慧,不僅是學術概念,更是極其實用的內心觀照法門。它將是我們理解後續所有案例分析的基礎。
- 其一:道與名 (本源與標籤) 「道可道,非常道;名可名,非常名。」老子開篇即點出,宇宙的終極實相,那生生不息的本源(道),是超越任何語言和概念的。而我們社會賦予的一切角色、身份、職位與定義,都只是「名」。這份智慧提醒我們一個根本的張力:我們是誰,永遠大於我們的名片上印著什麼。正如西方社會學的「角色理論」(Role Theory) 所揭示的,我們扮演著社會賦予的「名」,但我們並非角色本身。哲學家常說「地圖不等於領土」,「名」就是我們理解世界的地圖,但生命本身那廣袤無垠的「領土」(道),永遠比任何地圖來得豐富與真實。
- 其二:無與有 (潛能與實現) 「無,名天地之始;有,名萬物之母。」這揭示了宇宙創造的奧秘。「無」並非空無一物,而是萬物創生前那充滿無限可能性的潛能之海;「有」則是萬物顯化後的具體形態。從一個商業創意到一棟建築的落成,從一句愛的承諾到一個家庭的建立,一切創造性的行為,都是從「無」中生「有」的過程。 這是理解一切價值創造的宇宙模型。
- 其三:無欲與有欲 (靜觀與行動) 「常無欲,以觀其妙;常有欲,以觀其徼。」這並非道德上的勸誡,而是指出了兩種完整人類認知的互補路徑。「有欲」,是目標導向的、分析性的、聚焦於具體事物邊界與顯現(徼)的行動模式。這是我們完成日常工作、解決具體問題所必需的。「無欲」,則是靜心的、直觀的、整體性的感知模式,它讓我們能退後一步,洞察事物背後那微妙而深刻的整體聯繫(妙)。真正的智慧,是在行動中保有靜觀,在精確分析中不失整體洞見。
- 其四:玄之智慧 (矛盾的統一) 「此兩者同出而異名,同謂之玄。玄之又玄,眾妙之門。」老子告訴我們,上述所有看似對立的二元(道與名、無與有、無欲與有欲),其實都源自同一個不可思議的本源。能夠洞察並整合這些矛盾的更高智慧,就是「玄」。「玄」是通往內心和諧與圓滿成熟的道路,是開啟一切創造力與智慧的「眾妙之門」。
這四重智慧如同一組精密的音叉,在接下來的探討中,我們將用它去敲擊不同的人生角色,聆聽其內在的樂章,從而為我們揭示那通往和諧的旋律。
--------------------------------------------------------------------------------
第二部分:社會的樑柱——秩序與治理的悖論
現在,讓我們將目光投向那些肩負著維護社會秩序重任的角色——國家的元首、司法的守護者與規則的執行者。他們工作的核心,正是在成文的「名」(法律規章)與無形的「道」(社會公義)之間那深刻的張力中,尋求一種神聖的平衡。
小節 2.1:國家元首的「無為」之智
以總統為例,他無疑是社會中最崇高、最具權力的「名」的化身。然而,其最大的倫理挑戰,正在於不將這個人為建構的權力之「名」,誤認為是社會福祉本身那個自然流動的「道」。從柏拉圖到盧梭,西方政治哲學史無不在探討理想的統治者(名)如何才能最好地服務於城邦或國家的福祉(道)。
- 從「無」到「有」:總統的每一個決策,都是一次從政策藍圖那充滿無限可能性的「無」中,塑造出國家具體未來之「有」的宏大創造。
- 「有欲」與「無欲」:其日常工作,是處理具體政務、權衡利弊的「有欲」模式的極致展現。然而,一位偉大領袖的智慧,恰恰在於他能否在同時保有「常無欲,以觀其妙」的能力——退後一步,超越黨派鬥爭與短期民意,去靜觀整個國家長遠、整體的福祉。
- 「玄」之智慧:總統所面對的「玄」,是權力的悖論。通往此境界的「眾妙之門」,即是源自《道德經》的「無為而治」。這並非消極無為,而是像一位謙卑的園丁,致力於培育一片公正、穩定、互信的土壤,然後信任社會的自發秩序 (spontaneous order) 能夠在此之上自行繁榮。這份統合了「有為」之權柄與「無為」之智慧的「玄」,是通往大同世界的政治基石。
小節 2.2:司法者的「超然」之心
法官與律師,是法律這個最龐大「名」之體系的直接操作者。法律以其精確的條文,構成了社會秩序的骨架。
- 從「無」到「有」:法官的職責,是從混亂、充滿矛盾的案情之「無」中,透過裁決,創造出一個具有法律約束力的確定現實之「有」。
- 「有欲」與「無欲」:律師的工作本質是「有欲」的,聚焦於法條與證據為當事人辯護。而法官,則必須修煉一種深刻的「無欲」功夫,即「司法超然」(judicial detachment)。這要求他必須區分「同理心」(empathy)——一種理解他人處境的寶貴工作技能——與「同情心」(sympathy)——一種可能導致偏頗判決的情感牽絆。他必須超越個案,靜觀判決對社會整體的深遠影響。
- 「玄」之智慧:法官所面對的「玄」,是在法律條文的剛性(名)與個案正義的鮮活(道)之間,尋求平衡的艱鉅任務。這需要深刻的智慧與一種**「制度性的孤獨」(institutionalized loneliness)**。這份孤獨既是沉重的心理負擔,也是維持公正所必需的條件。那份既嚴格遵循法條,又深刻體現正義精神的完美判決,便是通往公正的「眾妙之門」。
小節 2.3:執法者的「裁量」之德
警察和公務員,是國家意志的末梢神經,是規則在街頭巷尾的執行者。他們的工作,是在僵化的「名」與鮮活的「道」(人性需求)之間取得平衡。
- 「有欲」與「無欲」:他們的工作在絕大多數情況下,是依循法規的「有欲」模式。然而,在這其中閃耀著「無欲」智慧的微光,那便是「裁量權」(discretion)。一位警察在執法時,面對的不僅是違規行為,更是一個活生生的人及其背後的處境。
- 「玄」之智慧:他們所面對的「玄」,是普世性規則與特殊性情境之間的哲學悖論。在規則的剛性與服務的柔性之間做出智慧的抉擇,正是這份「玄」的體現。當一次溫情的警告取代了冰冷的罰單,從而贏得了一位公民對法律的尊重;當一位行政人員多一分耐心,幫助了一位迷茫的申請者,他們便在平凡的工作中,打開了通往警民和諧與善治的「眾妙之門」。
在探討了社會的宏觀秩序後,現在,讓我們轉向那些親手塑造我們物質世界的創造者。
--------------------------------------------------------------------------------
第三部分:創造之手——營造與維繫的和諧
本部分將聚焦於那些將無形理念轉化為有形現實的角色——工程師、農夫與勞工。他們的勞動,最直接地體現了宇宙「無中生有」的奧秘,並深刻地揭示了「勞動尊嚴」的內在價值。
小節 3.1:工程師與建築師的「有為」與「順道」
工程師與建築師是我們物質文明的構築者,他們將理性的秩序(名)賦予物理世界。
- 從「無」到「有」:他們的整個工作流程,完美演繹了「無中生有」的創生奧秘——將一個抽象的設計圖(無),透過一系列系統性步驟,最終轉化為一個具體的物理實體(有)。
- 「有欲」與「無欲」:他們的工作本質上由遵循設計規範的「有欲」模式所主導。然而,真正的卓越,卻源於「無欲」的智慧:一是那超越步驟的**「創造性火花」(creative spark);二是深刻的倫理反思——不僅問「我能否建造它?」,更要問「我應該建造它嗎?」,並為其創造物的整個「生命週期」(life cycle)**負起責任。
- 「玄」之境界:他們所面對的「玄」,是人為的創造(名)必須完美地順應自然的物理法則(道)。一座優雅的橋樑,既是人類意志的展現,也是對重力的謙卑臣服。當人為創造與自然法則達成神聖和諧時,便體現了「無為而為」的最高境界。
小節 3.2:農夫的「天人」之舞
農夫,這個古老的角色,一生都在農業技術(名)與變幻莫測的天地之道間行走。
- 從「無」到「有」:他將一顆沉寂的種子(無),交託給大地,透過陽光、雨水與汗水,最終迎來豐收(有)。
- 「有欲」與「無欲」:工業化農業追求最大化控制,是「有欲」模式的極致。而再生農業,則體現了「無欲」的智慧——農夫放下征服自然的慾望,成為敏銳的觀察者,靜觀生態系統的互動,與土地合作。
- 「玄」之挑戰:農夫的「玄」,是在對自然的干預與全然的仰賴之間找到和諧。當人為的耕作與自然的生長達成完美的統一時,便開啟了那扇通往豐收的「眾妙之門」。
小節 3.3:勞動者的「心流」與「尊嚴」
讓我們來看看工人、清潔工等角色。社會常常忽略他們的貢獻,將其簡化為功能性的「名」。
- 「道」與「名」:「勞動尊嚴」(dignity of labour) 的概念,正是要我們穿透這些社會標籤(名),去肯定其勞動背後那份維繫社會運轉的「道」。
- 「有欲」與「無欲」:即便在重複性的「有欲」勞動中,也蘊藏著通往「觀其妙」的可能。當一位工匠全神貫注,技藝達到出神入化時,便進入了物我兩忘的「心流」(Flow State),在具體的勞動中,體悟到了整體的和諧之妙。
- 「玄」之實現:其「玄」的實現,在於整個社會的覺醒。一個社會文明的健康程度,或許可以由它如何對待那些最基礎、卻也最容易被視而不見的勞動來衡量。當我們真正認識到,一位清掃街道的清潔工對於社會整體的健康,與一位企業執行長同等重要時,一個真正平等的人間淨土才有了實現的可能。
在見證了物質世界的創造後,我們接著轉向那些編織社會心智網絡、傳承思想的連結者。
--------------------------------------------------------------------------------
第四部分:社會網絡的編織者——知識與連結的角色
本部分將探討那些在社會中扮演知識傳承、思想探索與人際連結樞紐的角色。從汲取知識的學生到傳播智慧的老師,他們是社會心智的塑造者,其工作核心在於處理「名」(知識、概念)與「道」(真理、智慧)之間的關係。
小節 4.1:知識的傳承者與探索者
以學生、老師、研究者為例,他們構成了知識傳承與創新的完整鏈條。
- 「道」與「名」:學生的身份,常被簡化為成績與學位等「名」。其內在的「道」,則是對世界的好奇與求知慾的本源。老師與研究者的「名」是其頭銜,其「道」則是對真理的純粹探求與啟迪智慧的無形影響。
- 從「無」到「有」:學生的任務是將未知領域(無)轉化為結構化的知識(有)。研究者則從未知的假設(無)出發,發現新的知識(有)。
- 「有欲」與「無欲」:為考試而學習是「有欲」,為智慧本身而探究則是「無欲」。遵循教學大綱是「有欲」,因材施教的直觀則是「無欲」。嚴謹的研究方法是「有欲」,靈光乍現的洞察則是「無欲」。
- 「玄」之智慧:教育的「玄」,在於知識傳授與人格薰陶的統一。研究的「玄」,則是在已知與未知的邊界上,整合理性嚴謹與創造直覺的張力。當知識不再是冰冷的資訊,而是與生命相結合的智慧時,人類集體意識進化的「眾妙之門」便已開啟。
現在,我們必須以一份深沉的慈悲,將目光從社會的中心轉向 periphery,去凝視那些處於光影交界處的身影。
--------------------------------------------------------------------------------
第五部分:光影的交界——對社會邊緣的慈悲凝視
現在,請允許我以最深沉的慈悲語氣,邀請各位一同觀照那些處於社會邊緣的角色。他們的處境挑戰著我們對秩序的定義,也迫使我們直面人性中最深邃的痛苦。《道德經》的智慧教導我們,不輕易評判,而是在看似的黑暗中,尋找人性的韌性與轉化的可能。
小節 5.1:貧困者的「無名」之尊嚴
貧民與無家可歸者,是社會加諸於個體的最沉重的「名」之一。這些標籤,正如社會學的深刻洞察,不僅是描述,更是污名 (stigma) 與去人性化 (dehumanization) 的工具。
- 道與名:社會學的衝突理論早已指出,貧困往往是結構性問題,而非個人失敗。在這些剝奪其尊嚴的「名」之下,依然存續著那與生俱來、不可磨滅的人性本質(道)。
- 從「無」到「有」:他們的生活,是在極端的匱乏(無)中,為維繫最基本的生存(有)而進行的每日掙扎。長期壓力更會導致焦慮、抑鬱與創傷後壓力症候群 (PTSD)。
- 「玄」之光輝:他們的「玄」,是在人類所能承受的極限困境中,所展現出的驚人韌性與人性光輝。當一位無家可歸者分享他僅有的一片麵包時,人性的光輝便穿透了黑暗。對社會而言,真正的「眾妙之門」,在於能否超越標籤,以同理心和制度改革,去回應其最脆弱成員的需求。
小節 5.2:極惡者的「救贖」之可能
以死刑犯與五逆十惡者為例,在他們被社會與道德徹底否定的「名」之下,其內在尋求平靜與悔悟的「道」是否依然存在?
- 「有欲」與「無欲」:在死囚牢房那種「活著的死亡」(living death) 狀態下,囚犯在對生存的本能渴望與對死亡的巨大恐懼(有欲)之間被撕裂。然而,也正是在此絕境中,可能綻放出靈性轉化 (spiritual transformation) 的奇異花朵,轉向內在的靜思與懺悔(無欲)。
- 「玄」之奧秘:他們所面對的「玄」,是罪與罰、絕望與救贖的終極對立。淨土宗那「五逆十惡,十念稱名,亦得往生」的慈悲宏願,正揭示了這份「玄」的奧秘——在極惡與極善的轉化之間,體現了佛法無條件的救度。這份不放棄任何一個眾生的終極倫理基礎,正是人間淨土最深刻的慈悲。
在觀照了人世間的種種角色,從巔峰到深淵之後,現在,讓我們回到旅程的起點,總結如何將這份古老的智慧,應用於建設一個更和諧的世界。
--------------------------------------------------------------------------------
結論:以道為絲,編織和諧大同之景
各位朋友,我們這趟穿越《道德經》首章與塵世百態的朝聖之旅,即將告一段落。我再次以最誠摯的心,表達我的謙卑與感恩。
我們共同見證了,通往「人間淨土」或「大同世界」的道路,並非在於尋找一套全新的教條,而在於培養一種全新的感知方式——一種能夠在萬千「名」中洞見同源之「道」,在「有欲」的塵世行動中保有「無欲」之靜觀,並在一切對立中尋求「玄」之統一的智慧。
《道德經》首章的智慧,為我們帶來了四點核心的啟示:
- 謙卑的必要性 承認終極的實相超越人類的概念,是我們避免意識形態偶像崇拜的基石,也是多元文化與信仰得以和平共存的形上學基礎。
- 創生的雙重性 社會的進步,需要在「有為」的創造性責任與「無為」的尊重自發秩序之間取得平衡。治理的藝術,在於創造條件,而非試圖控制一切。
- 實踐的完整性 個人的內心淨化(觀其妙)與社會的公正轉化(觀其徼),如鳥之雙翼,缺一不可。一條圓滿的道路,必然同時包含向內與向外的修行。
- 慈悲的根源 最高的智慧在於洞見萬物同源、眾生一體。當我們深刻了悟這一點時,「同體大悲」便會油然而生。這份無條件的慈悲,是人間淨土最堅實的基石。
理想的世界,需要每一個角色的貢獻——它需要總統如園丁般的「無為」之智,也需要清潔工被看見的「勞動尊嚴」;需要法官在「制度性孤獨」中的超然,也需要農夫順應天地的謙卑之心。它需要我們看見彼此的光芒,相互輝映,了知每一個角色,都是「道」在這場宏大交響樂中所吹奏出的、一個獨一無二而又不可或缺的音符。
當我們每一個人,在各自的崗位上,都學會了平衡我們改造世界的願心與我們靜觀其妙的能力時,一個更慈悲、更和諧的實相,便會自然而然地在我們面前展現。
南無阿彌陀佛。謝謝大家。

























