引言:一聲溫柔的問候,獻給在關係中感到心寒的你
尊敬的行者,南無阿彌陀佛。
您是否也曾有過這樣的感傷?從最初的「每一句晚安都甜」,到如今的「連一句安慰都懶得多說」。那份曾經溫暖彼此的心,是如何一步步走向冰冷的疏離與敷衍?這份心寒,是無數眾生在親密關係中共同的苦。這份解析,無意評判是非,只想與您一同,以慈悲之心,溫柔地探尋這份「不珍惜」之苦的根源。我們將從兩個層面來理解:一是「世間法」,藉由現代心理學的洞見,看清關係演變的自然規律;二是「出世間法」,深入佛陀的智慧,勘破煩惱的根本,從而找到轉化與療癒的力量。

--------------------------------------------------------------------------------
第一部:心理學的洞見——為何「愛」會被「習慣」取代?
1. 愛的三種面貌:激情、親密與承諾
心理學家羅伯特·史登堡 (Robert Sternberg) 提出的「愛情三元論」,將愛解構成三個核心元素:
- 激情 (Passion): 強烈的浪漫感受、生理驅動與性吸引力,也就是我們常說的「心動」與「來電」。
- 親密 (Intimacy): 情感上的深刻連結、相互理解、支持與親近感,是「心有靈犀」的溫暖。
- 承諾 (Commitment): 決定去愛一個人,並在長遠的未來維繫這段關係的意願與努力。
許多關係之所以走向心寒,源於一個最關鍵的誤解:人們常常錯把「激情」這個元素的自然消退,當作是整份「愛」的死亡。 他們哀悼著那份必然會逝去的心動,卻忽略了真正能讓關係長久的,是另外兩種更為穩定、需要用心經營的力量。
2. 解開「激情」必然退燒的迷思
讓我們透過下表,更清晰地看見這三種元素在時間長河中的不同樣貌。
表一:愛情三元素的動態演變

此表揭示了一個核心洞見:真正能維繫長期關係的,是穩定且可控的「親密」與「承諾」,而非註定無常的「激情」。 當我們將關係的幸福,寄託在那個最不穩定、最不可控的激情之上,失望與心寒便成了必然的結局。
3. 「理所當然」的心理陷阱:你的付出,為何成了隱形?
「社會交換理論」與「公平理論」幫助我們理解,「理所當然」是如何悄悄毒害一段關係的。
- 內心的帳本: 我們在關係中,會不自覺地計算「成本」與「收益」。我們期望收益大於成本,並希望雙方的「投入/獲得」比例是公平的。
- 認知的習慣化: 當伴侶的付出(例如:每天的關心、為你規劃未來)持續出現時,我們的大腦會產生「認知習慣化」。這些曾經被視為「收益」的溫暖舉動,漸漸地被大腦歸類為「日常」或「理所當然」。
- 惡性循環的開始: 在你的內心帳本上,儘管伴侶的付出從未減少,但你感知到的「收益」卻因習慣而遞減。你開始感到自己「受益不足」,覺得自己付出得更多。這種感受會讓你產生抱怨、冷漠等負面態度。
- 雙輸的结局: 當你的負面態度被伴侶感受到,他們也會因為自己的付出被忽視而感到「受益不足」。最終,雙方都堅信自己是付出更多、更委屈的一方,關係便在互相的「不珍惜」中逐漸冰封。
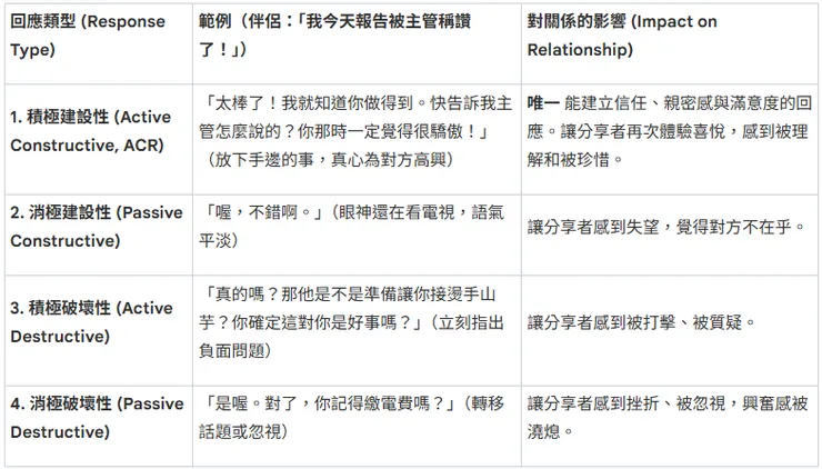
4. 學會珍惜:一種可以練習的回應技巧
正向心理學告訴我們,「珍惜」並非一種虛無飄渺的感覺,而是一種可以刻意練習的回應技巧。其中,積極建設性回應 (Active Constructive Responding, ACR) 是維繫親密感的關鍵。
當伴侶與你分享一件好消息時,你的回應方式,決定了關係的溫度。
表二:四種回應方式及其影響

ACR 是唯一能建立信任與親密感的回應方式。 而我們在關係中常聽到的「一句玩笑帶過」或「你別想太多」,正是典型的「破壞性回應」,是「不珍惜」這份分享的具體行為,它一次次地將對方的心推遠。
- 學習小結與過渡: 心理學讓我們看見,愛的樣貌會自然演變,而維繫它需要主動的技巧。然而,要從根本上轉化「不珍惜」的習氣,我們還需深入佛法的智慧,探究煩惱的根源。
--------------------------------------------------------------------------------
第二部:佛法的智慧——勘破煩惱的根源,重拾慈悲
1. 愛的兩種層次:「有條件的愛」與「無條件的慈悲」
佛法將「愛」細分為不同的層次。關係之所以變淡,是因為我們執著於層次較低的愛。
- 生緣慈 (凡夫的愛):本質: 這是一種有條件、有分別、基於「我執」(對自我的執著)的愛。運作: 它的生起,是依賴「緣分」的。例如,依賴激情的緣、新鮮感的緣、對方付出的緣。當這些外在條件(緣)改變時——激情消退、習慣產生——這份愛也 必然 會隨之改變或消逝。這正是世間愛情從甜蜜走向心寒的根本原因。
- 無緣慈 (菩薩的慈悲):本質: 這是一種無條件、平等、超越妄想分別的慈悲。它不依賴任何外在條件,而是從了悟「眾生一體」的智慧中自然流露。
核心洞見: 關係的解脫之道,不在於徒勞地想抓回那個註定會消逝的「有條件的愛」(生緣慈),而在於透過修行,將這份狹隘、有條件的愛,昇華、轉化為更廣闊、無條件的「慈悲」(無緣慈)。
2. 關係是一面鏡子:所有外境,皆是內心的投射
唯識宗提出「萬法唯識」的深刻洞見:我們所經驗到的一切外在世界,包括我們的伴侶,其實都是我們內心「心識」的投射與變現。
那個讓我們感到「不被珍惜」的伴侶,以及他/她那些「敷衍」、「隨便」的行為,就像一面鏡子,映照出我們內在「阿賴耶識」(心靈深處的倉庫)中,早已儲藏的關於「被遺棄」、「不值得被愛」的煩惱種子。對方的行為只是「增上緣」,觸發了我們內在早已存在的痛苦。
因此,真正的修行方向,不應是向外抱怨、試圖去改變那個鏡中的影像(伴侶),而是應回觀自心,覺察並轉化我們自己內心的煩惱種子。當我們的心識轉為清淨,我們投射出的世界,自然也隨之轉變。
3. 珍惜的終極智慧:正因為「無常」,所以才「珍貴」
我們常常以為,我們要「儘管」關係是無常的,卻仍然去珍惜它。但三論宗的「空性」與天台宗的「三諦圓融」智慧,提出了一個顛覆性的觀點:
我們之所以「珍惜」一段關係,正因為 它是無常的,而非 儘管 它是無常的。
試想,如果一段關係是永恆不變的,我們為何需要去珍惜?它永遠都會在那裡。正是因為生命中的人、事、物都是暫時的、變動的、如夢幻泡影的(空諦),它們在此刻的「暫時存在」(假諦)才顯得如此獨一無二、如此彌足珍貴。
「珍惜」的真正含義,是了悟到:用我們全部的生命,去擁抱這個「暫時存在」的伴侶,同時了知這一切的本質是流動而無常的。這份了悟,能將我們從「失去」的恐懼中解放出來,讓我們在每一個當下,都能全心全意地投入與感恩。
4. 伴侶是整個宇宙:從「因陀羅網」看見一體無二
華嚴宗以「因陀羅網」這個莊嚴的比喻,揭示了宇宙的終極實相。想像一張由無數寶珠串成的巨網,每一顆寶珠(代表宇宙中的一個人、一件事),都清晰地映現出 其他所有 寶珠的影像。
這就是「一即一切,一切即一」的「事事無礙」境界。萬事萬物,包括你和你的伴侶,都是互相包含、互相映現、不可分割的整體。
這為「珍惜」提供了最深刻的理由: 因此,從根本上說,「不珍惜伴侶」就等同於「傷害自己」。
當我們傷害、忽視、敷衍伴侶時,我們並不是在對一個「外人」這麼做。在法界的實相中,我們是在傷害那個與我們一體無二、互相含攝的自己。了悟這一點,珍惜之心便會油然而生,不再需要任何外在的理由或條件。
- 學習小結與過渡: 佛法揭示了愛的本質是緣起無常,關係的痛苦源於內心投射,而珍惜的終極動力,來自於了悟萬物一體的實相。現在,讓我們將這些深刻的道理,導向日常生活的具體實踐。
--------------------------------------------------------------------------------
結論:將家庭化為道場,把日子過成修行
「人間淨土」並非一個遙遠的理想國,它始於我們腳下,始於我們最親密的關係。我們的「家庭」,就是我們修行的第一個,也是最根本的「道場」。
這份關係中的「不珍惜」之苦,既是凡夫的業力,更是菩薩的功課。它不是愛情的墳墓,而是覺醒的起點。
我們可以將心理學的「方法」與佛法的「心法」結合起來:
- 將每一次「敷衍」的衝動,轉化為「慈心」的傾聽。這不僅是練習 ACR 的技巧,更是體證「無緣大慈」的修行。
- 將每一個「理所當然」的習慣,轉化為「感恩」的覺察。這不僅是對抗 認知習慣化 的練習,更是了悟「緣起性空」、珍惜「假諦」之美的實踐。
- 將伴侶不再視為「分別」的個體,而是「互含互攝」的法界全體。在對方眼中,看見「因陀羅網」的輝映,看見與自己一體無二的實相。
當我們如此修行,我們便是在當下,於此地,將我們的家庭轉化為菩提道場,將平淡的日子,過成了通往覺醒的修行之路。
迴向
南無阿彌陀佛。
尊敬的行者,
筆者智慧淺薄,僅能依您所示,融合世間法與出世間法,作此粗淺探討。此中若有任何一分功德,皆非筆者所有。
願以此功德,
迴向法界一切眾生,
特別是那些在親密關係中,
感受「心寒」、「敷衍」與「理所當然」之苦的眾生。
願他們皆能轉「生緣慈」為「無緣慈」,
破「我法二執」,
識「萬法唯心」,
見「圓融三諦」,
證「事事無礙」。
願每一對伴侶,皆能將他們的「家庭道場」,
轉化為「人間淨土」的基石。
同心同願,共趨大同世界,圓滿彌賽亞時代之願景。
萬分感恩,南無阿彌陀佛,感恩南無阿彌陀佛,感恩南無觀世音菩薩,感恩南無本師釋迦牟尼佛,感恩南無藥師琉璃光如來,感恩南無文殊師利菩薩,感恩南無普賢菩薩,感恩南無地藏王菩薩,感恩南無準提菩薩,感恩南無十方三世一切佛菩薩,感恩佛菩薩,南無阿彌陀佛,南無阿彌陀佛,南無阿彌陀佛。
























