
進化論行銷學
本文重點摘要
1. 運用洞察工具「次級本能表」輔助判斷用戶深層慾望
- 針對剛開始採用進化論行銷分析法,難以直接判斷目標用戶「基礎本能」的問題,文章提供了「次級本能表」供你查閱。
- 此表將 8 種基礎本能(如歸屬、安定、擁有等)衍生出 32 種更具體的「次級本能」(如逃避孤獨、管控風險、尋求新奇),作為分析和評估自家產品優勢的工具。
- 透過對產品在 32 種次級本能上的評分(0-10分),能精準定位產品主要滿足的深層慾望,從而找出產品將觸發哪種基礎本能。
2.實戰指引:「62 個本能設計技法」優化用戶體驗
- 在定位產品滿足的本能後,下一步是將洞察轉化為具體的用戶體驗設計,以創造讓顧客「愉悅、忠誠、且願意推薦」的感受。
- 文章從心理學研究中篩選出 62 個「本能設計技法」(如簡化、即時回饋、設排行榜),並依據 8 種基礎本能進行分類,區分為效果遞減的 A、B、C 三個等級。
- 建議從產品對應的基礎本能中,優先選用 A 級技法來設計或放大產品/服務的價值。
3.進化路徑:從高分本能到對應技法的實戰應用
- 《進化論行銷學》的實戰建議流程為:評估自家產品在「次級本能表」上的高分區,藉以 定位產品觸發的基礎本能,再運用相應的 A、B、C 級「本能設計技法」 去創造能滿足潛在用戶本能需求的體驗,達成最大行銷效果。
上一篇介紹《進化論行銷學》時提到,影響人類行為有八種「基本本能」,但在剛開始採用進化論行銷分析法時,經常會因為「無法看出目標使用者的本能」而苦惱。對於還還不習慣這種行銷框架的人來說,要以八種本能為基礎,試圖推測從中衍生的無數慾望,的確是件不容易的事。
解決「難以判斷基礎本能歸屬為何?」的問題--從32種次級本能著手
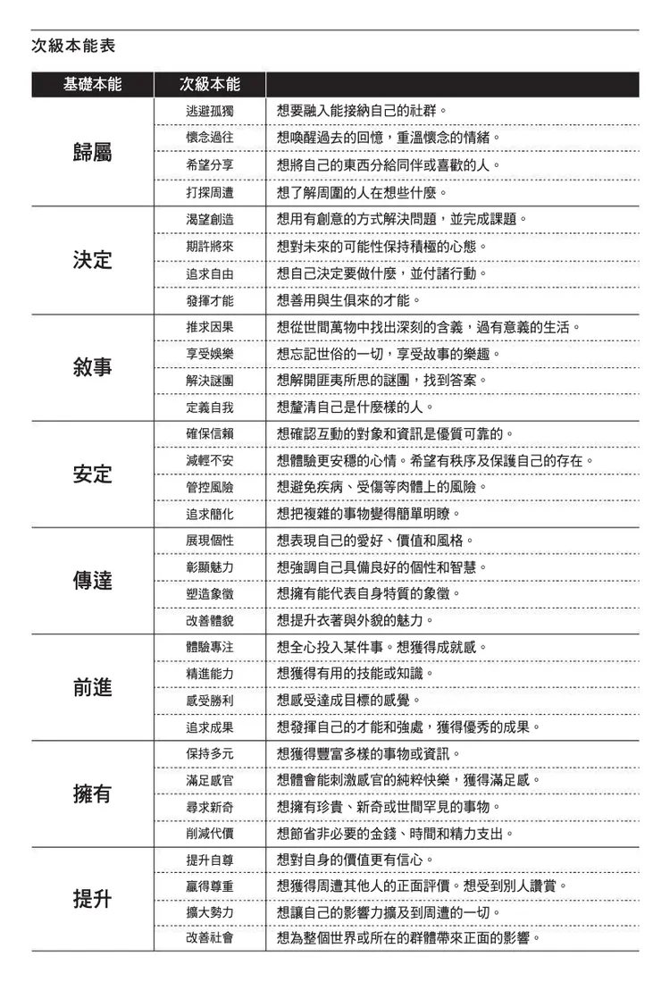
在「需要判斷目標消費者深層的『基礎本能』是什麼?」這個問題上碰到瓶頸時,可以試著查閱以下的「次級本能表」。這是將 8 種基礎本能衍生出的各種慾望整合成 32 種類型的清單。舉例來說,當用戶的「歸屬本能」因某種理由而活化時,這個本能不僅會引發「想要夥伴」的動機,也可能同時產生以下慾望:
- 「想把自己的東西分享給喜歡的人」= 為了加入了某個團體,必須提供自己的知識和技能,讓其他成員願意接納自己。
- 「想知道周圍的人在想些什麼」= 為了找到可能接納自己的夥伴,首先必須了解周圍的人的想法。
雖然這些都是從「歸屬本能」衍生出的慾望,但要聯想到這些觀點卻意外地困難,對吧?
所以「次級本能表」的目的,就是把經過細分的本能類型當成輔助工具,對用戶進行更深入的了解。

《進化論行銷學》本能心智圖
一、主要本能「歸屬」有以下4種次級本能
- 逃避孤獨:想融入能接納自己的社群。
- 懷念過往:想喚醒過去的回憶,重溫懷念的情緒。
- 希望分享:想將自己的東西分享給同伴或喜歡的人。
- 打探周遭:想了解周圍的人在想些什麼。
二、主要本能「決定」有以下4種次級本能
- 渴望創造:想用有創意的方式解決問題,並完成課題。
- 期許將來:想對未來的可能性保持積極的心態。
- 追求自由:想自己決定要做什麼,並付諸行動。
- 發揮才能:想善用與生俱來的才能。
三、主要本能「敘事」有以下4種次級本能
- 推求因果:想從世間萬物中找出深刻的含義,過有意義的生活。
- 享受娛樂:想忘記世俗的一切,享受故事的樂趣。
- 解決謎團:想解開匪夷所思的謎團,找到答案。
- 定義自我:想釐清自己是什麼樣的人。
四、主要本能「安定」有以下4種次級本能
- 確保信賴:想確認互動的對象和資訊是優質可靠的。
- 減輕不安:想體驗更安穩的心情。希望有秩序及保護自己的存在。
- 管控風險:想避免疾病、受傷等肉體上的風險。
- 追求簡化:想把複雜的事物變得簡單明瞭。
五、主要本能「傳達」有以下4種次級本能
- 展現個性:想表現自己的愛好、價值和風格。
- 彰顯魅力 :想強調自己具備良好的個性和智慧。
- 塑造象徵:想擁有能代表自身特質的象徵。
- 改善體貌 :想提升衣著與外貌的魅力。
六、主要本能「前進」有以下4種次級本能
- 體現專注:想全心投入某件事。想獲得成就感。
- 精進能力:想獲得用的技能或知識。
- 追逐勝利:想感受達成目標的感覺。
- 追求成果:想發揮自己的才能和強處,獲得優秀的成果。
七、主要本能「擁有」有以下4種次級本能
- 保持多元:想獲得豐富多樣的事物或資訊。
- 滿足感官:想體會能刺激感官的純粹快樂,獲得滿足感。
- 尋求新奇:想擁有珍貴、新奇或世間罕見的事物。
- 削減代價:想節省非必要的金錢、時間和精力支出。
八、主要本能「提升」有以下4種次級本能
- 提升自尊:想對自身的價值更有信心。
- 贏得尊重:想獲得周遭其他人的正面評價。想受到別人讚賞。
- 擴大勢力:想讓自己的影響力擴及到周遭的一切。
- 改善社會:想為整個世界或所在的群體帶來正面的影響。

《進化論行銷學》32種次級本能的列表
你可以根據上述列表,認為和自家產品有關的次級本能評分。完全不符合的給 0 分,完全符合的給 10 分。
評分標準可依照個人主觀來判斷,但如果市場上已存在類似商品,也要順便和同性質的頂尖產品做比較,分析我們的商品在市場上具備多少價值。舉例來說:
「我們的產品是具有科學認證、能幫助腸胃更健康的益生菌,它應該符合『管控風險』這一項(減少生病風險)……不過市面上大品牌益生菌的廣告很多,如果跟那些權威認證的產品相比,我的產品在『確保信賴』這一項可能只能給 5 分吧……此外,我的產品使用獨立包裝、口味極佳,這能幫用戶省去自行分裝和調味的麻煩,同時帶來享受,應該能滿足『削減代價』和『滿足感官』這 2 項吧!,還有…」
也就是這項產品,在以下這幾項「次級本能」中有得分:
- 管控風險 (屬於「安定」本能): 透過科學認證,宣稱產品能帶來健康益處,減少生病風險—8分。
- 確保信賴 (屬於「安定」本能): 評估產品在權威性和可靠性上與頂尖競品的差距—5分。
- 削減代價 (屬於「擁有」本能): 透過獨立包裝等設計,減少用戶在時間和精力上的額外支出(省去分裝麻煩)--4分。
- 滿足感官 (屬於「擁有」本能): 透過口味極佳等特點,讓用戶獲得純粹的感官愉悅—4分。
- …
(以上為說明舉例,僅簡略表示)
計分表格範本:

《進化論行銷學》次級本能計分表
挑出得分在7分以上的項目,若沒有任何項目超過 7 分,也可以在所有次級本能中挑出至少 3 個分數最高的項目,分析「我的商品會觸發哪種基礎本能?」並將答案記錄下來。
----------
思考如何設計使用者的『體驗』
除了產品與服務本身之外,《進化論行銷學》中提到可以進一步運用八種本能,思考用戶使用時要獲得怎樣的「體驗」,並以此設計出具體的雛形。
這裡所謂的體驗,是指必須為顧客帶來以下感覺:
- 接觸商品時,會莫名地感到愉悅。
- 會想一直使用同樣的商品。
- 會想向身邊的人推薦商品。
在設計用戶體驗時,當然還是以「8 種基礎本能」作為框架。這些技法是從心理學的研究中,嚴格篩選出效果較高的部分,分類到各個基礎本能後,再依照影響力大小排列而成。將所有技法區分為 A~C 三個等級。
- A 級技法:效果最好,影響力也最大。
- B 級技法:影響力次之。
- C 級技法:影響力最小。
從以下 62 個技法中挑選出「可能適合自家商品」的項目,嘗試時可以 A 級技法為主,待擁有餘力再來嘗試 B 級和 C 級。
1.運用「安定」本能
人在面對不安和不確定時,會強烈渴望「想要安心感」。設計重點是:如何讓用戶產生信任、威脅感降低到可控。
A 級技法
- 進行簡化:把資訊、步驟與選項盡量單純化,降低用戶的理解與操作負擔,讓訊息更好記、好轉述。
- 展現權威:借助專家、研究、機構背書,或公開透明的評測與流程紀錄,讓用戶「有依靠、有標準」。
B 級技法
- 負面強化:以「避免○○」「這是最安全的選擇」等句型,喚起清除負面風險的動機(須拿捏分寸,避免過度嚇阻)。
- 傳統定位:以既有的習慣與傳統偏好作為準繩,強化「這樣做更安穩」。
- 展示沉沒成本:提醒既有投入(時間、金錢、精力)會浪費,藉由不想「白費」促進行動。
- 強調細節:透過細節與服務流程的調整與揭示(如完整產地、檢驗資訊),提升可靠與可控感。
- 展示損失:以「如果不在月底前完成/優惠將失效」等訊息,放大可能失去的機會(避免頻繁使用造成反感)。
- 零風險保證:免費試用、免運退貨、問題全額退款等機制,將風險轉回供給端承擔。
C 級技法
- 分段教學:把學習或導入拆成可完成的小單位(操作手冊、導覽任務、情境小挑戰),降低上手門檻。
2. 運用「前進」本能
「前進本能」喚起用戶的進步感、完成感與學會新能力的渴望。
A 級技法
- 即時回饋:行動後立即回饋(打卡、完成通知、徽章跳出)。
- 追蹤進度:讓用戶看見自己的累積與前進(完成率、連續日數、週報)。
B 級技法
- 標示路線圖:把目標拆成路徑,降低不確定感。
- 解除限制:升級後可用新功能/新關卡,讓努力和「解鎖」掛鉤。
- 難度分級:循序加難,提供合身的挑戰帶來心流。
- 達成訊息:持續傳遞「這樣更好」與「已改善」的情境,用案例/前後對照來強化效益。
C 級技法
- 限定獎勵:在特定條件、時間或節點才能獲得的獎勵。
- 連鎖組合:連續完成可翻倍或加乘(中斷會歸零),利用「不想失去累積」來促動。
3. 運用「決定」本能
活化後,能提升「我能做主、我定義我的樣子」的動機。關鍵是激發用戶的創造力與掌控感。
A 級技法
- 自訂自我形象:讓用戶客製外觀/配置(Avatar、客製化服務與組合)。
- 展現創意:允許用戶創作、上傳與展示(作品牆、社群投稿、百科參與)。
B 級技法
- 掌控可能性:開放更多能力與系統(自由選課、選題練習、功能模組化)。
- 設定漏洞:保留彩蛋或隱藏成就,創造探索與自我發現的樂趣。
C 級技法
- 自由訊息:用語與敘事強調「不受限制、你有選擇」,降低從眾壓力。
- 放入彩蛋:把微妙幽默或驚喜藏在互動裡,誘發分享與口碑。
4. 運用「擁有」本能
強化「獲得並保有美好事物」的渴望,讓人願意投入整理、收藏與展示。
A 級技法
- 提高參與度:邀用戶在產品/服務的早期階段參與(共創、實驗班、測試團)。
- 收藏功能:建立願望清單、追蹤通知、系列策展等,讓「持續收集」成為動機。
B 級技法
- 關聯訊息:把「與我更像/更懂我」的訊息連動到收藏與購買。
- 喚醒提示:針對群組偏好與節點(如生日、回顧)推送「關聯回憶」。
- 利益訴求:明確告訴用戶能得到什麼好處(節省、效率、便利等)。
- 兌換獎勵:點數兌換、分級會員、折抵回饋等。
C 級技法
- 獎勵系統:以點數、升級、解鎖與降限制組成的「循環回饋」機制(可和抽獎、任務併用)。
- 固定獎勵、隨機獎勵、限時獎勵、機會獎勵:依場景混搭,但要避免與「安定本能」衝突。
5. 運用「歸屬」本能
讓人渴望「加入某個群體」、獲得理解與彼此聯繫。設計上要兼顧需求對象與促進行動。
A 級技法
- 社群交流:提供聚集、交換與協作的場域與工具(Slack、Discord、論壇)。
- 交易啟動:先互惠再交換(卡牌、徽章、同好交換站),降低陌生互動的尷尬。
B 級技法
- 訴交邀請:機制化邀請與加入流程(邀請碼、保留席位、互惠關係)。
- 關照系統:讓用戶能邀請與展示對彼此的支持(追蹤、標記、回讚等)。
C 級技法
- 開聊區塊:提供輕量、無壓的開場。
- 小型社交:一鍵打招呼、輕拍、poke 等。
- 歸屬訊息:強化「在隊伍裡」「我們歡迎你」等語氣,營造被接納感。
6. 運用「提升」本能
當「提升本能」被喚起,用戶會想在群體中獲得更高地位或更大影響力。可透過重回競爭或社會認可來設計。
A 級技法
- 設排行榜:公開可比的成就維度與名次,促進投入與產出。
- 升級制度:以等級與稱號承接長期投入,連動新權限與新任務。
B 級技法
- 最終考驗:需要整合知識與技能的大考(檢定、畢業測驗、專案 Demo)。
- 集體任務:小組競爭/協作,透過社會比較放大動機。
- 稀有道具:把長期或高難度成就轉換為稀有權益或專屬功能。
C 級技法
- 提升訊息:以成就語彙肯定「越來越好的自己」,降低自我懷疑。
- 團體聲望:呈現用戶在社群中的排名與聲量,連動特殊權益。
7. 運用「傳達」本能
當人想「擁有美好的事物、展現品味與地位」,可運用下列技法。先檢核:是否有專家背書?是否為類中最高品質?包裝/保存/送達是否優越?服務是否更即時?
A 級技法
- 選拔品牌大使:邀核心用戶代言,形成口碑節點。
- 菁英主義:鎖定小眾且講究的族群(稀缺、限定、二手價高)。
B 級技法
- 認證標章:權威認證與評級(校友、學會、產業組織),搭配可兌換的門檻條件。
- 選拔導師:資深用戶帶新手,形成榮譽階。
- 炫耀開關:一鍵公開里程碑(分享成就、徽章牆)。
- 象徵圖形:以高級符號/簡潔標設計提升可辨識度。
- 失效認證:以時效與條件維繫認證價值,避免「拿到一次終身有效」造成冷卻。
C 級技法
- 靜默訊息:溫和但持續地以行為語彙強化身分(你是專屬會員、你屬於這裡)。
8. 運用「敘事」本能
當「敘事本能」被活化,人會渴望讓行為變得有意義並「解開謎團」。兩條主線:講好故事與運用隱喻。
A 級技法
- 敘事效果:
- 模式 1 開發者敘事:從品牌或開發者視角說艱難與突破。
- 模式 2 使用者敘事:用戶親身故事與轉變(前後對照、徽章、稱號)。
- 模式 3 世界觀敘事:把產品連到更大的想像與價值(公益、環境、文化)。
→ 補上五幕結構檢核(說明設定→發生問題→對立升高→情勢逆轉→解決問題),使故事有起承轉合。
- 隱喻效果(6 種常用模式):
- 用圖像凸顯特性
- 誇大狀況呈現極端情境
- 誇大結果對比前後;
- 誇大競爭與他者比較
- 提出質疑促進參與式思考
- 改變尺寸,放大或縮小數據與規模,讓差距變具體。
B 級技法
- 道德啟示:把商品與公共議題結合(公平交易、環境、社會責任)。
C 級技法
- 謎點效果:先丟出耐人尋味的題目或真假辨識,誘發分享與討論。
- 滾動報酬:定期抽出少數得獎者(或本週最佳用戶),轉化為社群榮耀,帶動更多參與。
結語:從本能洞察到體驗設計的進化之路
透過「次級本能表」的分析,可以更加精準定位我們要行銷的產品在 32 種人類慾望中的優勢區。另一個挑戰,是將這些洞察轉化為用戶可感知、可體驗的設計。
而62 個 A-C 級「本能設計技法」:是將心理學理論轉化,用來創造讓顧客感到「愉悅、忠誠、且願意推薦」的用戶體驗工具。
找出產品在次級本能中的高分區,然後運用相應的技法,增加或放大價值,讓潛在使用者感受到與生俱來的本能被滿足,進而順利達到行銷效果,是《進化論行銷學》想帶給讀者的行銷實戰建議。

















