開篇引言:一個沒有清潔工的世界

在我的學思與修行歷程中,我常邀請人們一同進行一個溫柔的思想凝視:想像一個沒有人打掃街道、清理垃圾、維護環境的世界。塵土與污穢將不斷累積,疾病肆虐,我們的生活品質會直線下降。在這樣的情境中,我們才會猛然意識到,那些總是默默付出的身影,是多麼可貴與必要。
一位老師曾深刻地觀察到:「在骯髒、雜亂的環境中工作,會讓人心情沮喪」。這句話輕柔地觸動了我們內心深處的共鳴——潔淨不僅關乎物理環境,更直接影響著我們每一個人的身心安寧與內在秩序。本文願以最謙卑感恩的心,從現代心理學的洞察與佛法深邃的智慧兩個維度,與您一同深入探討,為何每一份看似平凡的勞動,尤其是清潔工作,都蘊含著不可或缺的崇高價值。我希望能引導您一同看見,尊重每一份勞動,不僅是個人的修養,更是通往一個更慈悲、更和諧社會的必經之路。
--------------------------------------------------------------------------------
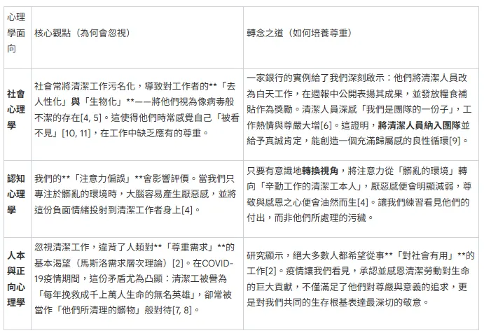
1. 心理學的洞察:我們為何會忽視「看不見」的英雄?
社會分工是文明運作的基礎,然而,它也在無意中製造了偏見的陰影。某些不可或缺的工作,特別是處理污穢的勞動,常被社會污名化,從事這些工作的人們也因此遭到忽視,甚至被「去人性化」。讓我們一同溫柔地凝視這些內心的盲點,並找到轉念的慈悲之道。

理解這些心理盲點,是邁向慈悲的第一步。而這份心理學的洞見,恰恰在佛法的修行中找到了它靈性的對應——在那裡,我們練習收攝心念,看見超越表象的實相。
--------------------------------------------------------------------------------
2. 佛法的智慧:掃地即是掃心,勞動即是修行
佛法以其無盡的慈悲與智慧,為我們提供了一個超越世俗偏見的終極視角。其核心教義——「平等」「慈悲」——溫柔地提醒我們,眾生本無高下貴賤之分。《華嚴經》中說,一切眾生與諸佛在本性上是平等無二的。
- 萬法唯心造 唯識宗的智慧溫柔地提醒我們,我們所見的世界,其實是自心的倒影。職業的貴賤,並非烙印在現實中,而是我們「分別心」貼上的標籤。外在世界的塵垢,恰恰映照出我們內心的煩惱。因此,「掃地,實即掃心」。當我們轉變心念,不再看見工作的「卑微」,而是看見其「利益眾生」的本質時,這份勞動就成為了清淨莊嚴的菩薩願行。
- 一塵一世界 華嚴宗「法界緣起」的觀點啟示我們,沒有任何一份工作是孤立存在的。整個世界就像一張無盡的「帝網」,每個人、每件事都是網上的一顆明珠,相互輝映,彼此依存。清潔工作者的勞動,正是維護這張萬物共存之網的關鍵節點,與醫生、老師、工程師的貢獻一樣,共同成就著整個世界的和諧運轉。
- 工作即是布施與修行 在佛法中,任何以正當方式(即八正道中的正命,Right Livelihood)謀生的工作,都是修行的一部分。每一次辛勤的付出,都是對社會的「布施」。而勞動之所以能成為修行,關鍵在於我們以何種心態去完成它。當我們懷著一顆利益他人的心去工作,「掃地」的行為本身就轉化成了「掃心」的修行。正如經濟學家舒馬克所言:「工作如果是在尊嚴與自由中進行,既祝福了從事者,也同等地祝福了成果」。
- 慈心三昧的實踐 佛陀教導我們修習慈心三昧(Metta Meditation),這是一種培養無差別愛意的實踐法門。透過觀想,我們將溫暖的慈愛平等地給予自己、親人、朋友,乃至於那些我們不喜歡或不認識的人。當我們以這樣溫柔的心態看待清潔工作者時,便能超越社會偏見,視他們為值得關愛與感恩的對象,而非社會的邊緣。
星雲大師曾給予我們一個最美的譬喻:阿彌陀佛以無量願力,用七寶蓮池、八功德水莊嚴了極樂世界,祂可以說是淨土世界的「環保義工」。
這個譬喻提醒我們,每一次看似平凡的清掃,其精神都與佛菩薩清淨國土、利益眾生的慈悲願力息息相通。勞動的價值,取決於我們的心,而非工作本身。現在,讓我們探討如何將這份覺悟,轉化為日常生活的具體行動。
--------------------------------------------------------------------------------
3. 從覺悟到行動:共創一個人人互相感恩的人間淨土
真正的改變,始於我們每個人的微小行動。尊重與感恩不僅是內心的感受,更是可以實踐的慈悲。
- 從個人做起:修習慈心與感恩下一次,當您看見清潔人員時,請試著主動向他們微笑,並真誠地說一句:「感恩您,辛苦了。」在日常生活中,主動保持環境整潔,減少他人的負擔。這每一個微小的善意,都是「慈悲與平等的當下實踐」,是我們內心佛性的自然流露。
- 從組織做起:創造有尊嚴的環境對於公司的管理者而言,應將清潔人員視為團隊不可或缺的一份子,而非「看不見」的外包人員。建立平等的對待政策,並給予公開的肯定與獎勵,讓他們感受到自己的貢獻被珍視,從而提升職業尊嚴與歸屬感[6, 11]。
- 從教育做起:塑造下一代的價值觀在家庭與學校教育中,我們應從小就向孩子灌輸「所有職業皆有其使命」的觀念。可以讓學生親身參與校園打掃,讓他們在勞動中體會維護環境的辛勞與價值,從而培養一顆懂得珍惜與感恩的心。
當我們將尊重內化為行動時,就是在為建設一個更慈悲、更美好的世界貢獻心力。這,正是「人間淨土」的真義。

--------------------------------------------------------------------------------
結語:每一份付出,皆是莊嚴世界的菩薩行
無論是從心理學對人類需求的洞察,還是佛法對眾生平等的開示,我們都能得到同一個溫柔而堅定的結論:每一份工作,都因其對眾生的貢獻而具有神聖的價值。卑微的不是工作本身,而是我們那顆因「分別心」而忘記了彼此相互依存的凡夫心。
清潔者,他們不僅僅是處理髒污的人,他們是守護「生命尊嚴與世界秩序的菩薩」。
願我們都能時時憶起印光大師的教誨:
看一切人皆是菩薩,唯我一人實是凡夫。
以如此謙卑之心,我們將能看見每一份付出背後的光芒。
願尊重與感恩充滿人間,願所有勞動者的汗水與辛勞,都能被溫柔地看見。願這份覺悟的種子,在我們心中開花結果,共同莊嚴這個世界。
南無阿彌陀佛 Assalamu Alaikum(願主賜你平安) God bless you(願上帝祝福你) Om Shanti Shanti Shanti(願和平,三重和平:身、心、世界)
























