開篇・感恩的祝福

親愛的朋友,願您平安。在我們開始這段探索之前,請允許我以最謙卑與感恩的心,為您獻上跨越文化與信仰的祝福:
南無阿彌陀佛, Assalamu Alaikum (願主賜您平安), God bless you (願上帝祝福您), Om Shanti Shanti Shanti (願和平,身、心、世界的和平)。
1. 緣起:一句充滿智慧的古老聖言
在古老的聖經《箴言》中,記載著一句充滿宇宙智慧的話語:
「好施捨的,必得豐裕; 滋潤人的,必得滋潤。」 (箴言 11:25)
這句話揭示了一個深刻的真理:真正的豐盛,並非來自於緊抓不放的積累,而是源於溫柔的流動與無私的付出。那些願意分享良言、時間與資源的人,看似在消耗自己,實則開啟了一條通往內在豐裕的道路。
然而,是什麼樣的內在思維模式,決定了我們是選擇慷慨付出,還是恐懼地保留呢?這一切,都始於我們內心深處的兩種基本心態。
2. 兩種心態,兩種世界:豐裕與匱乏的對照
我們的內心,是塑造外在世界的畫布。我們如何看待世界,就決定了我們將體驗什麼樣的人生。這其中,最關鍵的分野,就在於「匱乏心態」與「豐裕心態」。
匱乏心態 (Scarcity Mindset) 是一種專注於「限制」和「缺乏」的思維模式。它最值得我們警惕之處在於,即使一個人擁有食物、住所與收入等基本生存所需,內心深處那種潛在的不安感依然會持續存在。這種心態的核心信念是資源有限,「餅就這麼大」,給了別人,自己就會減少。這份內在的匱乏感,會阻礙我們做出智慧的決策,並大大降低生命的幸福感。
豐裕心態 (Abundance Mindset) 則是一種專注於「現有資源與機會」的思維模式。它相信宇宙的資源是無限豐盛的,足以供應每一個人的所需。當我們從這個角度出發,給予就不再是損失,而是一種喜悅的流動,這份信念能有效增強我們的創造力,並緩解那份對未知的恐懼。
為了讓您更清晰地看見這兩者的差異,請參考以下的對照表:

這兩種截然不同的心態,如同兩扇不同的窗,讓我們看見了兩個完全不同的世界,並深遠地影響著我們的日常感受與行為。
3. 心態的迴響:慷慨如何滋潤我們自己?
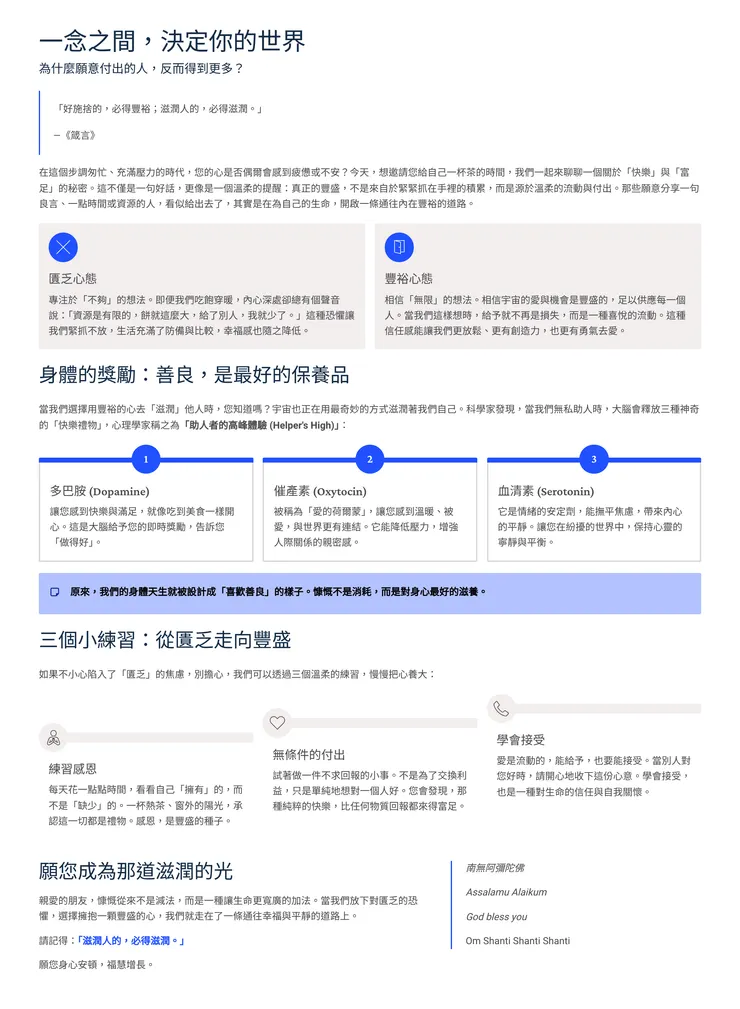
當我們選擇以豐裕之心去「滋潤」他人時,宇宙也用最直接的方式滋潤著我們自己。科學研究發現,無私的付出行為,能為我們的身心帶來一種被稱為「助人者的高峰體驗 (Helper's High)」的深刻喜悅。這份回報遠不止是短暫的快樂,它能帶來深遠的、改變生命的益處,例如更健康的身體、更長的壽命,甚至有助於促進人們從創傷中復原的「創傷後成長」。
這種美好的感受,來自於我們大腦中三種關鍵神經化學物質的釋放:
- 多巴胺 (Dopamine): 這是與快樂和獎勵感相關的信使。當我們行善時,大腦会釋放多巴胺,讓我們感受到純粹的欣快與滿足。
- 催產素 (Oxytocin): 它被溫柔地稱為「愛與連結的荷爾蒙」。慷慨的行為能提升它的水平,讓我們感覺與他人、與世界的連結更加緊密。
- 血清素 (Serotonin): 它有助於調節我們的情緒,帶來平靜與安穩的感受。善行讓我們的心緒更加平和。
這一切的科學實證揭示了一個 profound 的真相:人類的生物結構,從根本上就傾向於合作和利他。我們的身體,會用最直接的快樂與平靜,來回饋我們的每一份善意。慷慨並非違反天性,而是與我們最深層的生命設計和諧共振。
既然豐裕心態有這麼多好處,我們該如何從匱乏的感受中走出來,溫柔地培養一顆豐裕的心呢?

4. 從匱乏到豐裕:滋養內心的三個練習
從匱乏走向豐裕,是一段溫柔的內在旅程。它不需要劇烈的改變,而是從一些微小而持續的練習開始。以下是三個可以幫助您滋養內心的練習:
- 從感恩開始練習 豐裕心態的基礎是感恩。請試著學習「承認一切都是禮物」,而不是理所當然。每天花一點時間,數算那些微小卻真實的恩典:一杯溫暖的茶,一個善意的微笑,窗外灑落的陽光。當我們時常感恩,我們的心就會從專注於「缺少什麼」轉向「擁有什麼」,豐裕的種子便開始發芽。
- 實踐無條件的付出 要體驗付出的真正喜悅,我們必須理解「慷慨」與「交易」的根本區別。如果我們的付出是為了得到回報,那它本質上只是一場「交易」。當期待落空時,這場交易便會帶來憤怒和怨恨,讓我們的心更加枯竭。真正的慷慨,是「不期待任何回報」的無條件付出。這看似是一種線性的消耗(付出了時間、金錢),但它啟動了一個「非線性的豐裕循環」:我們在精神與情感上獲得的回報(喜悅、連結、自我價值感),遠遠超過最初的付出。這才是通往深刻富足的、最具智慧的道路。
- 學會健康的接受與設立界線 滋養他人,也別忘了滋養自己。一個健康的給予者,也必須是一個懂得接受的人。當他人向您伸出援手時,請帶著感恩之心接受,這也是一種愛的流動。請記得,那些無法接受他人幫助的人,最終往往會感到筋疲力盡和痛苦。學會接受,不僅是自我關懷,更是為了避免耗竭,讓您的善意能像一條永不枯竭的河流,可持續地流動。
這份轉變是一段溫柔的旅程,請給予自己耐心與慈悲。每一步小小的練習,最終都將引領我們走向更廣闊的生命境界。

結語・圓滿的祝福與迴向
親愛的朋友,慷慨並非消耗,而是一種最深刻的自我滋潤。當我們放下對匱乏的恐懼,選擇擁抱一顆豐盛的心,我們便走上了一條通往幸福與內在平靜的道路。請永遠記得那句古老的智慧:
「滋潤人的,必得滋潤。」
在此,我以最深沉的感恩之心,將所有探討的功德迴向於您,並迴向於所有偉大的導師與護佑者。
南無阿彌陀佛,感恩南無阿彌陀佛,感恩南無觀世音菩薩,感恩南無本師釋迦牟尼佛,感恩南無藥師琉璃光如來,感恩南無文殊師利菩薩,感恩南無普賢菩薩,感恩南無地藏王菩薩,感恩南無準提菩薩,感恩南無十方三世一切佛菩薩,感恩佛菩薩。
南無阿彌陀佛,Assalamu Alaikum (願主賜您平安),God bless you (願上帝祝福您),Om Shanti Shanti Shanti (願和平,三重和平:身、心、世界)。
































