這幾年,Eli Lilly 市值衝上「兆美元俱樂部」,外面講的多半是 GLP-1 減重神藥、阿茲海默症管線、市值超車誰誰誰。
但把時間拉長一點會發現:沒有一家藥廠是只靠一兩顆爆款,撐得住幾十年的複利。在大分子、小分子輪番換世代的背後,其實有兩個很關鍵、但相對「不性感」的東西,一個是早期研發的 Chorus 模式,一個是用數學優化整個研發工廠的 MILP(Mixed Integer Linear Programming)模型。
前者替 Lilly 篩選出值得重押的專案,後者決定這些專案在內部怎麼排隊、怎麼吃資源。下面我用比較「投資人視角」的角度,把這兩套底層程式碼拆開來講。

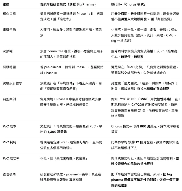
一、Chorus:在大藥廠體內,養一支「早期 PoC 特種部隊」
1. 為什麼 Lilly 需要 Chorus?
傳統 big pharma 的痛點,大家都很熟:
- 開發一顆新藥,前期臨床做得拖拖拉拉;
- 決策節奏慢,二期、甚至三期才發現「原來這顆不行」;
- 真正該喊停的時候,已經燒掉幾億美元現金,pipeline 上上下下誰都不想當「那個按停止鍵的人」。
結果就是:大量資本綁在其實早該「早死早超生」的專案上。
對股東來說,這不只是研發風險,而是赤裸裸的資本效率問題。
Lilly 的回答,是在集團內部開一個「平行宇宙」:Chorus。
Chorus(合唱)是禮來(Eli Lilly)在2010年代早期推出的一種創新的新藥開發模式,旨在結合小型生物技術公司的靈活性和大型藥廠的資源,讓每個項目有精簡的團隊(例如兩位聯絡人)負責,但能調動整個公司的龐大資源進行藥物開發,加速研發效率,尤其在代謝疾病(如肥胖、糖尿病)和癌症等領域取得了顯著成果,特別是其後續的減重藥物如Mounjaro (Tirzepatide) 和Zepbound (Tirzepatide) 大獲成功,鞏固了禮來在市場的領導地位。
Chorus 模式的特點
- 精簡團隊 (Lean Teams): 每個開發項目有極少數的核心人員(如兩人)負責,但擁有調動公司內部所有專業知識和資源的權力。
- 整合資源: 讓小型團隊能無縫連結大型藥廠的藥物代謝、毒理、臨床等各部門資源。
- 效率提升: 減少官僚流程,加速新藥的早期開發與決策。
- 明星產品的推手: 該模式為禮來培養出了一系列重要產品,例如後來的糖尿病和減重藥物,如Mounjaro(糖尿病)和Zepbound(肥胖症)的成功,很大程度上是得益於此模式的效率。
與禮來當前發展的關聯
- 減重藥物領導地位: Chorus 模式的成功為禮來在肥胖治療領域的爆發奠定了基礎,其減重藥物需求強勁,使禮來市值一度突破兆美元。
- 多樣化開發: 禮來持續利用類似創新模式,與外部合作(如與Camurus合作開發長效GLP-1藥物),並積極開發口服GLP-1藥物和多重荷爾蒙促效劑,擴展代謝疾病的治療版圖。
總結來說,Chorus 模式是禮來藥物開發策略中的一個成功範例,讓禮來能夠在競爭激烈的市場中,快速推進創新藥物(尤其是明星減重藥)的開發與上市。
它的任務很單純——用最少的錢、在最早的時間點,回答一個殘酷但關鍵的問題:這個候選藥,值不值得再往下砸錢?
2. Chorus 的幾個關鍵設計
用比較白話的方式來說,Chorus 有三個核心做法:
(1)只做一件事:把專案推到 PoC,就交棒
Chorus 不負責把藥一路送到上市,它只負責把藥從 pre-clinical / 臨床早期,帶到 proof of concept(PoC,臨床概念驗證)。過了 PoC,證明這條機轉在真人身上有明確療效與合理安全性,專案就「畢業」回到大集團主流流程去放大; 過不了,就乾脆利落地關掉。這個切割很重要:
- Chorus 不被 KPI 綁在「專案存活數」,
- 它被要求的是「用最小成本,最大化正確判斷的比例」。
(2)極端扁平+虛擬化運作
Chorus 被設計成一個「虛擬小藥廠」:
- 小團隊,跨職能(臨床、統計、藥理、CMC、reg 等全部拉在同一桌)
- 大量外包 CRO / CMO,自己只保留關鍵 decision-making 能力
- 科學家有真正的決策權,而不是層層 committee 簽名
這樣做有兩個直接效果:
- 少了內部溝通成本,設計實驗可以「當場拍板」
- 不需要養一整條固定工廠,failed fast 的成本才壓得下來
(3)實驗設計的原則:不是證明它「多好」,而是盡早測出「會不會翻車」
Chorus 的哲學不是「用漂亮的 protocol 讓專案看起來很有希望」,而是刻意設計會暴露弱點的實驗情境。最經典的例子,就是 SNRI 類分子 LY2878735(開發方向是慢性疼痛):
- 一般做 I 期,可能是找一群比較「平均」的健康志工,看看安全性、PK、耐受性;
- Chorus 反其道而行,直接設計「壓力測試」:
刻意招募 CYP2D6 代謝能力較弱的受試者,去看這顆藥在「最不利代謝條件」下,血藥濃度會不會飆到不可收拾。
結果很快就出現:
- 不同代謝型受試者之間,暴露差異可以到 21 倍;
- 安全與有效的「治療窗口」窄到不具備實際可開發性。
最終,Chorus 用了 不到 60 位受試者、停在 I 期,就做出「終止專案」的決策——如果用傳統 big pharma 節奏,很可能會一路慢慢推到二期中段,才在更昂貴、更耗時的試驗裡得到同樣的結論。
3. 對成本、時間與成功率的實際影響
Lilly 自己公開過一組對比數字:
- 要把一個專案推到 PoC,傳統模式平均要花 1,300 萬美元以上;
- 放到 Chorus,平均成本大約 660 萬美元 出頭;
- 時間上,Chorus 比「業界平均」快了大約 一年左右。
更關鍵的是:
Chorus 模式下,PoC 成功率沒有明顯下降—— 也就是說,它不是用更爛的標準換速度,而是用更聰明的實驗設計換效率。
對投資人來說,這很直白:
- 單案 IRR 因為「早知道結果+少花錢」而上升;
- 整體 pipeline 的風險分散度、資本周轉率都更健康。
把話說得更直白一點:
Chorus 把 big pharma 裡最難管理的那一段「高不確定性、燒錢又看不到回報」的 early development,變成一個可控的、可量化的風險池。

Eli Lilly Chorus 模式 vs 傳統 Big Pharma 早期研發模式
二、MILP:用數學幫你排出「整個研發工廠」的最優解
如果 Chorus 解決的是「這顆藥該不該活下去」,那 MILP(Mixed Integer Linear Programming) 解決的是另一個現實問題:
在有限的人、錢、設備、時間之下,這麼多專案,到底要怎麼排?
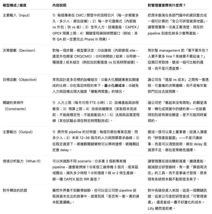
為了管理好內部海量的項目,禮來與卡內基梅隆大學合作開發的一套“智能研發排程與資源分配系統”MILP系統。你想啊,制藥研發(特別是CMC階段)那叫一個亂:幾十個項目同時跑,科學家、設備、預算全都在“打架”,還得跟Deadline賽跑。靠Excel排計劃?早就算崩了!所以禮來才搞了這個 MILP 模型。

1. 製藥研發為什麼特別需要這種模型?
尤其在 CMC(製程開發、放大、生產準備)階段,典型的情境是這樣的:
- 公司手上同時有十幾、甚至幾十個候選藥;
- 每個專案都需要分析方法開發、原料藥製程優化、製劑開發、穩定性試驗等一串工序;
- 同一批分析人員、製程工程師、設備線,被不同專案「搶著用」。
如果完全靠 Excel+部門主管「協調」:
- 很容易出現大家都覺得自己案子最急,
- 人力短期爆量 overtime,但設備在某些月份又閒置;
- 最後就是整體 pipeline 延誤,卻說不清楚是「哪裡做錯了」。
Lilly 與學界合作,做的是把這整個問題變成一個可計算的優化題目。
2. MILP 模型在做什麼?
粗略來說,它接收幾個大類輸入:
- 每一個專案的流程拆解:哪些步驟必須先做、哪些可以平行、每步的時間與成本區間;
- 不同「執行模式」:例如這個步驟可以在內部做(便宜但慢)、也可以外包給 CRO/CMO(貴但快);
- 全公司層級的資源上限:人力 headcount、設備產能、年度預算、關鍵里程碑 deadline。
然後,MILP 幫你在背後跑的是:
- 對每個步驟選擇一組「模式」(內做還是外包,多快多慢、多貴多便宜);
- 排出所有任務的時間軸,確保不超過資源上限;
- 同時讓「整體專案達成率 × 成本」這個目標函數最優化。
最後 spit out 的結果,會以大家看得懂的形式呈現:
- 一張跨專案的甘特圖,告訴你每個月哪些人、哪些設備在忙什麼;
- 什麼時候會出現人力瓶頸、哪個月 CAPEX/OPEX 消耗特別高;
- 如果要對齊某幾顆關鍵管線的里程碑,目前的資源配置夠不夠。
3. 更重要的是「可以玩情境分析」
這類模型真正有價值的地方,不只是算出一個「最優排程」,而是可以讓管理層問很多「假設」:
- 如果明年多塞進三個新的 clinical candidate,現有 CMC 能不能承受?
- 如果某個生產線要關 3 個月整修,哪些專案里程碑會被影響?
- 如果真的要擴建一條新產線,要多大、什麼時機點投資,IRR 才合理?
過去這些問題,多半靠「經驗+感覺」回答。有了 MILP,至少可以把這件事變成「用數字說服董事會」的過程,而不是憑直覺拍胸脯。對投資人而言,這背後的訊號是:
- 這家公司把研發 pipeline 當成一個 可優化的資本配置問題 在處理,而不是單純的「科學家的願望清單」;
- 在高利率、資本成本上升的環境下,這種能力會直接反映在中長期自由現金流的穩定度上。

Lilly MILP 研發排程系統:「把專案管理變成數學題」在幹嘛?
三、給 Biotech的幾個啟示
看 Chorus 和 MILP,很容易有一個直覺:「這是 Lilly 等級才玩得起的東西,跟我們小公司沒關係。」我會反過來看——這兩套東西,其實是「思維模式」先於「工具」。
1. Chorus 給的啟發:早期研發要有「真 PoC」思維
對資源有限的 Biotech 來說,更需要問幾個殘酷問題:
- 我們現在做的這個試驗,是在「證明它看起來還行」,還是「真的在 stress-test 這個機轉的致命風險」?
- 我們願不願意在 20–50 個病人、或一個小規模 I/IIa,就義無反顧喊停,而不是撐到融資真的撐不住?
不一定每家公司都能建立真正的 Chorus team,但可以做的是:
- 在 pipeline 內部切出一段「專門追求快速 PoC 的 track」,KPI 定義成「判斷品質」而不是「專案存活」;
- 讓臨床、統計、藥理在一開始就參與設計,「刻意」安排能暴露風險的子族群或極端條件,而不是只選最漂亮的患者。
2. MILP 給的啟發:把專案管理,當成一道資本配置數學題
你可以沒有 full-blown MILP 系統,但可以先逼自己回答幾個類似的問題:
- 如果明年多開兩個新專案,誰會被迫延後?延後多久?
- 我們現在的 headcount、設備投資,真的是對準「最高 NPV 的那幾條線」嗎?
- 任何一個「新機會」進來,我們有沒有能力量化:到底是擠掉了什麼?
在很多biotech藥企裡,研發與投資決策仍然有點「誰講話大聲就贏」,或是「做 Excel 排到看起來順就算了」。
Lilly 用 MILP 做的事,本質上是:
把「管線排序+資源調度」從政治題,變成一個盡量透明的數學題。
這對外資、長線機構投資人來說,是很有說服力的治理訊號。
結語:頂流不是只靠神藥,是靠一整套可複製的「運營系統」
萬億市值看起來像是 GLP-1 神藥、一兩顆 AD 或自免重磅藥堆出來的結果,但往回推 10–20 年,你會發現:
- Chorus 幫 Lilly 在早期就把一堆「看起來不錯、但終究過不了真人考驗」的專案清掉,讓資本集中在真正有機會變成 blockbusters 的機轉上;
- MILP 則確保這些專案在整個研發工廠裡,被以相對理性、可計算的方式分配資源和排程,而不是靠部門政治或拍腦袋。
對正在路上的 Biotech、以及想看懂哪一些藥企真有中長期 alpha 的投資人來說,Lilly 給的示範其實很簡單:
- 一邊在前端做「小步快跑、快速證偽」;
- 一邊在後端把「如何用完每一分研發預算」當成數學與工程問題來解。
在九死一生的藥物研發世界裡,真正的勝負,往往不只是誰手上那一顆藥比較紅, 而是誰的底層程式碼寫得更好、更能長期複利。
參考資料:
- 公開資料&各公司官網


















