前言:一份來自地球母親的慈悲提醒

這份由聯合國糧農組織(FAO)所發布的《AQUASTAT 2025年水資源資料快照》,不僅僅是一份報告,更像是一份來自地球母親的健康檢查報告,一份給予全人類的溫柔提醒。它用最客觀的數據,輕聲細語地告訴我們,她的身體正在經歷什麼樣的變化。
本文件的目的,並非要呈現冰冷難懂的數字,而是要帶領您,我親愛的朋友,透過三個溫暖的視角——經濟學的智慧、心理學的關懷與管理學的挑戰——來理解這些數據背後深刻的意義。我們將一同探索,看見我們與地球上的每一滴水,都有著多麼深刻的連結。報告的核心數據之一顯示,從2015年到2022年,全球每個人平均能獲得的可再生水資源,在短短七年間就減少了 7%。這是一個輕柔卻不容忽視的警訊,提醒著我們需要共同來關懷這個議題。
萬分感恩,願您平安喜樂,吉祥如意。讓我們一同展開這趟探索之旅。
AQUASTAT 2025年水資源資料快照;Hernandez Lagana, M. & Mejias Moreno, P. 2025. AQUASTAT water data snapshot 2025. Rome, FAO.
--------------------------------------------------------------------------------
1. 流動的不均:為何有些土地乾渴,有些卻豐饒?
當我們凝視地球,會發現水的流動似乎並不公平。有些地方豐饒潤澤,有些地方卻長期乾渴。這並非自然的偏心,而是眾多因緣和合下呈現的結果。
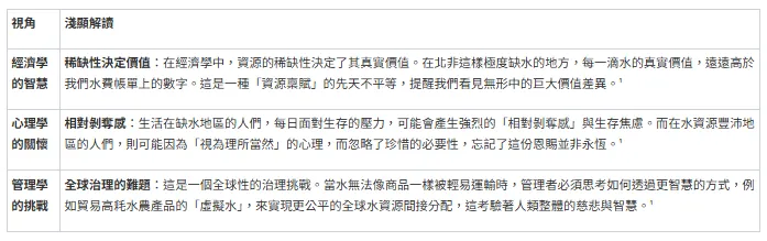
1.1 數據的真相:一目了然的巨大鴻溝
數據以最直觀的方式,向我們揭示了這道巨大的鴻溝。它描繪出一條令人心疼的「乾渴地帶」,從北非、中東一路延伸至南亞,這裡的土地與人民承受著巨大的水資源壓力。與之形成鮮明對比的,是拉丁美洲、大洋洲等地區呈現的「藍色豐饒」。
這幅全球圖像背後的數字是:2022年,北非地區 的人們,每個人平均僅能分到 565立方米 的水資源;而在世界的另一端,拉丁美洲與加勒比地區 的朋友們,則擁有超過 21,200立方米 的豐沛水源。這近40倍的差距,不僅僅是數字,更是無數生命截然不同的日常。
1.2 三種視角的解讀
這巨大的不均等,在不同學科的溫柔凝視下,呈現出更深層的意涵。

小結:看見了水在哪裡,接著讓我們來關懷,這些珍貴的水去了哪裡。
--------------------------------------------------------------------------------
2. 我們最深的渴求:每一滴水流向何方?
水的使用方式,如同一面鏡子,反映出我們人類文明集體的習慣、價值觀與最深的渴求。
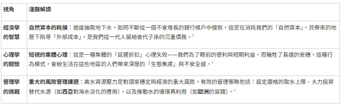
2.1 數據的真相:滋養生命的農業是最大用水者
數據告訴我們,全球約有 71% 的淡水,被溫柔地引導至田間,用於農業灌溉,以滋養萬物,化為我們餐桌上的食物。然而,不同地區的用水結構差異巨大:在南亞,農業用水佔比高達 91%;而在歐洲與北美,這個比例則為 34%。這巨大的差異背後,是不同的文明與生活方式:在南亞,這是數億人口賴以為生的季風農業命脈;而在歐洲與北美,則反映了高度工業化、服務業導向的經濟體,以及更多元化、對水資源需求相對較低的農業模式。
2.2 三種視角的解讀
為何農業用水佔比如此之高?這背後隱藏著效率的潛力、習慣的力量與管理的智慧。

小結:感恩大地滋養的同時,我們也需警惕,過度的索取正讓她承受著巨大的壓力。
--------------------------------------------------------------------------------
3. 超越極限的壓力:當索求多於給予
我們看見,大自然饋贈的不均(第一節),加上我們使用方式的慣性(第二節),最終導致了部分地區承受著超越極限的壓力(第三節),這是因緣和合下必然的結果。
「水資源壓力」是一個溫柔的術語,它描述的是一個沉重的事實:當我們向一位慷慨的朋友索取太多,多到她來不及恢復時,她便會承受巨大的壓力。
3.1 數據的真相:地球正在發出警訊
報告中的數據,是地球母親正在發出的警訊,我們需要用心傾聽:
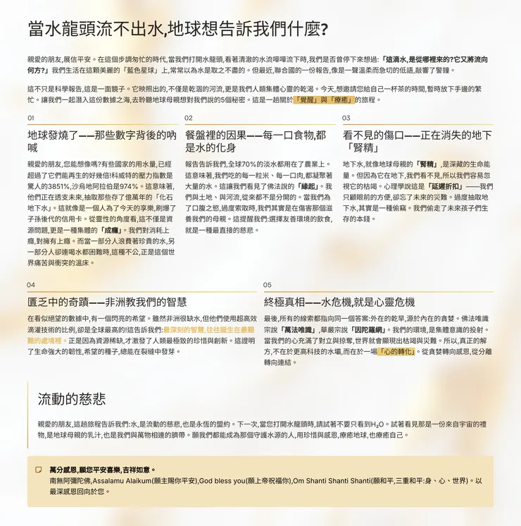
- 令人心痛的現實:全球有超過 7億3300萬 人,我們的兄弟姊妹,生活在水資源壓力「高」或「極高」的國家。
- 超越再生的消耗:北非地區 的水資源壓力高達 121%,這意味著他們每年消耗的水,比大自然能補充的還要多。他們正在消耗無法再生的「老本」。
- 極端的警示:以科威特(3851%) 為例,其驚人的壓力值揭示了一種極度依賴海水淡化或不可再生地下水的生存模式。這並非個案,而是整個區域的共同挑戰,如阿拉伯聯合大公國(1510%) 和沙烏地阿拉伯(974%),都面臨著同樣脆弱的處境。這需要我們給予最深的關懷與祝福。
3.2 三種視角的解讀
為何我們會讓地球承受如此巨大的壓力?這背後是經濟模式的慣性、集體心理的盲點與管理智慧的考驗。

小結:數據的警示並非為了讓我們沮喪,而是為了喚醒我們內在的智慧與慈悲,共同尋找療癒之道。

--------------------------------------------------------------------------------
結論:以最深的感恩,化覺知為行動
親愛的朋友,走完這趟數據的探索之旅,我們或許會發現,水資源的挑戰,本質上是我們經濟模式、集體心理與管理智慧的綜合挑戰。這三者密不可分,解決之道也必須是整體的、慈悲的。
數據給予我們的,是「覺知」。而我們所能回報的,是將這份覺知轉化為日常的「行動」。每一個微小的節水行為,每一次對浪費的警覺,都是在修補我們與地球母親的關係,都是在積累一份無量的功德。
讓我們用最溫柔的心,去對待生命中最溫柔的元素。
萬分感恩,願您平安喜樂,吉祥如意,南無阿彌陀佛,南無阿彌陀佛,南無阿彌陀佛。以最深感恩回向於您。南無阿彌陀佛,Assalamu Alaikum(السلام عليكم)願主賜你平安,God bless you(願上帝祝福你),Om Shanti Shanti Shanti(願和平,三重和平:身、心、世界)。









