

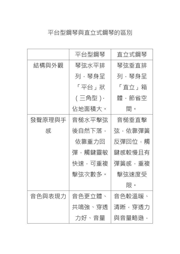
平台式(三角)鋼琴與直立式鋼琴最主要區別在於琴弦與音槌的排列方向(水平 vs. 垂直)、發聲原理(重力 vs. 彈簧回彈)、音色表現(飽滿、立體 vs. 穿透力稍弱、音量較小)及佔用空間,平台式音色更佳、觸鍵更靈敏,適合專業演奏;直立式節省空間、價格較低,適合家庭練習。
延伸閱讀:


平台式(三角)鋼琴與直立式鋼琴最主要區別在於琴弦與音槌的排列方向(水平 vs. 垂直)、發聲原理(重力 vs. 彈簧回彈)、音色表現(飽滿、立體 vs. 穿透力稍弱、音量較小)及佔用空間,平台式音色更佳、觸鍵更靈敏,適合專業演奏;直立式節省空間、價格較低,適合家庭練習。
延伸閱讀:



























